Aerodynamic Performance Enhancement of an Axisymmetric Deflector Applied to Savonius Wind Turbine Using Novel Transient 3D CFD Simulation Techniques
Abstract
1. Introduction
2. Design and Methods
2.1. Numerical Model
2.2. Simulation Settings
2.2.1. Meshing
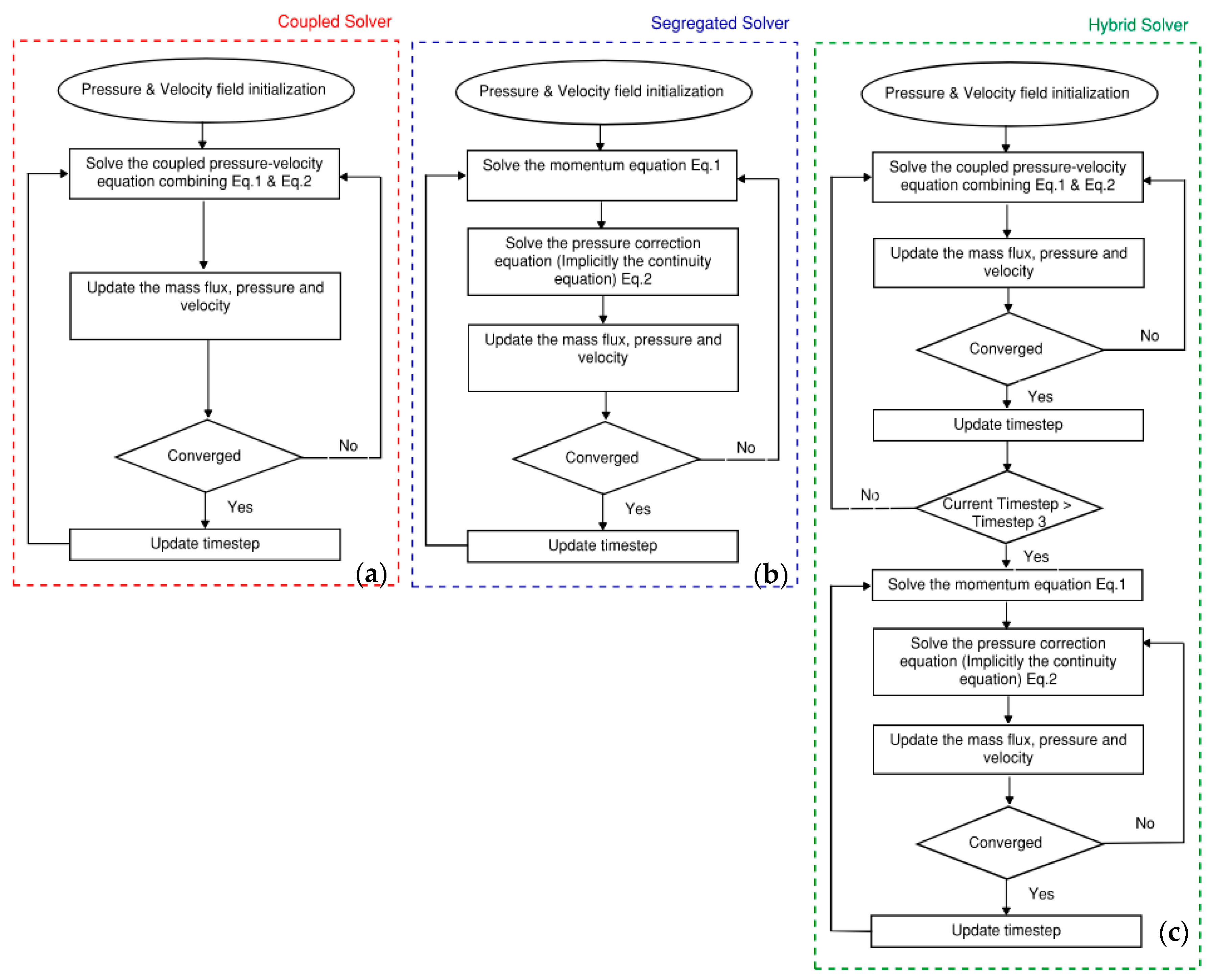
2.2.2. Hybrid Pressure-Based Solver Approach
Pressure-Based Solvers
Segregated Solvers
Pressure Coupled Solvers
2.3. Key Features of the Evaluated Deflectors
3. Results and Discussion
4. Conclusions
Author Contributions
Funding
Data Availability Statement
Conflicts of Interest
References
- Alexander, A.J.; Holownia, B.P. Wind tunnel tests on a savonius rotor. J. Wind Eng. Ind. Aerodyn. 1978, 3, 343–351. [Google Scholar] [CrossRef]
- Altan, B.D.; Atılgan, M. A study on increasing the performance of Savonius wind rotors. J. Mech. Sci. Technol. 2012, 26, 1493–1499. [Google Scholar] [CrossRef]
- Mohamed, M.H.; Janiga, G.; Pap, E.; Thévenin, D. Optimization of Savonius turbines using an obstacle shielding the returning blade. Renew. Energy 2010, 35, 2618–2626. [Google Scholar] [CrossRef]
- Golecha, K.; Eldho, T.I.; Prabhu, S.V. Influence of the deflector plate on the performance of modified Savonius water turbine. Appl. Energy 2011, 88, 3207–3217. [Google Scholar] [CrossRef]
- El-Askary, W.A.; Nasef, M.H.; Abd El-Hamid, A.A.; Gad, H.E. Harvesting wind energy for improving performance of Savonius rotor. J. Wind Eng. Ind. Aerodyn. 2015, 139, 8–15. [Google Scholar] [CrossRef]
- Tartuferi, M.; D’Alessandro, V.; Montelpare, S.; Ricci, R. Enhancement of Savonius wind rotor aerodynamic performance: A computational study of new blade shapes and curtain systems. Energy 2015, 79, 371–384. [Google Scholar] [CrossRef]
- Aboujaoude, H.; Beaumont, F.; Murer, S.; Polidori, G.; Bogard, F. Aerodynamic performance enhancement of a Savonius wind turbine using an axisymmetric deflector. J. Wind Eng. Ind. Aerodyn. 2022, 220, 104882. [Google Scholar] [CrossRef]
- Rezaeiha, A.; Montazeri, H.; Blocken, B. On the accuracy of turbulence models for CFD simulations of vertical axis wind turbines. Energy 2019, 180, 838–857. [Google Scholar] [CrossRef]
- Ghazalla, R.A.; Mohamed, M.H.; Hafiz, A.A. Synergistic analysis of a Darrieus wind turbine using computational fluid dynamics. Energy 2019, 189, 116214. [Google Scholar] [CrossRef]
- Alom, N.; Saha, U.K.; Dean, A.X. In the quest of an appropriate turbulence model for analyzing the aerodynamics of a conventional Savonius (S-type) wind rotor. J. Renew. Sustain. Energy 2021, 13, 023313. [Google Scholar] [CrossRef]
- Shaheen, M.; El-Sayed, M.; Abdallah, S. Numerical study of two-bucket Savonius wind turbine cluster. J. Wind Eng. Ind. Aerod. 2015, 137, 78–89. [Google Scholar] [CrossRef]
- Mohamed, H.; Thevenin, D. Performance optimization of a Savonius turbine considering different shapes for frontal guiding plates. In Proceedings of the 10th International Congress of Fluid Dynamics, Stella Di Mare Sea Club Hotel, Ain Soukhna, Red Sea, Egypt, 16–19 December 2010; Volume 16, p. 19. [Google Scholar]
- Kumar, A. Performance analysis of a Savonius hydrokinetic turbine having twisted blades. Renew. Energy 2017, 113, 461–478. [Google Scholar] [CrossRef]
- Marmutova, S. Performance of a Savonius Wind Turbine in Urban Sites Using CFD Analysis. Ph.D. Thesis, University of VAASA, Vaasa, Finland, 2016. [Google Scholar]
- Mangani, L.; Darwish, M.; Moukalled, F. Development of a pressure-based coupled CFD solver for turbulent and compressible flows in turbomachinery applications. In Proceedings of the ASME Turbo Expo 2014, Düsseldorf, Germany, 16–20 June 2014; p. V02BT39A019. [Google Scholar]
- ANSYS. Fluent User’s Guide 2019R1; 26.1 Overview of Using the Solver; ANSYS: Canonsburg, PA, USA, 2019. [Google Scholar]
- Acharya, S.; Baliga, B.R.; Karki, K.; Murthy, J.Y.; Prakash, C.; Vanka, S.P. Pressure-Based Finite-Volume Methods in Computational Fluid Dynamics. J. Heat Transf. 2007, 129, 407–424. [Google Scholar] [CrossRef]
- Ding, P.; Sun, D.L. A pressure-based segregated solver for incompressible flow on unstructured grids. Numer. Heat Transf. 2014, 64, 460–474. [Google Scholar] [CrossRef]
- Biesinger, T.; Cornelius, C.; Rube, C.; Braune, A.; Campregher, R.; Godin, P.G.; Schmid, G.; Zori, L. Unsteady CFD Methods in a Commercial Solver for Turbomachinery Applications. In Proceedings of the ASME Turbo Expo 2010, Glasgow, UK, 14–18 June 2010; pp. 2441–2452. [Google Scholar] [CrossRef]
- Galindo, J.; Hoyas, S.; Fajardo, P.; Navarro, R. Set-Up Analysis and Optimization of CFD Simulations for Radial Turbines. Eng. Appl. Comput. Fluid Mech. 2013, 7, 441–460. [Google Scholar] [CrossRef]








| Turbine Dimensions | |||||
|---|---|---|---|---|---|
| Blades Number | Blade Diameter | Turbine Height | Endplate Diameter | Endplate Height | Dimensionless Gap Width e/d |
| 2 | 0.5 m | 1.5 m | 1.0 m | 0.01 m | 0.1 |
| Torque Developed around Turbine Axis in N.m | |||||
|---|---|---|---|---|---|
| 0.2 | 0.4 | 0.6 | 0.8 | 1.0 | |
| Former Design | 7.5 | 7.3 | 6.0 | 4.5 | 3.0 |
| Convex 1 | 7.8 | 7.3 | 5.1 | 4.7 | 3.4 |
| Convex 2 | 7.7 | 7.1 | 5.0 | 4.5 | 3.2 |
| Convex 3 | 7.4 | 6.9 | 4.8 | 4.6 | 3.2 |
| Concave 1 | 6.8 | 6.8 | 4.7 | 4.4 | 3.2 |
| Concave 2 | 6.9 | 6.9 | 4.7 | 4.4 | 3.1 |
| Concave 3 | 7.0 | 6.9 | 4.8 | 4.4 | 3.1 |
| Spline 1 | 8.6 | 7.9 | 6.9 | 5.7 | 3.2 |
| Spline 2 | 7.9 | 7.4 | 6.3 | 4.8 | 4.5 |
| Spline 3 | 8.4 | 7.5 | 6.3 | 4.7 | 3.3 |
| Spline 4 | 8.3 | 7.5 | 6.2 | 4.8 | 3.1 |
| Spline 5 | 8.0 | 7.4 | 6.2 | 4.8 | 3.1 |
| Spline 6 | 8.5 | 7.5 | 6.2 | 4.7 | 3.1 |
| Spline 7 | 8.3 | 7.4 | 6.1 | 4.7 | 3.1 |
| Spline 8 | 8.2 | 7.5 | 6.1 | 4.8 | 3.1 |
Disclaimer/Publisher’s Note: The statements, opinions and data contained in all publications are solely those of the individual author(s) and contributor(s) and not of MDPI and/or the editor(s). MDPI and/or the editor(s) disclaim responsibility for any injury to people or property resulting from any ideas, methods, instructions or products referred to in the content. |
© 2023 by the authors. Licensee MDPI, Basel, Switzerland. This article is an open access article distributed under the terms and conditions of the Creative Commons Attribution (CC BY) license (https://creativecommons.org/licenses/by/4.0/).
Share and Cite
Aboujaoude, H.; Bogard, F.; Beaumont, F.; Murer, S.; Polidori, G. Aerodynamic Performance Enhancement of an Axisymmetric Deflector Applied to Savonius Wind Turbine Using Novel Transient 3D CFD Simulation Techniques. Energies 2023, 16, 909. https://doi.org/10.3390/en16020909
Aboujaoude H, Bogard F, Beaumont F, Murer S, Polidori G. Aerodynamic Performance Enhancement of an Axisymmetric Deflector Applied to Savonius Wind Turbine Using Novel Transient 3D CFD Simulation Techniques. Energies. 2023; 16(2):909. https://doi.org/10.3390/en16020909
Chicago/Turabian StyleAboujaoude, Hady, Fabien Bogard, Fabien Beaumont, Sébastien Murer, and Guillaume Polidori. 2023. "Aerodynamic Performance Enhancement of an Axisymmetric Deflector Applied to Savonius Wind Turbine Using Novel Transient 3D CFD Simulation Techniques" Energies 16, no. 2: 909. https://doi.org/10.3390/en16020909
APA StyleAboujaoude, H., Bogard, F., Beaumont, F., Murer, S., & Polidori, G. (2023). Aerodynamic Performance Enhancement of an Axisymmetric Deflector Applied to Savonius Wind Turbine Using Novel Transient 3D CFD Simulation Techniques. Energies, 16(2), 909. https://doi.org/10.3390/en16020909

