Optimal Power Flow Solution for Bipolar DC Networks Using a Recursive Quadratic Approximation
Abstract
1. Introduction
- i.
- A detailed formulation of the OPF problem for bipolar unbalanced distribution networks is presented in this research. In addition, a general procedure to become the hyperbolic relationships between voltages and powers in the demand nodes is introduced to become the exact nonlinear programming (NLP) model that represents the OPF problem into a convex approximation.
- ii.
- A recursive quadratic approximation is proposed to minimize/eliminate the error in the OPF problem’s solution by applying Taylor’s series expansion. This recursive quadratic approximation redefines the linearizing point of the approximated quadratic OPF model iteratively until the desired convergence is reached.
2. OPF Formulation for Bipolar DC Networks
2.1. Objective Function
2.2. Set of Constraints
- i.
- ii.
- iii.
- iv.
- v.
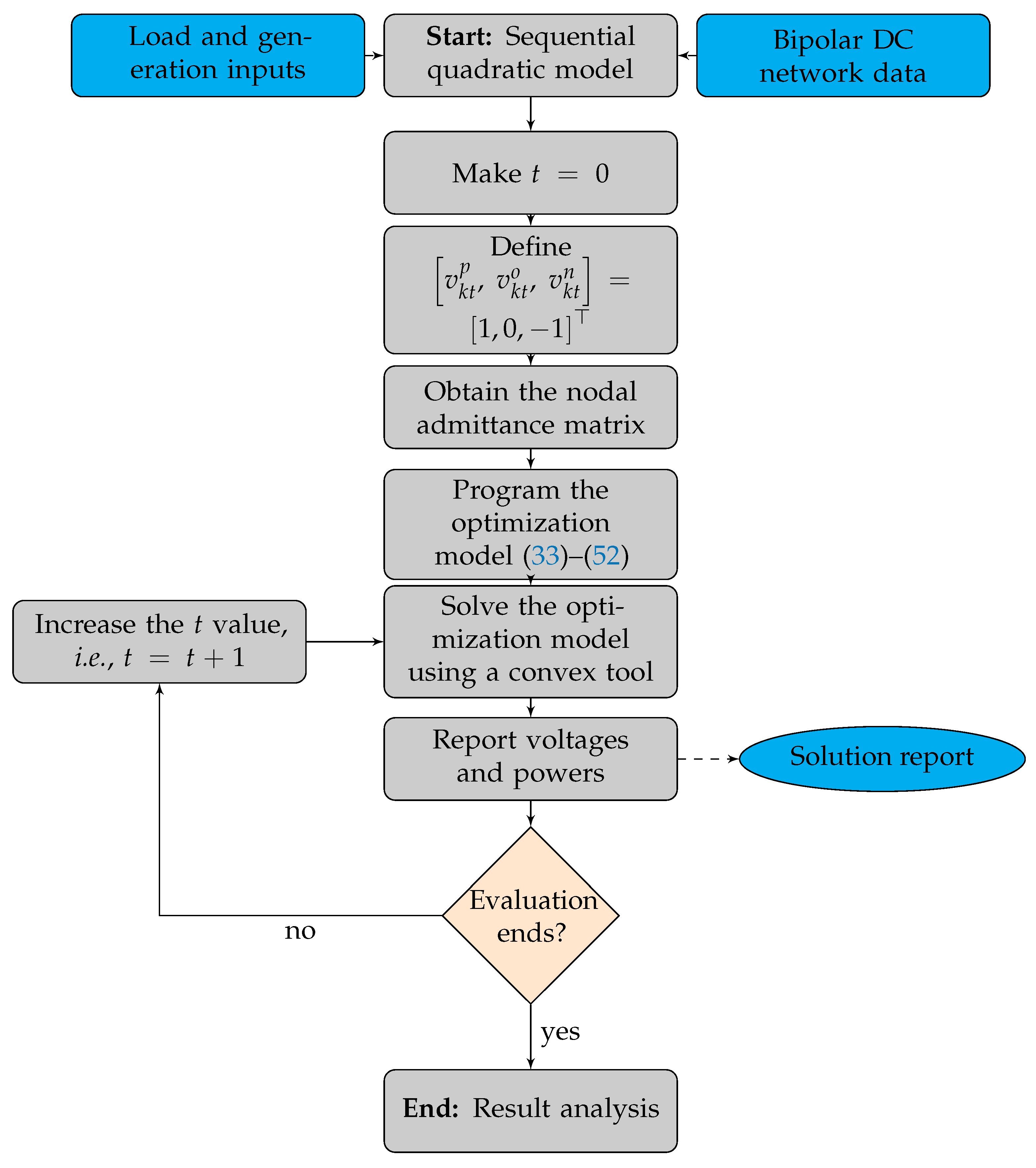
3. Recursive Quadratic Approximation of the OPF Problem
3.1. Approximation for Nodes with Constant Power Loads
3.2. Approximation for Nodes with Dispersed Generators
3.3. Proposed Recursive Quadratic Approximation
3.4. Test Feeders
3.5. Bipolar DC 21-Bus System
- i.
- The substation bus is located at bus 1, and it operates with a voltage value of kV in the positive and negative poles, and it is considered that its neutral pole is solidly grounded.
- ii.
- The total power consumption in the positive pole is 554 kW, and the total power consumption in the negative pole is 445 kW, while the bipolar load sums 405 kW. This grid has a radial grid configuration.
3.6. Bipolar DC 33-Bus System
- i.
- The substation bus is located at bus 1, and it operates with a voltage value of kV in the positive and negative poles, and it is considered that its neutral pole is solidly grounded.
- ii.
- The total power consumption in the positive pole is 2615 kW, and the total power consumption in the negative pole is 2185 kW, while the bipolar loads sum 2350 kW.
4. Computational Results
4.1. Results for the Bipolar DC 21-Bus System
4.1.1. Power Flow Solution
- i.
- As expected, all the power flow approaches, including the proposed RQA find the same value for the total grid power loss with a value of kW for the neutral solidly-ly grounded operation scenario, and kW in the neutral floating case. In addition, the SAPF and the TBPF take the same number of iterations in both cases, which is an expected result since both methods are from the same family of solution methods, i.e., derivative-free methods from the family of graph-based theory approaches.
- ii.
- The difference between power losses when considering the neutral wire operating with or without grounded connections is about kW. This confirms, as expected that the best possible scenario for electrical networks is when the neutral wire is solidly grounded since it minimizes energy losses in this wire while allowing a local voltage reference for each load.
- iii.
- The HAPF approach showed a notable difference regarding the number of iterations when both simulation scenarios are compared. This is because for the neutral wire to be solidly grounded, it only takes 4 iterations. In contrast, when the neutral wire is floating, it takes 13 iterations, which in the first case it has quadratic convergence, whereas in the second case, it has linear convergence.
4.1.2. OPF Solution
- i.
- The proposed RQA finds the best solution to the OPF problem with a value of kW, followed only by a similar value for the VSA. However, the proposed approach has the same numerical solution at each evaluation (convexity of the solution space) with a standard deviation lower than . However, the VSA approach does not necessarily finds find the same objective function value (see its maximum value). This is an expected behavior for metaheuristics since their random nature makes it impossible to ensure 100% of convergence in nonlinear non-convex optimization problems, as in the case of the exact NLP that represents the studied OPF problem.
- ii.
- The SCA and the BHO approaches have stuck in locally optimal solutions which are explainable in their random nature and their simple evolution rules (less sophisticated than the VSA approach); however, both can be considered adequate approximations to the OPF solution for problems where high precision is not relevant.
- iii.
- Regarding processing times in Table 6, the best metaheuristic optimizer (the VSA approach) takes about 8.3176 s to solve the OPF problem, while the worst approach in terms of processing times corresponds to the BHO method with 13.1513 s. Nevertheless, the proposed RQA takes about 7.7901 s, maintaining a similar time when it was used for solving the power flow problem. Additionally, the proposed model has the main advantage that no statistical studies are required to evaluate its efficiency. The convexity of the solution space in this approximation ensures the 100% of solution repeatability. This does not occur in the case of the combinatorial optimization methods.
4.2. Results for the Bipolar DC 33-Bus System
- i.
- The maximum reduction regarding power loss reduction is reached when the DGs in both poles are optimally dispatched. This reduction is higher than 90% concerning the benchmark case. In this scenario, the usage of the DGs capacities was about and in the positive and negative poles, respectively.
- ii.
- In the case of power dispatch only one pole, the best reduction of power losses is reached in the positive pole, with a value of , while for the negative pole, this reduction reaches a value of . Two possible facts explain this: (i) the positive pole is the most charged (more power loss when compared with the negative pole), and (ii) the location of the DGs may be better than the DGs in the negative pole.
- iii.
- Power loss reductions in Table 7 confirm that the OPF problem in bipolar DC networks is indeed a complex optimization problem where the superposition method is not applicable since the model is nonlinear. This is demonstrated by the combination of the generations in the positive and negative poles is different from the solution when all the distributed generators are optimally dispatched.
5. Conclusions and Future Works
- i.
- The proposed RQA can efficiently solve the power flow problem in bipolar DC networks by finding the same numerical result in power losses compared with specialized power flow methods as the cases of the SAPF, TBPF, and the HAPF approaches. When the neutral wire is solidly grounded, the total grid power loss was kW, which increased to kW in the case of a non-grounded connection.
- ii.
- Comparative analysis with combinatorial optimizers showed that the proposed RQA efficiently solved the OPF problem in the case of the neutral wire floating. Numerical comparisons with the BHO, the SCA, and the VSA demonstrated that the RQA found the optimal solution with a final value of kW with a standard deviation lower than . Only the VSA approach found a similar objective function value. However, its standard deviation is about , which means that statistical analysis is required to confirm its effectiveness, which is not the case for the proposed RQA owing to the convex nature of the solution space.
Author Contributions
Funding
Institutional Review Board Statement
Informed Consent Statement
Data Availability Statement
Conflicts of Interest
References
- Chaves, M.; Margato, E.; Silva, J.F.; Pinto, S.F.; Santana, J. HVDC transmission systems: Bipolar back-to-back diode clamped multilevel converter with fast optimum-predictive control and capacitor balancing strategy. Electr. Power Syst. Res. 2011, 81, 1436–1445. [Google Scholar] [CrossRef]
- Li, Z.; Zhan, R.; Li, Y.; He, Y.; Hou, J.; Zhao, X.; Zhang, X.P. Recent developments in HVDC transmission systems to support renewable energy integration. Glob. Energy Interconnect. 2018, 1, 595–607. [Google Scholar] [CrossRef]
- Rivera, S.; Lizana, R.; Kouro, S.; Dragicevic, T.; Wu, B. Bipolar DC Power Conversion: State-of-the-Art and Emerging Technologies. IEEE J. Emerg. Sel. Top. Power Electron. 2021, 9, 1192–1204. [Google Scholar] [CrossRef]
- Yang, M.; Zhang, R.; Zhou, N.; Wang, Q. Unbalanced voltage control of bipolar DC microgrid based on distributed cooperative control. In Proceedings of the 2020 15th IEEE Conference on Industrial Electronics and Applications (ICIEA), Kristiansand, Norway, 9–13 November 2020. [Google Scholar] [CrossRef]
- Guo, C.; Wang, Y.; Liao, J. Coordinated Control of Voltage Balancers for the Regulation of Unbalanced Voltage in a Multi-Node Bipolar DC Distribution Network. Electronics 2022, 11, 166. [Google Scholar] [CrossRef]
- Chew, B.S.H.; Xu, Y.; Wu, Q. Voltage Balancing for Bipolar DC Distribution Grids: A Power Flow Based Binary Integer Multi-Objective Optimization Approach. IEEE Trans. Power Syst. 2019, 34, 28–39. [Google Scholar] [CrossRef]
- Montoya, O.D.; Medina-Quesada, Á.; Hernández, J.C. Optimal Pole-Swapping in Bipolar DC Networks Using Discrete Metaheuristic Optimizers. Electronics 2022, 11, 2034. [Google Scholar] [CrossRef]
- Medina-Quesada, Á.; Montoya, O.D.; Hernández, J.C. Derivative-Free Power Flow Solution for Bipolar DC Networks with Multiple Constant Power Terminals. Sensors 2022, 22, 2914. [Google Scholar] [CrossRef]
- Montoya, O.D.; Gil-González, W.; Garcés, A. A successive approximations method for power flow analysis in bipolar DC networks with asymmetric constant power terminals. Electr. Power Syst. Res. 2022, 211, 108264. [Google Scholar] [CrossRef]
- Lee, J.O.; Kim, Y.S.; Jeon, J.H. Optimal power flow for bipolar DC microgrids. Int. J. Electr. Power Energy Syst. 2022, 142, 108375. [Google Scholar] [CrossRef]
- Garces, A.; Montoya, O.D.; Gil-Gonzalez, W. Power Flow in Bipolar DC Distribution Networks Considering Current Limits. IEEE Trans. Power Syst. 2022, 37, 4098–4101. [Google Scholar] [CrossRef]
- Marini, A.; Mortazavi, S.; Piegari, L.; Ghazizadeh, M.S. An efficient graph-based power flow algorithm for electrical distribution systems with a comprehensive modeling of distributed generations. Electr. Power Syst. Res. 2019, 170, 229–243. [Google Scholar] [CrossRef]
- Shen, T.; Li, Y.; Xiang, J. A Graph-Based Power Flow Method for Balanced Distribution Systems. Energies 2018, 11, 511. [Google Scholar] [CrossRef]
- Sepúlveda-García, S.; Montoya, O.D.; Garcés, A. Power Flow Solution in Bipolar DC Networks Considering a Neutral Wire and Unbalanced Loads: A Hyperbolic Approximation. Algorithms 2022, 15, 341. [Google Scholar] [CrossRef]
- Mackay, L.; Dimou, A.; Guarnotta, R.; Morales-Espania, G.; Ramirez-Elizondo, L.; Bauer, P. Optimal power flow in bipolar DC distribution grids with asymmetric loading. In Proceedings of the 2016 IEEE International Energy Conference (ENERGYCON), Leuven, Belgium, 4–8 April 2016; pp. 1–6. [Google Scholar]
- Mackay, L.; Guarnotta, R.; Dimou, A.; Morales-Espana, G.; Ramirez-Elizondo, L.; Bauer, P. Optimal power flow for unbalanced bipolar DC distribution grids. IEEE Access 2018, 6, 5199–5207. [Google Scholar] [CrossRef]
- Lee, J.O.; Kim, Y.S.; Moon, S.I. Current injection power flow analysis and optimal generation dispatch for bipolar DC microgrids. IEEE Trans. Smart Grid 2020, 12, 1918–1928. [Google Scholar] [CrossRef]
- Jat, C.K.; Dave, J.; Van Hertem, D.; Ergun, H. Unbalanced OPF Modelling for Mixed Monopolar and Bipolar HVDC Grid Configurations. arXiv 2022, arXiv:2211.06283. [Google Scholar]
- Montoya, O.D.; Zishan, F.; Giral-Ramírez, D.A. Recursive Convex Model for Optimal Power Flow Solution in Monopolar DC Networks. Mathematics 2022, 10, 3649. [Google Scholar] [CrossRef]
- Garces, A. On the Convergence of Newton’s Method in Power Flow Studies for DC Microgrids. IEEE Trans. Power Syst. 2018, 33, 5770–5777. [Google Scholar] [CrossRef]
- Baran, M.; Wu, F. Optimal sizing of capacitors placed on a radial distribution system. IEEE Trans. Power Deliv. 1989, 4, 735–743. [Google Scholar] [CrossRef]
- Kumar, S.; Datta, D.; Singh, S.K. Black Hole Algorithm and Its Applications. In Studies in Computational Intelligence; Springer International Publishing: Berlin/Heidelberg, Germany, 2014; pp. 147–170. [Google Scholar] [CrossRef]
- Gabis, A.B.; Meraihi, Y.; Mirjalili, S.; Ramdane-Cherif, A. A comprehensive survey of sine cosine algorithm: Variants and applications. Artif. Intell. Rev. 2021, 54, 5469–5540. [Google Scholar] [CrossRef]
- Doğan, B.; Ölmez, T. Vortex search algorithm for the analog active filter component selection problem. AEU-Int. J. Electron. Commun. 2015, 69, 1243–1253. [Google Scholar] [CrossRef]
- Grisales-Noreña, L.; Montoya, D.G.; Ramos-Paja, C. Optimal Sizing and Location of Distributed Generators Based on PBIL and PSO Techniques. Energies 2018, 11, 1018. [Google Scholar] [CrossRef]


| Node j | Node k | () | |||
|---|---|---|---|---|---|
| 1 | 2 | 0.053 | 70 | 100 | 0 |
| 1 | 3 | 0.054 | 0 | 0 | 0 |
| 3 | 4 | 0.054 | 36 | 40 | 120 |
| 4 | 5 | 0.063 | 4 | 0 | 0 |
| 4 | 6 | 0.051 | 36 | 0 | 0 |
| 3 | 7 | 0.037 | 0 | 0 | 0 |
| 7 | 8 | 0.079 | 32 | 50 | 0 |
| 7 | 9 | 0.072 | 80 | 0 | 100 |
| 3 | 10 | 0.053 | 0 | 10 | 0 |
| 10 | 11 | 0.038 | 45 | 30 | 0 |
| 11 | 12 | 0.079 | 68 | 70 | 0 |
| 11 | 13 | 0.078 | 10 | 0 | 75 |
| 10 | 14 | 0.083 | 0 | 0 | 0 |
| 14 | 15 | 0.065 | 22 | 30 | 0 |
| 15 | 16 | 0.064 | 23 | 10 | 0 |
| 16 | 17 | 0.074 | 43 | 0 | 60 |
| 16 | 18 | 0.081 | 34 | 60 | 0 |
| 14 | 19 | 0.078 | 9 | 15 | 0 |
| 19 | 20 | 0.084 | 21 | 10 | 50 |
| 19 | 21 | 0.082 | 21 | 20 | 0 |
| Node | Location | Capacity (kW) |
|---|---|---|
| 3 | p | 300 |
| 3 | n | 100 |
| 11 | p | 400 |
| 17 | p | 200 |
| 17 | n | 300 |
| Node j | Node k | () | |||
|---|---|---|---|---|---|
| 1 | 2 | 0.0922 | 100 | 150 | 0 |
| 2 | 3 | 0.4930 | 90 | 75 | 0 |
| 3 | 4 | 0.3660 | 120 | 100 | 0 |
| 4 | 5 | 0.3811 | 60 | 90 | 0 |
| 5 | 6 | 0.8190 | 60 | 0 | 200 |
| 6 | 7 | 0.1872 | 100 | 50 | 150 |
| 7 | 8 | 1.7114 | 100 | 0 | 0 |
| 8 | 9 | 1.0300 | 60 | 70 | 100 |
| 9 | 10 | 1.0400 | 60 | 80 | 25 |
| 10 | 11 | 0.1966 | 45 | 0 | 0 |
| 11 | 12 | 0.3744 | 60 | 90 | 0 |
| 12 | 13 | 1.4680 | 60 | 60 | 100 |
| 13 | 14 | 0.5416 | 120 | 100 | 200 |
| 14 | 15 | 0.5910 | 60 | 30 | 50 |
| 15 | 16 | 0.7463 | 110 | 0 | 350 |
| 16 | 17 | 1.2890 | 60 | 90 | 0 |
| 17 | 18 | 0.7320 | 90 | 45 | 0 |
| 2 | 19 | 0.1640 | 90 | 150 | 0 |
| 19 | 20 | 1.5042 | 150 | 50 | 115 |
| 20 | 21 | 0.4095 | 0 | 90 | 0 |
| 21 | 22 | 0.7089 | 0 | 90 | 145 |
| 3 | 23 | 0.4512 | 90 | 110 | 35 |
| 23 | 24 | 0.8980 | 120 | 0 | 40 |
| 24 | 25 | 0.8960 | 150 | 100 | 100 |
| 6 | 26 | 0.2030 | 60 | 80 | 0 |
| 26 | 27 | 0.2842 | 60 | 0 | 225 |
| 27 | 28 | 1.0590 | 0 | 0 | 130 |
| 28 | 29 | 0.8042 | 120 | 75 | 65 |
| 29 | 30 | 0.5075 | 100 | 100 | 0 |
| 30 | 31 | 0.9744 | 50 | 150 | 125 |
| 31 | 32 | 0.3105 | 175 | 100 | 75 |
| 32 | 33 | 0.3410 | 95 | 60 | 120 |
| Node | Location | Capacity (kW) |
|---|---|---|
| 10 | p | 800 |
| 12 | n | 1000 |
| 15 | p | 950 |
| 15 | n | 950 |
| 30 | p | 1350 |
| 31 | n | 1125 |
| Neutral wire solidly grounded | |||
|---|---|---|---|
| Method | Losses (pu) | Iterations | Time (ms) |
| SAPF | 0.954237 | 13 | 0.5275 |
| TBPF | 0.954237 | 13 | 0.8340 |
| HAPF | 0.954237 | 13 | 1.5542 |
| RQA | 0.954237 | 4 | — |
| Neutral wire floating | |||
| Method | Losses (pu) | Iterations | Time (ms) |
| SAPF | 0.912701 | 10 | 0.4911 |
| TBPF | 0.912701 | 10 | 0.7672 |
| HAPF | 0.912701 | 4 | 1.0212 |
| RQA | 0.912701 | 4 | — |
| Method | Min. | Mean | Max. | Std. Dev. | Time (s) |
|---|---|---|---|---|---|
| SCA | 0.23054 | 0.25305 | 0.29703 | 6.7870 | |
| BHO | 0.23066 | 0.23183 | 0.23329 | 13.1513 | |
| VSA | 0.22986 | 0.22986 | 0.22988 | 8.3176 | |
| SQA | 0.22985 | 0.22985 | 0.22985 | < | 7.7901 |
| Case | Power Loss (kW) | Gen. Positive Pole (kW) | Gen. Negative Pole (kW) | Reduction (%) |
|---|---|---|---|---|
| Ben. case | 344.4797 | — | — | — |
| Case 1 | 215.7037 | — | 37.3828 | |
| Case 2 | 314.6265 | — | 8.6662 | |
| Case 3 | 28.4942 | 91.7283 |
Disclaimer/Publisher’s Note: The statements, opinions and data contained in all publications are solely those of the individual author(s) and contributor(s) and not of MDPI and/or the editor(s). MDPI and/or the editor(s) disclaim responsibility for any injury to people or property resulting from any ideas, methods, instructions or products referred to in the content. |
© 2023 by the authors. Licensee MDPI, Basel, Switzerland. This article is an open access article distributed under the terms and conditions of the Creative Commons Attribution (CC BY) license (https://creativecommons.org/licenses/by/4.0/).
Share and Cite
Montoya, O.D.; Gil-González, W.; Hernández, J.C. Optimal Power Flow Solution for Bipolar DC Networks Using a Recursive Quadratic Approximation. Energies 2023, 16, 589. https://doi.org/10.3390/en16020589
Montoya OD, Gil-González W, Hernández JC. Optimal Power Flow Solution for Bipolar DC Networks Using a Recursive Quadratic Approximation. Energies. 2023; 16(2):589. https://doi.org/10.3390/en16020589
Chicago/Turabian StyleMontoya, Oscar Danilo, Walter Gil-González, and Jesus C. Hernández. 2023. "Optimal Power Flow Solution for Bipolar DC Networks Using a Recursive Quadratic Approximation" Energies 16, no. 2: 589. https://doi.org/10.3390/en16020589
APA StyleMontoya, O. D., Gil-González, W., & Hernández, J. C. (2023). Optimal Power Flow Solution for Bipolar DC Networks Using a Recursive Quadratic Approximation. Energies, 16(2), 589. https://doi.org/10.3390/en16020589
