Optimal Sliding-Mode Control of Semi-Bridgeless Boost Converters Considering Power Factor Corrections
Abstract
1. Introduction
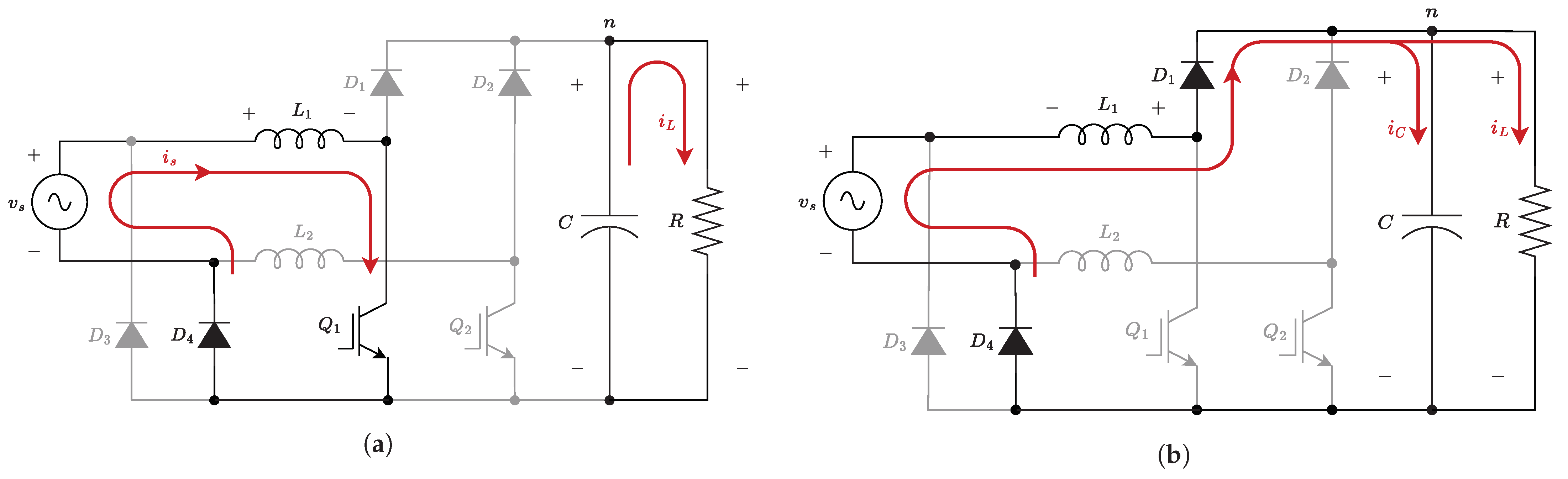
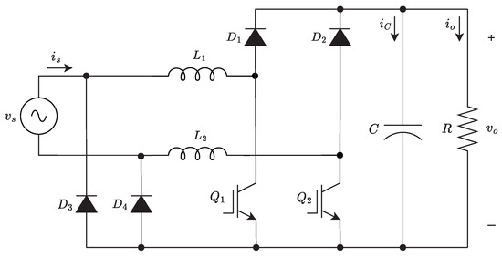
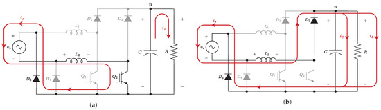
2. Semi-Bridgeless Boost Converter with Clamped Diodes
3. Optimization Process
3.1. Fitness Function and Constraints
3.2. Genetic Algorithm
3.3. Particle Swarm Optimization
4. Simulation and Optimization Results
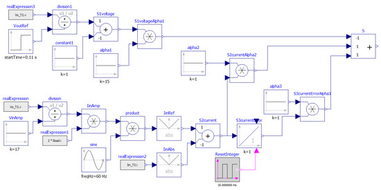
4.1. Circuit and Control Implementation in OpenModelica
4.2. Simulation Results without Optimization
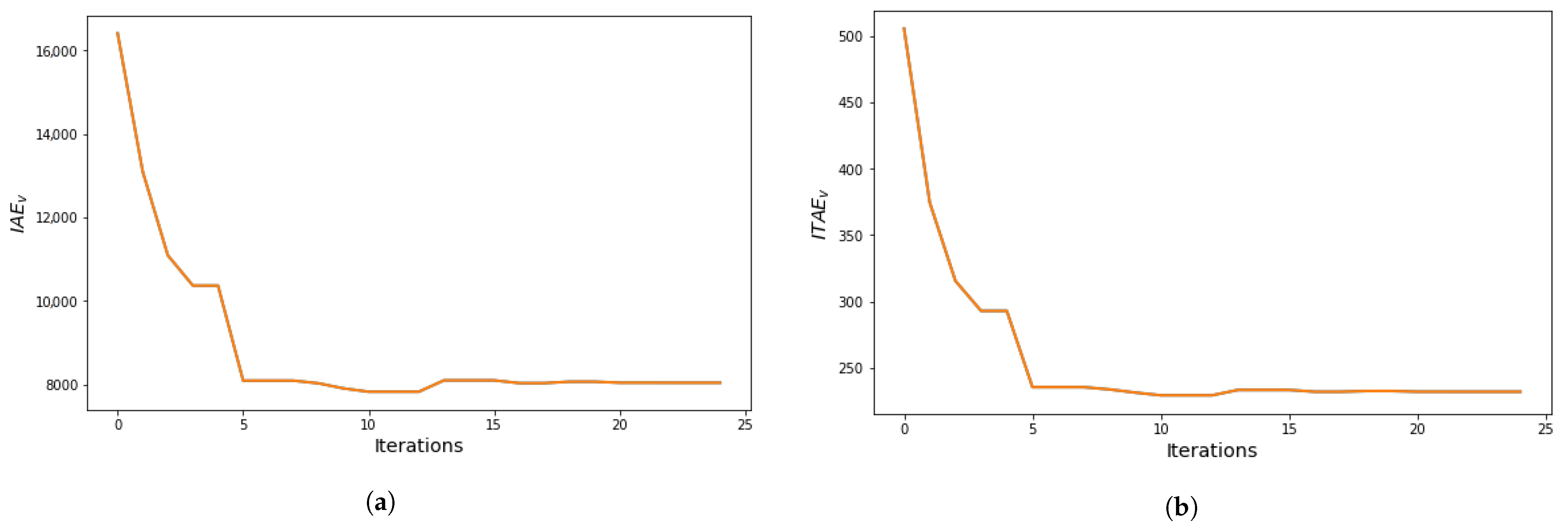
4.3. Genetic Algorithm Implementation Results
4.4. Particle Swarm Optimization Results
4.5. Simulation and Optimization Results: Comparison and Summary
5. Experimental Results
5.1. PCB: Micro-Controller
5.2. PCB: Measurement of Voltages and Currents
5.3. PCB: Solid State Power Switches
5.4. First Test: Control without Optimization
5.5. Second Test: Load Change with Optimization
5.6. Third Test: Reference Change
5.7. Detailed Data and Result Analysis
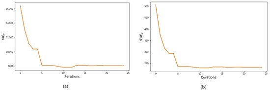
- Input current (load change): The stabilization time had an improvement of 87.34% with GA and 86.99% with PSO. Both optimizations had similar behavior. The value of current before disturbance did not have a significant change. Nevertheless, after load change, the current had a reduction (improvement) of 6.17% with GA and 4.93% with PSO. For both GA and PSO, the ripple before the disturbance presented a reduction of approximately 40%, and after the disturbance, a reduction of 24.08%. The load change portrayed a similar behavior for both metaheuristics, improving response speed (mainly stabilization time) considerably with respect to control without optimization.
- Output voltage (reference change): The stabilization time had an improvement of 91.03% with GA and 88.55% with PSO. The voltage followed the reference for both GA and PSO before (mean value of 30 V approximately) and after (mean value of 32 V approximately) the reference change in contrast to control without optimization, presenting an average improvement of 4.25% with GA and 4.53% with PSO. The oscillations around the reference voltage before the disturbance presented a reduction of 15.68% with GA and 7.92% with PSO. The oscillations after the disturbance presented a reduction of 35.21% with GA and 32.63% with PSO. The output voltage response was significantly improved with both metaheuristics. Nonetheless, PSO presented a significantly slow response for the input current when the voltage reference was changed as shown in Figure 27b where the current had a delay of 72.31 ms in comparison with Figure 27a (GA), where the current reached its stabilization value instantaneously.
6. Conclusions
Author Contributions
Funding
Data Availability Statement
Acknowledgments
Conflicts of Interest
References
- Komurcugil, H.; Biricik, S.; Bayhan, S.; Zhang, Z. Sliding Mode Control: Overview of Its Applications in Power Converters. IEEE Ind. Electron. Mag. 2021, 15, 40–49. [Google Scholar] [CrossRef]
- Mehta, A.; Naik, B. Sliding Mode Controllers for Power Electronic Converters. In Lecture Notes in Electrical Engineering; Springer: Singapore, 2019; Volume 534. [Google Scholar] [CrossRef]
- Rayane, K.; Bougrine, M.; Benalia, A.; Guesmi, K. Sliding Mode Control of a Three-Phase Inverter with an Output LC Filter. In Proceedings of the 2018 International Conference on Applied Smart Systems (ICASS), Medea, Algeria, 24–25 November 2018; pp. 1–4. [Google Scholar] [CrossRef]
- Afshar, Z.; Zadeh, M.M.; Bathaee, S.M.T. Sliding Mode Control of Grid-connected Inverters Using Inverter Output Current. In Proceedings of the 2019 IEEE International Conference on Environment and Electrical Engineering and 2019 IEEE Industrial and Commercial Power Systems Europe (EEEIC / I&CPS Europe), Genova, Italy, 11–14 June 2019; pp. 1–5. [Google Scholar] [CrossRef]
- Gulbudak, O.; Gokdag, M.; Komurcugil, H. Dual-sliding mode control of nine-switch inverter. Int. Trans. Electr. Energy Syst. 2021, 31, e13185. [Google Scholar] [CrossRef]
- Srinivasan, S.; Arivukkannu, E.; Muthiah, R. A fuzzy sliding mode controller for power quality improvement of solar PV interleaved parallel inverters in a micro-grid. Int. J. Ambient. Energy 2022, 43, 8386–8399. [Google Scholar] [CrossRef]
- Mohammadhassani, F.; Gholizade Narm, H. Control of a Single Stage Boost Inverter Based on Dynamic Sliding Mode Control with Power Decoupling. Int. J. Eng. 2020, 33, 1978–1985. [Google Scholar] [CrossRef]
- Awais, M.; Yasin, A.R.; Riaz, M.; Saqib, B.; Zia, S.; Yasin, A. Robust Sliding Mode Control of a Unipolar Power Inverter. Energies 2021, 14, 5405. [Google Scholar] [CrossRef]
- Hou, B.; Liu, J.; Dong, F.; Wang, M.; Mu, A. Sliding mode control strategy of voltage source inverter based on load current sliding mode observer. In Proceedings of the 2016 IEEE 8th International Power Electronics and Motion Control Conference (IPEMC-ECCE Asia), Hefei, China, 22–26 May 2016; pp. 1269–1273. [Google Scholar] [CrossRef]
- Sira-Ramirez, H. Nonlinear variable structure systems in sliding mode: The general case. IEEE Trans. Autom. Control 1989, 34, 1186–1188. [Google Scholar] [CrossRef]
- Chincholkar, S.H.; Jiang, W.; Chan, C.Y. A Normalized Output Error-Based Sliding-Mode Controller for the DC–DC Cascade Boost Converter. IEEE Trans. Circuits Syst. II Express Briefs 2020, 67, 92–96. [Google Scholar] [CrossRef]
- Sira-Ramirez, H.; Rios-Bolivar, M. Sliding mode control of DC-to-DC power converters via extended linearization. IEEE Trans. Circuits Syst. I Fundam. Theory Appl. 1994, 41, 652–661. [Google Scholar] [CrossRef]
- Singh, P.; Purwar, S. Sliding mode controller for PWM based Buck-Boost DC/DC converter as state space averaging method in continuous conduction mode. In Proceedings of the 2012 2nd International Conference on Power, Control and Embedded Systems, Allahabad, India, 17–19 December 2012; pp. 1–5. [Google Scholar] [CrossRef]
- Sira-Ramírez, H. On the generalized PI sliding mode control of DC-to-DC power converters: A tutorial. Int. J. Control. 2003, 76, 1018–1033. [Google Scholar] [CrossRef]
- Strzelecki, R.; Zinoviev, G.S. Overview of Power Electronics Converters and Controls. In Power Electronics in Smart Electrical Energy Networks; Strzelecki, R.M., Benysek, G., Eds.; Springer: London, UK, 2008; pp. 55–105. [Google Scholar] [CrossRef]
- Can, E. The design and experimentation of the new cascaded DC-DC boost converter for renewable energy. Int. J. Electron. 2019, 106, 1374–1393. [Google Scholar] [CrossRef]
- Can, E. PWM controlling of a new multi DC-DC converter circuit. Teh. Glas. 2019, 13, 116–122. [Google Scholar] [CrossRef]
- Can, E.; Toksoy, M.S. A flexible closed-loop (fcl) pid and dynamic fuzzy logic + pid controllers for optimization of dc motor. J. Eng. Res. 2023, 11, 1A. [Google Scholar] [CrossRef]
- Garduño, D.M.; Rivas, J.J.R.; Castillo, O.C.; González, R.O.; Gutiérrez, F.E.R. Current Distortion Rejection in PMSM Drives Using an Adaptive Super-Twisting Algorithm. IEEE Trans. Energy Convers. 2022, 37, 927–934. [Google Scholar] [CrossRef]
- Mlakić, D.; Baghaee, H.R.; Nikolovski, S. A Novel ANFIS-Based Islanding Detection for Inverter-Interfaced Microgrids. IEEE Trans. Smart Grid 2019, 10, 4411–4424. [Google Scholar] [CrossRef]
- Yang, Z.; Zeng, J.; Zhang, Q.; Zhang, Z.; Winstead, V.; Yu, D. A Composite Power Decoupling Method for a PV Inverter With Optimized Energy Buffer. IEEE Trans. Ind. Appl. 2021, 57, 3877–3887. [Google Scholar] [CrossRef]
- di Benedetto, M.; Lidozzi, A.; Solero, L.; Crescimbini, F.; Grbović, P.J. Five-Level E-Type Inverter for Grid-Connected Applications. IEEE Trans. Ind. Appl. 2018, 54, 5536–5548. [Google Scholar] [CrossRef]
- Pérez Posada, A.F.; Villegas, J.G.; López-Lezama, J.M. A Scatter Search Heuristic for the Optimal Location, Sizing and Contract Pricing of Distributed Generation in Electric Distribution Systems. Energies 2017, 10, 1449. [Google Scholar] [CrossRef]
- Agudelo, L.; López-Lezama, J.M.; Muñoz-Galeano, N. Vulnerability assessment of power systems to intentional attacks using a specialized genetic algorithm. Dyna 2015, 82, 78–84. [Google Scholar] [CrossRef]
- Saldarriaga-Zuluaga, S.D.; López-Lezama, J.M.; Muñoz-Galeano, N. An Approach for Optimal Coordination of Over-Current Relays in Microgrids with Distributed Generation. Electronics 2020, 9, 1740. [Google Scholar] [CrossRef]
- Dracopoulos, D.C. Genetic Algorithms and Genetic Programming for Control. In Evolutionary Algorithms in Engineering Applications; Springer: Berlin/Heidelberg, Germany, 1997; pp. 329–343. [Google Scholar] [CrossRef]
- Wang, Q.; Spronck, P.; Tracht, R. An overview of genetic algorithms applied to control engineering problems. In Proceedings of the 2003 International Conference on Machine Learning and Cybernetics (IEEE Cat. No.03EX693), Xi’an, China, 5 November 2003; Volume 3, pp. 1651–1656. [Google Scholar] [CrossRef]
- Fleming, P.; Fonseca, C. Genetic Algorithms in Control Systems Engineering. In Proceedings of the 12th Triennal Wold Congress of the International Federation of Automatic Control Volume 2 Robust Control, Design and Software, Sydney, Australia, 18–23 July 1993; Volume 26, pp. 605–612. [Google Scholar] [CrossRef]
- Varsek, A.; Urbancic, T.; Filipic, B. Genetic algorithms in controller design and tuning. IEEE Trans. Syst. Man Cybern. 1993, 23, 1330–1339. [Google Scholar] [CrossRef]
- Zulu, M.L.T.; Carpanen, R.P.; Tiako, R. A Comprehensive Review: Study of Artificial Intelligence Optimization Technique Applications in a Hybrid Microgrid at Times of Fault Outbreaks. Energies 2023, 16, 1786. [Google Scholar] [CrossRef]
- Nappu, M.B.; Arief, A.; Ajami, W.A. Energy Efficiency in Modern Power Systems Utilizing Advanced Incremental Particle Swarm Optimization-Based OPF. Energies 2023, 16, 1706. [Google Scholar] [CrossRef]
- AlRashidi, M.R.; AlHajri, M.F.; Al-Othman, A.K.; El-Naggar, K.M. Particle Swarm Optimization and Its Applications in Power Systems. In Computational Intelligence in Power Engineering; Springer: Berlin/Heidelberg, Germany, 2010; pp. 295–324. [Google Scholar] [CrossRef]
- Dell’Aquila, A.; Lecci, A. PSO-based control optimization of power converters. In Proceedings of the 2008 International Symposium on Power Electronics, Electrical Drives, Automation and Motion, Ischia, Italy, 11–13 June 2008; pp. 964–968. [Google Scholar] [CrossRef]
- Zhang, J.; Shi, Y.; Zhan, Z.H. Power Electronic Circuits Design: A Particle Swarm Optimization Approach. In Proceedings of the Simulated Evolution and Learning, Berlin, Germany, 7–10 December 2008; pp. 605–614. [Google Scholar]
- Eswaran, T.; Kumar, V.S. Particle swarm optimization (PSO)-based tuning technique for PI controller for management of a distributed static synchronous compensator (DSTATCOM) for improved dynamic response and power quality. J. Appl. Res. Technol. 2017, 15, 173–189. [Google Scholar] [CrossRef]
- Achiammal, B.; Kayalvizhi, D.R. Optimal Tuning of PI Controller Using Genetic Algorithm for Power Electronic Converter. Int. J. Eng. Res. Technol. 2013, 2, 6. [Google Scholar] [CrossRef]
- Choi, Y.K.; Jung, B.W. Parameter Tuning for Buck Converters Using Genetic Algorithms. In Advanced Intelligent Computing Theories and Applications: With Aspects of Artificial Intelligence; Huang, D.S., Heutte, L., Loog, M., Eds.; Springer: Berlin/Heidelberg, Germany, 2007; pp. 641–647. [Google Scholar]
- Ghassani, R.; Bratcu, A.I.; Teodorescu, R. Genetic Algorithm Applied to State-Feedback Control Design of Grid and Circulating Current in Modular Multilevel Converters. IFAC-Pap. 2022, 55, 431–436. [Google Scholar] [CrossRef]
- Mejía-Ruiz, G.E.; Muñoz-Galeano, N.; López-Lezama, J.M. Modeling and development of a bridgeless PFC Boost rectifier. Rev. Fac. De Ing. Univ. Antioq. 2017, 82, 9–21. [Google Scholar] [CrossRef]
- Aamir, M.; Mekhilef, S. An Online Transformerless Uninterruptible Power Supply (UPS) System With a Smaller Battery Bank for Low-Power Applications. IEEE Trans. Power Electron. 2017, 32, 233–247. [Google Scholar] [CrossRef]
- IEC 61000-3-2; IEC Electromagnetic Compatibility (EMC)—Part 3-2: Limits for Harmonic Current Emissions. IEC: Geneva, Switzerland, 2021; pp. 1–28.
- IEEE P519/D5.1; IEEE Draft Standard for Harmonic Control in Electric Power Systems. IEEE: Washington, DC, USA, 2021; pp. 1–30.
- Ancuti, M.C.; Svoboda, M.; Musuroi, S.; Hedes, A.; Olarescu, N.V. Boost PFC converter versus bridgeless boost PFC converter EMI analysis. In Proceedings of the 2014 International Conference on Applied and Theoretical Electricity (ICATE), Craiova, Romania, 23–25 October 2014; pp. 1–6. [Google Scholar] [CrossRef]
- Tseng, S.Y.; Fan, J.H. Bridgeless Boost Converter with an Interleaving Manner for PFC Applications. Electronics 2021, 10, 296. [Google Scholar] [CrossRef]
- Musavi, F.; Eberle, W.; Dunford, W.G. A Phase-Shifted Gating Technique with Simplified Current Sensing for the Semi-Bridgeless AC–DC Converter. IEEE Trans. Veh. Technol. 2013, 62, 1568–1576. [Google Scholar] [CrossRef]
- Mejía-Ruiz, G.E.; Muñoz-Galeano, N.; Ortiz-Castrillón, J.R. Banda de Histéresis Adaptativa para un Convertidor AC-DC Elevador sin Puente, con Correccion del Factor de Potencia y Control por Modos Deslizantes. Inform. Tecnol. 2019, 30, 283–292. [Google Scholar] [CrossRef][Green Version]
- Ortiz-Castrillón, J.R.; Mejía-Ruiz, G.E.; Muñoz-Galeano, N.; López-Lezama, J.M.; Cano-Quintero, J.B. A Sliding Surface for Controlling a Semi-Bridgeless Boost Converter with Power Factor Correction and Adaptive Hysteresis Band. Appl. Sci. 2021, 11, 1873. [Google Scholar] [CrossRef]
- Ahmed, M.; Ebrahim, M.; Ramadan, H.; Becherif, M. Optimal Genetic-sliding Mode Control of VSC-HVDC Transmission Systems. Energy Procedia 2015, 74, 1048–1060. [Google Scholar] [CrossRef]
- Terán-Picón, J.C.; Anderez, J.; Camacho, O. Genetics algorithms as a tuning tool for PID and sliding mode controllers. Rev. Técnica La Fac. Ing. Univ. Del Zulia 2005, 28, 200–209. [Google Scholar]
- Köse, E.; Abaci, K.; Kizmaz, H.; Aksoy, S.; Yalçin, M.A. Sliding Mode Control Based on Genetic Algorithm for WSCC Systems Include of SVC. Elektron. Elektrotechnika 2013, 19, 25–28. [Google Scholar] [CrossRef]
- Tiwari, S.; Rayeen, Z.; Hanif, O. Design and Analysis of Fractional Order PID Controller tuning via Genetic Algorithm for CUK Converter. In Proceedings of the 2018 IEEE 13th International Conference on Industrial and Information Systems (ICIIS), Rupnagar, India, 1–2 December 2018; pp. 436–441. [Google Scholar] [CrossRef]
- Alfergani, A.; Elkawafi, S.; Nour, T.M.; Mohamed Elkezza, K.; Kahlil, A. Performance Evaluation of DC-DC Buck Converter with Voltage Control Loop Using Genetic Algorithm with Different Objective Functions. In Proceedings of the 2023 IEEE 3rd International Maghreb Meeting of the Conference on Sciences and Techniques of Automatic Control and Computer Engineering (MI-STA), Benghazi, Libya, 21–23 May 2023; pp. 135–140. [Google Scholar] [CrossRef]
- Bonyadi, M.R.; Michalewicz, Z. Particle Swarm Optimization for Single Objective Continuous Space Problems: A Review. Evol. Comput. 2017, 25, 1–54. [Google Scholar] [CrossRef]
- Kennedy, J.; Eberhart, R. Particle swarm optimization. In Proceedings of the ICNN’95–International Conference on Neural Networks, Perth, Australia, 6 August 1995; Volume 4, pp. 1942–1948. [Google Scholar] [CrossRef]



























| Parameter | Value |
|---|---|
| Grid voltage | 12 Vrms, 60 Hz |
| DC bus capacitor | 2200 μF |
| DC bus voltage | 30 V |
| Inductors | 2.2 mH |
| Switching frequency | 40 kHz |
| Load | 110 |
| Variable | Result | Without Optimization | Optimization with GA | Optimization with PSO | Reduction with GA (%) | Reduction with PSO (%) |
|---|---|---|---|---|---|---|
| overshoot | 11.18 | 8.48 | 9.5 | 24.15 | 15 | |
| Input current | 3362 | 3141 | 3235 | 6.6 | 3.8 | |
| 117.6 | 108.5 | 109.1 | 7.7 | 7.2 | ||
| Time (s) | 0.43 | 0.0042 | 0.43 | 99 | 0 | |
| Output voltage | 16,222 | 8121 | 8327 | 50 | 48.1 | |
| 511 | 264 | 287.5 | 48.3 | 44 | ||
| Fitness function | 4.831 | 3764 | 4400 | 22 | 9 |
| Parameter | Value |
|---|---|
| Grid voltage | 12 Vrms, 60 Hz |
| DC bus capacitor | 2.200 μF |
| DC bus voltage | 40 V |
| Inductors | 2.3 mH |
| Switching frequency | 40 kHz |
| Load | 108 |
| Disturbance | Result | Without Optimization | Optimization with GA | Optimization with PSO | Improvement with GA(%) | Improvement with PSO(%) |
|---|---|---|---|---|---|---|
| Load change (Current) | time (ms) | 0.8533 | 0.104 | 0.111 | 87.34 | 86.99 |
| value (Arms) | 1.152–2.43 | 1.151–2.28 | 1.151–2.31 | 0.087–6.17 | 0.087–4.93 | |
| ripple (mA) | 507.7–526.9 | 303–400 | 307.7–400 | 40.31–24.08 | 39.39–24.08 | |
| Ref change (Voltage) | time (ms) | 1.200 | 104 | 137.3 | 91.03 | 88.55 |
| mean value (V) | 31.4–33.6 | 30.09–32.14 | 29.98–32.07 | 4.17–4.34 | 4.52–4.55 | |
| oscillations (V) | 0.593–1.633 | 0.5–1.058 | 0.546–1.1 | 15.68–35.21 | 7.92–32.63 |
Disclaimer/Publisher’s Note: The statements, opinions and data contained in all publications are solely those of the individual author(s) and contributor(s) and not of MDPI and/or the editor(s). MDPI and/or the editor(s) disclaim responsibility for any injury to people or property resulting from any ideas, methods, instructions or products referred to in the content. |
© 2023 by the authors. Licensee MDPI, Basel, Switzerland. This article is an open access article distributed under the terms and conditions of the Creative Commons Attribution (CC BY) license (https://creativecommons.org/licenses/by/4.0/).
Share and Cite
Ortiz-Castrillón, J.R.; Saldarriaga-Zuluaga, S.D.; Muñoz-Galeano, N.; López-Lezama, J.M.; Benavides-Córdoba, S.; Cano-Quintero, J.B. Optimal Sliding-Mode Control of Semi-Bridgeless Boost Converters Considering Power Factor Corrections. Energies 2023, 16, 6282. https://doi.org/10.3390/en16176282
Ortiz-Castrillón JR, Saldarriaga-Zuluaga SD, Muñoz-Galeano N, López-Lezama JM, Benavides-Córdoba S, Cano-Quintero JB. Optimal Sliding-Mode Control of Semi-Bridgeless Boost Converters Considering Power Factor Corrections. Energies. 2023; 16(17):6282. https://doi.org/10.3390/en16176282
Chicago/Turabian StyleOrtiz-Castrillón, José R., Sergio D. Saldarriaga-Zuluaga, Nicolás Muñoz-Galeano, Jesús M. López-Lezama, Santiago Benavides-Córdoba, and Juan B. Cano-Quintero. 2023. "Optimal Sliding-Mode Control of Semi-Bridgeless Boost Converters Considering Power Factor Corrections" Energies 16, no. 17: 6282. https://doi.org/10.3390/en16176282
APA StyleOrtiz-Castrillón, J. R., Saldarriaga-Zuluaga, S. D., Muñoz-Galeano, N., López-Lezama, J. M., Benavides-Córdoba, S., & Cano-Quintero, J. B. (2023). Optimal Sliding-Mode Control of Semi-Bridgeless Boost Converters Considering Power Factor Corrections. Energies, 16(17), 6282. https://doi.org/10.3390/en16176282

