Next Article in Journal
Ground Motion Prediction of High-Energy Mining Seismic Events: A Bootstrap Approach
Next Article in Special Issue
A Comprehensive Review of Deep-Learning Applications to Power Quality Analysis
Previous Article in Journal
Evaluating the Techno-Economic Effect of Pricing and Consumption Parameters on the Power-to-Energy Ratio for Sizing Photovoltaic-Battery Systems: An Assessment of Prosumers in the Mediterranean Area
 
 
Font Type:
Arial Georgia Verdana
Font Size:
Aa Aa Aa
Line Spacing:
Column Width:
Background:
Article

Simulation Model for Operational Planning of City Cargo Transportation by Trams in Conditions of Stochastic Demand

by
Agnieszka Merkisz-Guranowska
1,
Natalya Shramenko
2,3,
Marcin Kiciński
1,* and
Vladyslav Shramenko
4
1
Institute of Transport, Poznan University of Technology, Piotrowo St., 3, 61-138 Poznań, Poland
2
Institute of Mechanical Engineering and Transport, Lviv Polytechnic National University, Stepana Bandery St, 12, 79000 Lviv, Ukraine
3
Baden-Württemberg Institute of Sustainable Mobility, Hochschule Karlsruhe University of Applied Sciences, Moltkestraße, 30, 76133 Karlsruhe, Germany
4
Faculty of Informatics, Vytautas Magnus University, K. Donelaičio St., 58, 44248 Kaunas, Lithuania
*
Author to whom correspondence should be addressed.
Energies 2023, 16(10), 4076; https://doi.org/10.3390/en16104076
Submission received: 16 April 2023 / Revised: 8 May 2023 / Accepted: 11 May 2023 / Published: 13 May 2023

Abstract

A city’s transport and distribution system requires the effective organization of urban freight deliveries that take into consideration the economic, ecological, and social impact. Implementation of the concept of green logistics necessitates the use of environmentally friendly and energy-efficient modes of transport, which consider the existing infrastructure and the possibility of its development. The aim of this work was to facilitate the transfer to rail transport, using the existing tramway infrastructure, those shipments which previously entered the city center by road. The paper proposes a simulation model for small consignments delivered by freight trams in the city of Poznań, Poland. Operational planning is carried out in conditions of uncertainty and risk. The uncertainty is due to the stochastic nature of the demand for products. The risk is characterized by the probability that, due to technological and technical limitations, a given customer will not be fully served from the distribution center. The authors provide a decision support tool for evaluating the possible locations of tram depots and for route planning. The assignment of the routes, with the criterion of minimizing the costs for the carrier, and with a limitation on tram operating time, is based on the use of genetic algorithms, which makes it possible to obtain a solution that is close to optimal, within a reasonable time period. As a result of a series of simulation experiments and statistical data processing, the distribution laws and expected average values of the technological parameters were determined for the functioning of the city transport and distribution system under conditions of uncertainty and risk.

1. Introduction

The development and effective functioning of a city’s transport and distribution system require the rational organization of the urban transportation of goods, taking into account global trends, as well as economic, environmental, and social requirements.
In the European Union in 2019, transport accounted for a quarter of the global greenhouse gas (GHG) emissions measured in CO2 equivalents, of which 71.7% came from road transportation [1]. Emissions from the transport sector have increased by 33.5% in the past three decades, while global emissions (including industry, energy supply, agriculture, and residential and commercial activity) have dropped by 24% in the same period [2].
The negative impact of transport is particularly significant in urban areas due to the size of their populations. Cities suffer from congestion, noise, and poor air quality. Urban transport is responsible for approximately a quarter of CO2 emissions from transport, and 69% of road accidents occur in cities [3].
In 2015, as part of the Paris Agreement, 197 countries committed to substantially reducing GHG emissions in order to limit this century’s global temperature increase to 2 °C [4]. To achieve this goal, in 2020, the European Commission proposed, as part of the European Green Deal, that by 2030 GHG emissions would be reduced by at least 55% compared to 1990 and zero net emissions would be achieved by 2050 [5]. As a part of this effort, a 90% reduction in GHG from transport should be achieved by 2050. In 2019, 74% of goods transported over land in the European Union were carried by road and only 17% by rail [6]. Meanwhile, the well-to-wheel GHG emissions for rail transport are on average 5.7 times lower compared to road transport [2].
Thus, there has recently been a significant increase in the environmental requirements for the organization of transport processes and an emphasis on the development of green supply chains. Due to the scope of the impact of transport on inhabitants (the emission of exhaust gases, congestion, noise, etc.), there is a strong need to reorganize transport systems in cities. This necessitates the use of environmentally friendly means of transport and a shift towards public transport modes [7]. This must take into account the constraints associated with the existing infrastructure and the need to provide transport services for passengers as well as to supply goods to all the businesses, organizations, etc., operating in the city. Planning deliveries in the city, which reduce the negative impact of transport, is a challenge and requires the right tools.
The aim of this work was to enable the transfer to rail transport, using the city’s existing rail infrastructure, those shipments that previously entered the city center by road. The authors provide a decision support tool to enable decision-makers to evaluate possible locations for tram depots and route planning. The remainder of the paper is organized as follows: Section 2 presents the literature review including other research related to urban transport policy, freight tram systems, and the optimization methods used to solve distribution problems; Section 3 describes the scope of the problem and methodology; Section 4 presents the problem formulation; Section 5 shows the case study results of the simulation experiments conducted for stationary demand and for stochastic demand in the city of Poznan; Section 6 discusses the results; finally, Section 7 concludes the study.

2. Literature Review

2.1. Urban Transport Policy

Global trends in the development of production and transport systems aim at the use of energy-efficient technologies [8,9,10], a reduction in the negative impact on the environment [11,12], and the provision of social benefits [13]. At the same time, development of the infrastructure network, namely the choice of locations for infrastructure facilities and the organization of the distribution system, should contribute to an increase in the profits of transport companies [14].
In cities, the key issue is to ensure freight deliveries both to shops, service points and, thanks to the development of e-commerce, to individuals. This requires setting up distribution centers and warehouses, and then delivering shipments, many of which are transported in small batches to end users [15,16].
Thus far, shipments have mainly been transported by road transport using vehicles with combustion engines. Greater environmental awareness and legal regulations aimed at limiting the negative impact on the environment call for a change in the way goods are distributed.
European Union policy focuses on the development of transport systems which consume less energy and therefore produce less pollution. To reduce the negative, transport-related, external costs in urban areas, the interface between long-distance and last-mile transport should be organized more efficiently to limit individual deliveries. One of the major goals is to halve the use of conventionally fueled cars in urban transport by 2030, to phase them out of cities by 2050, and finally to achieve CO2-free city logistics in major urban centers by 2030 [3].
The most important changes are restrictions on conventional vehicles entering city centers (low-emission zones), road pricing, and even the exclusion of entire zones from road traffic [17]. Conventional vehicles are also being replaced by low-emission vehicles, mainly electric ones, and rail transport is being promoted in order to switch transport modes. The integration of freight and passenger transportation systems, by performing sustainable vehicle routing, and by adopting combined transportation, is strongly encouraged in order to increase the efficiency of urban transport systems [18,19]. Such actions now force transport and logistics companies to work on alternative ways to deliver goods in urban areas.

2.2. Use of Freight Trams

In view of the rapid development of green logistics [20,21], significant attention is being paid to the expansion of the scope of use of freight trams in terms of product supply within the city transport and distribution system [22,23,24,25].
The decision to use freight trams for urban transport is due to the following factors:
  • reduction in the number of trucks on the city road network, which positively affects the condition of the road surface and reduces the number of accidents;
  • optimization of the use of the existing rail infrastructure and network of intra-city trams;
  • reduction in the negative impact of freight transport on the environment, especially of GHG emissions in the city;
  • the need to ensure supplies to zones closed to traffic or with limited traffic.
On the other hand, the use of rail transport faces restrictions related primarily to limited physical flexibility, competition with passenger services for line capacity, and the perception that use of the rail infrastructure and related systems would incur high costs [26].
Browne et al. [27] considered the scope and opportunity for an increase in the use of rail for urban freight transport and assessed the barriers to its wider implementation. The authors concluded that planning limits and the complexity of engaging with a range of stakeholders make it difficult to implement rail solutions for urban freight. Thus far, activities undertaken have been aimed more at filling a niche function or experimenting rather than at making wider use of rail transport. However, some initiatives have the potential for wider implementation.
Behiri et al. [28] identified the types of problems related to freight tram operation. The problems were divided into operational (train timetabling, the 2D/3D bin packing problem, freight rail transport scheduling or dispatching, and goods delivery in the departure station), tactical (train frequency and sizing), and strategic (storage-space-sizing in stations). The authors focused on the freight rail transport scheduling problem. They assumed that trains would transport freight and passengers simultaneously and passenger stations could be used for loading and unloading goods. The main objective was to minimise the total waiting time of all shipments at their departure stations. A second objective function was added aimed at maximizing the number of transported orders, to transform the problem into a bi-objective decision-making problem.
Diziain et al. [29] analyzed examples of the use of railways to transport cargo in urban zones in Japan and France. Based on experience, they concluded that a modal shift is being promoted in Europe by the European Commission, governments, and local authorities, and is noticeable in the building and modernizing of infrastructure. However, as the financial engineering of these projects is complex, they take a very long time to implement. The most successful projects use the existing infrastructure.
De Langhe [30] investigated existing freight tram projects, those stopped after a pilot period and hypothetical ones, and identified the success and failure factors. The main success factors were the positive marketing based on environmental benefits and new measures making road transport more expensive, while the factors that hindered the projects were the interference with passenger traffic, stakeholder reluctance, and the initial financial investment.
Behrends [31,32] showed that the environmental benefits of a modal shift from road to rail in urban areas depended on the location of the intermodal terminal and destination point, and identified possible actions at a local level to improve both competitiveness and environmental benefits. The environmental benefits of implementing a light freight railway system were calculated in research provided by Pietrzak et al. [33]. In addition, De Langhe et al. [22] stated that only viable projects from an economic and a socioeconomic perspective have a chance of success.
Pietrzak and Pietrzak [25] considered the introduction of freight trams in selected Polish cities and noted that the implementation of this solution should be adjusted to the local conditions so that the tram transport system is not disturbed while providing its basic function, i.e., serving public passenger traffic.
In Europe, several cities have introduced solutions for the delivery of cargo by freight tram:
  • In Poland, trams were used to transport cargo in 12 cities in the years 1866–1954 (but mainly before World War II). The most developed freight tram operated in Koszalin, where in 1926 nearly 6 thousand tons of cargo were transported by tram (and a total of 30 thousand tons throughout its lifetime). An interesting solution was applied in Szczecin, where several sidetracks were built to enable freight trams to deliver post parcels directly to post offices [34].
  • Amsterdam (City Cargo)—A goods delivery service by freight tram to the center of Amsterdam started in 2007. Ultimately, 52 freight trams with a capacity of 30 tons were to perform 6 journeys a day. The investment was to cost EUR 100 million and be ready in 2012. The goal was to halve deliveries by trucks in the city and cut GHG emissions by 20%. Along the route, there were two cargo transshipment points from which goods were transported by small electric cars to customers in the center. The project ended in 2009 due to the financial insolvency of the company operating the tram service.
  • Dresden CarGoTram—In 2000, a freight tram which carried automotive parts to a Volkswagen factory in the city center was launched in Dresden. The choice of this solution was determined by the fact that both the warehouse and the factory were close to existing tram lines with sufficient capacity, which resulted in lower infrastructure investment costs. The tram delivered 300 thousand tons of products per year with 10 daily trips [28]. The service was axed, however, following the car manufacturer’s adoption of a revised logistics operation.
  • Paris TramFret—In 2011, a pilot program was introduced in Paris to check whether the current tram infrastructure was capable of handling both passenger and freight trams. During the tests, two empty trams ran from Monday to Saturday off-peak hours on the T3 tram line. The concept of introducing these vehicles assumed servicing 128 supermarkets and hypermarkets located up to 500 m from the T2 and T3 lines [35]. In Paris, no business partner was found, but the project was continued in 2017 in the city of Saint Etienne for the delivery of supplies to two casino markets in the city center. Due to the casino’s withdrawal, the project was suspended in 2018.
  • Vienna (GüterBim)—In 2005, pilot rides were carried out to check whether a freight tram could be used for the transport of goods within the city. Despite positive tests confirming that the existing tram infrastructure in Vienna was sufficient to introduce freight trams and would cause no delays to passenger trams, the project was abandoned due to investment costs, i.e., sidetracks and rolling stock [36].
  • Zürich (Cargo Tram, E-Tram)—In 2003, a waste collection service by freight tram (Cargo Tram) was introduced from the collection points in the city to the recycling center. In 2006, the E-Tram was added, which collects electronic equipment and household goods. Both trams run once a month on average.
More information about freight tram projects can be found in de Langhe [30] and Arvidsson and Browne [36].
Although the issue of freight transport by trams has already been the subject of research and analysis, further work is required to assess the technical feasibility and economic efficiency of such transport.

2.3. Optimisation Methods in Distribution Systems

For the effective management of the transportation process in a city, it is necessary to solve vehicle routing problems (VRP) which are considered the most important in terms of mathematical modelling in transportation [37]. VRP problems are intended to find the optimal design of the routes to be used by a fleet of vehicles (means of transport) which are to serve a set of customers. The main objective, when solving VRP, is the carrier cost optimization, i.e., the minimization of operational costs, time-related costs, distribution costs, total travel distance, and energy consumption [38]. One example of a vehicle routing problem is the travelling salesman problem.
The researchers considered the issue of the formation of effective delivery routes [38,39], as a result of which a number of methods for solving the travelling salesman problem were proposed [40,41]. However, the current, exact methods for solving the travelling salesman problem cannot be adapted to problems serving a large number of customers because they do not guarantee effectiveness within an acceptable time period [42,43]. To solve an NP-hard problem avoiding complex and time-consuming computations, several metaheuristics can be used. In recent years, the scope of the application of fuzzy set theory [44] and genetic algorithms for solving routing problems [37,45,46,47] have grown significantly.
The transport and distribution system of a city is a complex dynamic system [48] characterized by the available resources and infrastructure, technical and technological limitations, the vagueness of the original data, and the stochastic nature of certain technical and economic indicators [15].
For the study of complex dynamic systems, it is advisable to use simulation modelling that enables a study of how the system functions under any conditions, including those that are not implemented in natural experiments. Since mathematical models cannot take into account all aspects of a problem, simulation is a very useful complement, especially when some parameters are inaccurate or unknown [28].

3. Problem Formulation

The literature review shows that the environmental benefits of transferring freight deliveries from road to rail transport have been clearly stated. Thus far, attempts to implement freight trams have failed due to a lack of economic efficiency. This, in turn, should be analyzed alongside technical efficiency in the context of specific cities and projects. The paper focuses on an assessment of the technical possibilities and a preliminary economic assessment of the implementation of a freight tram in the city of Poznan, Poland; however, the methodology itself can be used for any other city.
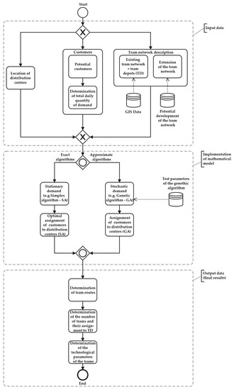
Figure 1 presents a diagram of the steps and their sequence to demonstrate the problem studied.
The purpose of the study was to develop a simulation model for the city transport and distribution system to enable the planning of small consignments of supplies by freight trams for variable demand.
Transporting small consignments by trams requires designation of distribution centers that will have a convenient existing or possible to build track connection. In the next step, customers should be selected. Due to the time constraints of such service (e.g., service at night when passenger traffic is smaller or passenger trams do not run) and the necessary track access, the best customers are large shopping centers or market places where many sellers are located in one place. In addition, economic benefits (energy consumption for the delivery of goods) or ecological benefits (zero exhaust emissions) are noticeable. Another important aspect that should be taken into account is the availability of infrastructure (tram lines) and the location of tram depots. Depending on who is responsible for operational planning, either only the existing network is considered (logistics companies) or the possibility of expanding the infrastructure is also taken into account (local authorities or managers of distribution centers ready to invest in line construction). After selecting potential customers, locations of distribution centers, and mapping the infrastructure, the next step is to determine the total daily quantity of goods to be transported to customers. The described steps serve to collect the input data for the decision-making process.
In the next steps, it is necessary to parameterize the mathematical model and determine model constraints, e.g., time constraints for deliveries to customers. For optimal assignment of the customers to the distribution centers for less complex problems (i.e., stationary demand), exact methods (i.e., simplex) can be used.
The authors assumed that the operational planning and organization of the transportation of small consignments by tram in the city is to be carried out in conditions of uncertainty and risk. The uncertainty is due to the stochastic nature of the demand for products. The risk is characterized by the probability that, due to technological and technical limitations, a given customer will not be fully served from the distribution center. With such assumptions, we are dealing with a computationally complex problem, which necessitates the use of metaheuristic methods (i.e., dedicated genetic algorithms) to implement the model and conduct computer simulations.
As a result, for both stationary and stochastic demand, the following information are obtained:
  • Optimal assignment of customers to distribution centers for stationary demand;
  • Assignment of customers to distribution centers for stochastic demand and with the risk of supply shortage;
  • Determination of tram routes taking into account the criterion of minimizing the total travel distance;
  • Determination of the number of trams and their assignment to a tram depot;
  • Determination of the technological parameters of the trams: number of rides with cargo, the loaded driving distance, the empty driving distance, the distance from tram depot to distribution center (deadhead driving distance), driving time, the time for loading and unloading the tram, and total time on route.
The presented algorithm has been implemented for the city of Poznan. As input data, the authors used the results of the previous research related to introducing a freight tram to Poznan. This work is a continuation of previous authors’ research [49] regarding the possibility of servicing selected customers from a specific distribution center. The previous research focused only on assigning a distribution center to a customer. In this research, the tram route was also optimized. Additional restrictions relating to the working time of trams were also introduced.
The simulation model and software were based on the use of geoinformation and a metaheuristic method, namely genetic algorithms. Probability theory and methods from mathematical statistics were used to assess the technical and operational indicators of the cargo transportation process. Genetic algorithms were chosen to solve the problem since the optimization task is characterized by a large number of decision variables, which make it impossible to precisely search the entire range of possible solutions.

4. Input Data

Poznan (Figure 2) is a city in western Poland, within the Wielkopolskie voivodeship. The city is situated in central Europe, halfway between Warsaw and Berlin. Poznan is not only an important academic and business center, but also one of the main industrial, tourist, and cultural centers in Poland. It is the fifth most populated city in the country, with over 529,000 residents [50]—and ca 942,500 in the whole agglomeration (density: 2022/1 km2). There are more than 415,000 passenger cars in the city [50]. In 2020, the ratio of registered passenger cars per thousand inhabitants totaled 780 (869 including those with temporary registration). According to the Traffic Index Ranking [51], the city of Poznan is one of the most congested cities in Poland with time lost per year (2021) totaling 85 h per vehicle driver. Considering the location of potential customers, the introduction of deliveries using freight tram gives an opportunity to reduce the number of trucks that deliver goods to the indicated points.
The analyzed problem applies to a large part of the city of Poznan where public transport is provided by trams. Nevertheless, the current layout of the tram network is under development. Therefore, it was assumed that:
  • Any renovations to the tram network would not limit its capacity;
  • The current planned section of the tram network connecting Wierzbięcice Street with Sw. Marcin Street and running along Ratajczaka Street would be included in the tram network layout.
In Poznan, a significant number of final consumers are concentrated in 9 large locations (called customers in the remainder of the paper):
  • Market Plac Bernardyński (symbol AM1)—total daily quantity: 2.00 t;
  • Market Plac Wielkopolski (symbol AM2)—total daily quantity: 4.00 t;
  • Market Rynek Wildecki (symbol AM3)—total daily quantity: 4.00 t;
  • Market Rynek Jeżycki (symbol AM4)—total daily quantity: 5.00 t;
  • Shopping center Castorama (symbol S1)—total daily quantity: 32.75 t;
  • Shopping center Galeria Polskie Meble (symbol S2)—total daily quantity: 29.25 t;
  • Shopping center Kaufland/RTV Euro AGD (symbol S3)—total daily quantity: 37.25 t;
  • Shopping center Selgros (S4)/Pasaż Rondo (S6) (symbol S4 and S6)—total daily quantity: 96.00 t;
  • Shopping center Posnania (symbol S5)—total daily quantity: 94.80 t.
For S4 and S6, the total daily quantity was given jointly, because these shopping centers are located next to each other and sell similar goods.
In order to specify the research problem, it was assumed that:
  • Supplies would be transported in small consignments from potential distribution centers to customers in the city;
  • Each distribution center could deliver the same products and the capacity of each center allowed the delivery of supplies to all the analyzed customers (for stationary demand, capacity was equal to 306 t);
  • Cargo handling would be carried out using three-section freight trams. The capacity of the tram sections was 10 t, 15 t, 15 t, respectively;
  • Freight trams would be assigned to existing in the city tram depots: TD1—Franowo, TD2—Górczyn, TD3—Starołęka;
  • The goods would be delivered every day to each customer AM1–AM4 and S1–S6;
  • The maximum tram operating time allowed per day would be 24 h.
Based on the previous studies (Orczyk and Tomaszewski [23,24]), six potential locations for distribution centers were designated: V1—Franowo, V2—Górczyn, V3—Miłostowo, V4—Ogrody, V5—Piątkowska, and V6—Starołęka.
Figure 2 presents the tram network for the city of Poznan and location of the entities in the freight tram supply process.

5. Research Problem and Research Methodology

The efficiency of the system depends on the total driving distance of the freight trams. The optimization criterion was the minimization of the total driving distance, i.e., driving distance with cargo from distribution centers to customers, driving distance without cargo, and driving distance from tram depot to distribution center.
The total driving distance of trams per shift was defined as:
L = b = 1 s j = 1 n l b j min
where:
l b j —length of the b-th route for the j-th customer, in km;
n—number of customers, in units;
s—number of routes, in units.
Limitations to the model are the following:
i = 1 m Q i dc j = 1 n Q j c
q f q t
where:
m—number of distribution centers, in units;
Q i dc —availability of cargo in the i-th distribution center, in t;
Q j c —volume of cargo order j-th customer, in t;
q f —actual shipment, in t;
q t —nominal load capacity of the tram, in t.
As cargo delivery would be carried out daily, the following restriction had to be fulfilled:
T r T max
where:
T r —operating time of the trams on the route, in hours;
T max —maximum time allowed on the route per day. It was assumed that T max was 24 h.
The tram movement time on the route is determined based on the operating speed of the tram.
The operational planning and organization of the transportation of small consignments by tram in the city of Poznan was carried out in conditions of uncertainty and risk.
The presence of risk leads to the inability to deliver products to a particular distribution center and fully satisfy its demand. Therefore, the risk for the i-th distribution center can be assessed as follows:
Y i = 1 1 P i ( Q ) 1 P i ( B ) 1 P i ( S )
where:
P i ( Q ) —probability of shortage of stock in the i-th distribution center;
P i ( B ) —probability of technical and technological failures in the i-th distribution center;
P i ( S ) —probability of road works on sections of the street and road network of the city, going to the i-th distribution center.
On the other hand, the functioning of the transport and distribution system of the city of Poznan was characterized by the ratio:
k < m < n
where k—number of tram depots, in units.
For the described conditions for the operation of the transport and distribution system and the ratio (3), the formation of exclusively pendulum routes for freight transportation would be impractical because, under such conditions, the value of the mileage utilization factor β (driving distance with load to total driving distance) would be much less than 0.5. Otherwise, the number of trams available would be equal to the number of distribution centers.
Thus, for the effective organization of the transport and distribution system of the city of Poznan in the organization of tram transport, circular routes were proposed, where loaded and empty runs alternate. The choice of this type of route formation for the delivery of goods to customers is due to the fact that most freight customers have a very high need for the delivery of goods, and the volume of the order often corresponds to the carrying capacity of the tram.
The following assumptions were made to solve the problem:
  • demand for products is a random variable that is distributed according to the normal law;
  • the risk is due to the presence of a shortage of products in the respective distribution centers. Taking the risk into account means a variation of 20% from the base values.
To solve this optimization problem, we used a genetic algorithm, since the genetic algorithm allows to find close to optimal delivery routes in a short time required for calculations [42] and can be adapted to changing problem conditions [43], such as the number of available trams, depots, the weight restrictions of the available tram park, etc.
Let the optimal transport plan have N non-zero values. Thus, we have to transfer the goods from a warehouse to a customer N times. We need to determine the sequence of these transportations and which of the available trams will make each of the transportations.
In the genetic algorithm procedure, the individual is defined as a list of numbers from 0 to (N − 1) + (M − 1), where M is the number of trams. The first N digits are the numbers of the required deliveries from the warehouse to the customer, obtained from the optimal transport plan, and the M – 1 will serve as separators, dividing the list into routes for each tram. If the tram travel time on the route exceeds T max , individuals are penalized. Thus, the unit efficiency function is the total mileage of all trams plus the penalty for exceeding the maximum time limit.
I = r = 1 M S r + r = 1 M log 2 1 + e max 0 ,   T r T max
where S r —total mileage of the r-th tram, in km.
As a genetic selection, crossover, and mutation operator, we used the tournament selection of size 2 in combination with elitism, the uniform partially matched crossover (UPMX), and the interchange mutation, respectively. An initial population of 900 individuals was randomly generated. The best hyperparameters were found using grid search. The crossover and mutation probabilities were chosen to be 0.9 and 0.5, respectively; the size of the hall of fame was 50, and the number of generations was 200.

6. Results

A simulation model for the formation of circular routes for the transportation of goods by trams in Poznan under conditions of variable demand and risk was developed. The simulation model was implemented using the developed software. The initial data for optimising the transport and distribution system of Poznan for selected small consignment deliveries by trams was the demand for the supply of goods.
For the optimal assignment of suppliers to consumers, the algorithm for solving an open-type transport problem based on the simplex method was implemented.
To form routes for the transportation of goods by trams, a genetic algorithm was implemented that made it possible to optimise the total distance of a given number of trams assigned to one of three depots, including back and forth routes from tram depot to distribution centers and then to customers. The developed software had a user-friendly interface for inputting initial data and viewing simulation results: the routes generated for the transportation of goods, the technical and operational indicators of the trams on routes, the optimal number of trams, and the optimal assignment of trams to specific depots.
In the first stage, the optimal assignment of customers to distribution centers in conditions of stationary demand was carried out, and then in conditions of stochastic demand and risk. For the optimal assignment of suppliers to customers, an algorithm for solving an open-type transport problem based on the simplex method was implemented.
For stationary demand (Table 1), customers were assigned to five of the six distribution centers. Most goods were transported from V6 (96 t), V1 (95 t), and V4 (78 t). DC4 served four customers, the remaining centers served one customer each, except for V3, which did not serve any customer. Total loaded driving distance for stationary demand was 54.3 km.
For stochastic demand, different results were obtained depending on the value of customers’ demands and the quantity of goods available in the distribution centers. The stochastic demand for the customer j was generated using the normal distribution N Q ¯ j ,   σ , where the expected value of demand Q ¯ j for customer j corresponded to its value in conditions of stationary demand, and the standard deviation σ in this study was equal to 20 t. For customers with a demand of less than 20 tons (AM1 to AM4), the value of the demand was not changed and was assumed according to the initial data for stationary demand.
The value of the available quantity of goods at distribution centers was generated considering the probability of deviation from the required quantity by 1–20%.
Table 2 presents the results of one of the 275 simulations performed. In this case, only three distribution centers were assigned to customers: V3, V4, and V6, but most of the goods were supplied from V3. Total loaded driving distance for this example of stochastic demand was 95 km.
In the second stage, the order for servicing the customers when delivering products from the distribution centers to which they were assigned had to be established. The goal was to optimise the total mileage of a given number of trams leaving the assigned depots and, after visiting distribution centers and customers, returning to their depots. In addition, a restriction on the duration T T max of each tram trip was imposed.
The process of forming rational routes for the transportation of goods by trams was based on the application of genetic algorithms, which made it possible to obtain a solution that was close to the optimal one in an acceptable time period during operational planning. As a genetic selection, crossover, and mutation operator, the tournament selection of size 2 in combination with elitism, the uniform partially matched crossover (UPMX), and the interchange mutation, respectively, were used. An initial population of 900 individuals was randomly generated. The crossover and mutation probabilities were chosen to be 0.9 and 0.5, respectively; the size of the hall of fame was 50, and the number of generations was 200.
In the next stage, a simulation of the supply of goods by trams for a different number of available trams in tram depots was carried out. For stationary demand, two trams assigned to two tram depots, TD1 and TD3, were chosen.
It was determined that with stochastic demand under risk conditions, the optimal routes were found using two trams, which could be assigned to three tram depots TD1, TD2, TD3 (their location is shown in Figure 2), or any combination of them. The assignment of trams to the depots was based on the actual demand for products and the availability of the products at distribution centers.
As a result of the operational formation of routes for the supply of goods by trams, circular routes were proposed for stationary demand (Figure 3) and for stochastic demand in conditions of risk (Figure 4). For each case, the number of rides with cargo, the loaded driving distance, the empty driving distance, the distance from tram depot to distribution center (deadhead driving distance), driving time, the time for loading and unloading the tram, and total time on the route were calculated.
For stationary demand, as shown in Figure 3, the first tram assigned to tram depot TD3 loaded goods at distribution center V6 to serve S4 and S6 (96 t in three runs), then went to V1 to load 2 t to deliver goods to AM1. It continued to V4 to load goods for AM4 (5 t), and then after returning to V4, it delivered 37 t to S3. Next, it went to V5 to load 30 t for S2, and then the tram returned to V4 to deliver goods to S1 (32 t). Again, after returning to V4. It delivered 4 t to AM2, and finally it loaded 4 t in V2 to deliver goods to AM3, before returning to tram depot TD3. The loading and unloading time took almost 18.7 h while driving time took 4.22 h. Loaded driving distance was 44.1 km, slightly more than the empty driving distance (43.8 km). The distance from tram depot to the first distribution center and from the last distribution center to the tram depot totaled 5 km.
The second tram allocated to tram depot TD1 was assigned exclusively to the V1 distribution center and delivered goods to customer S5 (95 t in three runs). The loading and unloading time took 8.32 h while driving time took almost 1 h. Loaded driving distance equaled 10.2 km while empty driving distance was 6.8 km. The distance from tram depot to the first distribution center and from the last distribution center to the tram depot amounted to 4.5 km.
For stochastic demand and under conditions of risk in supply, 275 simulations were performed, and Figure 4 shows the results for the case presented in Table 2. Compared to stationary demand, the workload of trams was more even, but the total driving distance of both trams was 70% higher (195 km compared to 114.4 km). The first tram was assigned to tram depot TD2, and after loading goods in distribution center V4, it served AM4 (5 t). After this, the tram made 7 loaded routes from distribution center V3 to customers AM2 (4 t), S5 (100 t in three runs), S6 and S4 (40 t), AM1 (2t), and AM3 (4 t). Driving time was 4.19 h while loading and unloading time equaled 14.52 h. The tram drove 43.6 km with load and 40.9 km without load from customers to distribution centers. The second tram was assigned to tram depot TD3 and loaded goods at two distribution centers, V6 and V3. First, the tram delivered goods to S6 and S4 (19 t form V6), and after this it made 5 loaded journeys from V3 to S3 (53 t in two runs), S2 (33 t), S1 (17t), and S6 and S4 (40 t). Driving time was 4.68 h while loading and unloading time totaled 14.02 h. The tram drove 51.4 km with load and 48.8 km without load from customers to distribution centers.
Based on the generated supplies and demands from a normal (Gaussian) distribution (275 times), histograms for the empty, loaded, and deadhead driving distances of the tram fleet with a restriction on operating time were created (Figure 5, Figure 6, Figure 7 and Figure 8). The hypotheses concerning the laws of distribution for the values obtained were checked. The following distribution laws were considered: normal, Cauchy, χ 2 , exponential, generalized normal (exponential power), gamma, log-normal, and Rayleigh. Graphs of the distribution laws that best describe the values are shown in Figure 5, Figure 6, Figure 7 and Figure 8.
It was determined that the empty driving distance for uniformly randomly generated supplies and demands were distributed according to the log-normal distribution law with the μ = 4.26, σ = 0.16 parameters:
f ( x ; μ , σ ) = 1 x σ 2 π e 1 2 ln x μ σ 2
The expected value of this distribution was
M = e μ + σ 2 2 = 71.88   km .
It was determined that the loaded driving distance for uniformly randomly generated supplies and demands were distributed according to the log-normal distribution law with the μ = 4.36, σ = 0.15 parameters.
The expected value of this distribution was
M = e μ + σ 2 2 = 79.49   km .
It was determined that the distance from tram depot to distribution center for uniformly randomly generated supplies and demands were distributed according to the log-normal distribution law with the μ = 2.48, σ = 0.32 parameters.
The expected value of this distribution was
M = e μ + σ 2 2 = 12.62   km .
It was determined that the total driving distance for uniformly randomly generated supplies and demands were distributed according to the normal distribution law with the μ = 164, σ = 24.8 parameters:
f ( x ; μ , σ ) = 1 σ 2 π e 1 2 x μ σ 2
The expected value of this distribution was M = μ = 164   km .

7. Discussion of Results

The literature review proved the environmental benefits of transferring freight deliveries from road to rail transport but several attempts to implement freight trams have failed due to a lack of economic efficiency. This, in turn, should be analyzed alongside technical efficiency in the context of specific cities and projects. Analyzed papers, focused on description of advantages and barriers related to freight tram implementation, did not present any specific method to implement the freight tram transport or only described existing attempts of freight deliveries by trams [22,23,24,25,26,31,32,33,34,35,36]. Only one paper by Behiri et al. [28] presented the mathematical model but had different optimization criterion (the objective function expressed the minimization of the total waiting time of all demands in their departure stations). In this paper, the main criterion was to optimize the total distance of a given number of trams assigned to selected depots, including back and forth routes from the tram depot to distribution centers and then to customers. Comparing the subject of this research with the earlier works of the authors [49] that focused on assigning a distribution center to a customer, the novelty of the proposed approach consisted of optimising the tram route and adding additional restrictions relating to the working time of trams.
The efficiency of the system depends on the total driving distance of the freight trams. After conducting a series of simulation experiments and processing statistical data, it was determined that when organizing cargo transportation by trams in the city of Poznan, taking into account the risk of non-supply and uncertainty in demand with the maximum allowed operating time of 24 h, the expected average values for the technological parameters were the loaded driving distance—79.49 km—and the empty driving distance—71.88 km. The mileage utilization factor β was 0.53.
The results of the research indicated that the total driving distance of trams with variable demand in risk conditions was 164 km. This was 43.4% more than the total driving distance with stationary demand, which was 114.4 km. The total distance from the tram depot to the distribution center with variable demand in risk conditions was 12.62 km. This was 32.8% more than the total distance from the tram depot to the distribution center with stationary demand, which was 9.5 km. At the same time, the minimum number of freight trams was 2 (with the maximum allowed operating time of 24 h).
Based on the results of the simulation, it was determined that, with stationary demand, the optimal routes were designed for the operation of two trams, which were assigned to two tram depots (TD1, TD3). In the conditions of risk and variable demand, two trams were also the best option, but they could be assigned to different tram depots (TD1, TD2, TD3), depending on the available volume of products in the distribution centers.
For stationary demand, the total running time of the tramways was 9.3 and 22.9 h, respectively. With stochastic demand, the running time was different for each of the 275 simulations and within the range of 12.41 to 24.00 h.
The simulation results are summarized in Table 3.

8. Conclusions

The advantage of the proposed simulation model is the possibility of planning the operational routes for cargo transportation by freight trams in conditions of variable demand and risk. The simulation model developed for the city distribution system to solve the problem of optimising the organization of small consignments delivered by freight tram is based on the development of technologies that combine the advantages of geographic information systems, mathematical programming, and heuristics.
Assignment of the optimal routes is based on the use of genetic algorithms, which make it possible to obtain a solution that is close to optimal and within a reasonable time period. Further research should be conducted to analyze various modifications of genetic algorithms and make their comparative assessment.
In this study, the main attention was focused on the methodology of customer service by freight trams under the given restrictions and in particular on assessment of the technical possibilities of the implementation of a freight tram in the city of Poznan, Poland; however, the methodology itself can be used for any other city.
The modelling results obtained may be used by transport managers to plan freight deliveries in a city, and may be useful in determining tariffs for urban freight transportation by trams, as well as in investment planning for the development of distribution centers and the creation of a fleet of freight trams.
The approach presented in this article is related to the operational planning. Nevertheless, in further research, the authors intend to consider the Multicriteria Decision Making/Aiding (MCDM/MCDA) methodology when selecting distribution center locations. The MCDM/MCDA approach allows solving problems (including location problems) taking into account point of views and interests of a number of stakeholders, which is emphasized, for example, by Browne et al. [27] and De Langhe [30].

Author Contributions

Conceptualization, M.K.; methodology, N.S. and V.S.; software, V.S.; validation, N.S. and V.S.; formal analysis, A.M.-G.; investigation, A.M.-G. and M.K.; resources, M.K.; data curation, M.K.; writing—original draft preparation, N.S.; writing—review and editing, A.M.-G.; visualization, M.K. and V.S.; supervision, A.M.-G.; project administration, M.K.; funding acquisition, A.M.-G. All authors have read and agreed to the published version of the manuscript.

Funding

This work was supported by the Poznan University of Technology [grant 0416/SBAD/0004 Transport systems design in the context of social and environmental needs].

Institutional Review Board Statement

This study did not involve humans or animals.

Data Availability Statement

Not applicable.

Conflicts of Interest

The authors declare no conflict of interest.

References

  1. European Parliament CO2 Emissions from Cars: Facts and Figures. Strasbourg. Available online: https://www.europarl.europa.eu/news/en/headlines/society/20190313STO31218/co2-emissions-from-cars-facts-and-figures-infographics (accessed on 15 September 2022).
  2. European Environment Agency Decarbonising Road Transport: The Role of Vehicles, Fuels and Transport Demand; Publications Office: Luxembourg, 2022.
  3. European Commission. Directorate-General for Mobility and Transport White Paper on Transport. Roadmap to a Single European Transport Area—Towards a Competitive and Resource Efficient Transport System 2011; European Commission: Brussels, Belgium, 2011. [Google Scholar]
  4. United Nations the Paris Agreement, United Nations Climate Action. Available online: https://www.un.org/en/climatechange/paris-agreement (accessed on 15 September 2022).
  5. European Commission. Communication from the Commission to the European Parliament, the Council, the European Economic and Social Committee and the Committee of the Regions—“Fit for 55”: Delivering the EU’s 2030 Climate Target on the Way to Climate Neutrality (COM(2021) 550 Final); European Commission: Brussels, Belgium, 2021. [Google Scholar]
  6. European Commission. Directorate-General for Mobility and Transport EU Transport in Figures: Statistical Pocketbook 2021; European Commission: Luxembourg, 2021. [Google Scholar]
  7. Azcuy, I.; Agatz, N.; Giesen, R. Designing Integrated Urban Delivery Systems Using Public Transport. Transp. Res. Part E Logist. Transp. Rev. 2021, 156, 102525. [Google Scholar] [CrossRef]
  8. Araújo, A.F.; Varela, M.L.R.; Gomes, M.S.; Barreto, R.C.C.; Trojanowska, J. Development of an Intelligent and Automated System for Lean Industrial Production, Adding Maximum Productivity and Efficiency in the Production Process. In Advances in Manufacturing; Hamrol, A., Ciszak, O., Legutko, S., Jurczyk, M., Eds.; Lecture Notes in Mechanical Engineering; Springer International Publishing: Cham, Switzerland, 2018; pp. 131–140. ISBN 978-3-319-68618-9. [Google Scholar]
  9. Mrozik, M.; Merkisz-Guranowska, A. Environmental Assessment of the Vehicle Operation Process. Energies 2020, 14, 76. [Google Scholar] [CrossRef]
  10. Jacyna, M.; Żochowska, R.; Sobota, A.; Wasiak, M. Scenario Analyses of Exhaust Emissions Reduction through the Introduction of Electric Vehicles into the City. Energies 2021, 14, 2030. [Google Scholar] [CrossRef]
  11. Trojanowska, J.; Żywicki, K.; Pająk, E. Influence of Selected Methods of Production Flow Control on Environment. In Information Technologies in Environmental Engineering; Golinska, P., Fertsch, M., Marx-Gómez, J., Eds.; Environmental Science and Engineering; Springer: Berlin/Heidelberg, Germany, 2011; Volume 3, pp. 695–705. ISBN 978-3-642-19535-8. [Google Scholar]
  12. Jacyna, M.; Wasiak, M.; Lewczuk, K.; Chamier-Gliszczyński, N.; Dabrowski, T. Decision Problems in Developing Proecological Transport System. Annu. Set Environ. Prot. 2018, 20, 1007–1025. [Google Scholar]
  13. Zagurskiy, O.; Savchenko, L.; Makhmudov, I.; Matsiuk, V. Assessment of Socio-Ecological Efficiency of Transport and Logistics Activity. In Proceedings of the 21st International Scientific Conference Engineering for Rural Development, Jelgava, Latvia, 25–27 May 2022; pp. 543–550. [Google Scholar]
  14. Piotr, T.; Ludmiła, F.-D. Diagnostic and Repair Centers Locating Methodology for Vehicles Carrying Sensitive Cargo. Transp. Res. Procedia 2021, 55, 410–417. [Google Scholar] [CrossRef]
  15. Shramenko, N.; Muzylyov, D.; Shramenko, V. Methodology of Costs Assessment for Customer Transportation Service of Small Perishable Cargoes. Int. J. Bus. Perform. Manag. 2020, 21, 132. [Google Scholar] [CrossRef]
  16. Savchenko, L.; Zhigula, S.; Yurchenko, K.; Vovk, Y.; Oleksiuk, A. Combination of Different Means of Parcel Deliveries in Urban Logistics in Adverse Weather Conditions. J. Sustain. Dev. Transp. Logist. 2021, 6, 6–17. [Google Scholar] [CrossRef]
  17. Cruz, C.; Montenon, A. Implementation and Impacts of Low Emission Zones on Freight Activities in Europe: Local Schemes versus National Schemes. Transp. Res. Procedia 2016, 12, 544–556. [Google Scholar] [CrossRef]
  18. Epicoco, N.; Falagario, M. Decision Support Tools for Developing Sustainable Transportation Systems in the EU: A Review of Research Needs, Barriers, and Trends. Res. Transp. Bus. Manag. 2022, 43, 100819. [Google Scholar] [CrossRef]
  19. Li, Z.; Shalaby, A.; Roorda, M.J.; Mao, B. Urban Rail Service Design for Collaborative Passenger and Freight Transport. Transp. Res. Part E Logist. Transp. Rev. 2021, 147, 102205. [Google Scholar] [CrossRef]
  20. Fahimnia, B.; Bell, M.G.H.; Hensher, D.A.; Sarkis, J. (Eds.) Green Logistics and Transportation: A Sustainable Supply Chain Perspective; Springer International Publishing: Cham, Switzerland, 2015; ISBN 978-3-319-17180-7. [Google Scholar]
  21. Seroka-Stolka, O.; Ociepa-Kubicka, A. Green Logistics and Circular Economy. Transp. Res. Procedia 2019, 39, 471–479. [Google Scholar] [CrossRef]
  22. De Langhe, K.; Meersman, H.; Sys, C.; Van de Voorde, E.; Vanelslander, T. How to Make Urban Freight Transport by Tram Successful? J. Shipp. Trade 2019, 4, 13. [Google Scholar] [CrossRef]
  23. Orczyk, M.; Tomaszewski, F. Tramwaj towarowy drogą do zmniejszenia hałasu w miastach. Pr. Nauk. Politech. Warsz.-Transp. 2018, 121, 307–318. [Google Scholar] [CrossRef]
  24. Orczyk, M.; Tomaszewski, F. Freight tram concept for the city of Poznań. Transp. Econ. Logist. 2018, 80, 169–178. [Google Scholar] [CrossRef]
  25. Pietrzak, O.; Pietrzak, K. Cargo Tram in Freight Handling in Urban Areas in Poland. Sustain. Cities Soc. 2021, 70, 102902. [Google Scholar] [CrossRef]
  26. Alessandrini, A.; Delle Site, P.; Filippi, F.; Salucci, M.V. Using Rail to Make Urban Freight Distribution More Sustainable. Eur. Transp. 2012, 50, 1–17. [Google Scholar]
  27. Browne, M.; Allen, J.; Woodburn, A.; Piotrowska, M. The Potential for Non-Road Modes to Support Environmentally Friendly Urban Logistics. Procedia-Soc. Behav. Sci. 2014, 151, 29–36. [Google Scholar] [CrossRef]
  28. Behiri, W.; Belmokhtar-Berraf, S.; Chu, C. Urban Freight Transport Using Passenger Rail Network: Scientific Issues and Quantitative Analysis. Transp. Res. Part E Logist. Transp. Rev. 2018, 115, 227–245. [Google Scholar] [CrossRef]
  29. Diziain, D.; Taniguchi, E.; Dablanc, L. Urban Logistics by Rail and Waterways in France and Japan. Procedia-Soc. Behav. Sci. 2014, 125, 159–170. [Google Scholar] [CrossRef]
  30. De Langhe, K.D. Analysing the Role of Rail in Urban Freight Distribution. In Next Generation Supply Chains: Trends and Opportunities, Proceedings of the Hamburg International Conference of Logistics (HICL), Hamburg, Germany, 18–19 September 2014; Kersten, C.M., Blecker, W., Ringle, T., Eds.; epubli GmbH: Berlin, Germany, 2014; Volume 18, pp. 223–244. [Google Scholar]
  31. Behrends, S. The Significance of the Urban Context for the Sustainability Performance of Intermodal Road-Rail Transport. Procedia-Soc. Behav. Sci. 2012, 54, 375–386. [Google Scholar] [CrossRef]
  32. Behrends, S.Ö. The Urban Context of Intermodal Road-Rail Transport—Threat or Opportunity for Modal Shift? Procedia-Soc. Behav. Sci. 2012, 39, 463–475. [Google Scholar] [CrossRef]
  33. Pietrzak, K.; Pietrzak, O.; Montwiłł, A. Effects of Incorporating Rail Transport into a Zero-Emission Urban Deliveries System: Application of Light Freight Railway (LFR) Electric Trains. Energies 2021, 14, 6809. [Google Scholar] [CrossRef]
  34. Zych, M.; Lewandowski, K. Tramwaje Towarowe Na Świecie i w Polsce (Cargo Trams in the World and in Poland). Logistyka 2014, 4, 3828–3835. [Google Scholar]
  35. Le Projet TramFret—Mise En Place d’une Expérimentation de Transport de Marchandises Par Le Tramway; Note nr 69; APUR Atelier Parisien d’Urbanisme: Paris, France, 2014.
  36. Arvidsson, N.; Browne, M. A Review of the Success and Failure of Tram Systems to Carry Urban Freight: The Implications for a Low Emission Intermodal Solution Using Electric Vehicles on Trams. Eur. Transp. 2013, 54, 33–47. [Google Scholar]
  37. Zakharov, V.; Mugaiskikh, A. Dynamic Adaptation of Genetic Algorithm for Solving Routing Problems on Large Scale Systems. Adv. Syst. Sci. Appl. 2020, 20, 32–43. [Google Scholar] [CrossRef]
  38. Tan, S.-Y.; Yeh, W.-C. The Vehicle Routing Problem: State-of-the-Art Classification and Review. Appl. Sci. 2021, 11, 10295. [Google Scholar] [CrossRef]
  39. Kuandykov, A.A.; Bayekova, G.Y. Overview of the Different Types of Vehicle Routing Problem. Her. Kazakh-Br. Tech. Univ. 2019, 16, 264–269. [Google Scholar]
  40. Applegate, D.L.; Bixby, R.E.; Chvatál, V.; Cook, W.J. The Traveling Salesman Problem; Princeton University Press: Princeton, NJ, USA, 2006; ISBN 978-0-691-12993-8. [Google Scholar]
  41. Ayegba, P.; Ayoola, J.; Asani, E.; Okeyinka, A. A Comparative Study of Minimal Spanning Tree Algorithms. In Proceedings of the 2020 International Conference in Mathematics, Computer Engineering and Computer Science (ICMCECS), Ayobo, Nigeria, 18–21 March 2020; pp. 1–4. [Google Scholar]
  42. Pop, P.C.; Matei, O.; Sitar, C.P.; Chira, C. A Genetic Algorithm for Solving the Generalized Vehicle Routing Problem. In Hybrid Artificial Intelligence Systems; Corchado, E., Romay, M.G., Savio, A.M., Eds.; Lecture Notes in Computer Science; Springer: Berlin/Heidelberg, Germany, 2010; Volume 6077, pp. 119–126. ISBN 978-3-642-13802-7. [Google Scholar]
  43. Tasan, A.S.; Gen, M. A Genetic Algorithm Based Approach to Vehicle Routing Problem with Simultaneous Pick-up and Deliveries. Comput. Ind. Eng. 2012, 62, 755–761. [Google Scholar] [CrossRef]
  44. Chernyshev, Y.O.; Kubil, V.N.; Trebukhin, A.V. Overview of Fuzzy Vehicle Routing Problems. Adv. Eng. Res. 2020, 20, 325–331. [Google Scholar] [CrossRef]
  45. Ochelska-Mierzejewska, J.; Poniszewska-Marańda, A.; Marańda, W. Selected Genetic Algorithms for Vehicle Routing Problem Solving. Electronics 2021, 10, 3147. [Google Scholar] [CrossRef]
  46. He, P.; Li, J. Vehicle Routing Problem with Partly Simultaneous Pickup and Delivery for the Cluster of Small and Medium Enterprises. AoT 2018, 45, 35–42. [Google Scholar] [CrossRef]
  47. Wirsansky, E. Hands-On Genetic Algorithms with Python: Applying Genetic Algorithms to Solve Real-World Deep Learning and Artificial Intelligence Problems; Packt Publishing Ltd.: Birmingham, UK, 2020; ISBN 978-1-83855-774-4. [Google Scholar]
  48. Bosov, A.; Khalipova, N. Formation of Separate Optimization Models for the Analysis of Transportation-Logistics Systems. East. -Eur. J. Enterp. Technol. 2017, 3, 11–20. [Google Scholar] [CrossRef]
  49. Shramenko, N.; Merkisz-Guranowska, A.; Kiciński, M.; Shramenko, V. Model of Operational Planning of Freight Transportation by Tram as Part of a Green Logistics System. AoT 2022, 63, 113–122. [Google Scholar] [CrossRef]
  50. Statistics Poland Local Database for Poland. Available online: https://bdl.stat.gov.pl (accessed on 22 September 2022).
  51. TomTom Traffic Index Ranking. Available online: https://www.tomtom.com/traffic-index/ranking/ (accessed on 24 September 2022).
Figure 1. Sequence of steps related to the potential launch of the distribution of the small consignments by trams.
Figure 1. Sequence of steps related to the potential launch of the distribution of the small consignments by trams.
Energies 16 04076 g001
Figure 2. Tram network and location of entities in freight tram supply process in Poznan: V1–V6—distribution centers; TD1–TD3—tram depots; and AM1–AM4, S1–S6—customers.
Figure 2. Tram network and location of entities in freight tram supply process in Poznan: V1–V6—distribution centers; TD1–TD3—tram depots; and AM1–AM4, S1–S6—customers.
Energies 16 04076 g002
Figure 3. Result of operational formation of routes for supply of goods by trams within transport and distribution system of city of Poznan with stationary demand with limitation T_max = 24 h.
Figure 3. Result of operational formation of routes for supply of goods by trams within transport and distribution system of city of Poznan with stationary demand with limitation T_max = 24 h.
Energies 16 04076 g003
Figure 4. Example of operational formation of routes for delivery of goods for stochastic demand (simulation results from Table 2) under conditions of risk with a limitation on operating time.
Figure 4. Example of operational formation of routes for delivery of goods for stochastic demand (simulation results from Table 2) under conditions of risk with a limitation on operating time.
Energies 16 04076 g004
Figure 5. Histogram for distributions of empty driving distance for uniformly randomly generated supplies and demands of tram fleet with a restriction on duration of each route.
Figure 5. Histogram for distributions of empty driving distance for uniformly randomly generated supplies and demands of tram fleet with a restriction on duration of each route.
Energies 16 04076 g005
Figure 6. Histogram for distributions of loaded driving distance for uniformly randomly generated supplies and demands of tram fleet with a restriction on duration of each route.
Figure 6. Histogram for distributions of loaded driving distance for uniformly randomly generated supplies and demands of tram fleet with a restriction on duration of each route.
Energies 16 04076 g006
Figure 7. Histogram for distributions of distance from tram depot to distribution center for uniform, randomly generated supplies and demands of tram fleet with a restriction on duration of each route.
Figure 7. Histogram for distributions of distance from tram depot to distribution center for uniform, randomly generated supplies and demands of tram fleet with a restriction on duration of each route.
Energies 16 04076 g007
Figure 8. Histogram for distributions of total driving distance for uniform, randomly generated supplies and demands of tram fleet with a restriction on duration of each route.
Figure 8. Histogram for distributions of total driving distance for uniform, randomly generated supplies and demands of tram fleet with a restriction on duration of each route.
Energies 16 04076 g008
Table 1. Optimal assignment of customers to distribution centers for stationary demand (in tons).
Table 1. Optimal assignment of customers to distribution centers for stationary demand (in tons).
CustomersDistribution CenterTotal Demand [t]
V1V2V3V4V5V6
AM12000002
AM20000004
AM30400004
AM40005005
S1000320032
S2000030030
S3000370037
S5950000095
S4 and S6000009696
Total supply [t]9740783096305
Table 2. Example of assignment of customers to distribution centers for stochastic demand (in tons).
Table 2. Example of assignment of customers to distribution centers for stochastic demand (in tons).
CustomersDistribution CenterTotal Demand [t]
V1V2V3V4V5V6
AM10020002
AM20040004
AM30040004
AM40005005
S1001700017
S2003300033
S3005300053
S5950100000100
S4 and S60080001999
Total supply [t]002935019317
Table 3. Value of technological indicators in organization of cargo transportation by trams in city of Poznan.
Table 3. Value of technological indicators in organization of cargo transportation by trams in city of Poznan.
IndicatorModelling Conditions
Stationary Demand and Availability of Sufficient Supplies in Distribution CentersStochastic Demand and the Risk of not Having Enough Supplies in Distribution Centers
Total loaded driving distance [km]The minimum possible
value—54.3 km
Demand is a random variable that is distributed according to the log-normal distribution law with the μ = 4.36, σ = 0.15 parameters. The expected value of this distribution is 79.49 km.
Total empty driving distance [km]The minimum possible
value—50.6 km
Demand is a random variable that is distributed according to the log-normal distribution law with the μ = 4.26, σ = 0.16 parameters. The expected value of this distribution is 71.88 km.
Total driving distance from tram depot to distribution center [km]9.5Demand is a random variable that is distributed according to the log-normal distribution law with the μ = 2.48, σ = 0.32 parameters. The expected value of this distribution is 12.62 km.
Total driving distance [km]114.4Demand is a random variable that is distributed according to the normal distribution law with the μ = 164, σ = 24.8 parameters. The expected value of this distribution is M = μ = 164 km.
Value of the mileage utilization factor β 0.520.53
Time of operation, [h]9.3 and 22.912.41–24.00
Maximum operating time allowed [h]2424
Minimal number of trams22
Maximum number of trams22
Disclaimer/Publisher’s Note: The statements, opinions and data contained in all publications are solely those of the individual author(s) and contributor(s) and not of MDPI and/or the editor(s). MDPI and/or the editor(s) disclaim responsibility for any injury to people or property resulting from any ideas, methods, instructions or products referred to in the content.

Share and Cite

MDPI and ACS Style

Merkisz-Guranowska, A.; Shramenko, N.; Kiciński, M.; Shramenko, V. Simulation Model for Operational Planning of City Cargo Transportation by Trams in Conditions of Stochastic Demand. Energies 2023, 16, 4076. https://doi.org/10.3390/en16104076

AMA Style

Merkisz-Guranowska A, Shramenko N, Kiciński M, Shramenko V. Simulation Model for Operational Planning of City Cargo Transportation by Trams in Conditions of Stochastic Demand. Energies. 2023; 16(10):4076. https://doi.org/10.3390/en16104076

Chicago/Turabian Style

Merkisz-Guranowska, Agnieszka, Natalya Shramenko, Marcin Kiciński, and Vladyslav Shramenko. 2023. "Simulation Model for Operational Planning of City Cargo Transportation by Trams in Conditions of Stochastic Demand" Energies 16, no. 10: 4076. https://doi.org/10.3390/en16104076

APA Style

Merkisz-Guranowska, A., Shramenko, N., Kiciński, M., & Shramenko, V. (2023). Simulation Model for Operational Planning of City Cargo Transportation by Trams in Conditions of Stochastic Demand. Energies, 16(10), 4076. https://doi.org/10.3390/en16104076

Note that from the first issue of 2016, this journal uses article numbers instead of page numbers. See further details here.

Article Metrics

Back to TopTop