Abstract
The momentous deployment of photovoltaic (PV) installations in modern times converted schemes utilised to support behind-the-meter systems to compensation mechanisms promoting self-consumption for all prosumer types. Moreover, their incorporation with battery storage systems (BSS) is expected to remove technical counter effects and assist in more self-sufficient prosumer sites. As electricity prices are continuously rising, negatively impacting consumers, we intend for this study to serve as a guideline for residential PV-BSS sizing. Additionally, its objective is to provide an operational and economic evaluation of PV-BSS by considering relevant schemes and concentrating on the most effective parameters. This study contributes to the literature with a holistic methodology for sizing and techno-economically evaluating residential systems in the Mediterranean area that is replicable for any state or consumption class. Simulations addressing PV-BSS performance were exploited with the use of real (high-resolution) data, estimating particular sizing, operational, and techno-economic indicators during the entire system lifetime within the framework of a techno-economic analysis. The simulations calculated the initial expenditure, the yearly revenues from the PV-BSS operation, and the corresponding expenses, contrasting them on a year-to-year basis. The results demonstrate that for the five countries addressed as case studies, PV-BSS sizing is significantly impacted by the supporting scheme regarding maximum financial gains. A likeness amid the ideal power-to-energy ratio (PER) indicator of every addressed state for the examined parameters (electricity price and consumption class) was demonstrated for the full self-consumption scheme, whereas for net billing, intercountry discrepancies and generally higher optimal PER values were observed. Finally, an increase in electricity prices or consumption generally decreases optimal PER; therefore, a recommendation is provided for the avoidance of inessential expenditures in surplus system component sizes.
1. Introduction
Photovoltaic (PV) systems have been astoundingly deployed globally in recent years, mainly as a result of vast cost decreases stemming from their increasing maturity and their successive technological improvements [1,2]. As PV grid parity has already been reached in multiple countries [3,4] and the attention with regards to PV-supporting plans has been adjusted to strategies encouraging self-consumption, such as net billing rather than net metering, for both prosumer types (i.e., residential and non-residential) [5], PVs are currently being integrated with battery storage systems (BSS), which are regarded as an encouraging answer to the emerging security and stability bottlenecks. The latter constitute a negative impact of large PV penetration in grids. Notably, BSS can support prosumers not only in limiting the misalliance between their on-site PV production and consumption and, subsequently, in reducing their electricity bills [6], but also in decreasing their grid imports and exports [7], therefore being beneficial to the grid, as well by enabling more self-sufficient sites of prosumers [8].
Consequently, a notable focus has been placed on hybrid PV-BSS worldwide in recent years. Cyprus, a peculiar case of a European island state with an isolated power system, the absence of grid-scale energy storage, and high residential PV deployment due to favourable solar irradiance conditions [5], permitted such installations in the residential context only a year ago, following the example of other (more advanced) European countries. However, only a limited number of residential PV-BSS have been commissioned until now in Cyprus, essentially due to the high initial investment costs and unfavourable regulatory conditions, which were mainly implemented as pilots in previous years. These operational pilot systems have been primarily evaluated in terms of their sizing for self-consumption and/or self-sufficiency maximisation [6] or as controllable assets to avoid affecting the prosumers’ consumption habits or curtailing their PV production [8]. Generally, the sizing of residential PV-BSS has been examined in a multitude of studies in recent years, while multiple others assessed the fiscal attractiveness of such systems when operated with a particular operational mode exploiting appropriate financial indicators [3,5].
This study was performed in light of the noteworthy potential of hybrid PV-BSS in the residential context for both interested parties, i.e., the end users (as electricity customers) and the grid, and considering the successive sharp rises in electricity prices in recent times (guided mainly by climate change, the recent pandemic, and the conflict between Russia and Ukraine [9]), which, in many countries (including Cyprus), reached >30% in 2022 [10,11], considerably impacting all types of consumers globally. Its objective is to serve as a guideline towards accurate sizing of residential PV-BSS and to provide an assessment of the operational performance of such systems in terms of self-consumption and self-sufficiency. Moreover, acknowledging the significance of self-sufficiency from an environmental and economic perspective in the future, this study also aims to contribute with an assessment of the techno-economic viability of residential PV-BSS. This study focuses on hybrid systems operating in the context of relevant supporting strategies in five countries of the Mediterranean area, which are characterised by a high level of solar resources and, thus, a prospect for vast residential PV deployment. Nonetheless, the proposed strategy can be universally applied, while its necessary input information (despite country-specificity in terms of value) is common and widely available.
In summary, by identifying the absence of a thorough evaluation framework of residential PV-BSS under pertinent compensation mechanisms in the literature, a holistic methodology was deployed within the framework of a techno-economic analysis (taking into consideration up-to-date technology prices and real country-specific data) that is replicable for any country and prosumer class, with emphasis on the most effective parameters (as depicted by the results) with respect to the sizing and techno-economic feasibility of hybrid PV-BSS and quantifying their effect. The outcomes of this study can be beneficial to a wide range of interested parties. Specifically, individual electricity customers can gain helpful insights with regards to PV-BSS investment decisioning, while professionals in the fields of renewables and energy storage can utilise the methodology and its findings in the scope of their operations, thereby providing accurate sizing and effective consultation to their customers. Finally, policymakers responsible for the development of action plans with the aim of meeting energy transition targets can take into account this techno-economic evaluation for the design of more appropriate and cost-effective supporting mechanisms for the deployment of clean technologies.
2. Literature Review
The global uptake of smart grids (signifying the importance of digitalisation towards green solutions) is reported as the optimal substitute for conventional power generation in [12]. Nonetheless, the authors highlighted the necessity of competent energy management techniques to ensure the cost-effectiveness of such grids that incorporate (among other things) PVs and BSS. Energy independence and sustainability are viewed as major modern-day matters, considering prosumers as enablers of new social models and as drivers of energy transition [13]. To this extent, an economic analysis of a PV plant in Italy under collective self-consumption was proposed, additionally assessing various policy and market parameters. Moreover, the role of PVs within sustainable and decarbonised transportation has been realised among the most promising keys to tackle climate change, increasing the popularity of BSS in the form of electric vehicles, especially when incorporated with on-site PVs [14].
The necessity of renewable energy in the global context is highlighted in [15]; the study was focused on the neighbouring region of the Ukrainian conflict (as a particularly important problem in recent times), providing general directions for the development of a specific renewables market based on individual end users. The macroeconomic impact of planned renewable energy investments in Croatia was analysed in [16], addressing the current decade. The results depicted the comparably modest macroeconomic impact of renewable investments, highlighting the necessity of altering their design in order to focus on technologies with the utmost residential components.
The impact of several techno-economic parameters (e.g., geographic location, weather conditions, PV-BSS costs, etc.) on the financial purposefulness of grid-connected PV-BSS was assessed in [17], in which a tool for investment decisioning, optimal system sizing, and operation scheduling was employed. The results demonstrate that each of these parameters impacts the selection of the most suitable PV-BSS size. Moreover, PV-BSS profitability was evaluated in [18], in which a techno-economic model was used, examining the optimal PV-BSS sizing subject to the investment’s net present value (NPV) and by considering PV production and load consumption, PV-BSS costs, and electricity prices.
An extensive appraisal of the economic viability of residential PV-BSS operating under a pure self-consumption policy was provided in [3] with the use of a novel indicator, namely the levelised cost of use (LCOU), demonstrating that with the current (high) BSS costs, residential PV-BSS grid parity is not feasible yet, while future technology cost reductions enable PV-BSS grid parity in nearly 67% of the addressed countries. Furthermore, an economic analysis of PV-BSS profitability and optimal configuration was presented in [19], taking into account heterogeneous households subject to the German regulatory framework. The results demonstrate that system profitability is highly affected by fiscal aspects, which are an unimportant factor for optimal system configuration, although they have a vital impact on both objectives.
A simulation model identifying the most profitable residential PV-BSS size was presented in [20], addressing technological, market-based, political, and geographical features and by considering Germany and Ireland as case studies to juxtapose regulatory and geographical differences. The general feasibility of PV-BSS in Germany was demonstrated, as well as that some minor technology cost reductions are expected to constitute subsidies in BSS unnecessary.. In contrast, PV-BSS profitability is not yet possible in Ireland under current conditions. Furthermore, an economic NPV-based model was applied in [21], examining the effectiveness of a subsidised tax rebate of 110% over five years for hybrid PV-BSS as a response to the COVID-19 pandemic by the Italian government. The results illustrate the measure’s appropriateness to substantially reduce the influence of the investment expense on BSS profitability.
In addition, a method for the optimal sizing of residential PV-BSS aiming at electricity bill minimisation was developed in [22], considering grid reliability and demand response. A stochastic optimisation problem to conclude the most suitable PV-BSS size was formulated in [23], focusing on two objectives, specifically BSS purchase cost minimisation and grid import minimisation.
Furthermore, a two-stage stochastic sizing–operating framework for the optimal design and operation of residential PV-BSS was proposed in [24], addressing PV production and load uncertainties through scenario modelling, while also investigating the effect of other factors, such as tariff profiles and unit costs. A new mixed-integer linear program for optimal PV-BSS sizing and energy scheduling was proposed in [25], optimising based on the highest system NPV under different tariff designs. The results demonstrate that the optimal PV-BSS sizing is not affected by the analysed tariff structures and that, generally, higher PV power and lower BSS capacities are promoted as optimal solutions.
The modelling and sizing outcomes of a residential BSS for electricity peak shaving were introduced in [26]. By considering realistic 5 min electricity profiles, performance results for a range of (power and energy) BSS sizes were obtained for a variety of residences, while the authors of [27] concluded that integrating BSS and PVs does not reduce PV system capacity by definition, as it only lowers grid dependence. However, component sizing is heavily influenced by the valuation method of the building’s energy consumption, considering the Californian (USA) regulatory framework, in which the value of energy consumption is affected by its time occurrence.
Moreover, a convex programming methodology for the proper sizing and energy management of a residential PV-BSS was developed in [28], using data from households in the USA and targeting economic maximisation. The rapid optimisation (i.e., the optimal sizing of the BSS) achieved by the aforementioned methodology was illustrated. In addition, a scenario-based optimisation model for the determination of domestic autonomous PV-BSS size was deployed in [29], considering PV production uncertainty and hourly energy demand specimens.
The sizing and economic profitability of PV-BSS was analysed in [30] by addressing a Finnish case study (apartment building and detached households). The outcomes demonstrate that BSS and suitable electricity pricing can increase the optimal PV system size, as well as that PV-BSS can be more profitable than solely PV systems with all addressed incentives. Furthermore, a simulation-based optimisation for PV-BSS techno-economic assessment in [31] considered temporal high-interval load and PV generation profiles, PV-BSS parameters, and the German regulatory framework as a case study. The importance of the analogy of the installed PV power to the usable BSS rating on self-consumption, self-sufficiency, and overall system economic efficiency was verified as a key parameter for cost-optimised system sizing.
Simulations were exploited in [32] to evaluate the techno-economic performance of residential PV-BSS, considering simulated PV production, historic household load, and techno-economic parameters for a Japanese case study. The noteworthy variation of PV self-consumption between months was indicated, as well as the ability of higher BSS capacities to increase self-consumption, while the considerable impact of the customer’s load features and PV production profiles on the rate of increase was also noted. Moreover, PV-BSS customer savings, which are most commonly specified for the volume component (kilowatt hour) rather than the demand component (kilowatt peak), were addressed in [33]. The results demonstrate that PV production reduced the maximum demand in five Australian networks, while further reduction was achieved with a 12 kWh BSS.
In addition, a mathematical tool for the management of energy flow from a PV system, a BSS, and the power network was presented in [34], demonstrating the economic viability of energy storage on the condition that the remuneration of exports to the grid is permitted. The characterisation of residential BSS as a viable addition in Switzerland, Norway, and Spain, as well as beneficial regarding their CO2e emission reduction potential (especially for countries with high CO2e intensities) was provided in [35]. The outcome also demonstrates that increased cooling demand results in higher optimal BSS sizes.
The issue of system operation and environmental conditions impacting BSS lifetime was stressed in [36], in which a multiyear sizing methodology for residential BSS considering BSS lifetime until complete degradation was further proposed. The results demonstrate a 400 EUR/kWh break-even BSS cost (lower than the average market price), while they also show the impracticality of current market components for low-energy-demand consumers. Furthermore, the lifetime performance of residential PV-BSS for all states in the USA was modelled in [37]. The results confirm that properly sized PV-BSS can be more competitive than sole PV systems and that they can also compete with utility prices, given the proper incentives.
A residential PV-BSS sizing method with the aim of limiting the total annual electricity cost (while covering the load demand) based on a genetic algorithm was introduced in [38] and validated with a collected yearly Australian dataset. The outcomes demonstrate that the joint optimisation of PV and BSS components can greatly decrease grid import and household electricity costs. Additionally, a mixed-integer linear optimisation PV-BSS model was deployed in [39], aiming to limit the cost of purchased electricity. The model was employed to analyse two paradigmatic households, demonstrating the considerable impact of the modelling assumptions (i.e., regulatory and fiscal treatment and specific investment cost), concluding that PV-BSS handling peak loads are far from profitability at the moment.
Finally, focusing deeper on the Mediterranean area, current literature findings demonstrate the infeasibility of residential PV-BSS in a group of countries in southern Europe. This is mainly due to the high cost of current market components (particularly of BSS), although with promising results attributed to potential future cost reductions [3]. Similarly, although the viability of hybrid PV-BSS was confirmed in the case of a Mediterranean country in [5], highlighting the impact of proper system sizing, the incapability to compete with grid electricity prices was credited to expensive BSS costs, while the positive effect of subsidies on PV-BSS investments was acknowledged in [21].
3. Materials and Methods
3.1. Study Outline
In the scope of this research, simulations based on real data were employed for the estimation of the most suitable size of residential PV-BSS. The simulations took into account a pair of dominant parameters influencing the techno-economic viability of residential PV-BSS, i.e., the country’s retail price of electricity and the consumption class of the prosumer. System operation was simulated considering two pertinent supporting schemes, namely full self-consumption and net billing.
Specifically, a range of PV and BSS sizes was examined by the simulations, quantifying their impact on the prosumer’s self-consumption rate (SCR) and self-sufficiency rate (SSR). Then, particular techno-economic indicators, namely the NPV, the internal rate of return (IRR), the discounted payback period (DPP), and the levelised cost of electricity (LCOE), were estimated in the context of a techno-economic analysis targeting residential PV-BSS. Five countries in the Mediterranean area (characterised by a high level of solar resources and, therefore, a potential for increased residential PV deployment) were addressed as case studies; however, the developed framework is fully replicable for any country and prosumer class.
A techno-economic analysis is regarded as a method to assess the economic performance of any process, service, or product. It typically utilises modelling for the estimation of capital expenses, operation and maintenance expenses, and annual and total lifetime revenues based on particular data. Notably, firm technical details (e.g., investment characteristics, operational data, etc.) and up-to-date financial details (e.g., investment costs, financial attributes, etc.) are necessarily subject to a holistic methodology for a thorough techno-economic analysis formed by the four steps listed below, as illustrated in Figure 1:
- Project Specification: Consideration of all project-related information and identification of the project planning framework;
- Cost Calculation: Appraisal of total financial costs (i.e., monetary expenses) during the entire project lifetime;
- Benefit Calculation: Appraisal of total financial benefits (i.e., monetary revenues) during the entire project lifetime;
- Cost and Benefit Comparison: Juxtaposition of total financial costs and total financial benefits during the entire project lifetime.
Figure 1.
Techno-economic analysis methodology.
Furthermore, the process of implementing the aforementioned system sizing and techno-economic analysis is illustrated in Figure 2, formulated as a 5-level procedure. Specifically:
- Level 1: First, the power data are assessed and managed accordingly, and typical energy profiles of daily PV production and consumption are created for each country under study, compared to, and verified by annual values found in the literature;
- Level 2: The hybrid PV-BSS operation is simulated based on the relevant technical entries and the selected BSS mode of operation over the entire system lifetime for each occasion;
- Level 3: The annual and total financial costs and benefits are calculated based on the relevant financial entries for each occasion;
- Level 4: The relevant sizing and techno-economic indicators are estimated over the entire system lifetime for each occasion;
- Level 5: Finally, the obtained results are evaluated, and conclusions are derived.
Figure 2.
Procedure for the sizing and techno-economic analysis of a hybrid PV-BSS.
It must be noted that the adopted procedure enables the estimation of multiple hybrid PV-BSS sizes, as well as extended PV and BSS size combinations, based on various relevant data, while it also effectively handles (among others things) country-related particularities, such as the self-consumption class of the prosumers, their load demand profiles, geographic locations, environmental conditions, solar resource availability, and regional cost differences.
3.2. Simulation Description
In the context of this research, the residential power demand profile and the average daily PV power production profile were considered by the developed simulation model, assuming a PV-BSS operation of 20 years. Both profiles were acquired in a 15 min interval and regard a representative workday and holiday/non-workday for the twelve months of a reference year.
It must be noted that in view of the scarcity of formal representative domestic demand profiles in the literature, datasets in the ownership of the PV Technology Laboratory of the FOSS Research Centre for Sustainable Energy of the University of Cyprus from previous research work for the five examined countries were utilised [1]. For example, for the Cyprus dataset, relevant data from 300 prosumer buildings spread all over the state and including diverse types of prosumers (e.g., different ages, family sizes, educational levels, etc.) were acquired, and through the appropriate processing, typical power demand profiles were obtained [40,41], as shown in Figure 3 and Figure 4.
Figure 3.
Typical workday residential power profile for an average consumer (6500 kWh annual consumption) in Cyprus.
Figure 4.
Typical non-workday residential power profile for an average consumer (6500 kWh annual consumption) in Cyprus.
Specifically, Figure 3 illustrates the workday residential power profile for an average consumption end user in Cyprus for each month of the year [40]. The fluctuating nature of the daily power demand can be observed (in contrast to the more predictable PV production) due to the consumption habits of the end user. The power demand also tends to increase in the early morning hours, while it peaks in the early evening hours for the vast majority of the months. This is because of the utilisation of electricity during the course of the day, representing the consumption habits of the end users. Most importantly, higher power demand values and a difference in the consumption, especially during the overnight hours, can be observed from June to September (i.e., the summer period). This phenomenon is attributed to the high cooling demand, which is mainly a result of the operation of electricity-driven air conditioners, while heating demand (in the remainder of the year) is usually covered by other energy sources, such as heating oil and gas.
Similarly, Figure 4 illustrates the non-workday residential power profile for an average consumption end user in Cyprus for each month of the year [40]. The fluctuating nature of the daily power demand due to the consumption habits of the end user can be clearly observed. This is particularly more visible as the end users are not absent from their residence as in the case of workdays; thus, their daily use of electricity results in diverse power demand profiles for such days. Likewise, as shown in Figure 3, the summer period months tend to have both higher overall power demand and a different profile compared to the rest of the year due to cooling needs.
It must be noted that the credibility of the data used in this study and, therefore, the validity of the study approach, was confirmed by comparison of the aforementioned datasets with figures retrieved from the literature for both annual consumption and PV generation [42,43].
Moreover, DC-coupling topology was assumed as the PV-BSS design, as shown in Figure 5 where the PV array (i.e., the total number of interconnected PV modules) and the battery unit (i.e., the storage medium of the BSS) share a common DC bus. This configuration is characterised by higher round-trip efficiency compared to its counterpart (i.e., the AC topology) due to its fewer energy conversion stages.
Figure 5.
Simple block diagram of PV-BSS installation in a residential prosumer site.
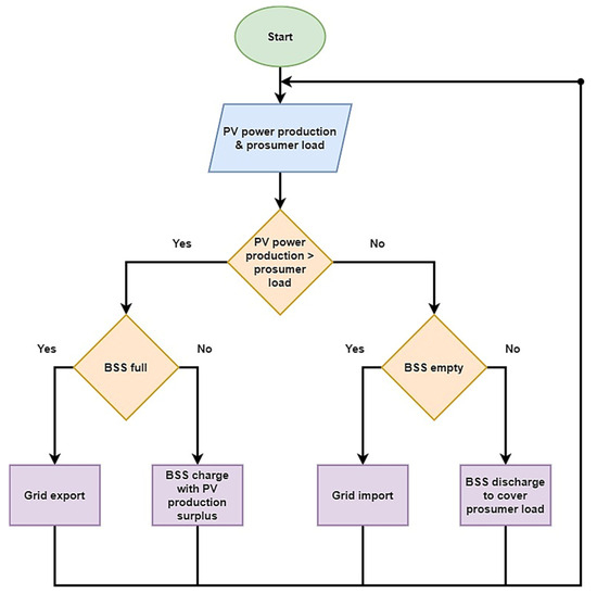
With regard to the operation of the PV-BSS, a dedicated BSS control mode was considered in the simulation, targeting the prosumer’s PV self-consumption maximisation (as an environmentally friendly approach) and, consequently, the limitation of grid imports and exports. Essentially, as shown in Figure 6, for both production and consumption conditions, priority is given to the hybrid PV-BSS (i.e., points 1 and 2), while the grid is only used to cover any possible unavailability of the PV-BSS (i.e., point 3).
Figure 6.
PV-BSS priority scheduling in the context of a residential prosumer.
Considering the PV-BSS control mode, as shown in Figure 7, surplus PV energy charges the BSS if PV production outweighs the premises’ power demand, whereas the BSS discharges, thereby matching undersupply in the contrary situation [1]. Therefore, the limitation of grid exports and grid imports is achieved to the greatest possible extent, thereby maximising the prosumer’s self-consumption. Finally, in the case of PV-BSS unavailability, any energy requirements are covered by the grid.
Figure 7.
PV-BSS control mode for PV self-consumption maximisation.
3.3. Sizing and Techno-Economic Indicators
Seven different indicators were addressed in the framework of this research. Specifically, three sizing and four techno-economic indicators were exploited. With regard to system sizing, the power-to-energy ratio (PER) is the most prevalent indicator for hybrid PV-BSS sizing. It is determined by means of kilowatt peak per kilowatt hour (i.e., kWp/kWh) and indicates the characteristics of the system’s components in terms of their power and energy properties [1]. Specifically, the PER exhibits the power rating of the asset (i.e., the power value that can be instantaneously handled by the BSS during both charging and discharging processes, quantified by kilowatt peak) compared to the asset’s energy class (i.e., the energy value the BSS is able to accumulate, quantified by kilowatt hours), as displayed in (1).
Furthermore, the SCR and SSR are commonly used indicators for the assessment of a prosumer’s self-consumption and self-sufficiency, respectively, in any time interval (e.g., daily, monthly, yearly, etc.). With regard to hybrid PV-BSS, the incorporation of a BSS with a PV system raises both metrics, as more PV production can be utilised through the charging and discharging processes. Specifically:
- SCR (%): The portion of PV production that is consumed locally (i.e., by the prosumer), as displayed in (2). In other words, it is the utilisation rate of on-site production;
- SSR (%): The portion of prosumer consumption that is covered by on-site PV production, as displayed in (3). In other words, it is the degree of autarky of the end-user from the public grid.
In addition, the following four techno-economic are exploited [1,5]:
- NPV (EUR): The contrast between the present value of monetary inflows (i.e., revenues) and the present value of monetary outflows (i.e., expenses) over the entire PV-BSS lifetime, as displayed in (4). In other words, it is the present value of a future payment stream. In general, a positive NPV evinces a financially rewarding asset;
- IRR (%): The minimum rate of discount/deduction required for the PV-BSS investment’s repayment (i.e., neutral NPV), as displayed in (5). In other words, it is the expected yearly growth rate of the investment. Typically, the higher the IRR, the higher the net monetary flows and, therefore, the more competitive the investment;
- DPP (years): The shortest time required for the PV-BSS to be repaid (i.e., neutral NPV), as displayed in (6). In other words, it is an indication of the number of years required to break even from the initial expenditure by discounting future cash flows. Generally, the shorter the DPP, the more attractive the investment;
- LCOE (EUR/kWh): The mean net present cost of produced electricity over the entire PV-BSS lifetime, as displayed in (7). It is used as a means of consistent comparison of different electricity generation technologies. Broadly, it is the minimum sale price of produced energy to repay the system (i.e., neutral NPV).
3.4. Schemes and Hypotheses
The schemes presented below were considered during the simulations in order to address pertinent compensation mechanisms. Specifically:
- Scheme 1: Full self-consumption scenario with no remuneration of grid export. Essentially, this regards a self-consumption scheme in which the sale of energy is not reimbursed;
- Scheme 2: Net-billing scenario with remuneration of grid export. Essentially, this regards a self-consumption scheme in which the sale of energy is reimbursed, usually at an amount less than the retail electricity price.
Furthermore, the below hypotheses were exploited in order to consider current and expected (increased) retail electricity prices, as well as a range of consumption classes to cover different types of prosumers in the five Mediterranean countries (namely Cyprus, France, Italy, Portugal, and Spain), providing more widely applicable and accurate results. Notably:
- Hypothesis 1: Consistent consumption class of prosumers with differing electricity costs (country-specific), i.e., present: present electricity cost; future: 115% of the present electricity cost; and extreme: 130% of the present electricity cost;
- Hypothesis 2: Consistent electricity costs (country-specific) with differing consumption classes of prosumers, i.e., low: 5000 kWh; middle: 6500 kWh; and high: 8000 kWh [1].
It must be noted that the “present” electricity price (i.e., the first of the three cases of Hypothesis 1) can be regarded as the “base scenario” of this parameter, as it demonstrates the current cost of electricity. The changes in its value (e.g., +15% and +30%) are treated as different cases. Similarly, for Hypothesis 2 the “middle” consumption class can be viewed as the “base scenario” (representing the majority of the consumers in each country), with the other two cases covering lower and higher consumption levels.
Table 1 outlines country-specific details taken into account in the analysis.
Table 1.
Country-specific details considered in the analysis.
Table 2 summarises the techno-economic information assumed in the simulation model. It must be noted that the simulation examined a wide range of PV system and BSS sizes (exploiting all possible combinations) appropriate for residential premises. In addition, relevant technical and financial data for lithium-ion BSS were considered.
Table 2.
Techno-economic information assumed in the simulation model [1].
4. Results
The influence of PV system capacity on the investment’s NPV for the two schemes (i.e., full self-consumption and net billing) is illustrated in Figure 8, considering the “future” electricity price and the “middle” consumption class (as the moderate cases for each examined parameter). The influence of the BSS rating on the aforementioned techno-economic indicator is demonstrated in a similar way in Figure 9.
Figure 8.
Influence of the PV power capacity on PV-BSS NPV for the “future” electricity price and the “middle” consumption class for (a) Scheme 1 and (b) Scheme 2.
Figure 9.
Influence of the BSS energy capacity on PV-BSS NPV for the “future” electricity price and the “middle” consumption class for (a) Scheme 1 and (b) Scheme 2.
The results demonstrate the existence of a certain PV system rating that maximises the investment’s NPV under every scheme for each of the five countries in the Mediterranean area, as shown in Figure 8a shows that a 4 kWp PV power capacity is the most appropriate size for the full self-consumption scheme for four out of five countries, with Italy being the exemption, as a 7 kWp PV system rating can be viewed as the most appropriate related to the aforementioned parameters (i.e., electricity price and consumption class). It must be noted that higher-than-optimal PV system ratings result in negative returns for all five countries. This is a result of the inability of surplus PV production to be utilised by the BSS and, therefore, redundant power capacity investments. In addition, the high level of solar resources available in all countries cannot be fully utilised for the benefit of the prosumer with lower-than-optimal PV system ratings, which constitute cost-ineffective solutions.
In contrast, Figure 8b illustrates that the net-billing scheme generally favours higher PV system ratings when measured against the full self-consumption scheme, despite the declining or moderately negative yields, mainly because of the prosumers’ electricity sales gain. The outcomes show that a 7 kWp PV power capacity is the most suitable for France and Portugal (with slightly negative returns), while 10 kWp is considered more suitable for Cyprus, Italy, and Spain (with diminishing returns). Moreover, an observation can be made that in the vast majority of cases, the outcomes depict a positive NPV (and subsequently, a profitable investment), similarly to Figure 8a. Essentially, solely in a short number of occasions, the investment is unsuccessful in breaking even, such as for low PV system ratings (a statement valid for all countries); therefore, this technology’s appropriateness related to the assessed countries can be confirmed.
Figure 9 reveals that the optimal BSS rating varies between the five countries, ranging from 5 kWh to 11 kWh (thus, excluding the higher sizes of 13 kWh and 15 kWh) for both scenarios. Specifically, a certain BSS energy capacity maximising the NPV of the investment exists. Generally, higher- or lower-than-optimal BSS ratings decrease the profitability of the investment, mainly as a result of unnecessary capacity expenses (in combination with the high initial purchase cost) and the inability to utilise more available PV production, respectively. Moreover, nearly all examined occasions (except of the very large BSS ratings for the case of France) depict a profitable investment (i.e., positive NPV), confirming the appropriateness of incorporating BSS with PVs in these Mediterranean countries. Additionally, the comparison of the two different supporting schemes shows that considerably higher NPVs are expected under the net-billing scheme for this specific price of electricity (“future”) and class of consumption (“middle”) for all countries assessed.
With regard to the extent of the measured NPV, the results show the highest values for the case of Spain, followed by Italy, Cyprus, Portugal, and, finally, France. Interestingly, the aforementioned results seem to follow the pattern of the electricity price, as Italy and Spain have the highest retail electricity prices (very similar), followed by Cyprus, and, finally, France and Portugal (nearly identical). Furthermore, the higher PV production as a result of the greater availability of solar resources tends to favour the cases of Cyprus (Nicosia), Spain (Madrid), Portugal (Lisbon), and Italy (Rome) over France (Lyon), resulting in larger NPVs in general. It must be noted that southern locations in France (with more available solar resources compared to Lyon) are expected to benefit, with more positive results than those obtained in the present analysis.
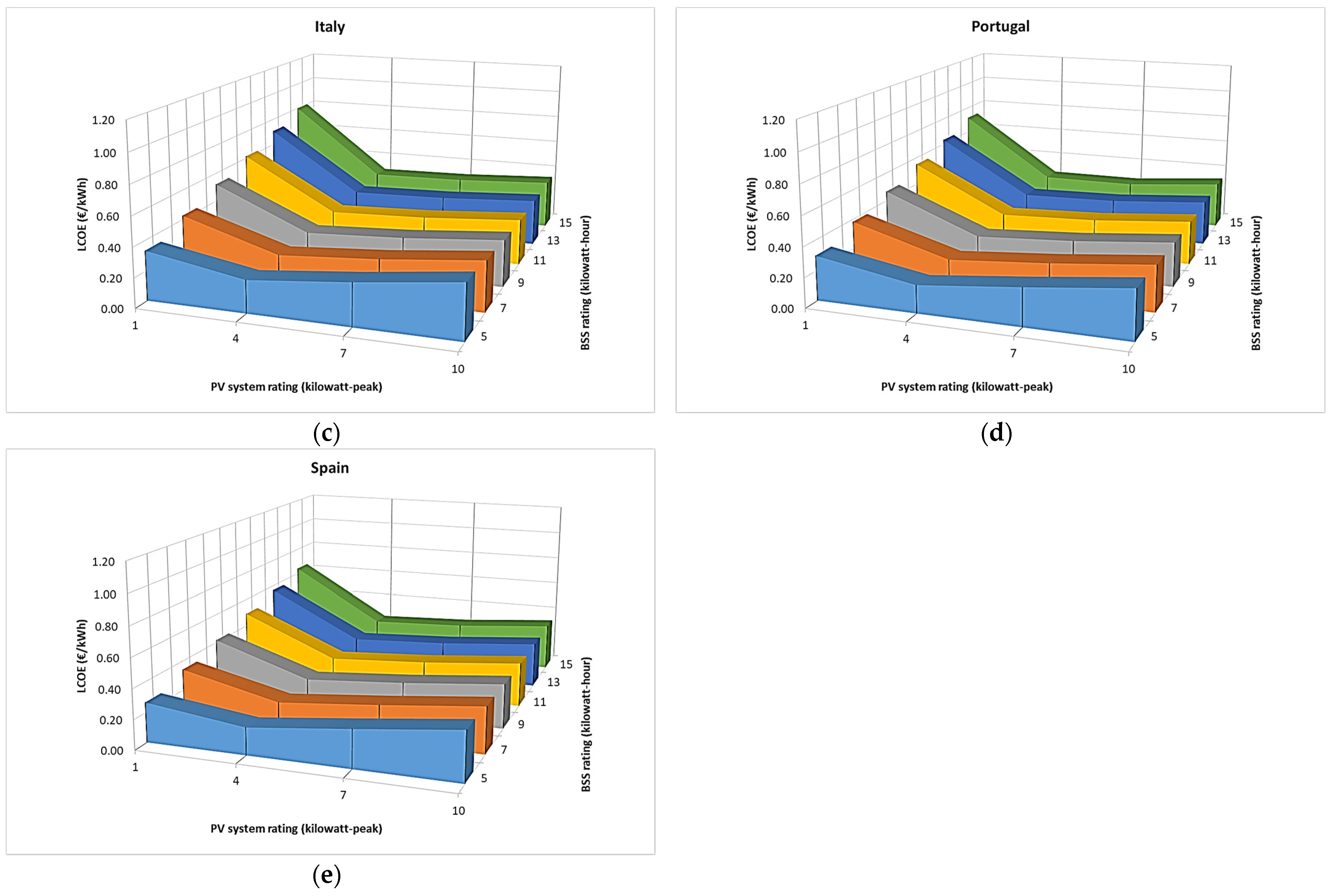
Concerning another important techno-economic indicator, Figure 10 exhibits the influence of both PV system rating and BSS rating on the LCOE for the moderate cases of the “future” electricity price and the “middle” consumption class for each country under study. Generally, lower PV system ratings and, most importantly, higher BSS ratings result in the highest observable LCOE values, which are mainly attributable to the expensive initial investment cost of BSS, which significantly impacts the techno-economic purposefulness of the hybrid system. Overall, on most occasions, the calculated LCOE values are higher than the current retail electricity price in each country (clearly showing the importance of appropriate system sizing). Nonetheless, the lowest LCOE values (and thus, the most competitive PV-BSS investments) fall in a range close to the optimal PV-BSS size (i.e., the optimal PER), as associated with the highest achievable NPV.

Figure 10.
Impact of both PV system and BSS rating on PV-BSS LCOE considering the “future” electricity price and the “middle” consumption class for (a) Cyprus, (b) France, (c) Italy, (d) Portugal, and (e) Spain.
Interestingly, optimally sized PV-BSS are not only a viable solution from an economic point of view but also a competitive option with electricity purchase from the grid. The results demonstrate that such systems have already reached grid parity in Cyprus, Italy, Portugal, and Spain, while they are also relatively close to grid parity in France. Particularly, for systems under full self-consumption, a generally lower PER is favoured when compared to the net-billing scheme, which is associated with a specific LCOE lower than the retail electricity price in Cyprus, Italy, Portugal, and Spain, as previously mentioned. With respect to net-billing, as larger PV system sizes are favoured, the most practical PER tends to increase, resulting in a higher LCOE. In any case, these LCOE values are slightly higher than the current retail electricity price in each country; therefore, under these conditions, grid parity is not reached.
Moving to larger PV system and BSS ratings results in a slight increase in the LCOE for all countries under consideration. Overall, the outcomes illustrate the essential influence of the supporting strategy encompassing the residential PV-BSS operation on its ideal sizing towards not only the greatest-achievable NPV (as previously mentioned) but towards minimum LCOE as well. In addition, it can be observed that France is characterised by the highest LCOE values for all system combinations compared to the other countries, mainly as a result of the considerably lower PV production of the region under assessment. On the contrary, ceteris paribus, the other four Mediterranean countries take advantage of a greater level of solar resources; thus, hybrid PV-BSS tend to be more competitive.
Figure 11 exhibits the impact of both PV system rating and BSS rating on the PV-BSS SCR, taking into account the moderate cases of the “future” electricity price and the “middle” consumption class for each country under study. Relatively similar observations can be made for all countries, although some minor differences can be noted for the case of France (due to lower PV production stemming from lower availability of solar resources). Overall, extremely high SCR values can be observed for combinations of low PV system ratings (i.e., 1 kWp and 4 kWp) and high BSS ratings, implying that more PV production is utilised. Although increasing the BSS rating increases the SCR, a statement valid for all five countries, for high PV system ratings (i.e., 7 kWp and 10 kWp), the SCR tends to reduce due to higher PV production and, subsequently, more extra PV production that the BSS is unable to utilise.
Figure 11.
Impact of both PV system and BSS rating on PV-BSS SCR considering the “future” electricity price and the “middle” consumption class for (a) Cyprus, (b) France, (c) Italy, (d) Portugal, and (e) Spain.
Similarly, Figure 12 displays the impact of PV system rating and BSS rating on the PV-BSS SSR, as regards the moderate cases of the “future” electricity price and the “middle” consumption class for each country under study. Relatively similar observations can be made for all countries, although differences can be noted again for the case of France. Specifically, combinations of high PV system ratings (i.e., 7 kWp and 10 kWp) and high BSS ratings result in extremely high SSR values. Interestingly, a clear tradeoff between SCR and SSR can be observed, as increasing the PV system rating and the BSS rating generally augments the SSR, with the highest values observed for the combinations of high PV system ratings (i.e., 7 kWp and 10 kWp) and high BSS rating (11 kWh, 13 kWh, and 15 kWh).
Figure 12.
Impact of both PV system and BSS rating on PV-BSS SSR considering the “future” electricity price and the “middle” consumption class for (a) Cyprus, (b) France, (c) Italy, (d) Portugal, and (e) Spain.
Figure 13 and Figure 14 provide a summary of the derived outcomes concerning the four examined techno-economic indicators with respect to the estimated optimal PER for the full self-consumption scheme, taking into account the moderate hypotheses of the “middle” consumption class and the “future” electricity class, respectively. It must be noted that the green colour distinguishes the “positive” (most desirable) results, while the red colour displays the “negative” (least desirable) resulted for each indicator separately. Generally, high NPV and IRR, as well as low DPP and LCOE, are preferred from an investment point of view. For both cases, the obtained results depict a financially rewarding investment (i.e., positive NPV) for all addressed cases regarding the full self-consumption scheme.
Figure 13.
Electricity price impact on techno-economic indicators related to optimal PER for the “middle” consumption class for each country (full self-consumption scheme).
Figure 14.
Impact of consumption class on techno-economic indicators related to optimal PER for the “future” electricity price for each country (full self-consumption scheme).
With regard to the differing electricity price case (Figure 13), the highest DPP is observed primarily for the case of France, followed by Portugal, mainly because of the relatively lower electricity price compared to the other three countries, while this is also applicable for the varying consumption class case (Figure 14). Similar observations can be made for NPV and IRR, with PV-BSS in Spain and Italy benefitting due to the higher retail electricity prices, followed by Cyprus. The DPP in Figure 13 generally decreases as the electricity price increases, whereas both the NPV and IRR are considerably improved. An additional contrast can be observed with respect to the extent of the calculated NPV, as the highest values are demonstrated for the case of Spain, followed by Italy, Cyprus, Portugal, and, eventually, France.
Considering the deviating consumption class case (Figure 14), similar observations can be made. Generally, the DPP is decreased, given the increase in the consumption class, except in one case for Italy and Spain, as the more expensive retail electricity price deteriorates both the IRR and DPP indicators to a limited extent for the pair of “middle” and “high” consumption class prosumers, respectively. This observation is mainly the result of the fact that the more expensive price of electricity (relative to the other three countries) seems to subsequently imply the suitability of a larger PV-BSS size (i.e., higher PER) for these types of prosumers. In addition, the observations are also dependent on the prosumer consumption profile. However, the obtained results can be still considered positive.
Moreover, it can be observed that the increase in consumption class results in diverse optimal PERs, which result in different initial investment costs for each occasion and, therefore, in distinct LCOE values for every case. This observation is in contrast to the effect of the increase in electricity price (Figure 13), which generally shows the same (or at least very similar) LCOE values among the different occasions for each country.
Correspondingly, Figure 15 and Figure 16 provide a summary of the derived results with respect to the four examined techno-economic indicators related to the estimated optimal PER for the net-billing scheme in view of the moderate hypotheses of the “middle” consumption class and the “future” electricity price, respectively. As previously mentioned, the green colour distinguishes the “positive” results, and the red colour indicates the “negative” results for each indicator separately. Similarly to Figure 13 and Figure 14, the obtained results depict a viable investment (i.e., positive NPV) under all addressed combinations for the net-billing scheme for both cases.
Figure 15.
Electricity price impact on techno-economic indicators related to optimal PER for the “middle” consumption class for each country (net-billing scheme).
Figure 16.
Impact of consumption class on techno-economic indicators related to optimal PER for the “future” electricity price for each country (net-billing scheme).
More specifically, as illustrated in Figure 15, for the differing electricity price case, the highest DPP is observed again for the three cases of France, followed by Portugal. This is mainly a result of the relatively lower electricity price compared to the other three countries, while this is also applicable to the varying consumption class case, as shown in Figure 16. Similar remarks can be made for NPV and IRR, with PV-BSS in Spain and Italy benefitting due the higher electricity prices, followed by Cyprus.
Furthermore, the rise in the electricity price generally decreases the DPP, as shown in Figure 15, while NPV and IRR are also considerably enhanced. The comparison of the magnitude of the computed NPV provides the same categorisation as previously mentioned, with PV-BSS in Spain demonstrating greater NPV, followed by Italy, Cyprus, Portugal, and, eventually, France. It must also be noted that greater NPV values can be noticed for the net-billing scheme in juxtaposition to full self-consumption in general, mainly because higher PV power capacities are favoured by net billing due to excess PV production remuneration, even at a much lower rate than the retail electricity price (considering no remuneration of grid export in the full self-consumption scenario).
The results of the varying consumption class case, as visualised in Figure 16, indicate that the DPP is generally reduced with an increase in the consumption class, with a small exemption for the case of Cyprus. This is mainly a result of the higher level of solar resources characterising Cyprus and particularities in consumption profiles leading to a slightly higher optimal PER for the “middle” compared to “low” consumption class prosumers. However, they can be still considered positive results. Furthermore, NPV and IRR are also considerably enhanced for all countries under study with the increment of the electricity price.
As for the PER sizing indicator, the derived outcomes with respect to the ideal PER (related to the greatest NPV reached) are summarised in Table 3 and Table 4.
Table 3.
Ideal PER for the “middle” consumption class for both schemes.
Table 4.
Ideal PER for the “future” electricity price for both schemes.
In particular, Table 3 corresponds to a fixed “middle” consumption class with differing electricity prices (country-specific).
Similarly, Table 4 relates to a fixed “future” electricity price (country-specific) with varying consumption classes.
Concerning the full self-consumption scheme, a likeness among the ideal PER values for every state can be observed for the pair of these parameters, i.e., electricity price (Table 3) and consumption class (Table 4) with a slight deviation in the case of France. Specifically, for the four other countries, the vast majority of the optimal PER values vary in the range of 0.4–0.6 kWp/kWh, while for France, a higher ratio of 0.8 kWp/kWh is preferred. Overall, it can be concluded that for all possible cases with regard to the price of electricity and the prosumer’s consumption level in Cyprus, Italy, Portugal, and Spain, a hybrid PV-BSS with a BSS energy capacity approximately twice the PV power capacity is suggested under full self-consumption, while a slightly higher system analogy should be preferred in France.
In contrast, divergent remarks can be made about the net-billing scheme, as variations among the five countries can be observed. Specifically, as shown in Table 3, an increase in the electricity price results in a decrease in the optimal PER for Italy, Portugal, and Spain, while a minor increase and a constant level are observed for Cyprus and France, respectively. In addition, as shown in Table 4, the increase in the consumption class decreases the optimal PER for Italy and Spain (due to the expensive electricity prices, which are much higher than the electricity sale price), while it increases for Portugal and even so more for France (due to the low electricity prices, which are closer to the electricity sale price). As for the status of Cyprus, an optimal PER value close to 1 kWp/kWh with some slight variations is noted for both examined cases. In addition, higher optimal PER values can be noticed in general when comparing net billing to the full self-consumption scheme, indicating that higher PV power capacities are favoured mainly because of the availability of grid export remuneration.
5. Discussion
As demonstrated by the aforementioned results, the vast majority of all examined occasions exhibited the profitability of investments in residential PV-BSS in all of the five addressed countries in the Mediterranean area. This statement is valid for both supporting schemes addressed in this study, namely full self-consumption and net billing. It is particularly important that this observation stands even for full self-consumption, which can be regarded as the “worst-case scenario” for PV system deployment due to the absence of any remuneration for excess PV production. The competitiveness of residential PV-BSS in the examined countries mainly stems from the considerable availability of solar power, which allows for significant PV output and, consequently, adequate amounts of energy to be utilised by the BSS for the benefit of the prosumers. Moreover, the high electricity price is another important factor crucially impacting the techno-economic feasibility of such hybrid assets. The latter is expected to be further enhanced with future expense deductions in PV and BSS elements.
Furthermore, the supporting strategy encompassing hybrid PV-BSS operation has a considerable influence on its optimal sizing with respect to maximum NPV, as the outcomes verified. A likeness among each country’s most suitable PER for either hypothesis for the full self-consumption scheme can be noted. Intercountry differences and generally higher values are noticed for the net-billing scenario (in comparison to full self-consumption). Interestingly, residential PV-BSS, when optimally sized, are not simply an economically viable solution but also a competitive option to the acquisition of grid electricity. Notably, the results demonstrate that optimally sized residential PV-BSS have already reached grid parity in Cyprus, Italy, Portugal, and Spain. They are also relatively close to grid parity in France, which generally exhibited the least competitive results among the five countries. These observations are in contrast with the results presented in [3], which demonstrated that residential PV-BSS grid parity is not feasible yet under the conditions at the time in a nearly identical set of countries. However, that study used a modification of the LCOE indicator, mostly focusing on the current (high) BSS costs (among other examined parameters differing from those use in this study).
Coming back to this analysis, it is important to note that the optimal sizing of PV-BSS is dependent on the compensation mechanism under which the system operates, as the results depict. Particularly, for systems under full self-consumption, a generally lower PER is favoured when compared to the net-billing scheme. Given the currently high BSS installation costs, investing in higher PV power system ratings than BSS energy ratings is currently more economically competitive. Moreover, the results show that the supporting strategy encompassing residential PV-BSS operation has a crucial influence on its ideal sizing related not only to the highest achievable NPV but also towards minimum LCOE.
Generally, lower PV system ratings and, most importantly, higher BSS ratings result in the highest LCOE values. This is an observation mainly attributable to the expensive initial investment cost of BSS, which significantly impacts the techno-economic purposefulness of the hybrid system. Overall, in most cases, the calculated LCOE values are higher than the current retail electricity price in each country, clearly showing the importance of appropriate system sizing.
With regard to the magnitude of NPV, the results indicate the highest values for Spain, followed by Italy, Cyprus, Portugal, and, eventually, France. Interestingly, the aforementioned sequence seems to follow that of electricity price, as the highest electricity prices are noted for Italy and Spain (similar), followed by Cyprus, and, finally, France and Portugal (nearly identical).
In addition, the results illustrate that the estimated techno-economic indicators are enhanced in almost all cases, given the growth of the electricity price and/or the consumption class of the prosumer. Specifically, both NPV and IRR tend to grow, and DPP tends to decline, clearly showing that the techno-economic practicality of PV-BSS is directly affected by the aforementioned examined parameters. Furthermore, it can be observed that in view of the increase in the price of electricity or of the level of consumption, optimal PER is generally reduced. Therefore, a recommendation with regard to refraining from needless excess system capacity investments can be provided. The significance of self-sufficiency in the near future for residential prosumers is also emphasised.
Comparing the results derived from this research with those obtained in [1], on which this study was based and extended by incorporating additional elements and examining more countries (among others), strengthens the validity of the approach. In addition, the resulting viability of residential PV-BSS when optimally sized is verified by comparison to the results found in the literature [3,5,18,37]. For example, PV-BSS feasibility in Germany was demonstrated in [20]—a statement that is not applicable to the case of Ireland.
Higher PV power and lower BSS capacities are generally promoted as optimal solutions for optimal PV-BSS sizing, as concluded in [25], while the authors of [32] noted the ability of higher BSS capacities to increase self-consumption. Both statements are also supported by the results obtained in this research. Furthermore, the outcomes of the lifetime performance assessment of residential PV-BSS for all USA states reported in [37] confirmed that properly sized PV-BSS indeed compete with utility prices, given the proper incentives, similarly to the conclusions with respect to properly sized PV-BSS reported for the countries examined in this study.
The economic analysis of PV-BSS presented in [19] demonstrated that system profitability is highly affected by fiscal aspects, which are an unimportant factor for optimal system configuration. However, the results in this research (as introduced in Section 4) highlight the significance of the examined parameters (i.e., electricity price and consumption level), as well as the impact of the supporting scheme on the PV-BSS sizing and, in turn, on its economic viability. Interestingly, this statement does not match with the conclusions presented in [25], which implies that optimal PV-BSS sizing is not affected by the analysed tariff structure. On the contrary, the importance of system sizing for self-consumption, self-sufficiency, and overall system economic efficiency is also noted in [31], similarly to this study.
Furthermore, a 400 EUR/kWh break-even BSS cost, which is lower than the current market price and, thus, the value considered in this study, was derived in [36] within a multiyear sizing methodology for residential BSS. However, this study demonstrated the competitiveness of PV-BSS, even with the current market prices. In addition, in contrast to the results reported in [36], the practicality of current market components, even for low-energy-demand consumers, was depicted here, especially with regard to the addressed Mediterranean countries, which benefit from high levels of solar resources.
It is important to note that all the abovementioned studies deployed their optimisation models addressing the highest system NPV, as in this study. This underlines the importance of this indicator and thus, evincing the appropriateness of the approach followed in this work. However, most of the aforementioned studies were heavily focused on other parameters (such as geographic location, weather conditions, PV-BSS costs, PV production, and load consumption particularities [17,18]), neglecting particularly important parameters (as demonstrated by our results), i.e., electricity price and consumption class. Overall, the aforementioned studies were focused on different parameters affecting PV-BSS viability than those considered in this research and were based on other assessment models. This research was focused on the most effective parameters influencing the feasibility of residential PV-BSS, i.e., electricity price and consumption class, as parameters somehow neglected in the literature. In addition, we provided a thorough evaluation framework considering system operation under pertinent compensation mechanisms. Stemming from the above, a statement on the need for further support (e.g., mostly in the form of subsidies for the reduction in the initial BSS investment cost) to enhance residential PV-BSS competitiveness by mainly reducing their DPP can be made.
It is noteworthy that country-related particularities are responsible for the observed discrepancies when contrasting the study’s outcomes between the two schemes for each country. It can be concluded that there is a distinct ideal PER for any single state, which is dependent on the compensation mechanism and affected by the examined factors. The ideal system size consequently influences the financial productivity of the investment. These differences mainly regard the dissimilar consumption profiles due to prosumers’ diverse habits in the addressed states, along with the differentiation in electricity costs and PV generation. For example, the Italian, Portuguese, and Spanish sites are characterised by a longer daylight duration than the Cypriot sites, and as a consequence, they benefit from an extended profile of PV production. On the other hand, Cyprus leans toward taking advantage of greater solar irradiation, especially in contrast to France, which has the lowest level of solar resources among all five examined countries.
The main limitation of this study can be considered its reliance on accurate and mostly high-resolution power demand data. These are usually difficult to acquire for the case of residential consumers and, generally, absent from the literature in an official form. However, in case of the availability of high-quality data in a format usable by the simulations, these can be easily exploited by the developed simulation model for result acquisition. Another limitation of this study regards its focus on a set of countries of a particular region. However, the methodology can be exploited for any country, as well as any prosumer consumption level. The absence of a sensitivity analysis regarding PV and BSS cost can be viewed as another limitation. Nonetheless, as numerous studies have been focused on these factors, this study was focused on highly impactful parameters that are usually neglected in the literature, i.e., electricity price and consumption class.
With regard to the contribution of the derived results, they can be beneficial to a wide range of interested parties. Notably, individual electricity customers and operators can obtain useful insights for PV-BSS investment decisioning. Professionals and operators in the fields of renewables and energy storage can provide accurate sizing and effective consultation to their customers by utilising the methodology presented herein and its findings in a business context. Lastly, policymakers can consider this techno-economic evaluation for the design of more appropriate and cost-effective supporting mechanisms. This is particularly important for the further deployment of clean technologies, as policymakers are entities responsible for the development of action plans in support of green transition.
Regarding the latter, this work realises the importance, as well as the interconnection between economics and the policy implications of residential PV-BSS. Stemming from the aforementioned results, a statement on the need for further support (e.g., mostly in the form of subsidies for the reduction in the initial BSS investment cost) can be noted. This is particularly important in order to further enhance the residential competitiveness of PV-BSS, assisting in their further deployment. Overall, the present study can assist policymakers in identifying the critical parameters affecting the techno-economic feasibility of behind-the-meter PV-BSS to clearly realise related particularities and their implications and, finally, to better focus on more appropriate support mechanisms.
In the context of future work, the techno-economic practicality of residential PV-BSS when operated with non-flat pricing, e.g., time-of-use (ToU) tariffs, should be examined. This is particularly important as policies tend to shift away from flat pricing to mostly cost-oriented and more flexibility-enabling, approaches. On this basis, the impact of the control mode of PV-BSS on their techno-economic feasibility should also be examined, enabling comparison between different pricing models and control modes for the benefit of the prosumer. Finally, considering the importance of assessing the environmental impact of such assets, the analysis of the carbon footprint and potential source depletion of PV-BSS is an area of increased research interest. This is particularly important, especially in the context of formulating a comprehensive method for the techno-economic, operational, and environmental assessment of hybrid PV-BSS.
6. Conclusions
In this research work, we implemented a simulation model utilising real data for the calculation of the ideal PER (related to the greatest NPV reached) with respect to residential PV-BSS sizing, focusing on two different factors, i.e., electricity price and consumption class (as parameters considerably influencing the investment’s techno-economic feasibility) under two different scenarios, namely full self-consumption and net billing (as pertinent supporting schemes under which the system operates). In addition, the proficiency of the hybrid system for each case with regard to self-consumption and self-sufficiency was quantified. Furthermore, four widely exploited techno-economic indicators impacted by system sizing and the aforementioned parameters and supporting schemes were also estimated. Although this research work addressed five countries in the Mediterranean area as case studies and was based on real country-related data, it is easily replicable for any country and/or prosumer type.
This study can serve as a basis for residential PV-BSS sizing, as well as techno-economic evaluation considering relevant schemes. By implementing a holistic methodology for the sizing and operational and economic assessment of residential PV-BSS in the Mediterranean area, we concluded that PV-BSS sizing is significantly impacted by the supporting scheme regarding maximum financial gains for the five Mediterranean countries addressed as case studies. The results confirm the fiscal viability of residential systems in the examined countries, although with different competitiveness levels according to an intercountry comparison, mainly due to country-related particularities. The most suitable PER was also similar among the examined countries for the two examined hypotheses (electricity price and consumption class) for the full self-consumption scheme, although differences and generally higher optimal PER values were noted for net-billing. Finally, recommendations for avoiding unnecessary excess system capacity investments can be imparted. The results reported herein verify that there is a distinct optimal PER for each country, which is dependent on the assisting strategy and affected by the examined factors, which affect the techno-economic practicality of the investment.
Author Contributions
Conceptualization, N.G.C.; methodology, N.G.C.; software, N.G.C. and G.E.G.; validation, N.G.C. and S.T.; formal analysis, N.G.C. and G.M.; investigation, N.G.C.; resources, N.G.C. and G.E.G.; data curation, N.G.C., S.T. and G.M.; writing—original draft preparation, N.G.C.; writing—review and editing, S.T., G.M. and G.E.G.; visualization, N.G.C. and S.T.; supervision, G.E.G.; project administration, N.G.C. and G.M.; funding acquisition, G.M. and G.E.G. All authors have read and agreed to the published version of the manuscript.
Funding
This research was co-financed by the European Regional Development Fund (ERDF) and the Republic of Cyprus through the Cyprus Research and Innovation Foundation (RIF) in the context of “ELECTRA” with protocol number INTEGRATED/0918/0071.
Data Availability Statement
No new data were created or analysed in this study. Data sharing is not applicable to this article.
Acknowledgments
The datasets used in this research belong to the PV Technology Laboratory of the FOSS Research Centre for Sustainable Energy of the University of Cyprus and were obtained through the “SmartPV” project (cofinanced by the programme LIFE of the European Union under grant agreement number LIFE 12/ENV/CY/000276) and the “StoRES” project (cofinanced by the European Regional Development Fund through the Interreg MED programme under grant agreement number 1MED15_2.2_M2_184). Their contributions are gratefully acknowledged.
Conflicts of Interest
The authors declare no conflict of interest. The funders had no role in the design of the study; in the collection, analyses, or interpretation of data; in the writing of the manuscript; or in the decision to publish the results.
References
- Chatzigeorgiou, N.G.; Makrides, G.; Georghiou, G.E. The Effect of Electricity Price and Consumption Level on the Power-to-Energy Ratio for the Sizing of Hybrid PV-BSS: Techno-Economic Analysis of Mediterranean Prosumers. In Proceedings of the 2022 2nd International Conference on Energy Transition in the Mediterranean Area (SyNERGY MED), Thessaloniki, Greece, 17–19 October 2022; pp. 1–6. [Google Scholar]
- Briano, J.I.; Pardo, I.P.; Denoyes, C.R. PV Grid Parity Monitor Commercial Sector; 5th issue; Creara Energy Experts: Madrid, Spain, 2018. [Google Scholar]
- Barzegkar-Ntovom, G.A.; Chatzigeorgiou, N.G.; Nousdilis, A.I.; Vomva, S.A.; Kryonidis, G.C.; Kontis, E.O.; Georghiou, G.E.; Christoforidis, G.C.; Papagiannis, G.K. Assessing the Viability of Battery Energy Storage Systems Coupled with Photovoltaics under a Pure Self-Consumption Scheme. Renew Energy 2020, 152, 1302–1309. [Google Scholar] [CrossRef]
- Chatzigeorgiou, N.; Afxentis, S.; Panagiotou, K.; Georghiou, G.E. Analysis of ‘Increase Self-Consumption’ Battery Energy Storage System Use A Residential Case Study in Cyprus. In Proceedings of the 2019 1st International Conference on Energy Transition in the Mediterranean Area (SyNERGY MED), Cagliari, Italy, 28–30 May 2019; pp. 1–6. [Google Scholar]
- Chatzigeorgiou, N.G.; Georghiou, G.E. The Techno-Economic Effect of PV-BSS Size Under Various Supporting Schemes: A Replicable Method for Buildings. In Proceedings of the Sustainability in Energy and Buildings 2022; Littlewood, J., Howlett, R.J., Jain, L.C., Eds.; Springer: Singapore, 2023; pp. 86–96. [Google Scholar]
- Chatzigeorgiou, N.G.; Poize, N.; Florides, M.A.; Georghiou, G.E. Analysing the Operation of Residential Photovoltaic Battery Storage Systems in Cyprus. In Proceedings of the 12th Mediterranean Conference on Power Generation, Transmission, Distribution and Energy Conversion (MEDPOWER 2020), Online, 9–12 November 2020; Volume 2020, pp. 78–83. [Google Scholar]
- Santos, J.M.; Moura, P.S.; de Almeida, A.T. Technical and Economic Impact of Residential Electricity Storage at Local and Grid Level for Portugal. Appl. Energy 2014, 128, 254–264. [Google Scholar] [CrossRef]
- Chatzigeorgiou, N.G.; Yerasimou, Y.P.; Florides, M.A.; Georghiou, G.E. Grid Export Reduction Based on Time-Scheduled Charging of Residential Battery Energy Storage Systems—A Case Study in Cyprus. In Proceedings of the Sustainability in Energy and Buildings 2020; Littlewood, J., Howlett, R.J., Jain, L.C., Eds.; Springer: Singapore, 2021; pp. 231–241. [Google Scholar]
- Subran, L.; Boata, A.; Kuhanathan, A.; Ozyurt, S.; Saint, A. The (Energy) Price of War for European Households; Allianz Research: Munich, Germany, 2022. [Google Scholar]
- Ermolenko, G. Electricity Prices Increased in Most of Europe in December 2022. GMK Center 2023. [Google Scholar]
- Financial Mirror. Financial Mirror Cyprus Electricity Prices Climb 32%. 1 November 2022. Available online: https://www.financialmirror.com/2022/11/01/cyprus-electricity-prices-climb-32/ (accessed on 5 March 2023).
- Ali, A.; Muqeet, H.A.; Khan, T.; Hussain, A.; Waseem, M.; Niazi, K.A.K. IoT-Enabled Campus Prosumer Microgrid Energy Management, Architecture, Storage Technologies, and Simulation Tools: A Comprehensive Study. Energies 2023, 16, 1863. [Google Scholar] [CrossRef]
- D’Adamo, I.; Mammetti, M.; Ottaviani, D.; Ozturk, I. Photovoltaic Systems and Sustainable Communities: New Social Models for Ecological Transition. The Impact of Incentive Policies in Profitability Analyses. Renew. Energy 2023, 202, 1291–1304. [Google Scholar] [CrossRef]
- Fakour, H.; Imani, M.; Lo, S.-L.; Yuan, M.-H.; Chen, C.-K.; Mobasser, S.; Muangthai, I. Evaluation of Solar Photovoltaic Carport Canopy with Electric Vehicle Charging Potential. Sci. Rep. 2023, 13, 2136. [Google Scholar] [CrossRef]
- Chomać-Pierzecka, E.; Sobczak, A.; Soboń, D. The Potential and Development of the Geothermal Energy Market in Poland and the Baltic States—Selected Aspects. Energies 2022, 15, 4142. [Google Scholar] [CrossRef]
- Gelo, T.; Šimurina, N.; Šimurina, J. The Economic Impact of Investment in Renewables in Croatia by 2030. Energies 2021, 14, 8215. [Google Scholar] [CrossRef]
- Khalilpour, K.R.; Vassallo, A. Technoeconomic Parametric Analysis of PV-Battery Systems. Ren. Energy 2016, 97, 757–768. [Google Scholar] [CrossRef]
- Nousdilis, A.I.; Kryonidis, G.C.; Kontis, E.O.; Barzegkar-Ntovom, G.A.; Panapakidis, I.P.; Christoforidis, G.C.; Papagiannis, G.K. Impact of Policy Incentives on the Promotion of Integrated PV and Battery Storage Systems: A Techno-Economic Assessment. IET Renew. Power Gener. 2020, 14, 1174–1183. [Google Scholar] [CrossRef]
- Aniello, G.; Shamon, H.; Kuckshinrichs, W. Micro-Economic Assessment of Residential PV and Battery Systems: The Underrated Role of Financial and Fiscal Aspects. Appl. Energy 2021, 281, 115667. [Google Scholar] [CrossRef]
- Bertsch, V.; Geldermann, J.; Lühn, T. What Drives the Profitability of Household PV Investments, Self-Consumption and Self-Sufficiency? Appl. Energy 2017, 204, 1–15. [Google Scholar] [CrossRef]
- D’Adamo, I.; Gastaldi, M.; Morone, P. The Impact of a Subsidized Tax Deduction on Residential Solar Photovoltaic-Battery Energy Storage Systems. Util. Policy 2022, 75, 101358. [Google Scholar] [CrossRef]
- Tostado-Véliz, M.; Icaza-Alvarez, D.; Jurado, F. A Novel Methodology for Optimal Sizing Photovoltaic-Battery Systems in Smart Homes Considering Grid Outages and Demand Response. Renew. Energy 2021, 170, 884–896. [Google Scholar] [CrossRef]
- Ntube, N.; Li, H. Stochastic Multi-Objective Optimal Sizing of Battery Energy Storage System for a Residential Home. J. Energy Storage 2023, 59, 106403. [Google Scholar] [CrossRef]
- Zheng, Z.; Li, X.; Pan, J.; Luo, X. A Multi-Year Two-Stage Stochastic Programming Model for Optimal Design and Operation of Residential Photovoltaic-Battery Systems. Energy Build. 2021, 239, 110835. [Google Scholar] [CrossRef]
- Talent, O.; Du, H. Optimal Sizing and Energy Scheduling of Photovoltaic-Battery Systems under Different Tariff Structures. Renew. Energy 2018, 129, 513–526. [Google Scholar] [CrossRef]
- Leadbetter, J.; Swan, L. Battery Storage System for Residential Electricity Peak Demand Shaving. Energy Build. 2012, 55, 685–692. [Google Scholar] [CrossRef]
- Mottaghizadeh, P.; Jabbari, F.; Brouwer, J. Integrated Solid Oxide Fuel Cell, Solar PV, and Battery Storage System to Achieve Zero Net Energy Residential Nanogrid in California. Appl. Energy 2022, 323, 119577. [Google Scholar] [CrossRef]
- Wu, X.; Hu, X.; Yin, X.; Zhang, C.; Qian, S. Optimal Battery Sizing of Smart Home via Convex Programming. Energy 2017, 140, 444–453. [Google Scholar] [CrossRef]
- Cho, D.; Valenzuela, J. A Scenario-Based Optimization Model for Determining the Capacity of a Residential off-Grid PV-Battery System. Sol. Energy 2022, 233, 478–488. [Google Scholar] [CrossRef]
- Koskela, J.; Rautiainen, A.; Järventausta, P. Using Electrical Energy Storage in Residential Buildings Sizing of Battery and Photovoltaic Panels Based on Electricity Cost Optimization. Appl. Energy 2019, 239, 1175–1189. [Google Scholar] [CrossRef]
- Linssen, J.; Stenzel, P.; Fleer, J. Techno-Economic Analysis of Photovoltaic Battery Systems and the Influence of Different Consumer Load Profiles. Appl. Energy 2017, 185, 2019–2025. [Google Scholar] [CrossRef]
- Li, Y.; Gao, W.; Ruan, Y. Performance Investigation of Grid-Connected Residential PV-Battery System Focusing on Enhancing Self-Consumption and Peak Shaving in Kyushu, Japan. Renew. Energy 2018, 127, 514–523. [Google Scholar] [CrossRef]
- Park, A.; Lappas, P. Evaluating Demand Charge Reduction for Commercial-Scale Solar PV Coupled with Battery Storage. Renew. Energy 2017, 108, 523–532. [Google Scholar] [CrossRef]
- Symeonidou, M.M.; Zioga, C.; Papadopoulos, A.M. Life Cycle Cost Optimization Analysis of Battery Storage System for Residential Photovoltaic Panels. J. Clean. Prod. 2021, 309, 127234. [Google Scholar] [CrossRef]
- Müller, D.; Chartouni, D. Implications on EROI and Climate Change of Introducing Li-Ion Batteries to Residential PV Systems. Appl. Energy 2022, 326, 119958. [Google Scholar] [CrossRef]
- Fioriti, D.; Pellegrino, L.; Lutzemberger, G.; Micolano, E.; Poli, D. Optimal Sizing of Residential Battery Systems with Multi-Year Dynamics and a Novel Rainflow-Based Model of Storage Degradation: An Extensive Italian Case Study. Electr. Power Syst. Res. 2022, 203, 107675. [Google Scholar] [CrossRef]
- Tervo, E.; Agbim, K.; DeAngelis, F.; Hernandez, J.; Kim, H.K.; Odukomaiya, A. An Economic Analysis of Residential Photovoltaic Systems with Lithium Ion Battery Storage in the United States. Renew. Sustain. Energy Rev. 2018, 94, 1057–1066. [Google Scholar] [CrossRef]
- Li, J. Optimal Sizing of Grid-Connected Photovoltaic Battery Systems for Residential Houses in Australia. Renew. Energy 2019, 136, 1245–1254. [Google Scholar] [CrossRef]
- Dietrich, A.; Weber, C. What Drives Profitability of Grid-Connected Residential PV Storage Systems? A Closer Look with Focus on Germany. Energy Econ. 2018, 74, 399–416. [Google Scholar] [CrossRef]
- PV Technology Lab UCY. Available online: https://www.pvtechnology.ucy.ac.cy/moodle/ (accessed on 5 March 2023).
- Interreg Mediterranean StoRES. Available online: https://stores.interreg-med.eu/ (accessed on 5 March 2023).
- Venizelou, V.; Makrides, G.; Efthymiou, V.; Georghiou, G.E. Methodology for Deploying Cost-Optimum Price-Based Demand Side Management for Residential Prosumers. Renew. Energy 2020, 153, 228–240. [Google Scholar] [CrossRef]
- EU Science Hub Photovoltaic Geographical Information System (PVGIS). Available online: https://joint-research-centre.ec.europa.eu/pvgis-online-tool_en (accessed on 5 March 2023).
Disclaimer/Publisher’s Note: The statements, opinions and data contained in all publications are solely those of the individual author(s) and contributor(s) and not of MDPI and/or the editor(s). MDPI and/or the editor(s) disclaim responsibility for any injury to people or property resulting from any ideas, methods, instructions or products referred to in the content. |
© 2023 by the authors. Licensee MDPI, Basel, Switzerland. This article is an open access article distributed under the terms and conditions of the Creative Commons Attribution (CC BY) license (https://creativecommons.org/licenses/by/4.0/).