Improvement of the Control of a Grid Connected Photovoltaic System Based on Synergetic and Sliding Mode Controllers Using a Reinforcement Learning Deep Deterministic Policy Gradient Agent
Abstract
1. Introduction
- The proposal of a cascade control system structure for the GC-PV array system, in which an SMC-type controller is used for the outer udc voltage in the DC circuit control loop and SYN-type controllers are used in the inner control loops in the id and iq currents;
- Improvements in the performance of the control system for the GC-PV array system when using simple PI-type controllers or complex SMC-type or SYN-type controllers through the use of an RL agent that is based on TD3;
- Validations of the results performed through a MATLAB Simulink environment to show the improvements in the performance of the control system for the GC-PV array system by using the RL-TD3 agent, even under parametric uncertainties; for example, a variation of 30% from the nominal value caused by the three-phase load.
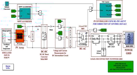
2. Grid Connected PV Array System: The Mathematical Model
3. Reinforcement Learning for Process Control
- The Problem statement represents the RL agent and its capability to interconnect with the components of the process;
- The Process creation represents the dynamic model type of the GC-PV’s controlled process and its interface;
- The Reward creation represents the mathematical relationship of the Reward in order to carry out the performance measurements for the execution of the proposed task;
- The Agent training represents an RL agent that is trained to realize the Policy based on the Reward, RL algorithm and controlled process.
- The Agent validation represents the stage where the performance is evaluated after training;
- The Deploy policy represents the step that performs the implementation of the trained RL agent within the GC-PV control system.
- For the Observation of the current state S, the action is selected, where N is the stochastic noise obtained from the noise model;
- Action A is executed, then Reward R and the next Observation S’ are calculated;
- The experience is stored;
- M experiences are randomly generated;
- For , which is a terminal state, we can obtain the value function target yi that is set to Ri.
4. Correction of the Control Signals Used for the Control of a Grid Connected PV Array System Based on PI Controllers Using RL-TD3 Agent
4.1. Implementation of the RL-TD3 Agent for the Correction of Commands for the Outer Voltage Control Loop
4.2. Implementation of the RL-TD3 Agent for the Command Correction of the Inner Currents Control Loop
4.3. Implementation of the RL-TD3 Agent for the Command Correction of the Outer Voltage Control Loop and Inner Current Control Loops
5. Correction of the Control Signals for the Control System of the Grid Connected PV Array Based on SMC and Synergetic Controllers Using the RL-TD3 Agent
5.1. Sliding Mode Control
5.2. Synergetic Control
5.3. Implementation of the RL-TD3 Agent for the Correction of the Outer Voltage Control Loop Using SMC and Synergetic Control
5.4. Implementation of the RL-TD3 Agent for the Correction of the Inner Currents Control Loop Using SMC and Synergetic Control
5.5. Implementation of the RL-TD3 Agent for the Correction of the Outer Speed Control Loop and Inner Current Control Loops Using SMC and Synergetic Control
6. Numerical Simulations
7. Conclusions
Author Contributions
Funding
Data Availability Statement
Conflicts of Interest
References
- Tricarico, T.; Gontijo, G.; Neves, M.; Soares, M.; Aredes, M.; Guerrero, J.M. Control Design, Stability Analysis and Experimental Validation of New Application of an Interleaved Converter Operating as a Power Interface in Hybrid Microgrids. Energies 2019, 12, 437. [Google Scholar] [CrossRef]
- Petersen, L.; Iov, F.; Tarnowski, G.C. A Model-Based Design Approach for Stability Assessment, Control Tuning and Verification in Off-Grid Hybrid Power Plants. Energies 2020, 13, 49. [Google Scholar] [CrossRef]
- Veerashekar, K.; Askan, H.; Luther, M. Qualitative and Quantitative Transient Stability Assessment of Stand-Alone Hybrid Microgrids in a Cluster Environment. Energies 2020, 13, 1286. [Google Scholar] [CrossRef]
- Zhao, F.; Yuan, J.; Wang, N.; Zhang, Z.; Wen, H. Secure Load Frequency Control of Smart Grids under Deception Attack: A Piecewise Delay Approach. Energies 2019, 12, 2266. [Google Scholar] [CrossRef]
- Montoya, O.D.; Gil-González, W.; Rivas-Trujillo, E. Optimal Location-Reallocation of Battery Energy Storage Systems in DC Microgrids. Energies 2020, 13, 2289. [Google Scholar] [CrossRef]
- Alshehri, J.; Khalid, M.; Alzahrani, A. An Intelligent Battery Energy Storage-Based Controller for Power Quality Improvement in Microgrids. Energies 2019, 12, 2112. [Google Scholar] [CrossRef]
- Estévez-Bén, A.A.; Alvarez-Diazcomas, A.; Rodríguez-Reséndiz, J. Transformerless Multilevel Voltage-Source Inverter Topology Comparative Study for PV Systems. Energies 2020, 13, 3261. [Google Scholar] [CrossRef]
- Yan, X.; Cui, Y.; Cui, S. Control Method of Parallel Inverters with Self-Synchronizing Characteristics in Distributed Microgrid. Energies 2019, 12, 3871. [Google Scholar] [CrossRef]
- Coppola, M.; Guerriero, P.; Dannier, A.; Daliento, S.; Lauria, D.; Del Pizzo, A. Control of a Fault-Tolerant Photovoltaic Energy Converter in Island Operation. Energies 2020, 13, 3201. [Google Scholar] [CrossRef]
- Khan, K.; Kamal, A.; Basit, A.; Ahmad, T.; Ali, H.; Ali, A. Economic Load Dispatch of a Grid-Tied DC Microgrid Using the Interior Search Algorithm. Energies 2019, 12, 634. [Google Scholar] [CrossRef]
- Cook, M.D.; Trinklein, E.H.; Parker, G.G.; Robinett, R.D., III; Weaver, W.W. Optimal and Decentralized Control Strategies for Inverter-Based AC Microgrids. Energies 2019, 12, 3529. [Google Scholar] [CrossRef]
- Oviedo Cepeda, J.C.; Osma-Pinto, G.; Roche, R.; Duarte, C.; Solano, J.; Hissel, D. Design of a Methodology to Evaluate the Impact of Demand-Side Management in the Planning of Isolated/Islanded Microgrids. Energies 2020, 13, 3459. [Google Scholar] [CrossRef]
- Stadler, M.; Pecenak, Z.; Mathiesen, P.; Fahy, K.; Kleissl, J. Performance Comparison between Two Established Microgrid Planning MILP Methodologies Tested On 13 Microgrid Projects. Energies 2020, 13, 4460. [Google Scholar] [CrossRef]
- Artale, G.; Caravello, G.; Cataliotti, A.; Cosentino, V.; Di Cara, D.; Guaiana, S.; Nguyen Quang, N.; Palmeri, M.; Panzavecchia, N.; Tinè, G. A Virtual Tool for Load Flow Analysis in a Micro-Grid. Energies 2020, 13, 3173. [Google Scholar] [CrossRef]
- MathWorks—Detailed Model of a 100-kW Grid-Connected PV Array. Available online: https://nl.mathworks.com/help/physmod/sps/ug/detailed-model-of-a-100-kw-grid-connected-pv-array.html;jsessionid=29903e2e045151ffb3e27a4920e1 (accessed on 4 November 2020).
- Hong, W.; Tao, G. An Adaptive Control Scheme for Three-phase Grid-Connected Inverters in Photovoltaic Power Generation Systems. In Proceedings of the Annual American Control Conference (ACC), Milwaukee, WI, USA, 27–29 June 2018; pp. 899–904. [Google Scholar]
- Naderi, M.; Khayat, Y.; Bevrani, H. Robust Multivariable Microgrid Control Synthesis and Analysis. Energy Procedia 2016, 100, 375–387. [Google Scholar] [CrossRef][Green Version]
- Hua, H.; Qin, Y.; Xu, H.; Hao, C.; Cao, J. Robust Control Method for DC Microgrids and Energy Routers to Improve Voltage Stability in Energy Internet. Energies 2019, 12, 1622. [Google Scholar] [CrossRef]
- Villalón, A.; Rivera, M.; Salgueiro, Y.; Muñoz, J.; Dragičević, T.; Blaabjerg, F. Predictive Control for Microgrid Applications: A Review Study. Energies 2020, 13, 2454. [Google Scholar] [CrossRef]
- Zeb, K.; Islam, S.U.; Din, W.U.; Khan, I.; Ishfaq, M.; Busarello, T.D.C.; Ahmad, I.; Kim, H.J. Design of Fuzzy-PI and Fuzzy-Sliding Mode Controllers for Single-Phase Two-Stages Grid-Connected Transformerless Photovoltaic Inverter. Electronics 2019, 8, 520. [Google Scholar] [CrossRef]
- Kamal, T.; Karabacak, M.; Perić, V.S.; Hassan, S.Z.; Fernández-Ramírez, L.M. Novel Improved Adaptive Neuro-Fuzzy Control of Inverter and Supervisory Energy Management System of a Microgrid. Energies 2020, 13, 4721. [Google Scholar] [CrossRef]
- Song, L.; Huang, L.; Long, B.; Li, F. A Genetic-Algorithm-Based DC Current Minimization Scheme for Transformless Grid-Connected Photovoltaic Inverters. Energies 2020, 13, 746. [Google Scholar] [CrossRef]
- Yoshida, Y.; Farzaneh, H. Optimal Design of a Stand-Alone Residential Hybrid Microgrid System for Enhancing Renewable Energy Deployment in Japan. Energies 2020, 13, 1737. [Google Scholar] [CrossRef]
- Younesi, A.; Shayeghi, H.; Siano, P. Assessing the Use of Reinforcement Learning for Integrated Voltage/Frequency Control in AC Microgrids. Energies 2020, 13, 1250. [Google Scholar] [CrossRef]
- Serra, F.M.; Fernández, L.M.; Montoya, O.D.; Gil-González, W.; Hernández, J.C. Nonlinear Voltage Control for Three-Phase DC-AC Converters in Hybrid Systems: An Application of the PI-PBC Method. Electronics 2020, 9, 847. [Google Scholar] [CrossRef]
- Wu, B.; Zhou, X.; Ma, Y. Bus Voltage Control of DC Distribution Network Based on Sliding Mode Active Disturbance Rejection Control Strategy. Energies 2020, 13, 1358. [Google Scholar] [CrossRef]
- Qian, J.; Li, K.; Wu, H.; Yang, J.; Li, X. Synergetic Control of Grid-Connected Photovoltaic Systems. Int. J. Photoenergy 2017, 2107, 1–11. [Google Scholar] [CrossRef]
- Brandimarte, P. Approximate Dynamic Programming and Reinforcement Learning for Continuous States. In From Shortest Paths to Reinforcement Learning: A MATLAB-Based Tutorial on Dynamic Programming; Springer Nature: Cham, Switzerland, 2021; pp. 185–204. [Google Scholar]
- Beale, M.; Hagan, M.; Demuth, H. Deep Learning Toolbox™ Getting Started Guide, 14th ed.; MathWorks, Inc.: Natick, MA, USA, 2020. [Google Scholar]
- MathWorks—Reinforcement Learning Toolbox™ User’s Guide. Available online: https://www.mathworks.com/help/reinforcement-learning/getting-started-with-reinforcement-learning-toolbox.html?s_tid=CRUX_lftnav (accessed on 4 November 2020).
- de Brito, M.A.G.; Sampaio, L.P.; Luigi, G.; e Melo, G.A.; Canesin, C.A. Comparative analysis of MPPT techniques for PV applications. In Proceedings of the International Conference on Clean Electrical Power (ICCEP), Ischia, Italy, 14–16 June 2011; pp. 99–104. [Google Scholar]
- Nicola, M.; Nicola, C.-I. Sensorless Fractional Order Control of PMSM Based on Synergetic and Sliding Mode Controllers. Electronics 2020, 9, 1494. [Google Scholar] [CrossRef]
- Nicola, M.; Nicola, C.-I. Fractional-Order Control of Grid-Connected Photovoltaic System Based on Synergetic and Sliding Mode Controllers. Energies 2021, 14, 510. [Google Scholar] [CrossRef]


















































| Controllers for the GC-PV Array | Response Time (ms) | Voltage Ripple (V) | Overshooting (%) | Steady-State Error (%) |
|---|---|---|---|---|
| PI | 40.4 | 57.87 | <0.5 | 0.2 |
| PI using the RL-TD3 agent for the correction of the idref command | 37.1 | 57.23 | <0.5 | 0.2 |
| PI using the RL-TD3 agent for the correction of the udref and uqref commands | 35.9 | 56.67 | <0.5 | 0.2 |
| PI using the RL-TD3 agent for the correction of the udref, uqref and idref commands | 33.8 | 56.22 | <0.5 | 0.2 |
| Controllers for the GC-PV Array | Response Time (ms) | Voltage Ripple (V) | Overshooting (%) | Steady-State Error (%) |
|---|---|---|---|---|
| SMC and SYN | 14.1 | 55.63 | <0.2 | 0.02 |
| SMC and SYN using the RL-TD3 agent for the correction of the idref command | 13.7 | 55.12 | <0.2 | 0.02 |
| SMC and SYN using the RL-TD3 agent for the correction of the udref and uqref commands | 13.5 | 54.58 | <0.2 | 0.02 |
| SMC and SYN using the RL-TD3 agent for the correction of the udref, uqref and idref commands | 13.2 | 54.03 | <0.2 | 0.02 |
Publisher’s Note: MDPI stays neutral with regard to jurisdictional claims in published maps and institutional affiliations. |
© 2022 by the authors. Licensee MDPI, Basel, Switzerland. This article is an open access article distributed under the terms and conditions of the Creative Commons Attribution (CC BY) license (https://creativecommons.org/licenses/by/4.0/).
Share and Cite
Nicola, M.; Nicola, C.-I.; Selișteanu, D. Improvement of the Control of a Grid Connected Photovoltaic System Based on Synergetic and Sliding Mode Controllers Using a Reinforcement Learning Deep Deterministic Policy Gradient Agent. Energies 2022, 15, 2392. https://doi.org/10.3390/en15072392
Nicola M, Nicola C-I, Selișteanu D. Improvement of the Control of a Grid Connected Photovoltaic System Based on Synergetic and Sliding Mode Controllers Using a Reinforcement Learning Deep Deterministic Policy Gradient Agent. Energies. 2022; 15(7):2392. https://doi.org/10.3390/en15072392
Chicago/Turabian StyleNicola, Marcel, Claudiu-Ionel Nicola, and Dan Selișteanu. 2022. "Improvement of the Control of a Grid Connected Photovoltaic System Based on Synergetic and Sliding Mode Controllers Using a Reinforcement Learning Deep Deterministic Policy Gradient Agent" Energies 15, no. 7: 2392. https://doi.org/10.3390/en15072392
APA StyleNicola, M., Nicola, C.-I., & Selișteanu, D. (2022). Improvement of the Control of a Grid Connected Photovoltaic System Based on Synergetic and Sliding Mode Controllers Using a Reinforcement Learning Deep Deterministic Policy Gradient Agent. Energies, 15(7), 2392. https://doi.org/10.3390/en15072392

