Mitigating the Impact of an Official PEV Charger Deployment Plan on an Urban Grid
Abstract
:1. Introduction
2. Methodology
2.1. Distribution Grid
2.2. PEV Type
2.3. Charger Type
2.4. Arrivals, Departures and State of Charge of PEVs
2.5. Feeders Load
3. Proposed Coordinated Charging Strategy
3.1. Selection of Charger
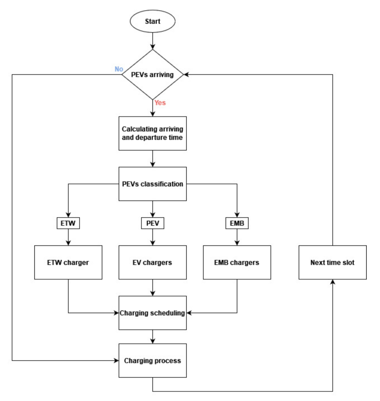
3.2. CS1: Uncoordinated Charging
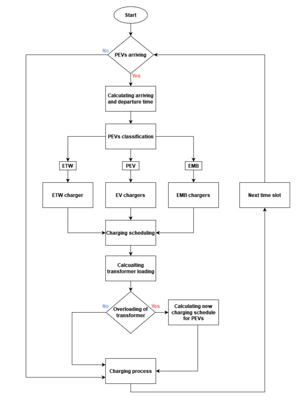
3.3. CS2: Coordinated Charging
4. Case Study
4.1. Power System Operation without EVs
4.2. Power System Operation with CS1
4.3. Power System Operation with CS2
4.3.1. Case 1: The Limit of the Transformer Load Is Its Nominal Capacity
4.3.2. Case 2: The Limit of the Transformer Load Is 90% of Its Nominal Capacity
5. Conclusions
Author Contributions
Funding
Institutional Review Board Statement
Informed Consent Statement
Data Availability Statement
Acknowledgments
Conflicts of Interest
References
- 2050 Long-Term Strategy. Available online: https://ec.europa.eu/clima/eu-action/climate-strategies-targets/2050-long-term-strategy_en (accessed on 25 December 2021).
- Greenhouse Gas Emissions from Transport in Europe. Available online: https://www.eea.europa.eu/ims/greenhouse-gas-emissions-from-transport (accessed on 12 January 2022).
- Global EV Outlook 2020. Available online: https://www.iea.org/reports/global-ev-outlook-2020 (accessed on 25 December 2021).
- European EV Policy & Sales Trends—Greece, Netherlands, Italy, Spain, Austria, Belgium, Germany, Norway, Denmark, Iceland, & UK. Available online: https://cleantechnica.com/2021/08/02/european-ev-policy-sales-trends-greece-netherlands-italy-spain-austria-belgium-germany-norway-denmark-iceland-uk/ (accessed on 25 December 2021).
- Noel, L.; de Rubens, G.Z.; Kester, J.; Sovacool, B.K. Beyond emissions and economics: Rethinking the co-benefits of electric vehicles (EVs) and vehicle-to-grid (V2G). Transp. Policy 2018, 71, 130–137. [Google Scholar] [CrossRef]
- Thiel, C.; Tsakalidis, A.; Jäger-Waldau, A. Will electric vehicles be killed (again) or are they the next mobility killer app? Energies 2020, 13, 1828. [Google Scholar] [CrossRef] [Green Version]
- Capuder, T.; Sprčić, D.M.; Zoričić, D.; Pandžić, H. Review of challenges and assessment of electric vehicles integration policy goals: Integrated risk analysis approach. Int. J. Electr. Power Energy Syst. 2020, 119, 105894. [Google Scholar] [CrossRef]
- Dimitropoulou, M.; Tsikalakis, A.; Gigantidou, A.; Thalassinakis, E.; Pylarinos, D. Estimation of Hosting Electric Vehicles Capacity in the Transformers on the Island of Crete; Engineering and Industry Series; Volume Power Systems, Energy Markets and Renewable Energy Sources in South-Eastern Europe; Trivent Publishing: Budapest, Hungary, 2016; pp. 235–246. [Google Scholar]
- Siyamak, S.; Arnaud, D.; Vincent, C.; Yann, R.; Benoît, R. Potential of vehicle-to-grid ancillary services considering the uncertainties in plug-in electric vehicle availability and service/localization limitations in distribution grids. Appl. Energy 2016, 171, 523–540. [Google Scholar]
- Konstantinidis, G.; Kanellos, F.D.; Kalaitzakis, K. A Simple Multi-Parameter Method for Efficient Charging Scheduling of Electric Vehicles. Appl. Syst. Innov. 2021, 4, 58. [Google Scholar] [CrossRef]
- Kanellos, F.D. Optimal Scheduling and Real-Time Operation of Distribution Networks with High Penetration of Plug-In Electric Vehicles. IEEE Syst. J. 2021, 15, 3938–3947. [Google Scholar] [CrossRef]
- Karfopoulos, E.; Hatziargyriou, N. A multi-agent system for controlled charging of a large population of electric vehicles. IEEE Trans. Power Syst. 2013, 28, 1196–1204. [Google Scholar] [CrossRef]
- Optimal Allocation of Electric Vehicle Charging Infrastruction in Cities and Regions. Available online: https://publications.jrc.ec.europa.eu/repository/handle/JRC101040 (accessed on 26 December 2021).
- Efthymiou, D.; Chrysostomou, K.; Morfoulaki, M.; Aifantopoulou, G. Electric vehicles charging infrastructure location: A genetic algorithm approach. Eur. Transp. Res. Rev. 2017, 9, 27. [Google Scholar] [CrossRef] [Green Version]
- Pothinun, T.; Premrudeepreechacharn, S. Power Quality Impact of Charging Station on MV Distribution Networks: A Case Study in PEA Electrical Power System. In Proceedings of the 53rd International Universities Power Engineering Conference (UPEC), Glasgow, UK, 4–7 September 2018; pp. 1–6. [Google Scholar]
- Carrión, M.; Zárate-Miñano, R.; Domínguez, R. Integration of Electric Vehicles in Low-Voltage Distribution Networks Considering Voltage Management. Energies 2020, 13, 4125. [Google Scholar] [CrossRef]
- Tie, C.H.; Gan, C.K.; Ibrahim, K.A. The impact of electric vehicle charging on a residential low voltage distribution network in Malaysia. In Proceedings of the IEEE Innovative Smart Grid Technologies—Asia (ISGT ASIA), Kuala Lumpur, Malaysia, 20–23 May 2014; pp. 272–277. [Google Scholar]
- Ul-Haq, A.; Cecati, C.; Strunz, K.; Abbasi, E. Impact of Electric Vehicle Charging on Voltage Unbalance in an Urban Distribution Network. Intell. Ind. Syst. 2015, 1, 51–60. [Google Scholar] [CrossRef] [Green Version]
- Marah, B.; Bhavanam, Y.R.; Taylor, G.A.; Ekwue, A.O. Impact of electric vehicle charging systems on low voltage distribution networks. In Proceedings of the 51st International Universities Power Engineering Conference (UPEC), Coimbra, Portugal, 6–9 September 2016; pp. 1–6. [Google Scholar]
- Spitzer, M.; Schlund, J.; Apostolaki-Iosifidou, E.; Pruckner, M. Optimized Integration of Electric Vehicles in Low Voltage Distribution Grids. Energies 2019, 12, 4059. [Google Scholar] [CrossRef] [Green Version]
- Anastasiadis, G.A.; Kondylis, P.G.; Polyzakis, A.; Vokas, G. Effects of Increased Electric Vehicles into a Distribution Net-work. Energy Procedia 2019, 157, 586–593. [Google Scholar] [CrossRef]
- Karapidakis, E.; Tsikalakis, A.; Paspatis, A.; Fotakis, E.; Stavrakakis, G.; Chatzipoulka, C.; Zervas, P. Grid Operation Assessment under a Specific EV Chargers Deployment Plan in the City of Heraklion. Electronics 2021, 10, 2831. [Google Scholar] [CrossRef]
- Satarworn, S.; Hoonchareon, N. Impact of EV home charger on distribution transformer overloading in an urban area. In Proceedings of the 14th International Conference on Electrical Engineering/Electronics, Computer, Telecommunications and Information Technology (ECTI-CON), Phuket, Thailand, 27–30 June 2017; pp. 469–472. [Google Scholar]
- Kuspan, B.; Bagheri, M.; Abedinia, O.; Naderi, M.S.; Jamshidpour, E. The Influence of Electric Vehicle Penetration on Distribution Transformer Ageing Rate and Performance. In Proceedings of the 7th International Conference on Renewable Energy Research and Applications (ICRERA), Paris, France, 14–17 October 2018; pp. 313–318. [Google Scholar]
- Argade, S.; Aravinthan, V.; Jewell, W. Probabilistic modeling of EV charging and its impact on distribution transformer loss of life. In Proceedings of the IEEE International Electric Vehicle Conference (IEVC), Greenville, SC, USA, 4–8 March 2012. [Google Scholar]
- Rutherford, M.J.; Yousefzadeh, V. The impact of electric vehicle battery charging on distribution transformers. In Proceedings of the Twenty-Sixth Annual IEEE Applied Power Electronics Conference and Exposition (APEC), Fort Worth, TX, USA, 6–11 March 2011; pp. 396–400. [Google Scholar]
- Alame, D.; Azzouz, M.; Kar, N.C. Impact Assessment of Electric Vehicle Charging on Distribution Transformers Including State-of-Charge. In Proceedings of the IEEE 61st International Midwest Symposium on Circuits and Systems (MWSCAS), Windsor, ON, Canada, 5–8 August 2018; pp. 607–610. [Google Scholar]
- Ma, J.; An, W.; Ming, W.; Du, J.; Yin, W.; Chen, J. Coordinated Control Strategy for Electric Vehicle Charging Piles to Prevent Overload of Distribution Transformer. In Proceedings of the 5th Asia Conference on Power and Electrical Engineering (ACPEE), Chengdu, China, 4–7 June 2020; pp. 684–688. [Google Scholar]
- Kurniawan, T.; Baguley, C.A.; Madawala, U.K.; Suwarno; Hariyanto, N.; Adianto, Y. An Electric Vehicle Charge Scheduling Approach Suited to Local and Supplying Distribution Transformers. Energies 2020, 13, 3486. [Google Scholar] [CrossRef]
- Ramos Muñoz, E.; Razeghi, G.; Zhang, L.; Jabbari, F. Electric vehicle charging algorithms for coordination of the grid and distribution transformer levels. Energy 2016, 113, 930–942. [Google Scholar] [CrossRef]
- Hellenic Electricity Distribution Network Operator (HEDNO). Available online: https://deddie.gr/en/ (accessed on 12 January 2022).
- Europaean Sales 2020 EV and PHEV. Available online: https://carsalesbase.com/european-sales-2020-ev-phev/ (accessed on 16 December 2021).
- Renault Zoe ZE50 R135. Available online: https://ev-database.org/car/1205/Renault-Zoe-ZE50-R135 (accessed on 16 December 2021).
- Tesla Model 3. Available online: https://ev-database.org/car/1555/Tesla-Model-3 (accessed on 16 December 2021).
- Volkswagen e-Golf. Available online: https://ev-database.org/car/1087/Volkswagen-e-Golf (accessed on 16 December 2021).
- Hyundai Kona Electric 64 kWh. Available online: https://ev-database.org/car/1423/Hyundai-Kona-Electric-64-kWh (accessed on 16 December 2021).
- Peugeot e-208. Available online: https://ev-database.org/car/1583/Peugeot-e-208 (accessed on 16 December 2021).
- Nissan Leaf. Available online: https://ev-database.org/car/1106/Nissan-Leaf (accessed on 16 December 2021).
- Audi e-tron 55 Quattro. Available online: https://ev-database.org/car/1253/Audi-e-tron-55-quattro (accessed on 16 December 2021).
- Kia e-Niro 64 kWh. Available online: https://ev-database.org/car/1338/Kia-e-Niro-64-kWhquattro (accessed on 16 December 2021).
- BMW i3 120, Ah. Available online: https://ev-database.org/car/1145/BMW-i3-120-Ah (accessed on 16 December 2021).
- Volkswagen e-Up! Available online: https://ev-database.org/car/1189/Volkswagen-e-Up (accessed on 16 December 2021).
- Vespa Elettrica 70 km/h. Available online: https://www.vespa.com/us_EN/models/elettrica/elettrica-70-kmh-3-6-kw-electric-motorcycle/ (accessed on 16 December 2021).
- Gogoro S2 Adventure. Available online: https://www.e-scooter.co/gogoro-s2-adventure/ (accessed on 16 December 2021).
- Zero, S.R. Available online: https://www.zeromotorcycles.com/model/zero-sr (accessed on 16 December 2021).
- Harley-Davidson LiveWire. Available online: https://www.harley-davidson.com/us/en/motorcycles/livewire.html (accessed on 16 December 2021).
- Electric Midi/Minibus. Available online: https://thelionelectric.com/en/products/electric_minibus (accessed on 16 December 2021).
- Independent Power Transmission Operator, Data. Available online: https://www.admie.gr/en (accessed on 10 December 2021).
- Lucas, A.; Barranco, R.; Refa, N. EV Idle Time Estimation on Charging Infrastructure, Comparing Supervised Machine Learning Regressions. Energies 2019, 12, 269. [Google Scholar] [CrossRef] [Green Version]
- Ποιότητα των υπηρεσιών υπηρεσιών Δικτύου Δικτύου της ΔΕH A.Ε. Available online: https://www.dei.gr/documents/lathouris12.3.pdf (accessed on 10 December 2021).
















| PEV Type | PEV Model | PEV Appearance Possibility | Battery Capacity (kWh) | On-Board Charger Limitation (kW) at AC/DC Charging |
|---|---|---|---|---|
| Electric Vehicles (77%) | Renault Zoe [33] | 0.15 | 52 | 22/46 |
| Tesla Model 3 [34] | 0.19 | 57 | 11/170 | |
| Volkswagen e-Golf [35] | 0.08 | 32 | 7.2/40 | |
| Hyundai Kona EV [36] | 0.07 | 64 | 11/77 | |
| Peugeot e-208 [37] | 0.03 | 45 | 11/101 | |
| Nissan Leaf [38] | 0.07 | 37 | 6.6/46 | |
| Audi e-Tron [39] | 0.05 | 86.5 | 11/155 | |
| Kia e-Niro [40] | 0.05 | 64 | 11/77 | |
| BMW i3 [41] | 0.06 | 37.9 | 11/49 | |
| Volkswagen e-Up! [42] | 0.02 | 32.3 | 7.2/40 | |
| Electric two Wheelers (22%) | Vespa Elettrica [43] | 0.06 | 4.2 | (1.9 *)/(3 *) |
| Gogoro Smartscooter S2 Adventure [44] | 0.06 | 7.6 | (1.9 *)/(3 *) | |
| Zero SR [45] | 0.05 | 12.6 | 3.3/6 | |
| Harley-Davidson LiveWire [46] | 0.05 | 15.5 | 1.9/(6 *) | |
| Electric Buses (1%) | Electric Minibuses [47] | 0.01 | 160 | 19.2/(100 *) |
| Type of Charger | Max. Power | Number of Chargers | PEV Charger | Total Number of Chargers |
|---|---|---|---|---|
| AC | 3.7 kW | 6 | ETW | 122 |
| AC | 7 kW | 1 | EV | |
| AC | 22 kW | 76 | EV | |
| DC | 2·6 kW | 2 | EMB | |
| DC | 50 kW | 34 | EV, EMB | |
| DC | 100 kW | 3 | EV, EMB |
Publisher’s Note: MDPI stays neutral with regard to jurisdictional claims in published maps and institutional affiliations. |
© 2022 by the authors. Licensee MDPI, Basel, Switzerland. This article is an open access article distributed under the terms and conditions of the Creative Commons Attribution (CC BY) license (https://creativecommons.org/licenses/by/4.0/).
Share and Cite
Konstantinidis, G.; Karapidakis, E.; Paspatis, A. Mitigating the Impact of an Official PEV Charger Deployment Plan on an Urban Grid. Energies 2022, 15, 1321. https://doi.org/10.3390/en15041321
Konstantinidis G, Karapidakis E, Paspatis A. Mitigating the Impact of an Official PEV Charger Deployment Plan on an Urban Grid. Energies. 2022; 15(4):1321. https://doi.org/10.3390/en15041321
Chicago/Turabian StyleKonstantinidis, George, Emmanuel Karapidakis, and Alexandros Paspatis. 2022. "Mitigating the Impact of an Official PEV Charger Deployment Plan on an Urban Grid" Energies 15, no. 4: 1321. https://doi.org/10.3390/en15041321
APA StyleKonstantinidis, G., Karapidakis, E., & Paspatis, A. (2022). Mitigating the Impact of an Official PEV Charger Deployment Plan on an Urban Grid. Energies, 15(4), 1321. https://doi.org/10.3390/en15041321

