Home Energy Forecast Performance Tool for Smart Living Services Suppliers under an Energy 4.0 and CPS Framework
Abstract
:1. Introduction
2. State of the Art Research
3. Methodology
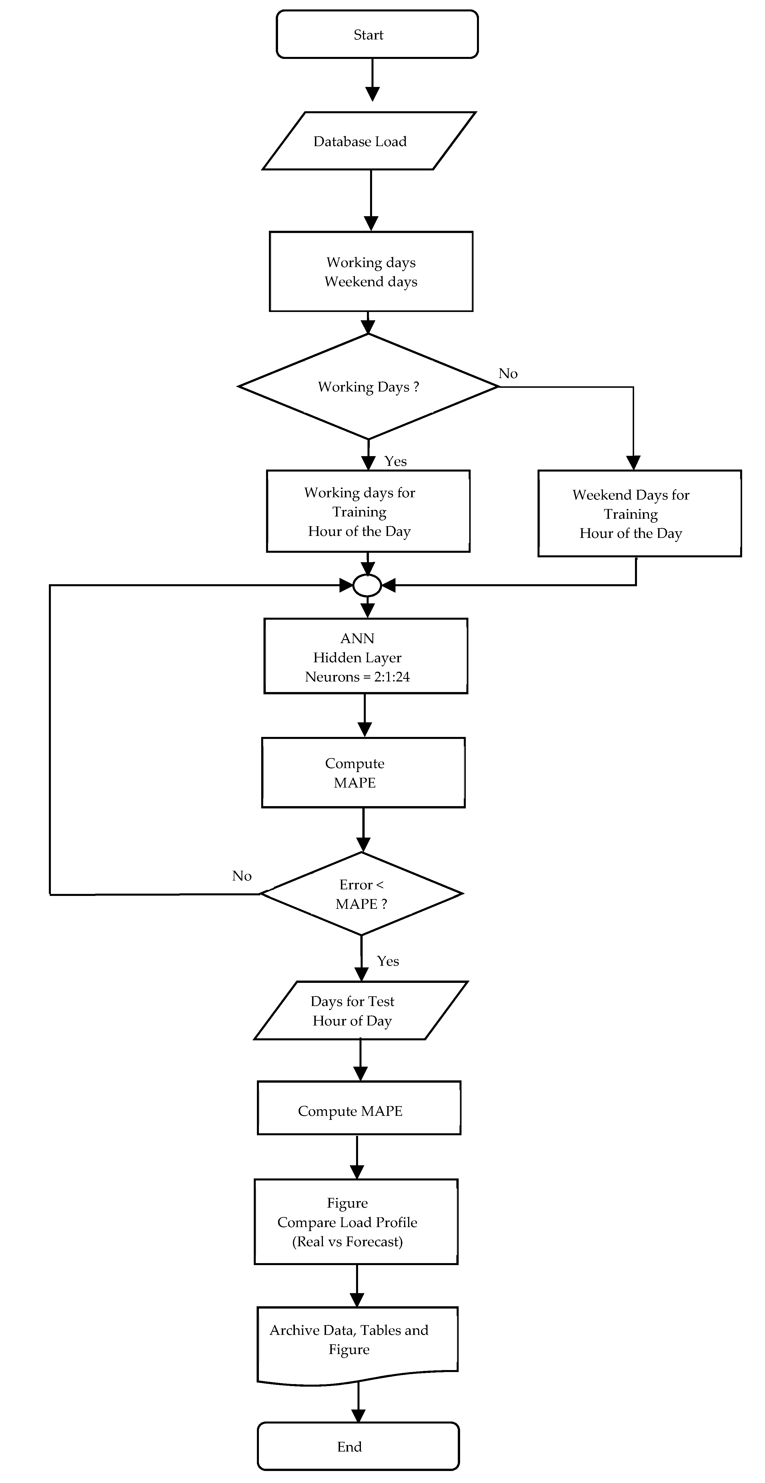
3.1. Artificial Neural Network Approach
3.2. Automated Training Process
- Minimum gradient magnitude;
- Maximum number of cross-validation increases;
- Maximum training time;
- Minimum performance value;
- Maximum number of training epochs (iterations).
3.3. Forecasting Performance
4. Case Studies
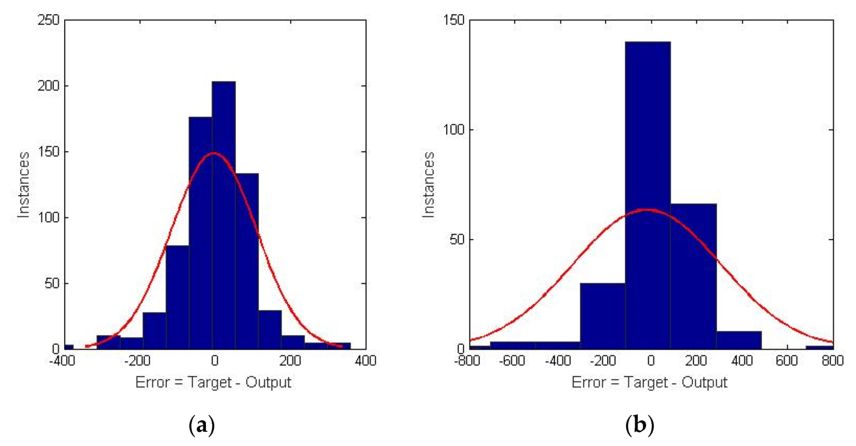
4.1. Case 1
- The normal distribution (in red) presents a similar mean and standard deviation as the forecasted. There is a close fit between the normal distribution and the forecasted errors;
- The model is acceptable without consistency issues.
4.2. Case 2
4.3. Case 3
5. Results and Discussion
- The values of the final mean–square errors are acceptable;
- Test set errors and cross-validations have similar characteristics;
- No significant overfitting has occurred by iteration. The training phase stopped when the validation error increased for six iterations, which occurred at different epochs (epochs 8, 10, 8, and 5).
6. Conclusions
Author Contributions
Funding
Institutional Review Board Statement
Informed Consent Statement
Data Availability Statement
Acknowledgments
Conflicts of Interest
References
- Hirsch-Kreinsen, H. “Industry 4.0” as Promising Technology: Emergence, Semantics and Ambivalent Character; Technische Universität Dortmund: Dortmund, Germany, 2016; ISSN 1612-5355. [Google Scholar]
- Zhong, R.Y.; Xu, X.; Klotz, E.; Newman, S.T. Intelligent Manufacturing in the Context of Industry 4.0: A. Review. Engineering 2017, 3, 616–630. [Google Scholar] [CrossRef]
- Batista, N.C.; Melicio, R.; Mendes, V.M.F. Services enabler architecture for smart grid and smart living services providers under Industry 4.0. Energy Build. 2017, 141, 16–27. [Google Scholar] [CrossRef] [Green Version]
- Albach, H.; Meffert, H.; Pinkwart, A.; Reichwald, R. Management of Permanent Change—New Challenges and Opportunities for Change Management. In Management of Permanent Change; Springer Gabler: Wiesbaden, Germany, 2015; pp. 3–21. [Google Scholar]
- Gomes, I.L.R.; Pousinho, H.M.I.; Melicio, R.; Mendes, V.M.F. Optimization of Wind Power Producer Participation in Electricity Markets with Energy Storage in a Way of Energy 4.0. In Proceedings of the International Joint Conference SOCO’17-CISIS’17-ICUTE’17, León, Spain, 6–8 September 2017; pp. 91–101. [Google Scholar]
- Ghobakhloo, M.; Fathi, M. Industry 4.0 and opportunities for energy sustainability. J. Clean. Prod. 2021, 295, 126427. [Google Scholar] [CrossRef]
- Jebaraj, S.; Iniyan, S. A review of energy models. Renew. Sustain. Energy Rev. 2006, 10, 281–311. [Google Scholar] [CrossRef]
- Oyedepo, S.O. On energy for sustainable development in Nigeria. Renew. Sustain. Energy Rev. 2012, 16, 2583–2598. [Google Scholar] [CrossRef]
- Suganthi, L.; Samuel, A.A. Energy models for demand forecasting—A review. Renew. Sustain. Energy Rev. 2012, 16, 1223–1240. [Google Scholar] [CrossRef]
- Ozturk, Ilhan. Energy dependency and energy security: The role of energy efficiency and renewable energy sources. Pak. Dev. Rev. 2016, 52, 309–330. [Google Scholar]
- Saad Al-Sumaiti, A.; Ahmed, M.H.; Salama, M.M. Smart home activities: A literature review. Electr. Power Compon. Syst. 2014, 42, 294–305. [Google Scholar] [CrossRef]
- Soares, A.; Gomes, A.; Antunes, C.H. Domestic load characterization for demand-responsive energy management systems. In Proceedings of the 2012 IEEE International Symposium on Sustainable Systems and Technology (ISSST), Boston, MA, USA, 16–18 May 2012; pp. 1–6. [Google Scholar]
- Eltamaly, A.M.; Mohamed, M.A.; Alolah, A.I. A novel smart grid theory for optimal sizing of hybrid renewable energy systems. Sol. Energy 2016, 124, 26–38. [Google Scholar] [CrossRef]
- Ryu, S.; Noh, J.; Kim, H. Deep neural network based demand side short term load forecasting. Energies 2016, 10, 3. [Google Scholar] [CrossRef]
- Yildiz, B.; Bilbao, J.I.; Dore, J.; Sproul, A.B. Recent advances in the analysis of residential electricity consumption and applications of smart meter data. Appl. Energy 2017, 208, 402–427. [Google Scholar] [CrossRef]
- Rodrigues, F.; Cardeira, C.; Calado, J.M.F. The daily and hourly energy consumption and load forecasting using artificial neural network method: A case study using a set of 93 households in Portugal. Energy Procedia 2014, 62, 220–229. [Google Scholar] [CrossRef] [Green Version]
- Rodrigues, F.; Cardeira, C.; Calado, J.M.F.; Melício, R. Load profile analysis tool for electrical appliances in households. In Proceedings of the Energy Economics Iberian Conference, Lisbon, Portugal, 4–5 February 2016; pp. 1–8. [Google Scholar]
- Rodrigues, F.; Cardeira, C.; Calado, J.M.F.; Melício, R. Energy household forecast with ANN for demand response and demand side management. In Proceedings of the International Conference on Renewable Energies and Power Quality-ICREPQ, Renewable Energy and Power Quality Journal (RE&PQJ), Madrid, Spain, 4–6 May 2016; pp. 1–8. [Google Scholar]
- Kagermann, H. Change through digitization—Value creation in the age of Industry 4.0. In Management of Permanent Change; Springer Gabler: Wiesbaden, Germany, 2015; pp. 23–45. [Google Scholar]
- Vardakas, J.S.; Zorba, N.; Verikoukis, C.V. A survey on demand response programs in smart grids: Pricing methods and optimization algorithms. Commun. Surv. Tutor. 2015, 17, 152–178. [Google Scholar] [CrossRef]
- Rahman, M.M.; Shakeri, M.; Tiong, S.K.; Khatun, F.; Amin, N.; Pasupuleti, J.; Hasan, M.K. Prospective Methodologies in Hybrid Renewable Energy Systems for Energy Prediction Using Artificial Neural Networks. Sustainability 2021, 13, 2393. [Google Scholar] [CrossRef]
- Qiu, J.; Liu, J.; Hou, Y.; Zhang, J. Use of real-time/historical database in smart grid. In Proceedings of the 2011 International Conference on Electric Information and Control Engineering, Wuhan, China, 15–17 April 2011. [Google Scholar]
- Khan, A.R.; Mahmood, A.; Safdar, A.; Khan, Z.A.; Khan, N.A. Load forecasting, dynamic pricing and DSM in smart grid: A review. Renew. Sustain. Energy Rev. 2016, 54, 1311–1322. [Google Scholar] [CrossRef]
- Mandal, P.; Senjyu, T.; Urasaki, N.; Funabashi, T. A neural network based several-hour-ahead electric load forecasting using similar days approach. Int. J. Electr. Power Energy Syst. 2006, 28, 367–373. [Google Scholar] [CrossRef]
- Berriel, R.F.; Lopes, A.T.; Rodrigues, A.; Varejão, F.M.; Oliveira-Santos, T. Monthly energy consumption forecast: A deep learning approach. In Neural Networks (IJCNN), Proceedings of the International Joint Conference on IEEE, Anchorage, AK, USA, 14–19 May 2017; IEEE: New York, NY, USA, 2009; pp. 4283–4290. [Google Scholar]
- Kyriakides, E.; Polycarpou, M. Short term electric load forecasting: A tutorial. In Trends in Neural Computation; Springer: Berlin/Heidelberg, Germany, 2007; pp. 391–418. [Google Scholar]
- Metaxiotis, K.; Kagiannas, A.; Askounis, D.; Psarras, J. Artificial intelligence in short term electric load forecasting: A state-of-the-art survey for the researcher. Energy Convers. Manag. 2003, 44, 1525–1534. [Google Scholar] [CrossRef]
- Tasre, M.B.; Ghate, V.N.; Bedekar, P.P. Hourly load forecasting using artificial neural network for a small area. In Proceedings of the 2012 International Conference on Advances in Engineering, Science and Management (ICAESM), Nagapattinam, India, 30–31 March 2012; pp. 379–385. [Google Scholar]
- Tasre, M.B.; Ghate, V.N.; Bedekar, P.P. Comparative analysis of hourly load forecast for a small load area. In Proceedings of the 2012 International Conference on Computing, Electronics and Electrical Technologies (ICCEET), Nagapattinam, India, 30–31 March 2012; pp. 80–85. [Google Scholar]
- Lusis, P.; Khalilpour, K.R.; Andrew, L.; Liebman, A. Short-term residential load forecasting: Impact of calendar effects and forecast granularity. Appl. Energy 2017, 205, 654–669. [Google Scholar] [CrossRef]
- Ghofrani, M.; Hassanzadeh, M.; Etezadi-Amoli, M.; Fadali, M.S. Smart meter based short-term load forecasting for residential consumers. In Proceedings of the North American Power Symposium (NAPS), Boston, MA, USA, 4–6 August 2011; pp. 1–5. [Google Scholar]
- Tascikaraoglu, A.; Sanandaji, B.M. Short-term residential electric load forecasting: A compressive spatio-temporal approach. Energy Build. 2016, 111, 380–392. [Google Scholar] [CrossRef]
- Siano, P. Demand response and smart grids—A survey. Renew. Sustain. Energy Rev. 2014, 30, 461–478. [Google Scholar] [CrossRef]
- Deng, R.; Yang, Z.; Chow, M.Y.; Chen, J. A survey on demand response in smart grids: Mathematical models and approaches. In IEEE Transactions on Industrial Informatics; IEEE: New York, NY, USA, 2015; pp. 570–582. [Google Scholar]
- Zebulum, R.S.; Vellasco, M.; Guedes, K.; Pacheco, M.A. Short-term load forecasting using neural nets. In Natural to Artificial Neural Computation; Springer: Berlin/Heidelberg, Germany, 1995; pp. 1001–1008. [Google Scholar]
- Al-Shareef, A.J.; Muhammad, E.A.; Al-Judaibi, E. Next 24-Hours Load Forecasting Using Artificial Neural Network (ANN) for the Western Area of Saudi Arabia. Eng. Sci. 2008, 19, 15. [Google Scholar] [CrossRef]
- Rodrigues, F.; Cardeira, C.; Calado, J.M.F. Neural Networks Applied to Short Term Load Forecasting: A Case Study. In Smart Energy Control Systems for Sustainable Buildings; Springer: Cham, Switzerland, 2017; pp. 173–197. [Google Scholar]
- Catalão, J.P.D.S.; Mariano, S.J.P.S.; Mendes, V.M.F.; Ferreira, L.A.F.M. Short-term electricity prices forecasting in a competitive market: A neural network approach. Electr. Power Syst. Res. 2007, 77, 1297–1304. [Google Scholar] [CrossRef] [Green Version]
- Catalão, J.P.S.; Mariano, S.J.P.S.; Mendes, V.M.F.; Ferreira, L.A.F.M. An artificial neural network approach for short-term electricity prices forecasting. In Proceedings of the International Conference on Intelligent Systems Applications to Power Systems, (ISAP 2007), Kaohsiung, Taiwan, 5–8 November 2007; pp. 1–6. [Google Scholar]
- Catalão, J.P.D.S.; Pousinho, H.M.I.; Mendes, V.M.F. An artificial neural network approach for short-term wind power forecasting in Portugal. In Proceedings of the 15th International Conference on Intelligent System Applications to Power Systems, (ISAP′09), Curitiba, Brazil, 8–12 November 2009; pp. 1–5. [Google Scholar]
- Lera, G.; Pinzolas, M. Neighborhood based Levenberg-Marquardt algorithm for neural network training. IEEE Trans. Neural Netw. 2002, 13, 1200–1203. [Google Scholar] [CrossRef] [PubMed]
- Zayani, R.; Bouallegue, R.; Roviras, D. Levenberg-Marquardt learning neural network for adaptive predistortion for time-varying HPA with memory in OFDM systems. In Proceedings of the Signal Processing Conference, Lausanne, Switzerland, 25–29 August 2008; pp. 1–5. [Google Scholar]
- Lehmann, E.L.; Casella, G. Theory of Point Estimation, 2nd ed.; Springer: Berlin/Heidelberg, Germany, 2006. [Google Scholar]
- Tofallis, C. A better measure of relative prediction accuracy for model selection and model estimation. J. Oper. Res. Soc. 2015, 66, 1352–1362. [Google Scholar] [CrossRef] [Green Version]
- Kayri, M. Predictive abilities of bayesian regularization and Levenberg–Marquardt algorithms in artificial neural networks: A comparative empirical study on social data. Math. Comput. Appl. 2016, 21, 1–11. [Google Scholar] [CrossRef]













| Inputs | Number of Neurons Used in the Input Layer |
|---|---|
| h—k five last hour’s history load (k = 1, …, 5) | 5 |
| h—k last 24th hour’s load | 1 |
| bi,j One of the following encoding forecast time (i,j): | |
| Method I—Binary (i = 1, …, 5); split for workdays and weekends; | 5 |
| Method II—Hour (i = 1, …, 24); split for workdays and weekends; | 1 |
| Method III—Day and hour: | |
| Workday (i = 1, …, 24; j = 1, …, 5) | 1 + 1 |
| Weekend (i = 1, …, 24; j = 6, 7) | 1 + 1 |
| Network Parameters | Methods | ||
|---|---|---|---|
| I | II | III | |
| Number of values used in each household: | |||
| Training | 70% available in DataBase | ||
| Validation | 15% available in DataBase | ||
| Tested | 15% available in DataBase | ||
| Number of layers | 3 | ||
| Initial weights and biases | Randomly between 0 and 1 | ||
| Number of neurons in the input layer | 11 | 7 | 8 |
| Number of neurons in the hidden layer | Table 3 | ||
| Number of neurons in the output layer | 1 | ||
| Activation function | Sigmoid | ||
| Learning algorithm | Levenberg-Marquardt | ||
| Method for avoiding overfitting | Early stopping criteria by MSE | ||
| Optimizer | Gradient descent and Gauss-Newton | ||
| Neurons | |||
|---|---|---|---|
| Household | I | II | III |
| H71 | 2 | 18 | 9 |
| H73 | 9 | 6 | 11 |
| H85 | 3 | 11 | 4 |
| Household No 71 | ||||||
|---|---|---|---|---|---|---|
| MAPE (%) | SDE | |||||
| I | II | III | I | II | III | |
| Working Days | ||||||
| Best Fit | 16.29 | 15.40 | 15.41 | 21.05 | 19.58 | 19.79 |
| 1st | 17.70 | 18.29 | 21.02 | 49.55 | 52.88 | 60.41 |
| 2nd | 16.19 | 18.45 | 17.34 | 52.26 | 56.59 | 50.14 |
| 3rd | 15.97 | 12.78 | 14.06 | 41.67 | 30.91 | 36.36 |
| 4th | 17.31 | 13.55 | 15.23 | 48.60 | 37.21 | 40.65 |
| 5th | 191.50 | 192.45 | 196.42 | 349.90 | 354.97 | 350.45 |
| Weekend | ||||||
| Best Fit | 34.80 | 78.81 | 23.18 | 48.78 | 78.81 | 65.37 |
| Saturday | 25.41 | 91.47 | 18.07 | 85.76 | 91.47 | 70.40 |
| Sunday | 29.26 | 128.88 | 28.72 | 114.48 | 128.88 | 108.18 |
| Household No 73 | ||||||
|---|---|---|---|---|---|---|
| MAPE (%) | SDE | |||||
| I | II | III | I | II | III | |
| Working Days | ||||||
| Best Fit | 23.98 | 22.63 | 23.27 | 38.49 | 32.05 | 39.45 |
| 1st | 15.78 | 12.67 | 11.06 | 47.78 | 32.79 | 40.63 |
| 2nd | 21.75 | 23.70 | 22.44 | 67.67 | 70.34 | 66.36 |
| 3rd | 23.83 | 21.58 | 21.71 | 90.50 | 71.09 | 75.34 |
| 4th | 14.56 | 17.33 | 18.16 | 60.64 | 61.70 | 56.62 |
| 5th | 161.13 | 171.66 | 166.94 | 589.78 | 540.99 | 589.56 |
| Weekend | ||||||
| Best Fit | 27.06 | 22.03 | 27.40 | 67.97 | 58.76 | 73.43 |
| Saturday | 27.16 | 22.51 | 28.53 | 99.81 | 89.69 | 122.17 |
| Sunday | 23.94 | 23.37 | 22.91 | 89.56 | 77.82 | 80.23 |
| Household No 85 | ||||||
|---|---|---|---|---|---|---|
| MAPE (%) | SDE | |||||
| I | II | III | I | II | III | |
| Working Days | ||||||
| Best Fit | 13.09 | 14.48 | 13.90 | 8.40 | 8.80 | 8.05 |
| 1st | 18.13 | 16.21 | 12.58 | 25.58 | 24.27 | 18.11 |
| 2nd | 11.95 | 12.99 | 14.08 | 14.10 | 16.87 | 17.22 |
| 3rd | 10.73 | 14.02 | 13.01 | 16.93 | 19.17 | 18.58 |
| 4th | 9.92 | 13.55 | 14.60 | 11.95 | 15.40 | 16.71 |
| 5th | 200.45 | 204.09 | 205.79 | 57.21 | 51.47 | 51.71 |
| Weekend | ||||||
| Best Fit | 28.87 | 18.65 | 21.53 | 20.17 | 24.37 | 31.14 |
| Saturday | 29.14 | 14.63 | 21.34 | 80.62 | 23.05 | 46.29 |
| Sunday | 16.74 | 24.59 | 21.14 | 40.32 | 42.82 | 42.10 |
| H64 | H65 | H71 | H73 | H85 | |||||||
|---|---|---|---|---|---|---|---|---|---|---|---|
| Method | I | I | I | II | III | I | II | III | I | II | III |
| 1st Day | 16.00 | 21.50 | 16.29 | 15.40 | 15.41 | 23.98 | 22.63 | 23.27 | 13.09 | 14.48 | 13.90 |
| 2nd Day | 10.00 | 19.30 | 17.70 | 18.29 | 21.02 | 15.78 | 12.67 | 11.06 | 18.13 | 16.21 | 12.58 |
| 3rd Day | 12.90 | 23.50 | 16.19 | 18.45 | 17.34 | 21.75 | 23.70 | 22.44 | 11.95 | 12.99 | 14.08 |
| H64 | H65 | H71 | H73 | H85 | |||||||
|---|---|---|---|---|---|---|---|---|---|---|---|
| Method | I | I | I | II | III | I | II | III | I | II | III |
| 1st Day | 23.00 | 17.00 | 21.05 | 19.58 | 19.79 | 38.49 | 32.05 | 39.45 | 8.40 | 8.80 | 8.05 |
| 2nd Day | 9.00 | 21.00 | 49.55 | 52.88 | 60.41 | 47.78 | 32.79 | 40.63 | 25.58 | 24.27 | 18.11 |
| 3rd Day | 14.00 | 22.00 | 52.26 | 56.59 | 50.14 | 67.67 | 70.34 | 66.36 | 14.10 | 16.87 | 17.22 |
Publisher’s Note: MDPI stays neutral with regard to jurisdictional claims in published maps and institutional affiliations. |
© 2022 by the authors. Licensee MDPI, Basel, Switzerland. This article is an open access article distributed under the terms and conditions of the Creative Commons Attribution (CC BY) license (https://creativecommons.org/licenses/by/4.0/).
Share and Cite
Rodrigues, F.M.; Cardeira, C.; Calado, J.M.F.; Melicio, R. Home Energy Forecast Performance Tool for Smart Living Services Suppliers under an Energy 4.0 and CPS Framework. Energies 2022, 15, 957. https://doi.org/10.3390/en15030957
Rodrigues FM, Cardeira C, Calado JMF, Melicio R. Home Energy Forecast Performance Tool for Smart Living Services Suppliers under an Energy 4.0 and CPS Framework. Energies. 2022; 15(3):957. https://doi.org/10.3390/en15030957
Chicago/Turabian StyleRodrigues, Filipe Martins, Carlos Cardeira, João M. F. Calado, and Rui Melicio. 2022. "Home Energy Forecast Performance Tool for Smart Living Services Suppliers under an Energy 4.0 and CPS Framework" Energies 15, no. 3: 957. https://doi.org/10.3390/en15030957
APA StyleRodrigues, F. M., Cardeira, C., Calado, J. M. F., & Melicio, R. (2022). Home Energy Forecast Performance Tool for Smart Living Services Suppliers under an Energy 4.0 and CPS Framework. Energies, 15(3), 957. https://doi.org/10.3390/en15030957

