Inter-Hour Forecast of Solar Radiation Based on Long Short-Term Memory with Attention Mechanism and Genetic Algorithm
Abstract
:1. Introduction
- Introduce the AM to determine the influence degree of different features on the target predicted value, so that the model can focus on important variables; and
- Use the GA to search for model parameters, establish the optimal model, effectively improve the prediction speed and accuracy of the model, and prevent problems such as too long training time, slow parameter update, or even gradient disappearance.
2. Related Theoretical Background
2.1. Long Short-Term Memory
2.2. Attention Mechanism
2.3. Genetic Algorithm
- (1)
- Encode each individual in the population of potential solutions to the problem;
- (2)
- A set of solutions is randomly generated as the initial population, and the fitness of each individual is calculated;
- (3)
- Refer to the fitness function to obtain new individuals through selection strategies;
- (4)
- Perform crossover and mutation operations on the new individual to produce the next set of offspring, and calculate the fitness of all individuals in it; and
- (5)
- Iterate the entire process until the stop condition is met.
3. Materials and Methods
3.1. Data Collection
3.2. Data Preprocessing
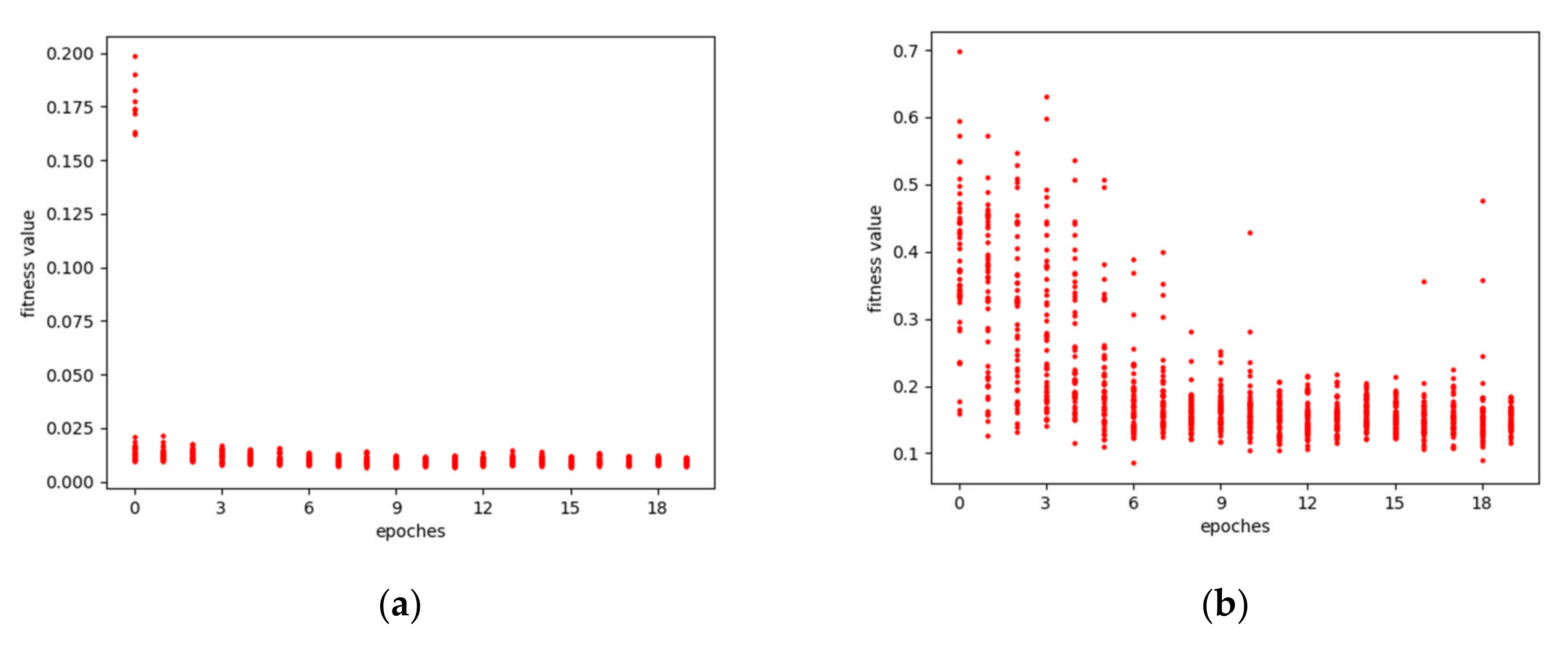
3.3. AGA-LSTM Model
4. Results and Discussion
4.1. Evaluation Index
4.2. Performance in Predicting GHI
4.3. Performance in Predicting DNI
5. Conclusions
Author Contributions
Funding
Institutional Review Board Statement
Informed Consent Statement
Acknowledgments
Conflicts of Interest
References
- Feng, J.; Xu, S.X. Integrated technical paradigm based novel approach towards photovoltaic power generation technology. Energy Strategy Rev. 2021, 34, 100613. [Google Scholar] [CrossRef]
- Behera, M.K.; Majumder, I.; Nayak, N. Solar photovoltaic power forecasting using optimized modified extreme learning machine technique. Eng. Sci. Technol. Int. J. 2018, 21, 428–438. [Google Scholar] [CrossRef]
- Luo, X.; Zhang, D.; Zhu, X. Deep learning based forecasting of photovoltaic power generation by incorporating domain knowledge. Energy 2021, 225, 120240. [Google Scholar] [CrossRef]
- Zhu, T.; Guo, Y.; Wang, C.; Ni, C. Inter-Hour Forecast of Solar Radiation Based on the Structural Equation Model and Ensemble Model. Energies 2020, 13, 4534. [Google Scholar] [CrossRef]
- Sun, X.; Bright, J.M.; Gueymard, C.A.; Bai, X.; Acord, B.; Wang, P. Worldwide performance assessment of 95 direct and diffuse clear-sky irradiance models using principal component analysis. Renew. Sustain. Energy Rev. 2021, 135, 110087. [Google Scholar] [CrossRef]
- Feng, Y.; Gong, D.; Zhang, Q.; Jiang, S.; Zhao, L.; Cui, N. Evaluation of temperature-based machine learning and empirical models for predicting daily global solar radiation. Energy Convers. Manag. 2019, 198, 111780. [Google Scholar] [CrossRef]
- Yeom, J.M.; Park, S.; Chae, T.; Kim, J.Y.; Lee, C.S. Spatial Assessment of Solar Radiation by Machine Learning and Deep Neural Network Models Using Data Provided by the COMS MI Geostationary Satellite: A Case Study in South Korea. Sensors 2019, 19, 2082. [Google Scholar] [CrossRef] [PubMed] [Green Version]
- Reikard, G.; Haupt, S.E.; Jensen, T. Forecasting ground-level irradiance over short horizons: Time series, meteorological, and time-varying parameter models. Renew. Energy 2017, 112, 474–485. [Google Scholar] [CrossRef]
- Mohanty, S.; Patra, P.K.; Sahoo, S.S. Prediction and application of solar radiation with soft computing over traditional and conventional approach—A comprehensive review. Renew. Sustain. Energy Rev. 2016, 56, 778–796. [Google Scholar] [CrossRef]
- Mullen, R.; Marshall, L.; McGlynn, B. A Beta Regression Model for Improved Solar Radiation Predictions. J. Appl. Meteorol. Climatol. 2013, 52, 1923–1938. [Google Scholar] [CrossRef]
- Daut, I.; Yusoff, M.I.; Ibrahim, S.; Irwanto, M.; Nsurface, G. Relationship between the solar radiation and surface temperature in Perlis. Adv. Mater. Res. 2012, 512–515, 143–147. [Google Scholar] [CrossRef]
- Colak, I.; Yesilbudak, M.; Genc, N.; Bayindir, R. Multi-Period Prediction of Solar Radiation Using ARMA and ARIMA Models. In Proceedings of the 2015 IEEE 14th International Conference on Machine Learning and Applications (ICMLA), Miami, FL, USA, 9–11 December 2015; pp. 1045–1049. [Google Scholar]
- Tirmikci, C.A.; Yavuz, C. Establishing New Regression Equations for Obtaining the Diffuse Solar Radiation in Sakarya (Turkey). Vjesn.-Tech. Gaz. 2018, 252, 503–508. [Google Scholar]
- Meenal, R.; Selvakumar, A.I. Assessment of SVM, empirical and ANN based solar radiation prediction models with most influencing input parameters. Renew. Energy 2018, 121, 324–343. [Google Scholar] [CrossRef]
- Belaid, S.; Mellit, A. Prediction of daily and mean monthly global solar radiation using support vector machine in an arid climate. Energy Convers. Manag. 2016, 118, 105–118. [Google Scholar] [CrossRef]
- Paoli, C.; Voyant, C.; Muselli, M.; Nivet, M.-L. Solar Radiation Forecasting Using Ad-Hoc Time Series Preprocessing and Neural Networks. In Proceedings of the Emerging Intelligent Computing Technology and Applications, Ulsan, Korea, 16–19 September 2009; Volume 2754, pp. 898–907. [Google Scholar]
- Qing, X.; Niu, Y. Hourly day-ahead solar irradiance prediction using weather forecasts by LSTM. Energy 2018, 148, 461–468. [Google Scholar] [CrossRef]
- Yadav, A.K.; Chandel, S.S. Solar radiation prediction using Artificial Neural Network techniques: A review. Renew. Sustain. Energy Rev. 2014, 33, 772–781. [Google Scholar] [CrossRef]
- Chen, S.; Ge, L. Exploring the attention mechanism in LSTM-based Hong Kong stock price movement prediction. Quant. Financ. 2019, 19, 1507–1515. [Google Scholar] [CrossRef]
- Greff, K.; Srivastava, R.K.; Koutník, J.; Steunebrink, B.R.; Schmidhuber, J. LSTM: A Search Space Odyssey. IEEE Trans. Neural Netw. Learn. Syst. 2017, 28, 2222–2232. [Google Scholar] [CrossRef] [Green Version]
- Han, T.; Hao, K.; Ding, Y.; Tang, X. A New Multilayer LSTM Method of Reconstruction for Compressed Sensing in Acquiring Human Pressure Data. In Proceedings of the 2017 11th Asian Control Conference (ASCC), Gold Coast, Australia, 17–20 December 2017; pp. 2001–2006. [Google Scholar]
- Yu, Y.; Si, X.; Hu, C.; Zhang, J. A Review of Recurrent Neural Networks: LSTM Cells and Network Architectures. Neural Comput. 2019, 31, 1235–1270. [Google Scholar] [CrossRef]
- Niu, Z.; Yu, Z.; Tang, W.; Wu, Q.; Reformat, M. Wind power forecasting using attention-based gated recurrent unit network. Energy 2020, 196, 117081. [Google Scholar] [CrossRef]
- Luong, M.T.; Pham, H.; Manning, C.D. Effective Approaches to Attention-Based Neural Machine Translation. Empirical Methods in Natural Language Processing (EMNLP). 2015. Available online: https://nlp.stanford.edu/pubs/emnlp15_attn.pdf (accessed on 16 November 2021).
- Ren, S.; He, K.; Girshick, R.; Sun, J. Faster R-CNN: Towards Real-Time Object Detection with Region Proposal Networks. IEEE Trans. Pattern Anal. Mach. Intell. 2017, 39, 1137–1149. [Google Scholar] [CrossRef] [PubMed] [Green Version]
- Choi, H.; Cho, K.; Bengio, Y. Fine-Grained Attention Mechanism for Neural Machine Translation. Neurocomputing 2018, 284, 171–176. [Google Scholar] [CrossRef] [Green Version]
- Xue, J.B.; Zheng, T.R.; Han, J.Q. Exploring attention mechanisms based on summary information for end-to-end automatic speech recognition. Neurocomputing 2021, 465, 514–524. [Google Scholar] [CrossRef]
- Potuzak, T. Optimization of a Genetic Algorithm for Road Traffic Network Division using a Distributed/Parallel Genetic Algorithm. In Proceedings of the Conference on Human System Interaction, Portsmouth, UK, 6–8 July 2016; pp. 21–27. [Google Scholar]
- Deb, K.; Pratap, A.; Agarwal, S.; Meyarivan, T.A.M.T. A fast and elitist multiobjective genetic algorithm: NSGA-II. IEEE Trans. Evol. Comput. 2002, 6, 182–197. [Google Scholar] [CrossRef] [Green Version]
- Guo, P.; Wang, X.; Han, Y. The enhanced genetic algorithms for the optimization design. In Proceedings of the 2010 3rd International Conference on Biomedical Engineering and Informatics (BMEI 2010), Yantai, China, 16–18 October 2010; IEEE: New York, NY, USA, 2010; pp. 2990–2994. [Google Scholar]
- Almeida, L.A.; Ludermir, T. An improved method for automatically searching near-optimal artificial neural networks. In Proceedings of the IEEE International Joint Conference on Neural Networks (IJCNN), Hong Kong, China, 1–8 June 2008; pp. 2235–2242. [Google Scholar]
- Chung, H.; Shin, K. Genetic Algorithm-Optimized Long Short-Term Memory Network for Stock Market Prediction. Sustainability 2018, 10, 3765. [Google Scholar] [CrossRef] [Green Version]
- Zhang, L.M.; Chang, H.Y.; Xu, R. Equal-width Partitioning Roulette Wheel Selection in Genetic Algorithm. In Proceedings of the 2012 Conference on Technologies and Applications of Artificial Intelligence (TAAI), Tainan, Taiwan, 16–18 November 2012; pp. 62–67. [Google Scholar]







| Prediction Scale | Number of LSTM Cells | Number of Network Layers | Time Step | Time Interval |
|---|---|---|---|---|
| 5 min | 8 | 1 | 5 | 2 |
| 10 min | 11 | 2 | 1 | 4 |
| 15 min | 14 | 2 | 5 | 6 |
| Prediction Scale | Models | r | nMBE (%) | nMAE (%) | nRMSE (%) |
|---|---|---|---|---|---|
| 5 min | Persistence | 0.9836 | −0.15 | 75.43 | 37.69 |
| LSTM | 0.9425 | −3.58 | 16.70 | 14.34 | |
| GA-LSTM | 0.9672 | −4.09 | 12.74 | 8.83 | |
| AGA-LSTM | 0.9735 | −5.67 | 9.99 | 6.35 | |
| 10 min | Persistence | 0.9660 | −0.26 | 75.14 | 37.19 |
| LSTM | 0.9427 | −4.81 | 14.49 | 21.58 | |
| GA-LSTM | 0.9553 | −7.66 | 12.73 | 9.36 | |
| AGA-LSTM | 0.9558 | −7.31 | 12.42 | 8.99 | |
| 15 min | Persistence | 0.9608 | −0.09 | 71.09 | 40.85 |
| LSTM | 0.9395 | −3.81 | 18.78 | 23.22 | |
| GA-LSTM | 0.9471 | −7.48 | 15.10 | 11.39 | |
| AGA-LSTM | 0.9416 | −7.65 | 15.06 | 11.28 |
| Prediction Scale | Number of LSTM Cells | Number of Network Layers | Time Step | Time Interval |
|---|---|---|---|---|
| 5 min | 7 | 1 | 3 | 2 |
| 10 min | 8 | 1 | 5 | 4 |
| 15 min | 9 | 3 | 7 | 3 |
| Prediction Scale | Models | r | nMBE (%) | nMAE (%) | nRMSE (%) |
|---|---|---|---|---|---|
| 5 min | Persistence | 0.9691 | 0.06 | 86.83 | 52.56 |
| LSTM | 0.9211 | −2.13 | 22.86 | 31.09 | |
| GA-LSTM | 0.9407 | −12.93 | 20.15 | 15.41 | |
| AGA-LSTM | 0.9526 | −6.39 | 15.96 | 12.68 | |
| 10 min | Persistence | 0.9610 | −0.01 | 80.03 | 51.53 |
| LSTM | 0.9323 | 0.65 | 16.78 | 29.81 | |
| GA-LSTM | 0.9458 | −2.14 | 15.49 | 13.24 | |
| AGA-LSTM | 0.9573 | 0.56 | 14.90 | 11.63 | |
| 15 min | Persistence | 0.9399 | 0.02 | 81.57 | 51.35 |
| LSTM | 0.9011 | −0.54 | 25.37 | 36.94 | |
| GA-LSTM | 0.8979 | −0.20 | 22.18 | 18.84 | |
| AGA-LSTM | 0.9337 | −0.98 | 21.37 | 16.57 |
Publisher’s Note: MDPI stays neutral with regard to jurisdictional claims in published maps and institutional affiliations. |
© 2022 by the authors. Licensee MDPI, Basel, Switzerland. This article is an open access article distributed under the terms and conditions of the Creative Commons Attribution (CC BY) license (https://creativecommons.org/licenses/by/4.0/).
Share and Cite
Zhu, T.; Li, Y.; Li, Z.; Guo, Y.; Ni, C. Inter-Hour Forecast of Solar Radiation Based on Long Short-Term Memory with Attention Mechanism and Genetic Algorithm. Energies 2022, 15, 1062. https://doi.org/10.3390/en15031062
Zhu T, Li Y, Li Z, Guo Y, Ni C. Inter-Hour Forecast of Solar Radiation Based on Long Short-Term Memory with Attention Mechanism and Genetic Algorithm. Energies. 2022; 15(3):1062. https://doi.org/10.3390/en15031062
Chicago/Turabian StyleZhu, Tingting, Yuanzhe Li, Zhenye Li, Yiren Guo, and Chao Ni. 2022. "Inter-Hour Forecast of Solar Radiation Based on Long Short-Term Memory with Attention Mechanism and Genetic Algorithm" Energies 15, no. 3: 1062. https://doi.org/10.3390/en15031062
APA StyleZhu, T., Li, Y., Li, Z., Guo, Y., & Ni, C. (2022). Inter-Hour Forecast of Solar Radiation Based on Long Short-Term Memory with Attention Mechanism and Genetic Algorithm. Energies, 15(3), 1062. https://doi.org/10.3390/en15031062

