Next Article in Journal
Impedance Characteristics and Harmonic Analysis of LCL-Type Grid-Connected Converter Cluster
Next Article in Special Issue
Assessing the Influence of Fracture Networks on Gas-Based Enhanced Oil Recovery Methods
Previous Article in Journal
Study on the Discharge Characteristics along the Surface and Charge Movement Characteristics of Insulating Media in an Airflow Environment
 
 
Font Type:
Arial Georgia Verdana
Font Size:
Aa Aa Aa
Line Spacing:
Column Width:
Background:
Article

Impact of Gas Liberation Effects on the Performance of Low Permeability Reservoirs

by
Nikolai Andrianov
1,*,
Niels Marinus Bech
1,
Carsten Møller Nielsen
1,
Wael Al-Masri
2 and
Alexander Shapiro
2
1
Geological Survey of Denmark and Greenland (GEUS), Øster Voldgade 10, 1350 Copenhagen, Denmark
2
Department of Chemical and Biochemical Engineering, Technical University of Denmark, 2800 Kgs. Lyngby, Denmark
*
Author to whom correspondence should be addressed.
Energies 2022, 15(10), 3707; https://doi.org/10.3390/en15103707
Submission received: 28 February 2022 / Revised: 5 May 2022 / Accepted: 13 May 2022 / Published: 18 May 2022
(This article belongs to the Special Issue Methods of Increasing the Efficiency of Enhanced Oil Recovery)

Abstract

:
Production from the North Sea reservoirs often results in a pressure decrease below the bubble point. The gas is liberated from oil, in the form of bubbles or as a continuous flowing phase. In such cases, the two phases, gas and oil, flow in the reservoir simultaneously, and the flow is governed by the values of relative permeabilities. Traditional core flooding in low permeability rocks is challenging, therefore we use a novel experimental approach to determine the oil relative permeabilities below the critical gas saturation. A mathematical model has been created to reconstruct both the gas and the oil relative permeabilities for the whole saturation range. Laboratory observations have shown that in low-permeable rocks the relative permeabilities may strongly decrease, even when the amount of the liberated gas is small. The goal of this work is to verify, on a specific example, whether the designed model for the relative permeabilities may explain the observed production behavior for a low-permeable chalk reservoir in the North Sea. We perform a sensitivity study using the parameters of relative permeabilities and analyze the corresponding differences in well productivities. A reasonably good match of <10% can be obtained to the historical well production data. A few cases where the match was not satisfactory (14% to 65%) are also analyzed, and the difference is attributed to the imprecise fluid model. The developed experimental and modeling methodology may be applied to other reservoirs developed by the solution gas drive mechanism.

1. Introduction

With the limited opportunities for new exploration projects in the Danish sector of the North Sea, the operator’s attention is increasingly focused on developing the assets encompassed by existing licenses. In particular, there is a renewed interest in the previously untapped resources such as low permeability chalk reservoirs, which potentially can be produced using reservoir drive mechanisms. An important feature of such development strategies is that there is no water injection and only limited water production, which yields a relatively low environmental impact [1].
In this work, we are interested in predicting the performance of mature low permeability chalk reservoirs, typical for the Danish sector of the North Sea. Specifically, we consider the Valdemar field, a Lower Cretaceous reservoir, characterized by high porosity (up to 48%) but extremely low permeability limestone of approx. 0.4 mD [2,3,4].
The field is produced by natural depletion using hydraulically fractured horizontal wells [5]. The production from the different wells is highly variable with the recovery factor from 68% down to 5%, even if the wells are close to each other.
Production forecasting for the Valdemar field is challenging because of the following factors. First, the reservoir has a complex architecture with multiple faults, which eventually leads to compartmentalization [4,6]; in fact, the reservoir is split into two structural complexes (North Jens and Bo), which are characterized by different production patterns. Secondly, it is difficult to sample single-phase reservoir fluid and use the pressure transient analysis (PTA) because of the low reservoir permeabilities [5]. Further, the reservoir oil is light and is relatively close to the saturation pressure, which, in combination with the sampling difficulties, makes it complicated to produce a reliable thermodynamic model of the reservoir fluid [7]. Finally, the standard approach in measuring the relative permeabilities on reservoir core plugs has been associated with a high failure rate [8,9]. This leads to large uncertainties in constructing reservoir simulation models, which are able to provide reliable production forecasts.
As an example, it may be hypothesized (and was assumed by the authors of this work) that different production patterns from the neighboring wells of the reservoir is caused by the near-well pressure falling below the bubble point, which results in the liberation of gas. The immobile gas bubbles plug the porous medium, resulting in a significant decrease of the relative permeability for oil. The effect is multiplied by the initial low permeability of the reservoir and by the complex microscopic structure of the pore space. However, verification of this hypothesis was hindered by the absence of reliable data on the oil-gas relative permeabilities, especially below the critical gas saturations.
Most of the previous experimental studies have been carried out on artificial porous media, such as glass packings or capillary networks, focusing on the dependence of the critical gas saturation on the depressurization rate. The results in [10] demonstrate, however, that in the natural porous media the critical gas saturation is weakly dependent on the depressurization rate. Only a few core-scale measurements of the relative permeabilities for miscible fluid flows have been produced in the past [11,12,13,14]; see also an overview of similar studies in [8]. The applied depletion experiments [15], accompanied by history-matching with a reservoir simulator, were used to extract the values of the relative permeabilities. To the best of our knowledge, this was the only experimental measurement of the relative permeabilities under the solution gas drive.
Recent results [8] demonstrated that certain difficulties in measuring the gas-oil relative permeabilities on Valdemar core samples could be alleviated by utilizing a novel experimental setup, where oil is recirculated through the core while gas is kept immobile below its critical saturation. Further, a mathematical model [16] can be used to obtain the gas-oil relative permeabilities in the whole saturation range, based on the experimental data from the saturation region where gas is immobile. The model has been shown to match the data on gas-oil or gas-condensate relative permeabilities available in the literature, as well as the authors’ experimental data from outcrop samples and cores from North Sea reservoirs. A novel feature of the model was that it related the macroscopic parameters of the shapes of relative permeabilities with the microscopic characteristics of the porous medium, determining its connectivity and specifics of bubbles formation.
Unlike most previous works, the study [8] concentrated on the measurement of the relative permeability curves in the saturation region where the gas phase is immobile. One of the findings was that permeability to oil strongly decreases under the presence of liberated gas, even if the amount of this gas is not very significant (e.g., a drop of the oil relative permeability by 75% when the critical gas saturation is 9%).
A mathematical model in [16] expresses the relative permeabilities [8] in terms of microscopic characteristics of the porous medium and validates the model at the core scale. In the present work, we apply for the first time the relative permeabilities [8,16] at the reservoir scale. The goal is to verify, whether the new permeabilities may be applied for history matching and recovery forecast on a large scale, and, whether they may explain the observed discrepancies between the oil production between the different Valdemar wells. A novelty of the work is in the analysis of the effect of specific physical characteristics of the model on the predicted oil and gas production in a realistic reservoir model.
The sensitivity study is carried out for two conceptual sector models of the Valdemar field, one for the North Jens area and one for the Bo area, such that a single set of relative permeabilities is used in each sector. For both areas, we compare the simulated production volumes with the historical oil and gas production data and determine two sets of optimal parameters for the relative permeabilities for each area. Generally, it is confirmed that the new sets of relative permeabilities are sufficient to reasonably match the production in the North Jens area. The observed discrepancies in the Bo area may probably be explained by the imperfection of the fluid model, as confirmed by the observed peculiarities in the behavior of the gas-oil ratios.
The paper is organized as follows. Section 2 describes the Valdemar full-field and the sector models for the North Jens and the Bo areas. We summarize the workflow towards obtaining the three-phase relative permeabilities in Section 3, and present the reservoir simulation workflows in Section 4. The sensitivity of the production data to changes in the representation of relative permeabilities is studied in Section 5. We optimize the relative permeabilities using automatic history matching procedure in Section 6. The results for the North Jens and the Bo areas are discussed in Section 7, Section 8 and Section 9. We end with conclusions in Section 10.

2. Description of the Valdemar Reservoir Model

The Valdemar field in the Danish Central Graben is dominated by a N-S elongated anticline with the two structural highs in the North Jens and Bo areas and a complex set of faults mostly in the N-S and E-W directions. Current field oil, gas, and water production is from the Lower Cretaceous chalks, marly chalks, and limestones, which are characterized by moderate to high porosity of 15–48% but very low permeability of 0.01–4 mD with the predominance of 0.4 mD [4]. The reservoir fluid is a nearly saturated light oil with the viscosity of 0.58 cP [5,17]. Accurate rock and fluid characterization is challenging because of the heterogeneous, ultra-tight and fragile limestone core material [9].
Due to low reservoir quality, the field has been developed with long horizontal wells with sand-propped hydraulic fractures, applying depletion drive only [2,5].
The relative permeabilities represent a major source of uncertainty in modeling of the field because experimental data are only available for a very limited number of wells [9]. To address this problem, we study the sensitivity of the production data to the shapes of relative permeability curves. We select two sector models, which retain the structural framework and wells from the corresponding regions of the full field model, while simplifying the representation of saturation functions. In what follows, we will refer to these sectors as the North Jens and the Bo models (see Figure 1). Specifically, we assume that each of the two sectors can be characterized by a specific set of relative permeability curves.

3. The Model for the Three-Phase Relative Permeabilities

A number of experimental studies [19,20,21] suggest that water and gas relative permeabilities are dependent only on their respective saturations. In what follows, we extend the two-phase gas-oil model [8,16] to the three-phase case by using interpolation between the corresponding two-phase permeabilities [22].

3.1. The Two-Phase Water-Oil Relative Permeabilities

The water-oil relative permeabilities are taken in the Brooks–Corey form [23]:
k r w = K w ( S w S w c 1 S w c S o w c ) n w                       k r o = K o w ( 1 S w S o w c 1 S w c S o w c ) n o ,
where S denote the saturations, the subscripts o , w refer to oil and water, respectively, S w c   is the critical water saturation, S o w c   is the critical oil saturation in the water-oil system, n p   is the Brooks–Corey exponent for the phase p = o , w , and K are the corresponding endpoint permeabilities.

3.2. The Two-Phase Gas-Oil Relative Permeabilities

Here we outline the approach to determination of gas-oil relative permeabilities [16]. The reader is referred to the original work for the details. We assume that the porous medium can be represented as a regular lattice with capillaries filled with live oil. Gas bubbles appear in the capillaries randomly as the pressure decreases. Denote the fraction of capillaries containing m bubbles with x m   and the maximal number of bubbles in a capillary with m M . It should be remarked that m M   is an effective parameter; large values of this parameter make it possible to produce an “almost continuous” range of saturations within a capillary. The distribution of the most probable values of x m are found from the solution to the minimization problem.
ln ( m = 0 m M ( x m ) x m ) min ,
Subject to the nonlinear constraints
m = 0 m M x m = 1 ,                     m = 0 m M m x m = S g m M ,
where S g   is a given gas saturation. Equations (2) and (3) have been obtained analogously to derivations in statistical mechanics [16]. In particular, Equation (2) determines the maximum number of ways by which the droplets may be distributed in capillaries. The constrained optimization (2)–(3) is analogous to the maximization of entropy in classical statistical physics [24,25].
Following [16], we define the capillary-scale gas and oil conductivities as follows:
g g , m = { m m g m M m g ,               m m g , 0 ,                                   e l s e ,
g o , m = { 1 m m o ,               m m o , 0 ,                                   e l s e ,
where m = 0 , , m M ; the threshold numbers m p   are defined as m p = f p m M with the fractional thresholds f p   being the free parameters of the model for p = g , o .
Finally, using the results from the effective medium theory [26,27], the value of the relative permeability k r p = k r p ( S g )   for the phase p = g , o for a given saturation S g is associated with the positive root g p , e of the equation
m = 0 m M g p , e g p , m g p , m + ( Z 2 1 ) g p , e x m = 0 ,
where Z is the coordination number of the lattice. Repeating the solution of the constrained minimization problem (2)–(3) and the root-finding problem (6) for S g [ 0 ,   1 ] , we obtain implicit representations of the phase relative permeability functions
k r p = k r p ( S g ) ,             p = o , g .
The functions (7) are parametrized by the fractional thresholds f p , the maximal number of bubbles in a capillary m M , and the coordination numbers Z . The results in [16] show that the dependency of k r p on m M is small; in this work, we use m M = 100 . A comparison of the Brooks–Corey relative permeabilities with the suggested representation is presented in [16].
Note that the approach can be applied for determination of both drainage and imbibition branches of the relative permeability curves, which are characterized by different values of the fractional thresholds f p for p = g , o .
To be able to use the gas-oil relative permeability model (6) in three-phase simulations, the corresponding dependencies (7) are rescaled to the case of non-zero critical water saturation. That is, the gas saturation in (7) is replaced by its scaled value, S g S g ( 1 S w c ) . The corresponding gas-oil capillary pressure is assumed to be zero.

4. The Reservoir Simulation Workflows

A natural way to simulate the performance of a specific sector of a full field reservoir model is to set up the boundary conditions for each of the sectors and run the corresponding models separately. This allows for considerable computational speed-up due to the reduction in the model size. However, the two sectors are hydraulically connected (cf. Figure 1); therefore, extracting the North Jens and the Bo sectors from the full field model triggers changes in the pressure-controlled wells schedule, which consequently leads to differences in production rates as compared to the results from the full field model. Therefore, in the present work, we simulated the whole full-field model and assessed the performance of both sectors simultaneously.
The results presented below are obtained using the following workflows (illustrated in Figure 2):
  • For a given set of parameters f g , f o , Z , which are constant per sector, the tables for the three-phase relative permeabilities are calculated as described in Section 3 and the corresponding tabular representation is written to a disk file using a Python script.
  • In another Python script, all simulation data (i.e., the grid, rock and fluid properties, and wells schedule) are set together. To this end, a dedicated run folder is created where the tabular representation of the three-phase relative permeabilities from the step 1 is used together with the given grid, rock, fluids, and wells data. The simulations are run with a commercial reservoir simulator [28].
  • The simulation results are extracted using the ECL library (https://github.com/equinor/ecl).
  • The set of parameters in step 1 is changed, either within prescribed ranges (see Section 5), by using an optimization algorithm (see Section 6), or by Latin hypercube sampling (see Section 7).
The simulations are run on a Lenovo ThinkStation workstation with 2× Intel Xeon Silver 4210 processors (10 cores each) and total usable 126 GB RAM. One iteration for the full field upscaled reservoir model with 1.9 million active cells runs in approx. 1 h.

5. The Sensitivity Study

The results in [16] indicate that the shape of the relative permeability curves is most sensitive to the changes in the phase threshold ratios f p and to the changes in the coordination number Z . In what follows, we fix the geological model, the well rates, etc., and analyze the dependency of the produced volumes for both North Jens and Bo models with regards to the parameters f g , f o , and Z separately.

5.1. Uncertainty Ranges for the Gas and Oil Threshold Ratios

The results of core flooding experiments [8,9] indicate that the determination of critical gas saturation S g c and critical oil saturation S o g c for Valdemar cores is associated with high uncertainty. The main reasons for this include:
  • Contamination of samples with water-based mud.
  • Fragile rock material.
  • Core swelling and fines production.
  • Inaccurate Dean–Stark results due to low rock permeability.
The experimental data [8,9] suggest that the critical saturations are distributed within the corresponding uncertainty ranges 0 < S g c < 0.4 and 0.4 < S o g c < 0.9 . The parametrization of relative permeabilities k r p = k r p ( S g ) with the fractional thresholds f p   can be used to obtain the dependencies S g c = S g c ( f g ) and S o g c = S o g c ( f o ) , see 3. Using these dependencies, we can map the uncertainty ranges for S g c and S o g c to corresponding ranges of f g   and f o as indicated in Figure 3. For a typical chalk coordination number Z = 24 (see [16]), the resulting uncertainty ranges for the fractional thresholds f p   are 0.01 < f g < 0.86 and 0.06 < f o < 0.71 .

5.2. Production Volumes vs. Changes in the Gas Threshold Ratio

We fix the values for the oil threshold ratio f o = 0.1 , the maximal number of bubbles in a capillary m M = 100 , the coordination number Z = 24 , and vary the gas threshold ratio f g = 0.01 ,   ,   0.41 . Note that the ranges of the considered fractional thresholds f p   lie within their admissible range as discussed in Section 5.1. The specific choice for Z is characteristic for chalk rocks, whereas the shapes of the relative permeability curves are found to be relatively insensitive to the values of m M (see [16]). The gas and oil relative permeabilities, corresponding to the parameters as specified above, are presented in Figure 4.
The results in [16] demonstrate that the changes in the gas threshold ratios f g correlate well with the changes in the critical gas saturation S g c , i.e., smaller f g   correspond to smaller S g c (see also Figure 3). The oil relative permeability does not depend on f g .
Applying the relative permeabilities in Figure 4 for the North Jens and Bo models yields the well oil and gas produced total volumes (termed WOPT and WGPT, respectively) as presented in Figure 5 and Figure 6, respectively. The results for both models are qualitatively the same. As expected, the lower f g and, consequently, the lower critical gas saturation S g c   correspond to higher gas production rates. The oil production rate remains essentially the same for all scenarios due to a fixed oil relative permeability curve.
It should be noted that at intermediate values of f g , the produced gas volumes can be reasonably well matched for the North Jens model but not for the Bo model. With the parameters considered, the produced oil volumes are overestimated for both models except for the NJ1 well.
The historical rates in Figure 5, Figure 6 and below are considered to be deterministic since the information on measurement uncertainties is unavailable.

5.3. Production Volumes vs. Changes in the Oil Threshold Ratio

Consider a fixed gas threshold ratio f g = 0.1 and varying the oil threshold ratio f o = 0.01 , ,   0.41 , while keeping the parameters m M , Z equal to constant values as specified in the previous section. The gas and oil relative permeabilities, corresponding to the parameters as specified above, are presented in Figure 7.
Analogous to the results for the gas threshold ratios, the oil threshold ratio f o correlates with the changes in the critical oil saturation in the gas-oil system S o g c . An increase in f o   corresponds to a decrease in S o g c . The gas relative permeability is independent of f o .
The produced volumes in Figure 8 and Figure 9 correspond to the relative permeabilities presented in Figure 7. The higher f o   and, consequently, the lower critical oil saturation S o g c   corresponds to higher oil production rates. This corresponding increase in gas production is caused by the liberation of the dissolved gas. For small values of f o , both produced oil and gas volumes can be satisfactorily matched for the North Jens model. For the Bo model, all considered input parameters to the relative permeability model result in significantly overestimated production volumes.

5.4. Production Volumes vs. Changes in the Coordination Number

Let us fix the gas threshold ratio at f g = 0.4   and the oil threshold ratio at f o = 0.2 , and vary the coordination number Z = 9 , , 25 . The parameters m M , Z , and P p   are kept equal to constant values as specified above. The corresponding gas and oil relative permeabilities are presented in Figure 10.
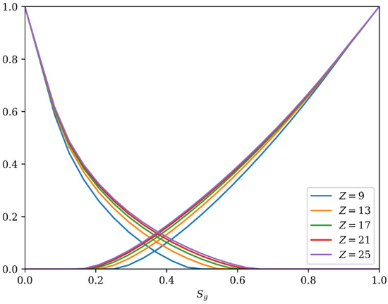
As indicated in [16], the higher values of the coordination number Z correspond to better connectivity of the porous medium, which leads to lower critical saturations for gas and oil. However, a comparison of Figure 4 and Figure 7, Figure 8, Figure 9 and Figure 10 reveals that the relative permeabilities are less sensitive to changes in Z than to changes in f g   and f o , respectively.
The produced volumes in Figure 11 and Figure 12 correspond to the relative permeabilities presented in Figure 10. In all cases, an increase in Z corresponds to an increase in both oil and gas produced volumes. With a higher interconnectivity, both phases flow easier in the porous space. However, the variability of the rates is smaller compared to the results for changes in f g and f o , see Figure 5, Figure 6, Figure 8 and Figure 9, respectively.
The results in Figure 11 and Figure 12 demonstrate that the considered input parameters to the relative permeability model yield overestimated oil rates and underestimated gas rates for the North Jens model. For the Bo model, all choices lead to overestimated oil and gas rates. The differences between the model predictions and the reservoir data are much larger for Bo than for North Jens. This demonstrates that one cannot match the production rates for the two sectors using the same set of relative permeabilities, depicted in Figure 10.

5.5. Quantification of the Misfit between the Computed and Historical Volumes

The results of Section 5 show that the historical produced volumes for both North Jens and Bo areas can be better matched by using small values of the oil threshold ratio f o   and by varying the gas threshold ratio f g , whereas the coordination number Z has less impact on the variability of the produced volumes. In what follows, we fix f o = 0.01   and vary the gas threshold ratio f g = 0.01 ,   ,   0.31 . The resulting gas and oil relative permeabilities are shown in Figure 13, and the corresponding produced volumes are presented in Figure 14 and Figure 15, respectively.
Due to the 10-fold decrease of the oil threshold ratio f o   in Figure 13, as compared to Figure 4, the critical oil saturation S o g c = 0.875   for f o = 0.01   is significantly larger than the corresponding value of S o g c = 0.458   for f o = 0.1 . Note that an increase in f g   eventually leads to the situation when S g c = 1 S o g c   and both gas and oil relative permeabilities are zero; no flow is occurring for larger values of f g .
For the quantitative analysis, we can utilize the Euclidian norm of the relative difference between the computed oil and gas volumes v c and the corresponding historical data v h ,
ε = | | v c v h | | | | v h | | .
The minimal values of ε among all considered scenarios, together with the corresponding relative permeabilities’ parameters f g   and f o , are presented in Table 1. All simulation cases correspond to the coordination number Z = 24 , which suggests that the sensitivity of the results to Z is less than that to f g   and f o . Most of the best matches are achieved with the low value of the oil threshold ratio f o = 0.01 , which corresponds to the critical oil saturation of S o g c = 0.875 . However, even with this high value of S o g c , the oil production is overestimated for all wells except for NJ1 (see Figure 14 and Figure 15). Note that f o = 0.01   is close to a minimal oil threshold ratio, beyond which no flow occurs as indicated by the shapes of the corresponding relative permeabilities in Figure 13.
Another observation from Table 1 is that it is not always possible to get the best matches for the oil and gas produced volumes using a single choice of the oil and gas threshold ratios f g   and f o (see, e.g., the results for NJ1). This suggests that one cannot match the production data by tuning the parameters of the relative permeabilities only.
Note that the best matches for the North Jens wells are much better than the ones for the Bo area; they differ by a factor of 1.8 to 8.7 for the Euclidian norms. Since the best matches for the Bo wells are obtained with the very small value of f o = 0.01 , one cannot achieve a better match by tuning the parameters of the relative permeabilities only. This is further analyzed in Section 7, where we provide a design-of-experiment (DOE) study and assess the results of an automatic history matching procedure for the case of the North Jens area.

6. Automatic History Matching

A standard workflow in matching the historical production data with a selected set of matching parameters usually consists of selecting the initial guesses of these parameters, creating a set of model realizations, running multiple forward problems to get a misfit between the computed and historical data, and use an optimizer to minimize the misfit value [29].
In what follows, we choose the initial guesses for the oil and gas threshold ratios f g   and f o from the best matches, presented in Table 1, and solve the forward problems on the corresponding realizations of the reservoir model using the workflow of Section 4. For each realization, we calculate the misfit as a sum of Euclidean norms of the relative difference between the computed oil and gas volumes and the corresponding historical data for the North Jens wells,
ε t o t a l = ε W O P T + ε W G P T ,
where the misfits for the oil and gas volumes are calculated with (8).
In this work, we use the Nelder–Mead simplex algorithm [30] to find the optimal values of the oil and gas threshold ratios f g   and f o , which minimize the misfit ε t o t a l . The assumption of Section 2 that the North Jens and the Bo sectors are characterized by a specific set of relative permeabilities implies that the ratios f g   and f o are potentially different in the two sectors. However, since the two sectors are hydraulically connected (cf. Figure 1), the misfit (9) for the North Jens wells depends on f g   and f o for both sectors.
The Nelder–Mead simplex algorithm has the advantage of not requiring the gradient information from the forward solver. This allows for flexibility in choice of a forward solver. On the downside, the simplex algorithm is only suitable for unconstrained optimization.
Using the best matches for f g and f o as initial guesses for the optimization loop, we assess the performance of the simplex algorithm for automatic history matching of the wells NJ1 and NJ2. Figure 16 presents the convergence history for the wells NJ1 and NJ2, using the initial values f g = 0.1   and f o = 0.05 .
For the well NJ1, the used initial values differ significantly from those yielding best matches to the historical data, cf. Table 1. However, the results for NJ1 in Figure 16 indicate that the optimization algorithm is not improving the initial estimates to f g   and f o in the course of iterations. The iterations are stopped when no further improvement is achieved after a prescribed number of iterations (10). On the other hand, we can improve the results for well NJ2. We argue that this behavior due to the well-known issue that the Nelder–Mead simplex algorithm can converge to a local minimum. Thus, the automated optimization cannot help improving the match of the production curves in this case.

7. Characterizing the Misfit Using the Design of Experiments Approach

Let us denote the fractional thresholds f g   and f o for both North Jens and Bo areas as f g , N J , f o , N J , f g , B o , and f o , B o , respectively. It is illuminating to study the behavior of the misfit (9) with regards to the changes in f g , N J , f o , N J , f g , B o , f o , B o using the design of experiments (DOE) approach (e.g., [31]). Specifically, we generate 200 quasi-random samples for each of the f g , N J , f o , N J , f g , B o , f o , B o within the corresponding uncertainty ranges using the Latin hypercube sampling (LHS) approach [32]. For each sampled four-tuple ( f g , N J , f o , N J , f g , B o , f o , B o ) , the misfit (9) is computed analogously to the procedure in Section 4.
The results can be visualized by plotting the contours of the misfit as a function of f g   and f o for the North Jens and Bo areas as shown in Figure 17. Observe that there are multiple local minima of the misfit, which is typical for the solution of inverse problems in reservoir simulation [29,33,34]. With the choice for the initial values of f g = 0.1   and f o = 0.05 in Section 6, the Nelder–Mead iterations are unable to move closer to the values f g 0.2   and f o 1 , which might minimize the misfit further, as suggested by Table 1.

8. Well Performance for the North Jens and the Bo Sectors

The results of Section 5 demonstrate that by selecting appropriate parameters of the relative permeabilities, the historical production volumes for the North Jens wells can be matched much better than those for the Bo area. For the range of parameters used, both oil and gas production volumes are consistently overestimated for the Bo wells, see Figure 6, Figure 9, Figure 12 and Figure 15.
Within the relative permeability model of Section 3, the only way to diminish the oil production volume is to reduce the oil threshold ratio f o . However, even with the smallest oil threshold ratio considered, f o = 0.01 , which corresponds to large critical oil saturation S o g c = 0.875 , the corresponding produced volumes for the Bo wells are overestimated, see Figure 15. In principle, the produced volumes could be diminished even further by introducing corresponding permeability multipliers in the vicinity of the Bo wells or by modifying the well skin factors. However, this would require re-visiting the current geological model and the completions history, which is out of the scope of the present paper.
To get more insight into the gas production history, consider in Figure 18 a comparison of the historical produced gas-oil ratio (GOR) for the North Jens and Bo wells with the computed data for a fixed oil threshold ratio f o = 0.1   and the gas threshold ratio f g = 0.01 ,   0.11 ,   0.21 (note that these values lie within the experimentally justified uncertainty ranges, see Section 5.1). The corresponding gas-oil relative permeabilities are presented in Figure 4 and the produced volumes are shown in Figure 5 and Figure 6.
With the increasing values of f g   and thus the increasing critical gas saturation S g c , less free gas is flowing in the reservoir which results in less gas production and, consequently, smaller values of the GOR. For the value of the ratio f g = 0.21 , a reasonably good match to the historical GOR is obtained. For the North Jens wells, the corresponding gas production volumes match well the historical data as shown in Figure 5.
However, the gas production volumes are significantly overestimated for the Bo wells as can be seen in Figure 6. The overall gas production can be split into the production of the free and solution gas at the reservoir conditions; these are plotted in Figure 19 for the case of f g = 0.21 .
The results in Figure 19 demonstrate that for the Bo wells, there is significantly more gas production from dissolved gas, as compared to the North Jens wells. This suggests the fluid in the Bo area may differ from the North Jens fluid, so that similar thermodynamic models used in simulations of both areas may become inadequate for Bo. Recent results [7] indicate that the two areas have limited communication so the assumption on the different thermodynamic models is justified.

9. Discussion

We have shown that the production history from the North Jens area of the Valdemar reservoir may be matched with a reasonable accuracy (see Table 1), based on the new set of relative permeabilities developed in [16]. This confirms their applicability to reservoir simulations. The sets of relative permeabilities, developed using the laboratory experiments, may be applied on a large scale. This is the main result of the present work.
Matching the production data has become possible with a rather extreme set of relative permeability parameters. The relative permeability for oil decreases very rapidly in the presence of gas, and the relative permeability for oil at critical gas saturation may be as low as 0.3; see Figure 4. This is in qualitative agreement with the laboratory data for Valdemar cores [8], where a significant decrease of the relative permeability at critical gas saturation (down to 0.06) was also observed. Physically, this is explained by the fact that even small portions of the liberated gas may plug the pore throats, resulting in a significant decrease of the permeability for oil. It should be remarked, however, that, due to the complexity and fragility of the Valdemar reservoir rock, the experiments were carried out with specially selected, relatively homogeneous, high-permeable, and stress-resistant cores, not fully reflecting the peculiarities of the reservoir rock, where the effect of plugging the conducting paths by the gas bubbles may be more significant.
The history match was demonstrated to be rather sensitive to the changes of parameters of the relative permeabilities, which indicates the importance of these parameters. Meanwhile, for the Bo area, the production history could not be matched, even with the extreme values of relative permeabilities. The model predictions for this area indicate that most of the produced gas comes from the gas dissolved in oil. Matching the gas production affects the oil production, and both gas and oil recovery cannot be matched simultaneously, with whatever set of relative permeabilities. This raises the question about the validity of the approach where the thermodynamic fluid models are the same for the North Jens and Bo areas. It has been noticed, based on bottomhole fluid samples, that the fluids in these areas may be not in equilibrium [7]. This question needs further study; for this particular analysis, it is important to mention that the thermodynamic model for fluid may affect the results of the history matching and conclusions about the relative permeability model.

10. Conclusions

In this work, we present a computational workflow to assess the impact of the shapes of the relative permeabilities curves on the performance of low permeability reservoirs. The steps involve a description of the relative permeability curves in terms of the parameters of the corresponding pore-scale models, creating multiple realizations of the upscaled reservoir model, and optimizing the choice of the relative permeabilities’ parameters to history match the production data.
The developed experimental and modeling methodology is applied to validate the hypothesis that the production decline in a low permeability chalk reservoir in the North Sea can be explained by plugging the pore throats with trapped gas, which is reflected in a steep decline of oil relative permeability for small gas saturations. To this end, we consider two sectors of the reservoir, and demonstrate that a good match can be obtained to the historical well production data for one of these sectors by an appropriate choice of relative permeability parameters and by utilizing an automatic history matching procedure with the Nelder–Mead optimization algorithm. We argue that an equally good match cannot be obtained for the other sector by adjusting the relative permeabilities only. This suggests that other tuning parameters such as the well completion quality, the thermodynamic model parameters, and the geological model must be revisited.
The parametrization of the gas-oil relative permeabilities, used in this work, is tuned to the experimental data for the gas saturation below its critical value. By being able to fit the production history in one of the sectors using this parametric representation, we demonstrate that the resulting relative permeabilities can be used in the wider saturation range. This means that the developed methodology can be used for the analysis of the performance of low permeability reservoirs (e.g., <4 mD), especially, when the relative permeability curves are difficult to obtain in the whole saturation range.
Future work on the subject may include improvements to the model for relative permeabilities by incorporation of several physical factors, which are not taken in account by the current model. These may be the effect of mixed wettability, pore size distribution, and, finally, of the dynamic character of the relative permeabilities under gas liberation. Regarding the studied Valdemar case, the main improvement should come from the adjustment of the thermodynamic fluid model in the Bo area. More reservoir fluid data and/or better analysis of the existing data are required for that. Further, the methodology developed in the present work may be applied to check the effect of gas liberation on oil recovery in other low-permeable reservoirs of the North Sea.
The conclusions of the study can be summarized as follows:
  • A dynamic reservoir model is built for a low permeability reservoir, which is characterized by a distinct set of relative permeabilities in two sectors of the reservoir.
  • The parametrization of the relative permeabilities allows for an accurate description of flows with trapped gas in the pore throats.
  • A good match to the production data for one of the sectors is obtained by tuning the parameters of the relative permeability functions.
  • For another sector, a reasonable history match by tuning the relative permeabilities only is not feasible. There are indications that a separate thermodynamic model in that sector is needed.

Author Contributions

Conceptualization, N.A., N.M.B., C.M.N. and A.S.; Funding acquisition, C.M.N. and A.S.; Methodology, N.A. and A.S.; Project administration, C.M.N. and A.S.; Resources, W.A.-M.; Software, N.A.; Supervision, A.S.; Visualization, N.A.; Writing—original draft, N.A. and A.S.; Writing—review & editing, N.A., C.M.N. and A.S. All authors have read and agreed to the published version of the manuscript.

Funding

This work has been supported by the Danish Hydrocarbon Research and Technology Centre, Technical University of Denmark (DTU).

Institutional Review Board Statement

Not applicable.

Informed Consent Statement

Not applicable.

Data Availability Statement

Data associated with this research are available and can be obtained by contacting the corresponding author upon a reasonable request.

Acknowledgments

This work has been supported by the Danish Hydrocarbon Research and Technology Centre, Technical University of Denmark (DTU).

Conflicts of Interest

The authors declare no conflict of interest.

References

  1. Cordes, E.E.; Jones, D.O.B.; Schlacher, T.A.; Amon, D.J.; Bernardino, A.F.; Brooke, S.; Carney, R.; DeLeo, D.M.; Dunlop, K.M.; Escobar-Briones, E.G.; et al. Environmental Impacts of the Deep-Water Oil and Gas Industry: A Review to Guide Management Strategies. Front. Environ. Sci. 2016, 4, 58. [Google Scholar] [CrossRef]
  2. Van Domelen, M.; Talib, N.; Glasbergen, G. Return to Basics and Proper Planning Opens the Possibility to Acid Stimulate a Diffcult Chalk Formation. In Proceedings of the SPE European Formation Damage Conference, Noordwijk, The Netherlands, 7–10 June 2011. [Google Scholar] [CrossRef]
  3. Hjuler, M.L.; Fabricius, I.L. Engineering properties of chalk related to diagenetic variations of Upper Cretaceous onshore and offshore chalk in the North Sea area. J. Pet. Sci. Eng. 1992, 68, 151–170. [Google Scholar] [CrossRef]
  4. Jakobsen, F.; Ineson, J.R.; Kristensen, L.; Stemmerik, L. Characterization and zonation of a marly chalk reservoir: The Lower Cretaceous Valdemar Field of the Danish Central Graben. Pet. Geosci. 2004, 10, 21–33. [Google Scholar] [CrossRef]
  5. Navarro, J.M.; de Heer, M.A. Practical Application of Variable Rate/Variable Pressure Drop Decline Curve Analysis: Valdemar Lower Cretaceous Case History. In Proceedings of the SPE Annual Technical Conference and Exhibition, Amsterdam, The Netherlands, 27–29 October 2014. [Google Scholar] [CrossRef]
  6. Calvert, A.S.; Cunningham, A.; Motlagh, M.S.; Jensen, L.P.; Fuzeau, T.G.G.; Ooi, K.C. Insights from the First 4D Seismic over Valdemar Lower Cretaceous Chalk Field. In Proceedings of the 80th EAGE Conference and Exhibition 2018, Copenhagen, Denmark, 11–14 June 2018; Volume 2018, pp. 1–5. [Google Scholar] [CrossRef]
  7. Baghooee, H.; Montel, F.; Shapiro, A. Vertical and lateral equilibrium in a Lower Cretaceous reservoir. J. Pet. Sci. Eng. 2022, 212, 110293. [Google Scholar] [CrossRef]
  8. Al-Masri, W.; Shapiro, A. Experimental determination of relative permeabilities and critical gas saturations under solution-gas drive. J. Pet. Sci. Eng. 2021, 202, 108509. [Google Scholar] [CrossRef]
  9. Poulsen, S.; Shapiro, A.; Dandekar, A. Measurement of Relative Permeabilities and End Points, EFP 97 PRIORITY Report. Priority subproject II.4.a. 2001.
  10. Bagudu, U.; McDougall, S.R.; Mackay, E.J. Network modelling analysis of a depressurization experiment on a North Sea reservoir core sample. J. Pet. Sci. Eng. 2018, 162, 63–75. [Google Scholar] [CrossRef]
  11. Akin, S.; Kovscek, A.R. Heavy-oil solution gas drive: A laboratory study. J. Pet. Sci. Eng. 2002, 35, 33–48. [Google Scholar] [CrossRef]
  12. Alshmakhy, A.; Maini, B.B. Effects of gravity, foaminess, and pressure drawdown on primary depletion recovery factor in heavy-oil systems. J. Can. Pet. Technol. 2012, 51, 449–456. [Google Scholar] [CrossRef]
  13. Firoozabadi, A.; Ottesen, B.; Mikkelsen, M. Measurements of supersaturation and critical gas saturation. SPE Form. Eval. 1992, 7, 337–344. [Google Scholar] [CrossRef]
  14. Ligthelm, D.J.; Reijnen, G.C.A.M.; Wit, K.; Weisenborn, A.J.; Scherpenisse, W. Critical Gas Saturation during Depressurisation and its Importance in the Brent Field, in: Offshore Europe. In Proceedings of the SPE Offshore Europe, Aberdeen, UK, 9–12 September 1997. [Google Scholar] [CrossRef]
  15. Egermann, P.; Vizika, O. Critical gas saturation and relative permeability during depressurization in the far field and the near-wellbore region. SPE Reserv. Eng. Soc. Pet. Eng. 2000, 499–513. [Google Scholar] [CrossRef]
  16. Al-Masri, W.; Shapiro, A. A model for relative permeabilities under gas liberation or condensate precipitation in porous medium. Transp. Porous Media 2021, 136, 43–63. [Google Scholar] [CrossRef]
  17. Stemberger, D.; Saldungaray, P.; Palisch, T. Fracture Optimization Reduces Completion Cost while Improving Well Productivity in the Valdemar Field Offshore Denmark. In Proceedings of the SPE Annual Technical Conference and Exhibition, Amsterdam, The Netherlands, 27–29 October 2014. [Google Scholar] [CrossRef]
  18. Petrel 2017.1 Technical Description, Schlumberger, 2017.
  19. Corey, A.T.; Rathjens, C.H.; Henderson, J.H.; Wyllie, M.R.J. Three-phase relative permeability. Trans. AIME 1956, 207, 349–351. [Google Scholar] [CrossRef] [Green Version]
  20. Leverett, M.C.; Lewis, W.B. Steady flow of gas-oil-water mixtures through unconsolidated sands. Trans. AIME 1941, 142, 107–116. [Google Scholar] [CrossRef]
  21. Oak, M.J. Three-Phase Relative Permeability of Water-Wet Berea. In Proceedings of the SPE/DOE Enhanced Oil Recovery Symposium, Tulsa, OK, USA, 22–25 April 1990. [Google Scholar] [CrossRef]
  22. Baker, L.E. Three-Phase Relative Permeability Correlations. In Proceedings of the SPE Enhanced Oil Recovery Symposium, Tulsa, OK, USA, 16–21 April 1988. [Google Scholar] [CrossRef]
  23. Brooks, R.H.; Corey, A.T. Hydraulic Properties of Porous Media; Hydrology Papers, No. 3; Colorado State University: Fort Collins, CO, USA, 1964. [Google Scholar]
  24. Honerkamp, J. Statistical Physics: An Advanced Approach with Applications; Springer: Berlin, Germany, 2012. [Google Scholar]
  25. Kubo, R. Statistical Mechanics. Phys. Today 1965, 18, 74. [Google Scholar] [CrossRef]
  26. Bedrikovetsky, P. Mathematical Theory of Oil and Gas Recovery: With Applications to ex-USSR Oil and Gas Fields, 1st ed.; Rowan, G., Ed.; Springer: Dordrecht, The Netherlands, 1993; Volume 4. [Google Scholar] [CrossRef]
  27. Kirkpatrick, S. Percolation and Conduction. Rev. Mod. Phys. 1973, 45, 574–588. [Google Scholar] [CrossRef]
  28. Eclipse 2014.1 Technical Description, Schlumberger, 2014.
  29. Oliver, D.S.; Reynolds, A.C.; Liu, N. Inverse Theory for Petroleum Reservoir Characterization and History Matching; Cambridge University Press: Cambridge, UK, 2008. [Google Scholar] [CrossRef]
  30. Nelder, J.A.; Mead, R. A Simplex Method for Function Minimization. Comput. J. 1965, 7, 308–313. [Google Scholar] [CrossRef]
  31. Montgomery, D.C. Design and Analysis of Experiments; Wiley: New York, NY, USA, 2012. [Google Scholar]
  32. McKay, M.D.; Beckman, R.J.; Conover, W.J. A Comparison of Three Methods for Selecting Values of Input Variables in the Analysis of Output from a Computer Code. Technometrics 1979, 21, 239–245. [Google Scholar] [CrossRef]
  33. Kabir, C.S.; Chien, M.C.H.; Landa, J.L. Experiences with Automated History Matching. Soc. Pet. Eng. 2003. [Google Scholar] [CrossRef]
  34. Selberg, S.; Schulze-Riegert, R.; Stekolschikov, K. Event Targeting Model Calibration Used for History Matching Large Simulation Cases. In Proceedings of the SPE Reservoir Simulation Symposium, Houston, TX, USA, 26–28 February 2007. [Google Scholar] [CrossRef]
Figure 1. Grid representation of the Valdemar reservoir model with the North Jens sector model (magenta blocks) and the Bo sector model (red blocks), together with the considered production wells. The reservoir model is built in a commercial geological modelling software [18].
Figure 1. Grid representation of the Valdemar reservoir model with the North Jens sector model (magenta blocks) and the Bo sector model (red blocks), together with the considered production wells. The reservoir model is built in a commercial geological modelling software [18].
Energies 15 03707 g001
Figure 2. The reservoir simulation workflows, used in the present work: sensitivity study in Section 5, automatic history matching (HM) in Section 6, design-of-experiments (DOE) in Section 7.
Figure 2. The reservoir simulation workflows, used in the present work: sensitivity study in Section 5, automatic history matching (HM) in Section 6, design-of-experiments (DOE) in Section 7.
Energies 15 03707 g002
Figure 3. An example of the mapping between the uncertainty ranges for S g c and f g (left graph; red lines) and for S o g c and f o (right graph; green lines) using the dependencies S g c = S g c ( f g ) and S o g c = S o g c ( f o ) (blue lines) for a fixed coordination number Z = 24 .
Figure 3. An example of the mapping between the uncertainty ranges for S g c and f g (left graph; red lines) and for S o g c and f o (right graph; green lines) using the dependencies S g c = S g c ( f g ) and S o g c = S o g c ( f o ) (blue lines) for a fixed coordination number Z = 24 .
Energies 15 03707 g003
Figure 4. The sensitivity of the two-phase gas-oil relative permeabilities to changes in gas threshold ratios f g , for fixed f o = 0.1 , Z = 24 .
Figure 4. The sensitivity of the two-phase gas-oil relative permeabilities to changes in gas threshold ratios f g , for fixed f o = 0.1 , Z = 24 .
Energies 15 03707 g004
Figure 5. The production volumes for the North Jens model, corresponding to the different relative permeabilities in Figure 4. Black lines denote historical data.
Figure 5. The production volumes for the North Jens model, corresponding to the different relative permeabilities in Figure 4. Black lines denote historical data.
Energies 15 03707 g005
Figure 6. The production volumes for the Bo model, corresponding to the different relative permeabilities in Figure 4. Black lines denote historical data.
Figure 6. The production volumes for the Bo model, corresponding to the different relative permeabilities in Figure 4. Black lines denote historical data.
Energies 15 03707 g006
Figure 7. The sensitivity of the two-phase gas-oil relative permeabilities to changes in oil threshold ratios f o , for fixed f g = 0.1 , Z = 24 .
Figure 7. The sensitivity of the two-phase gas-oil relative permeabilities to changes in oil threshold ratios f o , for fixed f g = 0.1 , Z = 24 .
Energies 15 03707 g007
Figure 8. The production volumes for the North Jens model, corresponding to the different relative permeabilities in Figure 7. Black lines denote historical data.
Figure 8. The production volumes for the North Jens model, corresponding to the different relative permeabilities in Figure 7. Black lines denote historical data.
Energies 15 03707 g008
Figure 9. The production volumes for the Bo model, corresponding to the different relative permeabilities in Figure 7. Black lines denote historical data.
Figure 9. The production volumes for the Bo model, corresponding to the different relative permeabilities in Figure 7. Black lines denote historical data.
Energies 15 03707 g009
Figure 10. The sensitivity of the two-phase gas-oil relative permeabilities to changes in coordination number Z , for fixed f g = 0.4 , f o = 0.2 .
Figure 10. The sensitivity of the two-phase gas-oil relative permeabilities to changes in coordination number Z , for fixed f g = 0.4 , f o = 0.2 .
Energies 15 03707 g010
Figure 11. The production volumes for the North Jens model, corresponding to the different relative permeabilities in Figure 10. Black lines denote historical data.
Figure 11. The production volumes for the North Jens model, corresponding to the different relative permeabilities in Figure 10. Black lines denote historical data.
Energies 15 03707 g011
Figure 12. The production volumes for the Bo model, corresponding to the different relative permeabilities in Figure 10. Black lines denote historical data.
Figure 12. The production volumes for the Bo model, corresponding to the different relative permeabilities in Figure 10. Black lines denote historical data.
Energies 15 03707 g012
Figure 13. The sensitivity of the two-phase gas-oil relative permeabilities to changes to changes in gas threshold ratios f g , for fixed f o = 0.01 , Z = 24 .
Figure 13. The sensitivity of the two-phase gas-oil relative permeabilities to changes to changes in gas threshold ratios f g , for fixed f o = 0.01 , Z = 24 .
Energies 15 03707 g013
Figure 14. The production volumes for the North Jens model, corresponding to the different relative permeabilities in Figure 13. Black lines denote historical data.
Figure 14. The production volumes for the North Jens model, corresponding to the different relative permeabilities in Figure 13. Black lines denote historical data.
Energies 15 03707 g014
Figure 15. The production volumes for the Bo model, corresponding to the different relative permeabilities in Figure 13. Black lines denote historical data.
Figure 15. The production volumes for the Bo model, corresponding to the different relative permeabilities in Figure 13. Black lines denote historical data.
Energies 15 03707 g015
Figure 16. The convergence history for the automatic history matching of the wells from the North Jens area, obtained with the Nelder–Mead optimization algorithm. The curves are normalized with regard to their values at the start of iterations.
Figure 16. The convergence history for the automatic history matching of the wells from the North Jens area, obtained with the Nelder–Mead optimization algorithm. The curves are normalized with regard to their values at the start of iterations.
Energies 15 03707 g016
Figure 17. The misfit for the well NJ1 as a function of f g , N J and f o , N J (left graphs) and as a function of f g , B o and f o , B o (right graphs). The iteration steps of the Nelder–Mead simplex algorithm are depicted with white dots. The graphs in the bottom show zooms of the corresponding top graphs. The misfit is normalized to its value at the start of the Nelder–Mead iterations.
Figure 17. The misfit for the well NJ1 as a function of f g , N J and f o , N J (left graphs) and as a function of f g , B o and f o , B o (right graphs). The iteration steps of the Nelder–Mead simplex algorithm are depicted with white dots. The graphs in the bottom show zooms of the corresponding top graphs. The misfit is normalized to its value at the start of the Nelder–Mead iterations.
Energies 15 03707 g017
Figure 18. The produced GOR for the North Jens and Bo wells. Color coding corresponds to the relative permeabilities in Figure 4. Black lines denote the historical data.
Figure 18. The produced GOR for the North Jens and Bo wells. Color coding corresponds to the relative permeabilities in Figure 4. Black lines denote the historical data.
Energies 15 03707 g018
Figure 19. The produced gas volumes for the North Jens and Bo wells for the case of f g = 0.21 . Dark and light green colors correspond to the production of the free and solution gas at reservoir conditions, respectively. Black lines denote the historical gas production data.
Figure 19. The produced gas volumes for the North Jens and Bo wells for the case of f g = 0.21 . Dark and light green colors correspond to the production of the free and solution gas at reservoir conditions, respectively. Black lines denote the historical gas production data.
Energies 15 03707 g019
Table 1. Best matches in oil and gas produced volumes, obtained for the selected North Jens and Bo wells using the corresponding relative permeabilities’ parameters f g and f o .
Table 1. Best matches in oil and gas produced volumes, obtained for the selected North Jens and Bo wells using the corresponding relative permeabilities’ parameters f g and f o .
WOPTWGPT
NJ1 ε = 0.075 , f g = 0.41, f o = 0.1 ε = 0.082 f g = 0.21, f o = 0.1
NJ2 ε = 0.098 , f g = 0.31, f o = 0.01 ε = 0.067 f g = 0.1, f o = 0.01
Bo1 ε = 0.139 , f g = 0.31, f o = 0.01 ε = 0.367 f g = 0.31, f o = 0.01
Bo2 ε = 0.656 , f g = 0.31, f o = 0.01 ε = 0.375 f g = 0.31, f o = 0.01
Publisher’s Note: MDPI stays neutral with regard to jurisdictional claims in published maps and institutional affiliations.

Share and Cite

MDPI and ACS Style

Andrianov, N.; Bech, N.M.; Nielsen, C.M.; Al-Masri, W.; Shapiro, A. Impact of Gas Liberation Effects on the Performance of Low Permeability Reservoirs. Energies 2022, 15, 3707. https://doi.org/10.3390/en15103707

AMA Style

Andrianov N, Bech NM, Nielsen CM, Al-Masri W, Shapiro A. Impact of Gas Liberation Effects on the Performance of Low Permeability Reservoirs. Energies. 2022; 15(10):3707. https://doi.org/10.3390/en15103707

Chicago/Turabian Style

Andrianov, Nikolai, Niels Marinus Bech, Carsten Møller Nielsen, Wael Al-Masri, and Alexander Shapiro. 2022. "Impact of Gas Liberation Effects on the Performance of Low Permeability Reservoirs" Energies 15, no. 10: 3707. https://doi.org/10.3390/en15103707

APA Style

Andrianov, N., Bech, N. M., Nielsen, C. M., Al-Masri, W., & Shapiro, A. (2022). Impact of Gas Liberation Effects on the Performance of Low Permeability Reservoirs. Energies, 15(10), 3707. https://doi.org/10.3390/en15103707

Note that from the first issue of 2016, this journal uses article numbers instead of page numbers. See further details here.

Article Metrics

Back to TopTop