Integrated Performance Optimization of Higher Education Buildings Using Low-Energy Renovation Process and User Engagement
Abstract
1. Introduction
2. Literature Review
2.1. Low-Energy Renovation in Higher Education Buildings
2.2. Users Perception of Indoor Environments
2.3. Occupants’ Satisfaction in Educational Buildings
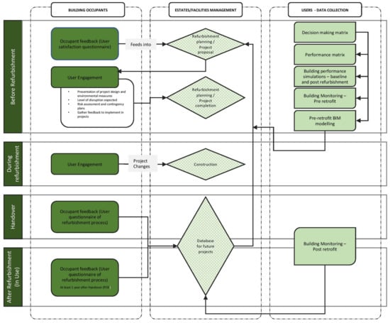
3. Materials and Methods
3.1. Case Study Location and Description
Building Physical Properties
3.2. Decision-Making Process
3.2.1. Decision-Making Matrix
3.2.2. Strategies for Technology Selection
3.2.3. Strategic Intervention during Building Renovation
3.3. Quantitate and Qualitative Data Collection
3.4. Energy Modelling
4. Result Analysis
4.1. Quantitative Data Analysis
4.1.1. John Laing Building
4.1.2. Richard Crossman Building
4.2. Qualitative Data Analysis
4.3. Energy Performance Result
4.4. Proposed New Methodology for User Comfort Evaluation
5. Conclusions
Author Contributions
Funding
Institutional Review Board Statement
Informed Consent Statement
Data Availability Statement
Acknowledgments
Conflicts of Interest
Appendix A
| Topics | Rating Scale | |
|---|---|---|
| Temperature and air quality | ||
| A2.1 | Temperature in winter | Too Hot = 1 to Too cold = 7 |
| A2.2 | Air in winter | Stable = 1 to 7 = Varies through day |
| A2.3 | Overall conditions in winter | Uncomfortable = 1 to Comfortable = 7 |
| A2.4 | Temperature in summer | Too Hot = 1 to Too cold = 7 |
| A2.5 | Air in summer | Stable = 1 to 7 = Varies through day |
| A2.6 | Overall conditions in summer | Uncomfortable = 1 to Comfortable = 7 |
| Overall building performance | ||
| A5.1 | How do you rate the overall comfort of the building environment? | Unsatisfactory = 1 to Satisfactory = 7 |
| A5.2 | In the building as a whole, do the facilities meet your needs? | Unsatisfactory = 1 to Satisfactory = 7 |
| A5.3 | Do you feel less or more healthy when you are in the building? | Uncomfortable = 1 to Comfortable = 7 |
| Additional questions for Richard Crossman building | ||
| B.1 | In your opinion what were the key indoor environmental problems with the building before retrofit? | Thermal comfort/Visual comfort/Air quality/Noise/Lighting |
| B.2 | What level of engagement did you have with the refurbishment project before construction works started? | Just informed/I was engaged in the process/None/Other |
| B.3 | What level of engagement did you have during the construction works? | Just informed/I was engaged in the process/None/Other |
| B.4 | Were you provided with clear information about potential disruptions during retrofit works? | Yes/No/Some |
| B.5 | What was the level of disruption experienced during refurbishment? | Moving from your offices/Changing lecture rooms/Noise/Pollution/Other |
| B.6 | Would you have liked to be more engaged in the refurbishment process? | Yes/No/I don´t know |
| B.7 | Which of the following improvements are noticeable since refurbishment? | Thermal comfort/Visual comfort/Air quality/Noise/Lighting/Aesthetics/Toilets/Other |
| B.8 | What is your overall assessment of the indoor environmental quality improvement? | Low improvement = 1 to High improvement = 7 |
| B.9 | What is your overall assessment of the quality of building improvement? | Low improvement = 1 to High improvement = 7 |
References
- The Directive 2010/31/EU of the European Parliament and of the Council of 19 May 2010 on the energy performance of buildings, Official Journal of the European Union, L153. 2010. Available online: http://eur-lex.europa.eu/LexUriServ/LexUriServ.do?uri=OJ:L:2010:153:0013:0035:EN:PDF (accessed on 24 February 2021).
- Baker, N. The Handbook of Sustainable Renovation: Non-Domestic Buildings; Earthscan: London, UK, 2009; pp. 3–4. [Google Scholar]
- Gupta, R.; Gregg, M. Empirical evaluation of the energy and environmental performance of a sustainably designed but under-utilised institutional building in the UK. Energy Build. 2016, 128, 68–80. [Google Scholar] [CrossRef]
- Johnston, D.; Farmer, D.; Brooke-Peat, M.; Miles-Shenton, D. Bridging the domestic building fabric performance gap. Build. Res. Inf. 2016, 44, 147–159. [Google Scholar] [CrossRef]
- Storey, J.B.; Pedersen Zari, M. Factor X-Wellbeing as A Key Component of Next Generation Green Buildings. In Proceedings of the 12th Rinker International Conference Rethinking Sustainable Construction 2006, Sarasota, FL, USA, 19–22 September 2006. [Google Scholar]
- Doan, D.T.; Ghaffarianhoseini, A.; Naismith, N.; Zhang, T.; Ghaffarianhoseini, A.; Tookey, J. A critical comparison of green building rating systems. Build. Environ. 2017, 123, 243–260. [Google Scholar] [CrossRef]
- Yu, S.M.; Tu, Y. Are Green Buildings Worth More Because They Cost More? In NUS Institute of Real Estate Studies Working Paper (IRES2011-023); National University of Singapore: Singapore, 2011. [Google Scholar]
- Altomonte, S.; Schiavon, S. Occupant satisfaction in LEED and non-LEED certified. Build. Environ. 2013, 68, 66–76. [Google Scholar] [CrossRef]
- Technology Strategy Board (TSB). Retrofit for The Future: Reducing Energy Consumption in Existing Homes—A Guide to Making Retrofit Work. Available online: https://assets.publishing.service.gov.uk/government/uploads/system/uploads/attachment_data/file/669113/Retrofit_for_the_future_-_A_guide_to_making_retrofit_work_-_2014.pdf (accessed on 10 July 2019).
- Carbon Trust, Further and higher education Training colleges and universities to be energy efficient. Sector Overview Report. 2014. Available online: https://se-ed.co.uk/edu/wp-content/uploads/2014/03/Carbon-Trust-advice-FE-HE.pdf (accessed on 21 April 2019).
- Association of University Directors of Estate (AUDE). The Legacy of 1960′s University Buildings. 2008. Available online: https://www.sustainabilityexchange.ac.uk/legacy-of-1960s-buildings-aude-research-project (accessed on 1 July 2016).
- Painting, N.J.; Piroozfar PA, E.; Farr, E.R.P. Refurbishment of higher education premises: Stakeholder engagement in the process and product. In Proceedings of the 30th Annual ARCOM Conference, Portsmouth, UK, 1–3 September 2014; pp. 955–964. Available online: https://www.arcom.ac.uk/-docs/proceedings/ar2014-0955-0964_Painting_Piroozfar_Farr.pdf (accessed on 28 October 2018).
- Ma, Z.; Cooper, P.; Daly, D.; Ledo, L. Existing building retrofits: Methodology and state-of-the-art. Energy Build. 2012, 55, 889–902. [Google Scholar] [CrossRef]
- Piaia, E.; Turillazzi, B.; Longo, D.; Boeri, A.; di Giulio, R. Plug-and-Play and innovative process technologies (Mapping/Modelling/Making/Monitoring) in deep renovation interventions. TECHNE J. Technol. Archit. Environ. 2019, 18, 215–225. [Google Scholar] [CrossRef]
- Ucci, M.; Yu, C.W.F. Low-carbon buildings, health, and wellbeing: Current perspectives and critical challenges. Indoor Built Environ. 2014, 23, 335–339. [Google Scholar] [CrossRef]
- Kang, S.; Ou, D.; Mak, C.M. The impact of indoor environmental quality on work productivity in university open-plan research offices. Build. Environ. 2017, 124, 78–89. [Google Scholar] [CrossRef]
- Giddings, B.; Thomas, J.; Little, L. Evaluation of the Workplace Environment in the UK, and the Impact on Users’ Levels of Stimulation. Indoor Built Environ. 2013, 22, 965–976. [Google Scholar] [CrossRef]
- Royal Institute of British Architects (RIBA). Post Occupancy Evaluation and Building Performance Evaluation Primer; RIBA: London, UK, 2016; Available online: https://www.architecture.com/-/media/gathercontent/post-occupancy-evaluation/additional-documents/ribapoebpeprimerpdf.pdf (accessed on 18 January 2019).
- Meir, I.A.; Garb, Y.; Jiao, D.; Cicelsky, A. Post-occupancy evaluation: An inevitable step toward sustainability. Adv. Build. Energy Res. 2009, 3, 189–219. [Google Scholar] [CrossRef]
- Hay, R.; Samuel, F.; Watson, K.J.; Bradbury, S. Post-occupancy evaluation in architecture: Experiences and perspectives from UK practice. Build. Res. Inf. 2018, 46, 698–710. [Google Scholar] [CrossRef]
- Baird, G. Users’ perceptions of sustainable buildings e Key findings of recent studies. Renew. Energy 2015, 73, 77–83. [Google Scholar] [CrossRef]
- Malkoc, E.; Ozkan, M.B. Post-occupancy Evaluation of a Built Environment: The Case of Konak Square (Izmir, Turkey). Indoor Built. Environ. 2010, 19, 422–443. [Google Scholar] [CrossRef]
- AlHorr, Y.; Arif, M.; Katafygiotou, M.; Mazroei, A.; Kaushik, A.K.; Elsarrag, E. Impact of indoor environmental quality on occupant wellbeing and comfort: A review of the literature. Int. J. Sustain. Built Environ. 2016, 5, 1–11. [Google Scholar] [CrossRef]
- Earthman, G.I. School Facility Conditions and Student Academic Achievement. In UCLA’s Institute for Democracy, Education, and Access. Williams Watch Series: Investigating the Claims of Williams v. State of California: Document wws-rr008-1002. 2002. Available online: https://escholarship.org/uc/item/5sw56439 (accessed on 1 July 2019).
- Boese, S.; Shaw, J. New York State School Facilities and Student Health, Achievement, and Attendance: A Data Analysis Report. 2005. Available online: https://files.eric.ed.gov/fulltext/ED510053.pdf (accessed on 1 July 2019).
- Kim, T.W.; Cha, S.; Kim, Y. Space choice, rejection, and satisfaction in university campus. Indoor. Built. Environ. 2018, 27, 233–243. [Google Scholar] [CrossRef]
- Ascione, F.; Borrelli, M.; de Masi, R.F.; de’Rossi, F.; Vanoli, G.P. Energy refurbishment of a University building in cold Italian backcountry. Part 2: Sensitivity studies and optimization. Energy Procedia 2019, 159, 10–15. [Google Scholar] [CrossRef]
- Bellia, L.; Borrelli, M.; de Masi, R.F.; Ruggiero, S.; Vanoli, G.P. University building: Energy diagnosis and refurbishment design with cost-optimal approach. Discussion about the effect of numerical modelling assumptions. J. Build. Eng. 2018, 18, 1–18. [Google Scholar] [CrossRef]
- Figueiredo, A.; Kämpf, J.; Vicente, R.; Oliveira, R.; Silva, T. Comparison between monitored and simulated data using evolutionary algorithms: Reducing the performance gap in dynamic building simulation. J. Build. Eng. 2018, 17, 96–106. [Google Scholar] [CrossRef]
- Cho, H.M.; Yun, B.Y.; Yang, S.; Wi, S.; Chang, S.J.; Kim, S. Optimal energy retrofit plan for conservation and sustainable use of historic campus building: Case of cultural property building. Appl. Energy 2020, 275, 115313. [Google Scholar] [CrossRef]
- de Santoli, L.; Mancini, F.; Clemente, C.; Lucci, S. Energy and technological refurbishment of the School of Architecture Valle Giulia, Rome. Energy Procedia 2017, 133, 382–391. [Google Scholar] [CrossRef]
- Creswell, J.W.; Creswell, J.D. Mixed Method Procedure. In Research Design: Qualitative, Quantitative, and Mixed Methods Approaches, 5th ed.; Sage: London, UK, 2018; pp. 213–246. [Google Scholar]
- City Lab Coventry. Available online: www.openlivinglabs.eu/livinglab/city-lab-coventry (accessed on 27 October 2017).
- GOV.UK. Greenhouse Gas Reporting: Conversion Factors 2017. 2017. Available online: https://www.gov.uk/government/publications/greenhouse-gas-reporting-conversion-factors-2017 (accessed on 7 September 2018).
- Grupopuma. TRADITERM® EPS-G PANEL. 2018. Available online: https://www.grupopuma.com/en-WW/products/show/traditerm-panel-eps-g-ww-en (accessed on 24 September 2019).
- Sarawade, P.B.; Kim, J.; Hilonga, A.; Kim, H.T. Production of low-density sodium silicate-based hydrophobic silica aerogel beads by a novel fast gelation process and ambient pressure drying process. Solid State Sci. 2010, 12, 911–918. [Google Scholar] [CrossRef]
- Va-Q-Tec Limited, Vacuum Insulated Panel (VIP). Available online: https://va-q-tec.com/technologie/vakuumisolationspaneele/ (accessed on 1 May 2019).
- Fthenakis, V.M.; Kim, H.C.; Frischknecht, R.; Raugei, M.; Sinha, P.; Stucki, M. IES Photovoltaic Power System Report Annual Report: IEA-PVPS T12-02:2019. 2019. Available online: https://iea-pvps.org/wp-content/uploads/2020/05/IEA-PVPS-AR-2019-1.pdf (accessed on 2 February 2020).
- Ure, Z. Thermal Storage: PCM Products. Available online: http://www.pcmproducts.net/files/TES-2008.pdf (accessed on 3 February 2020).
- Sbar, N.L.; Podbelski, L.; MoYang, H.; Pease, B. Electrochromic dynamic windows for office buildings. Int. J. Sustain. Built Environ. 2012, 1, 125–139. [Google Scholar] [CrossRef]
- Barbosa, S.; Ip, K. Perspectives of double skin façades for naturally ventilated buildings: A review. Renew. Sustain. Energy Rev. 2014, 40, 1019–1029. [Google Scholar] [CrossRef]
- Lenk, R.; Lenk, C. Practical Lighting Design with LEDs, 1st ed.; The Institute of Electrical and Electronics Engineers: Piscataway, NJ, USA, 2011. [Google Scholar]
- TSM-PDG5. The Most Durable Module—Technical Brochure. Available online: https://www.enfsolar.com/Product/pdf/Crystalline/51650b738832c.pdf (accessed on 20 July 2020).
- Kingspan. Flat Roof Insulation|Thermaroof TR27 LPC/FM. 2020. Available online: https://www.kingspan.com/gb/en-gb/products/insulation/insulation-boards/therma/thermaroof-tr27-lpc-fm (accessed on 24 July 2020).
- BS EN 16798. Energy Performance of Buildings. Ventilation for Buildings. Indoor Environmental Input Parameters for Design and Assessment of Energy Performance of Buildings Addressing Indoor Air Quality, Thermal Environment, Lighting, and Acoustics. British Standard Organisation Module M1-6. 2019. Available online: https://shop.bsigroup.com/ProductDetail/?pid=000000000030297474 (accessed on 3 December 2019).
- ISO 7730, Ergonomics of The Thermal Environment—Analytical Determination and Interpretation of Thermal Comfort Using Calculation of The PMV and PPD Indices and Local Thermal Comfort Criteria International Standard Organisation. 2005. Available online: https://www.iso.org/standard/39155.html (accessed on 24 February 2021).
- Loonen, R.C.; Favoino, F.; Hensen, J.L.; Overend, M. Review of current status, requirements and opportunities for building performance simulation of adaptive facades. J. Build. Perform. Simul. 2017, 10, 205–223. [Google Scholar] [CrossRef]
- IES-VE. Integrated Environmental Solution Virtual Environment Software®, Version 2018, Glasgow UK. 2018. Available online: https://www.iesve.com/software (accessed on 24 February 2021).
- Crawley, D.; Hand, J.; Kummert, M.; Griffith, B. Contrasting the Capabilities of Building Energy Performance Simulation Programs. Build. Environ. 2008, 43, 661–673. [Google Scholar] [CrossRef]






| Building | John Laing Building | Richard Crossman Building |
|---|---|---|
![]() | ![]() | |
| Year of completion | 1970 | 1971 |
| Net area (m2) | 3660 | 9306 |
| Electricity (kWh/m2/year) * | 94 | 116 |
| Gas (kWh/m2/year) * (heated floor area) | 129 | 129 |
| Water (m3/annum) * | 957 | 2462 |
| Carbon Footprint (tonnes/year) * | 282 | 841 |
| - | - | - | T3.2 Isolation Strategies for Energy Conservation | T3.3 Solar Strategies for Energy and Heat Recovery | T3.4 Strategies for Thermal Energy Storage | T3.6 Efficient Lighting | |||||||
|---|---|---|---|---|---|---|---|---|---|---|---|---|---|
| Criteria | Demo Site Owner Weight | Aerogel- Super Insulating Mortars | VIP Panels | EC/PV Window | Ventilated Façade BIPV | Electrical Storage/Solutions | Solar AC | PCM Thermal Storage | Passive Cooling | Heat Recovery | Indoor LED Lighting | Urban LED Lighting | |
| - | Technical Feasibility | 10 | 8 | 2 | 8 | 2 | 5 | 2 | 5 | 3 | 2 | 8 | 10 |
| - | Certificated? | 5 | 2 | 2 | 5 | 5 | 0 | 5 | 5 | 5 | 5 | 5 | 5 |
| Key Attributes | Initial cost | 4.00 | 4 | 1 | 1 | 1 | 2 | 2 | 1 | 3 | 2 | 2 | 2 |
| Operating Cost and Maintenance | 4.00 | 5 | 5 | 4 | 2 | 2 | 2 | 4 | 4 | 2 | 4 | 4 | |
| Environmental Impact (Potential CO2 reduction) | 5.00 | 2 | 2 | 3 | 5 | 3 | 5 | 3 | 3 | 4 | 2 | 4 | |
| Service Lifetime (Durability) | 3.00 | 5 | 5 | 4 | 3 | 2 | 3 | 4 | 4 | 3 | 4 | 4 | |
| Construction | Construction Works (5=Small amount of work, 1=A lot of work) | 3.00 | 3 | 2 | 2 | 1 | 3 | 2 | 3 | 3 | 1 | 2 | 4 |
| Specialist contractors require ment for installation (Y = 1, N = 5) | 1.00 | 4 | 4 | 4 | 1 | 5 | 4 | 4 | 5 | 5 | 5 | 5 | |
| Other specifications | Aesthetics | 4.00 | 4 | 4 | 4 | 1 | 3 | 1 | 5 | 4 | 5 | 3 | 4 |
| Space requirements | 3.00 | 4 | 3 | 5 | 3 | 2 | 1 | 1 | 2 | 1 | 5 | 5 | |
| Air Quality | 2.00 | 3 | 3 | 3 | 3 | 3 | 3 | 3 | 3 | 4 | 3 | 3 | |
| Noise | 3.00 | 2 | 5 | 4 | 3 | 5 | 3 | 5 | 3 | 2 | 3 | 3 | |
| Control Capability | 3.00 | 5 | 5 | 5 | 3 | 5 | 3 | 2 | 2 | 5 | 5 | 5 | |
| Environment Friendly (Embodied Carbon) | 3.00 | 3 | 4 | 4 | 5 | 2 | 5 | 3 | 3 | 4 | 2 | 4 | |
| Compatibility with the existing systems | 3.00 | 4 | 2 | 4 | 1 | 1 | 1 | 2 | 3 | 1 | 1 | 3 | |
| Total | 56 | 240 | 168 | 250 | 150 | 164 | 154 | 200 | 185 | 165 | 228 | 280 | |
| Weighted Vote | 4.29 | 3.00 | 4.46 | 2.68 | 2.93 | 2.75 | 3.57 | 3.30 | 2.95 | 4.07 | 5.00 | ||
| Decision | Y | N | Y | N | N | N | Y | Y | N | Y | Y | ||
| Technology | Description | Image |
|---|---|---|
| EPS-G Panel | This technology is an improved thermal insulation panel, which is made from a self-extinguishing expanded polystyrene, which is used in the TRADITERM® external thermal insulation system. This is a great insulator, with characteristics being lightweight, workable and a very low conductivity [35]. | ![]() |
| Aerogel-Based Insulating Mortar | Combines its properties with cementitious materials to provide low thermal conductivity at <0.020 W/mK. RESSEEPE aims to admix aerogels into cement to design a super-insulating mortar. The insulation performance of the aerogel was preserved [36]. | ![]() |
| Vacuum-Insulated Panels | Vacuum Insulated Panels (VIP)panels consist of a mesoporous core typically fumed silica, which is wrapped in a multilayer laminate foil barrier. They have a low value of thermal conductivity (λ = 0.003–0.004 W/mK) [37]. | ![]() |
| Solar PV | Solar photovoltaics (PV) allow the production of electricity from sunlight. The conversion happens in the PV cell, where a semiconductor generates a direct current (DC electricity). This happens when it is exposed to light and in turn due to the photovoltaic effect. The electricity produced can be used on the spot (off-grid systems also called stand-alone PV systems) or into the grid (grid connected systems) or both [38]. | ![]() |
| PCM Seasonal Thermal Energy Storage | This technology stores and releases thermal energy during the process of melting and freezing. When they freeze, they release large amounts of energy. When they melt, energy is absorbed from the environment when changing from solid to liquid [39]. | ![]() |
| EC Windows | Changes the light transmission properties in a controlled and reversible manner through a small electric current which flows through the device. This technology can reduce energy expenses by 19 and 48% in cooling and lighting demand. They are considered smart windows [40]. | ![]() |
| Ventilated Façade | This is a construction system consisting of the attachment of an outer skin of ventilated cladding to a new or existing building which avoids thermal bridges and improves thermal and acoustic performance of the envelope. The ventilated facade generates electric power through the vertical PV [41]. | ![]() |
| LED Lighting | Light-emitting diodes (LEDs) are semiconductor diodes, which emit light when a voltage is applied. LEDs are more efficient, durable, versatile and longer lasting than incandescent lighting and compact fluorescent lighting (CFL) [42]. | ![]() |
| BIPV | Trina Solar modules were selected as the PV panels for a vertical installation. The selected PV modules TSM-PDG5 by Trina Solar have dimensions of 1685 × 997 mm2 with a thickness of 6 mm. This technology was implemented in combination with the ventilated façade [43]. | ![]() |
| Roof Insulation | Kingspan TR27 insulation bonded in Sarnacol adhesive with a U value of 0.18 W/m2K was selected as roof insulation for RC. An adhered system is to be installed using Sarnafil G410-18ELF Lead Grey with integral 300 g/m2 polyester fleece as the main roof sheet and Sarnafil G410-15EL Lead Grey or S327-15EL Lead Grey for all detail work flashings [44]. | ![]() |
| Technology (m2) | Demo-Site | |
|---|---|---|
| Richard Crossman Building | John Laing Building | |
| EPS-G Panels | - | 57 |
| Aerogel-Based Insulating Mortar | - | 57 |
| Vacuum-Insulated Panels | - | 56 |
| Solar PV | 9395 | - |
| Seasonal Thermal Energy Storage (Water and PCM) | - | - |
| EC Windows | - | 56 |
| Ventilated Façade | - | 28 |
| LED Lighting | 2600 | - |
| High-Efficiency Windows | 9395 | 28 |
| BIPV | - | 57 |
| Solar Thermal Collectors—UPC | - | - |
| Solar Thermal Collectors | - | - |
| Roof Insulation | 934 | - |
| Total Area of Site Affected | 9395 (m2) | 3660 (m2) |
| Process Followed | Parameters Analysed | |
|---|---|---|
| Before renovation | User satisfaction survey | User characteristics: role, age, gender, preference, interests |
| User experience: Indoor Environmental Quality (IEQ) Level of control General maintenance | ||
| During renovation | User satisfaction survey of the renovation process * | User characteristics: role, age, gender, preference, interests Evaluation of the renovation process: Level of engagement Level of disruption |
| After renovation | User satisfaction survey | User characteristics: role, age, gender, preference, interests |
| User experience: IEQ Level of control General maintenance | ||
| Assessment of the IEQ improvement |
| Part 1 | Part 2 | Part 3 | Part 4 | Part 5 * |
|---|---|---|---|---|
| Individual Factors | IEQ Aspects | Personal Control | Overall Building Conditions | Richard Crossman Renovation |
| Age Gender Seat position Hours in the building | Temperature Air quality Lighting Noise | Heating Cooling Ventilation Lighting | Comfort Facilities Health | Indoor environment improvement Level of engagement Disruption |
| Building | John Laing | Richard Crossman | ||||
|---|---|---|---|---|---|---|
| Architecture Studio | Offices | |||||
| Before | After | Before | After | |||
| Questionnaires distributed | 35 | 35 | 20 | 20 | - | |
| Number of questionnaires fully completed | 32 | 30 | 18 | 13 | 48 | |
| Response % | 91.43% | 85.71% | 90% | 65% | 48% | |
| Age | Under 30 | 33 | 28 | 0 | 0 | 2 |
| Over 30 | 3 | 2 | 19 | 13 | 45 | |
| Sex | Male | 21 | 17 | 18 | 12 | 7 |
| Female | 14 | 13 | 1 | 1 | 41 | |
| Days per week in the building | 4.93 | 4.27 | 4.71 | 4.46 | 3.81 | |
| Hours per day | 7.53 | 6.45 | 7.97 | 7.92 | 7.21 | |
| Hours per day at desk | 5.96 | 5.42 | 5.39 | 5.31 | 5.04 | |
| - | Classrooms | Offices | ||||||||||
|---|---|---|---|---|---|---|---|---|---|---|---|---|
| Before | After | Before | After | |||||||||
| Mean | Variance | Standard Deviation | Mean | Variance | Standard Deviation | Mean | Variance | Standard Deviation | Mean | Variance | Standard Deviation | |
| A2.1 | 4.83 | 1.66 | 1.29 | 4.13 | 1.22 | 1.11 | 4.86 | 0.81 | 0.90 | 4.60 | 0.80 | 0.89 |
| A2.2 | 4.30 | 3.46 | 1.86 | 3.73 | 1.93 | 1.39 | 5.29 | 4.24 | 2.06 | 4.00 | 4.00 | 2.00 |
| A2.3 | 3.47 | 2.05 | 1.43 | 4.17 | 1.87 | 1.37 | 4.43 | 2.29 | 1.51 | 4.40 | 1.80 | 1.34 |
| A2.4 | 3.41 | 1.25 | 1.48 | 3.77 | 0.46 | 0.68 | 2.71 | 0.90 | 0.95 | 2.40 | 0.80 | 0.89 |
| A2.5 | 4.26 | 2.66 | 2.02 | 4.00 | 1.59 | 1.26 | 5.14 | 3.81 | 1.95 | 3.60 | 5.30 | 2.30 |
| A2.6 | 3.81 | 2.31 | 1.52 | 4.17 | 0.76 | 0.87 | 3.29 | 1.24 | 1.11 | 3.40 | 2.30 | 1.52 |
| A5.1 | 3.51 | 2.08 | 1.44 | 4.00 | 1.38 | 1.17 | 3.29 | 2.24 | 1.50 | 3.60 | 1.80 | 1.34 |
| A5.2 | 4.03 | 3.26 | 1.81 | 3.83 | 1.94 | 1.53 | 3.29 | 3.57 | 1.89 | 3.80 | 2.70 | 1.64 |
| A5.3 | 3.40 | 1.60 | 1.26 | 3.60 | 0.94 | 0.97 | 3.57 | 0.62 | 0.79 | 3.60 | 0.80 | 0.89 |
| - | Offices Not Retrofitted | Offices Retrofitted with PCM | ||||||||||
|---|---|---|---|---|---|---|---|---|---|---|---|---|
| Before | After | Before | After | |||||||||
| Mean | Variance | Standard Deviation | Mean | Variance | Standard Deviation | Mean | Variance | Standard Deviation | Mean | Variance | Standard Deviation | |
| A2.1 | 4.36 | 2.05 | 1.43 | 4.13 | 2.41 | 1.55 | 5.5 | 0.33 | 0.58 | 4.5 | 1.00 | 1.00 |
| A2.2 | 4.18 | 2.76 | 1.66 | 4.88 | 0.98 | 0.99 | 6.25 | 0.92 | 0.96 | 4 | 5.33 | 2.31 |
| A2.3 | 4.36 | 2.85 | 1.69 | 3.75 | 2.21 | 1.49 | 4.25 | 2.92 | 1.71 | 4.25 | 2.25 | 1.50 |
| A2.4 | 2.58 | 1.36 | 1.16 | 2.75 | 2.50 | 1.58 | 2.75 | 1.58 | 1.26 | 2.5 | 1.00 | 1.00 |
| A2.5 | 5.17 | 2.52 | 1.59 | 4.88 | 2.41 | 1.55 | 6 | 0.67 | 0.82 | 4.25 | 4.25 | 2.06 |
| A2.6 | 3.17 | 2.33 | 1.53 | 2.25 | 1.07 | 1.04 | 2.75 | 0.92 | 0.96 | 3.5 | 3.00 | 1.73 |
| A5.1 | 4.33 | 1.33 | 1.15 | 3.63 | 1.41 | 1.19 | 2.75 | 2.92 | 1.71 | 3.25 | 1.58 | 1.26 |
| A5.2 | 3.83 | 1.06 | 1.03 | 3.25 | 1.64 | 1.28 | 3 | 4.00 | 2.00 | 3.25 | 1.58 | 1.26 |
| A5.3 | 3.92 | 1.17 | 1.08 | 2.75 | 0.79 | 0.89 | 3.25 | 0.92 | 0.96 | 3.5 | 1.00 | 1.00 |
| Mean | Variance | Standard Deviation | |
|---|---|---|---|
| A2.1 | 4.62 | 2.83 | 1.68 |
| A2.2 | 5.74 | 2.24 | 1.50 |
| A2.3 | 3.27 | 2.07 | 1.44 |
| A2.4 | 3.02 | 1.50 | 1.22 |
| A2.5 | 5.25 | 2.10 | 1.45 |
| A2.6 | 3.39 | 1.93 | 1.39 |
| A5.1 | 3.46 | 2.00 | 1.41 |
| A5.2 | 3.42 | 1.99 | 1.41 |
| A5.3 | 2.96 | 1.06 | 1.03 |
| Performance Parameter | Richard Crossman Building | John Laing Building | ||||||
|---|---|---|---|---|---|---|---|---|
| Pre | Post | Post Full | Change | Pre | Post | Post Full | Change | |
| Boilers energy (MWh) | 2593.34 | 749.83 | 0.71 | 418.76 | 399.30 | 371.25 | 0.11 | |
| Total system energy (MWh) | 3180.57 | 1097.08 | 0.66 | 448.84 | 428.90 | 401.35 | 0.11 | |
| Total lights energy (MWh) | 0.00 | 0.00 | 0.00 | 0.00 | 0.00 | |||
| Total equip energy (MWh) | 0.00 | 0.00 | 0.00 | 0.00 | 0.00 | |||
| Total nat. gas (MWh) | 2593.34 | 749.83 | 0.71 | 418.76 | 399.30 | 371.25 | 0.11 | |
| Total electricity (MWh) | 1103.26 | 1168.41 | −0.06 | 30.08 | 30.10 | 30.10 | 0.00 | |
| Total Carbon Emissions (Kgco2) | 1,132,751.00 | 632,847.00 | 0.44 | 106,064.00 | 101,614.00 | 95,810.00 | 0.10 | |
| Total energy (MWh) | 3696.60 | 1885.39 | 0.49 | 448.84 | 428.90 | 401.35 | 0.11 | |
| Total energy (MWh/m2) | 0.39 | 0.20 | 0.49 | 0.12 | 0.12 | 0.11 | 0.11 | |
| Total energy (KWh/m2) | 393.46 | 200.68 | 0.49 | 122.63 | 117.19 | 109.66 | 0.11 | |
| Total grid disp. Elec (Mwh) | 0.00 | −32.84 | ||||||
Publisher’s Note: MDPI stays neutral with regard to jurisdictional claims in published maps and institutional affiliations. |
© 2021 by the authors. Licensee MDPI, Basel, Switzerland. This article is an open access article distributed under the terms and conditions of the Creative Commons Attribution (CC BY) license (http://creativecommons.org/licenses/by/4.0/).
Share and Cite
Ahmed, A.; Mateo-Garcia, M.; Arewa, A.; Caratella, K. Integrated Performance Optimization of Higher Education Buildings Using Low-Energy Renovation Process and User Engagement. Energies 2021, 14, 1475. https://doi.org/10.3390/en14051475
Ahmed A, Mateo-Garcia M, Arewa A, Caratella K. Integrated Performance Optimization of Higher Education Buildings Using Low-Energy Renovation Process and User Engagement. Energies. 2021; 14(5):1475. https://doi.org/10.3390/en14051475
Chicago/Turabian StyleAhmed, Abdullahi, Monica Mateo-Garcia, Andrew Arewa, and Kassim Caratella. 2021. "Integrated Performance Optimization of Higher Education Buildings Using Low-Energy Renovation Process and User Engagement" Energies 14, no. 5: 1475. https://doi.org/10.3390/en14051475
APA StyleAhmed, A., Mateo-Garcia, M., Arewa, A., & Caratella, K. (2021). Integrated Performance Optimization of Higher Education Buildings Using Low-Energy Renovation Process and User Engagement. Energies, 14(5), 1475. https://doi.org/10.3390/en14051475













