Crashed Electric Vehicle Handling and Recommendations—State of the Art in Germany
Abstract
1. Introduction
2. Technical and Human Aspects Related to Safety
2.1. Safety Requirements for Electric or Hybrid Electric Vehicles
- Reduction of the high voltage on electric interfaces to: UDC < 60 V; UAC < 30 V within 5 s;
- Reduction of electrical energy on high voltage bus bars: Etotal < 2 J after 5 s;
- Insulation resistance high voltage-conductors and chassis-mass: >100 Ω/V (DC); >500 Ω/V (AC) after 5 s;
- Ingress protection (IP) class: protection of all live parts from contact by finger (IPXXB).
2.2. Risk Analysis for Rescue Services
3. General Procedures for Traffic Accidents with EVs
3.1. Incoming Emergency Call in Control Center
3.2. Rescue Service Arrival at Accident Site
3.2.1. Identification of the Vehicle
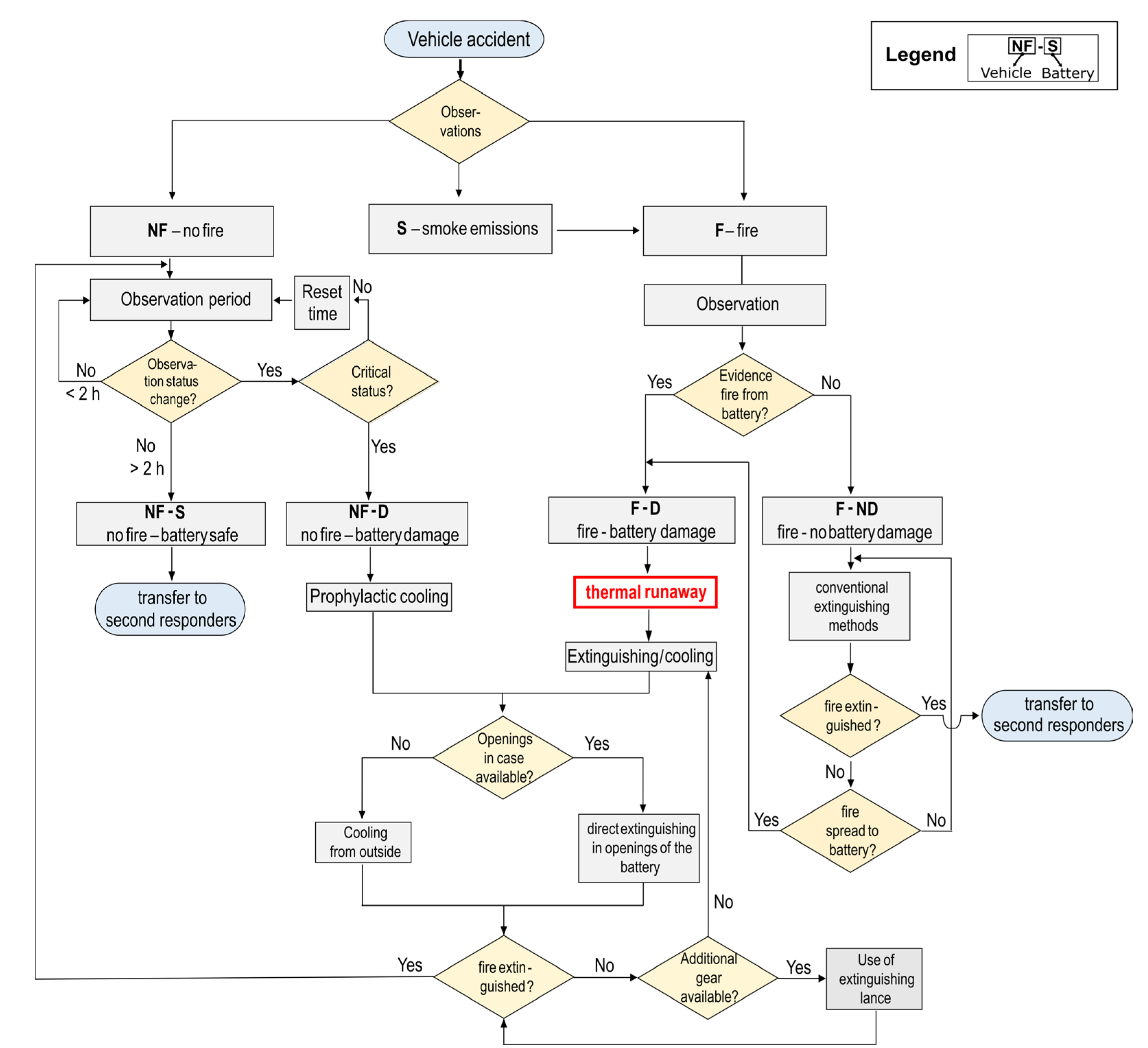
3.2.2. Accident Categories and Recommendations for Action
- (1)
- Optical analysis: The visual impression of the vehicle will be the first indicator for firefighters, as they arrive at the scene. After the vehicle is successfully identified as an EV, optical inspection of the traction system is required. The rescue team needs to pay specific attention to the deformation of the battery case, leakage of liquids like electrolyte or coolant, rupture, and smoke generation [63]. A typical indicator for a reactive battery storage is the changing smoke color from black to white. Burning graphite is usually characterized by grey smoke. White smoke can be an indicator for an ongoing fire of electrolyte inside the cells [29,64];
- (2)
- Acoustic analysis: Due to the pressure build up inside the cell housing, caused by heat generation or mechanical deformation, the gas will be released at designated vent openings if the pressure exceeds a certain limit. The audible consequences are hissing and crackling for pouch and prismatic cells, as well as deflagration for cylindrical cells [65];
- (3)
- Gas analysis: The first impression of a ruptured traction system would be a sweet solvent-like odor, typical for leaking electrolyte [65]. In addition, portable gas detection systems can be used to obtain information about the released gases;
- (4)
- Thermal analysis: The temperature of a lithium ion cell is a good indicator for its state in regard of safety [24,66]. Two opportunities to measure the temperature would be directly attached thermocouples or an infrared (IR) camera. The use of an IR camera is problematic: the purchase costs are not to be underestimated, there is little space below the underbody of the vehicle where the energy storage is typically installed. The metal surfaces of the case reflect other light sources and so falsify the result. Another difficulty that also affects the thermocouple method is the delay and temperature drop of the reading, due to thermal resistance between the measurement points and the actual temperature inside the cell. A possible suggestion would be a combination of both methods. For measurement of the temperature with an IR camera from a distance, attention must be paid to a proper camera setup and to focusing on a non-reflecting surface of the battery. This can be supported by a direct temperature measurement with thermocouples attached to the battery in close proximity to the cells. Both readings should be checked against each other for plausibility.
3.3. Towing from the Accident Site
- Electric (or hybrid) powertrain;
- Firefighting measures that took place;
- State of the high voltage system;
- Potential danger from damaged high voltage components;
- Battery in contact with water;
- Risk of electric shock;
- Possibility of a delayed re-ignition of the traction battery [20].
3.4. Recycling
4. Discussion of Current State and Recommendations
4.1. Information Transfer About the Powertrain
4.1.1. Assessment of the Battery State
4.1.2. Extinguishing Methods
4.1.3. Quarantine Area
5. Summary
Author Contributions
Funding
Acknowledgments
Conflicts of Interest
References
- Lotfi, N.; Fajri, P.; Novosad, S.; Savage, J.; Landers, R.G.; Ferdowsi, M. Development of an Experimental Testbed for Research in Lithium-Ion Battery Management Systems. Energies 2013, 6, 5231–5258. [Google Scholar] [CrossRef]
- Kim, G.H.; Smith, K.; Ireland, J.; Pesaran, A. Fail-safe design for large capacity lithium-ion battery systems. J. Power Sour. 2012, 210, 243–253. [Google Scholar] [CrossRef]
- Regulation (EU) 2019/631 of the European Parliament and of the Council of 17 April 2019 Setting CO2 Emission Performance Standards for New Passenger Cars and for New Light Commercial Vehicles, and Repealing Regulations (EC) No 443/2009 and (EU) No 510/2011. 2019. Available online: http://data.europa.eu/eli/reg/2019/631/oj (accessed on 3 August 2020).
- IEA. Verteilung der Energiebedingten CO2-Emissionen Weltweit nach Sektor im Jahr 2018. Available online: https://de.statista.com/statistik/daten/studie/167957/umfrage/verteilung-der-co-emissionen-weltweit-nach-bereich/ (accessed on 3 August 2020).
- Europäische Kommission. Saubere Mobilität: Parlament und EU-Staaten Einig über Neue CO2-Grenzwerte für Autos. Available online: https://ec.europa.eu/germany/news/20181218-co2-grenzwerte-autos_de (accessed on 3 August 2020).
- KBA. Anzahl der Neuzulassungen von Elektroautos in Deutschland von 2003 bis Oktober 2020. Available online: https://de.statista.com/statistik/daten/studie/244000/umfrage/neuzulassungen-von-elektroautos-in-deutschland/statisticContainer (accessed on 19 November 2020).
- UNECE. Agreement Concerning the Adoption of Uniform Conditions of Approval and Reciprocal Recognition of Approval for Motor Vehicle Equipment and Parts: Addendum 11: Regulation No. 12; UN: Geneva, Switzerland, 2012. [Google Scholar]
- Deutsche Gesetzliche Unfallversicherung e.V., (DGUV). DGUV Information 8686 Qualifizierung für Arbeiten an Fahrzeugen mit Hochvoltsystemen. April 2012. Available online: https://publikationen.dguv.de/widgets/pdf/download/article/889 (accessed on 15 February 2021).
- UNECE. Agreement Concerning the Adoption of Uniform Technical Prescriptions for Wheeled Vehicles, Equipment and Parts which can be Fitted and/or be Used on Wheeled Vehicles and the Conditions for Reciprocal Recognition of Approvals Granted on the Basis of these Prescriptions: Addendum 99: Regulation No. 100, 2nd ed.; UNECE: Geneva, Switzerland, 2013. [Google Scholar]
- Porsche, A.G. Taycan 4S. Available online: https://www.porsche.com/germany/models/taycan/taycan-models/taycan-4s/ (accessed on 15 January 2021).
- Nedelea, A. Hyundai Ioniq 5 Electric Crossover Teased Ahead of Imminent Reveal. Available online: https://insideevs.com/news/465953/hyundai-ioniq-5-ev-teased-before-launch/ (accessed on 15 January 2021).
- Wang, Z.; Shi, S.; Liu, P. Research Progress on Collision Safety of Electric Vehicles. In Proceedings of the 2011 Third International Conference on Measuring Technology and Mechatronics Automation, Shanghai, China, 6–7 January 2011; pp. 153–156. [Google Scholar] [CrossRef]
- Spotnitz, R.; Franklin, J. Abuse behavior of high-power, lithium-ion cells. J. Power Sour. 2003, 113, 81–100. [Google Scholar] [CrossRef]
- Spotnitz, R.M.; Weaver, J.; Yeduvaka, G.; Doughty, D.H.; Roth, E.P. Simulation of abuse tolerance of lithium-ion battery packs. J. Power Sour. 2007, 163, 1080–1086. [Google Scholar] [CrossRef]
- Petereit, D. Österreichischer Unfall-Tesla: Batterie hat Nicht Gebrannt. Available online: https://t3n.de/news/oesterreichischer-unfall-tesla-1225910/ (accessed on 8 December 2020).
- Global Technical Regulation on the Electric Vehicle Safety (EVS): Addendum 20: Global Technical Regulation No. 20. 2018. Available online: https://unece.org/transport/standards/transport/vehicle-regulations-wp29/global-technical-regulations-gtrs (accessed on 19 August 2020).
- UNECE. Agreement Concerning the Adoption of Uniform Technical Prescriptions for Wheeled Vehicles, Equipment and Parts which can be Fitted and/or be Used on Wheeled Vehicles and the Conditions for Reciprocal Recognition of Approvals Granted on the Basis of These Prescriptions: Addendum 93: Regulation No. 94, 3rd ed.; UN: Geneva, Switzerland, 2017. [Google Scholar]
- UNECE. Agreement Concerning the Adoption of Uniform Technical Prescriptions for Wheeled Vehicles, Equipment and Parts which can be Fitted and/or be Used on Wheeled Vehicles and the Conditions for Reciprocal Recognition of Approvals Granted on the Basis of These Prescriptions: Addendum 94: Regulation No. 95, 2nd ed.; UN: Geneva, Switzerland, 2014. [Google Scholar]
- UNECE. Agreement Concerning the Adoption of Uniform Technical Prescriptions for Wheeled Vehicles, Equipment and Parts which can be Fitted and/or be Used on Wheeled Vehicles and the Conditions for Reciprocal Recognition of Approvals Granted on the Basis of These Prescriptions: Addendum 134: Regulation No. 135, 1st ed.; UN: Geneva, Switzerland, 2016. [Google Scholar]
- VDA Verband der Automobilindustrie—Project group. Recovery of vehicles with high-voltage systems from accidents. Accident Assistance and Recovery of Vehicles with High-Voltage Systems: Frequently Asked Questions (FAQs). Available online: https://www.vda.de/dam/vda/publications/Rescue%20&%20Towing%20of%20Vehicles%20with%20High-Voltage%20Systems/Accident_Assistance_Recovery_FAQ_en_20170721.pdf (accessed on 15 February 2021).
- Wang, Q.; Ping, P.; Zhao, X.; Chu, G.; Sun, J.; Chen, C. Thermal runaway caused fire and explosion of lithium ion battery. J. Power Sour. 2012, 208, 210–224. [Google Scholar] [CrossRef]
- Larsson, F.; Bertilsson, S.; Furlani, M.; Albinsson, I.; Mellander, B.E. Gas explosions and thermal runaways during external heating abuse of commercial lithium-ion graphite-LiCoO2 cells at different levels of ageing. J. Power Sour. 2018, 373, 220–231. [Google Scholar] [CrossRef]
- Zhang, J.; Su, L.; Li, Z.; Sun, Y.; Wu, N. The Evolution of Lithium-Ion Cell Thermal Safety with Aging Examined in a Battery Testing Calorimeter. Batteries 2016, 2, 12. [Google Scholar] [CrossRef]
- Geisbauer, C.; Wöhrl, K.; Mittmann, C.; Schweiger, H.G. Review of Safety Aspects of Calendar Aged Lithium Ion Batteries. J. Electrochem. Soc. 2020, 167, 90523. [Google Scholar] [CrossRef]
- Thermal and Electrical failure analysis of lithium-ion battery after crash. In Proceedings of the International Electrical Engineering Conference IEEC 2017, Karachi, Pakistan, 19–20 May 2017.
- Sahraei, E.; Campbell, J.; Wierzbicki, T. Modeling and short circuit detection of 18650 Li-ion cells under mechanical abuse conditions. J. Power Sour. 2012, 220, 360–372. [Google Scholar] [CrossRef]
- Isidore, C. Volt fire 3 Weeks After Crash Prompts Safety Probe. Available online: https://money.cnn.com/2011/11/11/autos/volt_crash_fire/index.htm (accessed on 20 November 2020).
- Wojdyla, B. The Straight Story on the Chevy Volt Battery Fire. Available online: https://www.popularmechanics.com/cars/hybrid-electric/a11865/the-straight-story-on-the-chevy-volt-battery-fire-6601217/ (accessed on 20 November 2020).
- Luo, W.T.; Zhu, S.B.; Gong, J.H.; Zhou, Z. Research and Development of Fire Extinguishing Technology for Power Lithium Batteries. Procedia Eng. 2018, 211, 531–537. [Google Scholar] [CrossRef]
- Blum, A.; Long, R.T. Full-scale Fire Tests of Electric Drive Vehicle Batteries. SAE Int. J. Passeng. Cars Mech. Syst. 2015, 8, 565–572. [Google Scholar] [CrossRef]
- Deutsche Gesetzliche Unfallversicherung e.V., (DGUV). DGUV Information 205-022 Rettungs- und Löscharbeiten an PKW mit alternativer Antriebstechnik. December 2012. Available online: https://publikationen.dguv.de/widgets/pdf/download/article/2595 (accessed on 15 February 2021).
- Kwade, A.; Diekmann, J. Recycling of Lithium-Ion. Batteries; Springer International Publishing: Cham, Switzerland, 2018. [Google Scholar]
- Gores, H.J. Liquid Nonaqueous Electrolytes. In Handbook of Battery Materials; Daniel, C., Besenhard, J.O., Eds.; Wiley-VCH Verlag GmbH & Co. KGaA: Weinheim, Germany, 2011; pp. 525–626. [Google Scholar]
- Klose, R. Fluorine Recycling for Lithium-ion Batteries. Available online: https://www.empa.ch/web/s604/fluoribat (accessed on 20 November 2020).
- Larsson, F.; Andersson, P.; Blomqvist, P.; Mellander, B.E. Toxic fluoride gas emissions from lithium-ion battery fires. Sci. Rep. 2017, 7, 10018. [Google Scholar] [CrossRef]
- Zhao, D.; Lei, D.; Wang, P.; Li, S.; Zhang, H.; Cui, X. Synthesis, Water-Removing Method and Influences of Trace Water for LiBF 4. ChemistrySelect 2019, 4, 5853–5859. [Google Scholar] [CrossRef]
- Bajraktarova-Valjakova, E. Hydrofluoric Acid: Burns and Systemic Toxicity, Protective Measures, Immediate and Hospital Medical Treatment. Open Access Maced. J. Med Sci. 2018, 6, 2257–2269. [Google Scholar] [CrossRef] [PubMed]
- Flusssäure, M. 40%—Data sheet. Available online: https://www.merckmillipore.com/DE/de/product/Hydrofluoric-acid-400-0,MDA_CHEM-100338 (accessed on 4 August 2020).
- Kirkpatrick, J.J.R.; Enion, D.S.; Burd, D.A.R. Hydrofluoric acid burns: A review. Burns 1995. [Google Scholar] [CrossRef]
- Qiao, Y.; Wang, S.; Gao, F.; Li, X.; Fan, M.; Yang, R. Toxicity analysis of second use lithium-ion battery separator and electrolyte. Polym. Test. 2020, 81, 106175. [Google Scholar] [CrossRef]
- Hatai, J.K.; Weber, J.N.; Doizaki, K. Hydrofluoric Acid Burns of the Eye: Report of Possible Delayed Toxicity. J. Toxicol. Cutan. Ocul. Toxicol. 1986, 5, 179–184. [Google Scholar] [CrossRef]
- Mayer, L.; Guelich, J. Hydrogen fluoride (HF) inhalation and burns. Arch. Environ. Health 1963, 7, 445–447. [Google Scholar] [CrossRef]
- Wisch, M.; Ott, J.; Thomson, R.; Léost, Y.; Abert, M.; Yao, J. Recommendations and Guidelines for Battery Crash Safety and Post-Crash Safe Handling. EVERSAFE—Everyday Safety for Electric Vehicles. 2014. Available online: https://www.diva-portal.org/smash/record.jsf?pid=diva2%3A1367933&dswid=-7667 (accessed on 20 November 2020).
- Deutsche Gesetzliche Unfallversicherung e.V. (DGUV). FAQ-Liste der AG “Handlungsrahmen Elektromobilität”. August 2016. Available online: https://www.dguv-vorsorge.de/medien/fb-holzundmetall/sachgebiete/fahrzeug/elektromobilitaet/faq_elekro.pdf (accessed on 15 February 2021).
- UNC. International Integrity and Risk Management. Chemical Safety Information-Hydrofluoric Acid. Available online: https://ehs.unc.edu/chemical/hfa/chemical-safety-information-hydrofluoric-acid/ (accessed on 4 August 2020).
- Lecocq, A.; Bertana, M.; Truchot, B.; Marlair, G. Comparison of the Fire Consequences of an Electric Vehicle and an Internal Combustion Engine Vehicle. In Proceedings of the 2nd International Conferenceon Fires In Vehicles—FIVE 2012, Chicago, IL, USA., 27–28 September 2012. [Google Scholar]
- HELLA KGaA Hueck & Co. Füllmenge Klimaanlage: Kältemittel und Ölfüllmengen. Available online: https://www.hella.com/techworld/de/Technik/Klimatisierung/Fuellmenge-Klimaanlage-2114/ (accessed on 20 November 2020).
- Bundesrepublik Deutschland. Strafgesetzbuch (StGB) § 323c Unterlassene Hilfeleistung; Behinderung von hilfeleistenden Personen. Available online: https://www.gesetze-im-internet.de/stgb/__323c.html (accessed on 15 February 2021).
- Regulation (EU) 2015/758 of the European Parliament and of the council concerning type-approval requirements for the deployment of the eCall in-vehicle system based on the 112 service and amending Directive 2007/46/EC. 2015. Available online: https://eur-lex.europa.eu/legal-content/EN/TXT/?uri=celex:32015R0758 (accessed on 20 November 2020).
- Beuth Verlag GmbH. DIN EN 15722 Intelligent transport systems—ESafety—ECall Minimum Set of Data; DIN-Normenausschuss Automobiltechnik (NA Automobil), 2015. [Google Scholar]
- Beuth Verlag GmbH. DIN EN 16102 Intelligent Transport Systems—eCall—Operating Requirements for Third Party Support; Normenausschuss Automobiltechnik (NA Automobil) im DIN, 2012. [Google Scholar]
- Beuth Verlag GmbH. DIN EN 16062 Intelligent Transport Systems—ESafety—eCall High Level Application Requirements (HLAP) Using GSM/UMTS Circuit Switched Networks. DIN-Normenausschuss Automobiltechnik (NAAutomobil), 2015. [Google Scholar]
- Bundesanstalt für den Digitalfunk der Behörden und Organisationen mit Sicherheitsaufgaben, Endgeräte. Available online: https://www.bdbos.bund.de/DE/Fachthemen/Endgeraete/endgeraete_node.html (accessed on 20 November 2020).
- Gesetz über die Errichtung einer Bundesanstalt für den Digitalfunk der Behörden und Organisationen mit Sicherheitsaufgaben (BDBOS-Gesetz—BDBOSG). 2006. Available online: https://www.umwelt-online.de/recht/anlasi/bdbosg_ges.htm (accessed on 20 November 2020).
- Bundesrepublik Deutschland. Grundgesetz für die Bundesrepublik Deutschland Art 70. Available online: https://www.gesetze-im-internet.de/gg/art_70.html (accessed on 15 February 2021).
- Schehadat, M.S.; Groneberg, D.A.; Bauer, J.; Bendels, M.H.K. Hilfsfristen des Rettungsdienstes in den deutschen Bundesländern. Zbl Arbeitsmed (Zentralblatt für Arbeitsmedizin, Arbeitsschutz und Ergonomie. 2017, 67, 255–260. [Google Scholar] [CrossRef]
- Staatliche Feuerwehrschule Würzburg. Alternativ Angetriebene Fahrzeuge. 2017. Available online: https://www.ffw-seukendorf.de/wp-content/uploads/2020/01/Merkblatt.pdf (accessed on 14 September 2020).
- Deutsche Automobil Treuhand GmbH, SilverDAT®—Immer up to DATe!: Das fabrikatsübergreifende Daten und Informationssystem. Available online: https://www.dat.de/silverdat/ (accessed on 20 November 2020).
- Moditech Rescue Solutions, Was ist das Crash Recovery System? Available online: https://www.moditech.com/de/crash-recovery-system/ (accessed on 20 November 2020).
- Harendt, B.; Dietrich, N.; Doser, J.W.; Mayer, C.; Erling, U. Elektromobilitätsgesetz (EmoG) Gesetz zur Bevorrechtigung der Verwendung elektrisch betriebener Fahrzeuge, Frankfurt am Main. June 2018. Available online: https://www.bmu.de/fileadmin/Daten_BMU/Download_PDF/Verkehr/emog_bericht_2018_bf.pdf (accessed on 20 November 2020).
- Statistisches Bundesamt (Destatis), Verkehr: Verkehrsunfälle. Available online: https://www.destatis.de/DE/Themen/Gesellschaft-Umwelt/Verkehrsunfaelle/Publikationen/Downloads-Verkehrsunfaelle/verkehrsunfaelle-jahr-2080700197004.pdf?__blob=publicationFile (accessed on 20 November 2020).
- Wöhrl, K.; Nebl, C.; Lott, S.; Geisbauer, C.; Le Roux, F.; Schweiger, H.-G. Handling of accident-damaged electric vehicles. In Automotive Technologie in Bavaria e-Car + Hydrogen; Media mind GmbH & Co. KG: Munich, Germany, 2020; pp. 16–21. Available online: https://media-mind.info/pdf/2020/automobil_eng_2020.pdf (accessed on 25 November 2020).
- Doughty, D.; Crafts, C. FreedomCAR Electrical Energy Storage System Abuse Test Manual for Electric and Hybrid Electric Vehicle Applications: Sandia Report SAND2005-3123; Sandia National Laboratories: Albuquerque, NM, USA; Livermore, CA, USA, 2006. [Google Scholar]
- Deutsche Gesetzliche Unfallversicherung e.V. (DGUV). Hinweise für die Brandbekämpfung von Lithium-Ionen-Akkus bei Fahrzeugbränden. July 2020. Available online: https://publikationen.dguv.de/widgets/pdf/download/article/3907 (accessed on 24 November 2020).
- Geib, C.; Nebl, C.; Huber, J.; Schweiger, H.-G. Herausforderung Elektrofahrzeuge: Hilfestellung für den Einsatz. Brandwacht, I/2020; pp. 18–20. Bayerisches Staatsministerium des Innern, für Bau und Verkehr. München. 2020. Available online: https://www.brandwacht.bayern.de/mam/archiv/beitraege_pdf/bw_1_2020_s18_20_e-autos2.pdf (accessed on 24 November 2020).
- Cabrera-Castillo, E.; Niedermeier, F.; Jossen, A. Calculation of the state of safety (SOS) for lithium ion batteries. J. Power Sour. 2016, 324, 509–520. [Google Scholar] [CrossRef]
- Tesla Motors. MODEL 3: Emergency Response Guide. Available online: https://www.tesla.com/sites/default/files/downloads/2017_Model_3_Emergency_Response_Guide_en.pdf (accessed on 9 December 2020).
- Audi, A.G. Rettungsdatenblatt Audi E-Tron. Available online: https://rettungskarten-service.de/wp-content/uploads/Audi-e-tron-Baujahr-ab-2019.pdf (accessed on 9 December 2020).
- Thorns, J. Einsatz der Feuerwehr· und des Rettungsdienstes an Elektrofahrzeugen: Forschungsprojekt mit Crashtests und Schneidversuchen. Available online: http://www.feuerwehr-eggenfelden.com/images//Beitraege/Download/Elektrofahrzeuge.pdf (accessed on 8 December 2020).
- MURER Feuerschutz GmbH. E-Löschlanze Bedienungsanleitung. Available online: https://www.murer-feuerschutz.de/_pdf/E-Loeschlanze_BA_DE_komplett.pdf?m=1587380908& (accessed on 4 December 2020).
- Rettungsdatenblatt BMW I01 Kombilimousine (i3); BMW AG: Munich, Germany, 2016.
- Rescue Data Sheet NISSAN LEAF: Typ: ZE1, 2017-SJNFAAZE1U0xxxxxx; NISSAN: Yokohama, Japan, 2018.
- Rescue Data Sheet Hyundai Kona Electric (Type: OS). Hyundai Motor Company: Seoul, Korea.
- Kagermeier, E. Wie gefährlich sind Brände bei E-Autos wirklich? Available online: https://www.br.de/nachrichten/wissen/wie-gefaehrlich-sind-braende-bei-e-autos-wirklich,RoPFuv7 (accessed on 7 September 2020).
- Sandén, B. Systems Perspectives on Electromobility: Chapter 4: Are Electric Vehicles Safer Than Combustion Engine Vehicles? Chalmers University of Technology: Göteborg, Sweden, 2013. [Google Scholar]
- NFPA’s Alternative Fuel Vehicles Safety Training Program: Emergency Field Guide; National Fire Protection Association: Quincy, MA, USA, 2015.
- Deutsche Gesetzliche Unfallversicherung e.V. (DGUV). DGUV Information 214-010 Sicherungsmaßnahmen bei Pannen-/Unfallhilfe, Bergungs- und Abschlepparbeiten. March 2019. Available online: https://publikationen.dguv.de/widgets/pdf/download/article/566 (accessed on 15 February 2021).
- ADR 2019; UNECE: Geneva, Switzerland, 2019.
- Winkler, D. Kühlen, bis der Arzt kommt. In Auto Service Praxis; Springer Fachmedien München GmbH: München, Germany; pp. 14–16. Available online: http://media1.autoservicepraxis.de/fm/5468/90007_2020_24_03_I_014-017_n16_Hintergrund_E-Mobilitaet_423206_print.pdf (accessed on 26 November 2020).
- Tatsch, O. IBENA Entwickelt Brandschutzdecke für Elektroautos und eBikes. Available online: https://protect.ibena.de/de/news/ibena-entwickelt-brandschutzdecke-f%C3%BCr-elektroautos.html (accessed on 26 November 2020).
- Mellert, L. Risk minimisation of Electric Vehicle Fires in Underground Traffic Infrastructures. Available online: https://plus.empa.ch/images/2020-08-17_Brandversuch-Elektroauto/AGT_2018_006_EMob_RiskMin_Undergr_Infrastr_Final_Report_V1.0.pdf (accessed on 25 November 2020).
- Shaw-Stewart, J. Aqueous solution discharge of cylindrical lithium-ion cells. Sustain. Mater. Technol. 2019, 22, e00110. [Google Scholar] [CrossRef]
- Korthauer, R. Lithium-Ion Batteries: Basics and Applications; Springer: Berlin/Heidelberg, Germany, 2018. [Google Scholar]
- Harper, G. Recycling lithium-ion batteries from electric vehicles. Nature 2019, 575, 75–86. [Google Scholar] [CrossRef]
- Wegener, K.; Chen, W.H.; Dietrich, F.; Dröder, K.; Kara, S. Robot Assisted Disassembly for the Recycling of Electric Vehicle Batteries. Procedia Cirp 2015, 29, 716–721. [Google Scholar] [CrossRef]
- Thomé-Kozmiensky, K.J.; Goldmann, D. Recycling und Rohstoffe: Entwicklung eines Innovativen Verfahrens zur Automatisierten Demontage und Aufbereitung von Lithium-Ionen-Batterien aus Fahrzeugen; TK-Verl.: Neuruppin, Germany, 2012; Available online: http://vivis.de/fachbuecher/recycling-und-rohstoffe/242-rur-5 (accessed on 4 December 2020).
- Hanisch, C.; Haselrieder, W.; Kwade, A. Recycling von Lithium-Ionen-Akkus: Projekt LithoRec. Available online: https://www.elektroniknet.de/elektronik/power/recycling-von-lithium-ionen-akkus-106499.html (accessed on 8 September 2020).
- Directive 2006/66/ec of the European Parliament and of the Council on Batteries and Accumulators and Waste Batteries and Accumulators and Repealing Directive 91/157/eec. 2006. Available online: https://eur-lex.europa.eu/legal-content/EN/ALL/?uri=CELEX%3A32006L0066 (accessed on 15 September 2020).
- Umwelt Bundesamt, Altfahrzeuge. Available online: https://www.umweltbundesamt.de/themen/abfall-ressourcen/produktverantwortung-in-der-abfallwirtschaft/altfahrzeuge#altfahrzeuge-in-deutschland (accessed on 7 September 2020).
- Directive 2000/53/ec of The European Parliament and of the Council on End-of Life Vehicles. 2000. Available online: https://eur-lex.europa.eu/legal-content/EN/ALL/?uri=CELEX%3A32000L0053 (accessed on 15 September 2020).
- Directive 2008/98/ec of The European Parliament and of the Council on Waste and Repealing Certain Directives. 2008. Available online: https://eur-lex.europa.eu/legal-content/EN/TXT/?uri=celex%3A32008L0098 (accessed on 15 September 2020).
- National Highway Traffic Safety Administration (NHTSA); Department of Transportation (DOT). 49 CFR Part 563—Event Data Recorders. 2006. Available online: https://www.law.cornell.edu/cfr/text/49/part-563 (accessed on 11 January 2021).
- Böhm, K.; Kubjatko, T.; Paula, D.; Schweiger, H.G. New developments on EDR (Event Data Recorder) for automated vehicles. Open Eng. 2020, 10, 140–146. [Google Scholar] [CrossRef]
- Schmitt, N.; Hofmann, M. Warnverfahren für Eine Hochvolt-Batterie eines Kraftfahrzeugs im Falle eines Unfalls des Kraftfahrzeugs, ein Warnsystem zum Durchführen des Warnverfahrens sowie ein Kraftfahrzeug, das Bestandteile des Warnsystems umfasst. DE 10 2017 219 990 A1. Deutsches Patent- und Markenamt. DPMAregister. 2019. International Patent Application No 102017219990, 9 November 2017. [Google Scholar]
- Ellermann Eurocon GmbH, Red Boxx—Der Hochvolt Container zur Bergung von Elektro—Oder Hybridfahrzeugen. Available online: https://www.container-ellermann.com/redboxx/ (accessed on 26 November 2020).
- Paul Müller GmbH, The Müller-Safety-Trailer: The multi-funtion trailer. Available online: https://mueller-safety-trailer.de/en/ (accessed on 26 November 2020).
- SWISS CAMION, Eine Firebox für E-Unfallautos. Available online: https://www.swisscamion.ch/article/eine-firebox-fuer-e-unfallautos/ (accessed on 26 November 2020).



| Tasks | Work Field | Regulation | Qualification | Processes | Recovered Materials | 
|---|---|---|---|---|---|
| Removal of the battery from the vehicle | Recycling companies | DGUV 8686 [8] | Level 2 Non-electrical work [8] | Deactivation, check for no voltage, removal | - | 
| Disassembly of the residual vehicle | Certified dismantling facilities [89] | EU End-of-Life Vehicles Directive (Directive 2000/53/EC) [90] and EU Waste Directive (Directive 2008/ 98/EC) [91] | Respective training | Two-step-process: liquid removal + dismantling of components containing pollutants and shredding of the body [89] | Steel, copper, light and precious metals, glass, tires and plastics, oils, brake fluids [89] | 
| Disassembly of the battery systems to cell or module level | Recycling companies | DGUV 8686 [8] | Level 3 Working under high voltage circumstances [8] | Module disassembly; partly robotic aided battery disassembly [85,86] | Copper bus bars, cabling, printed circuit boards (PCB), plastics [32,83] | 
| Feeding the cell parts to process | Battery recycling | EU directive 2006/66/EC on battery waste [88] | Respective training | Pyro metallurgical | Nickel, cobalt, copper [32,83] | 
| Pyro metallurgical and Hydrometallurgical [87] | Nickel, cobalt, lithium [87] | 
| Publisher’s Note: MDPI stays neutral with regard to jurisdictional claims in published maps and institutional affiliations. | 
© 2021 by the authors. Licensee MDPI, Basel, Switzerland. This article is an open access article distributed under the terms and conditions of the Creative Commons Attribution (CC BY) license (http://creativecommons.org/licenses/by/4.0/).
Share and Cite
Wöhrl, K.; Geisbauer, C.; Nebl, C.; Lott, S.; Schweiger, H.-G. Crashed Electric Vehicle Handling and Recommendations—State of the Art in Germany. Energies 2021, 14, 1040. https://doi.org/10.3390/en14041040
Wöhrl K, Geisbauer C, Nebl C, Lott S, Schweiger H-G. Crashed Electric Vehicle Handling and Recommendations—State of the Art in Germany. Energies. 2021; 14(4):1040. https://doi.org/10.3390/en14041040
Chicago/Turabian StyleWöhrl, Katharina, Christian Geisbauer, Christoph Nebl, Susanne Lott, and Hans-Georg Schweiger. 2021. "Crashed Electric Vehicle Handling and Recommendations—State of the Art in Germany" Energies 14, no. 4: 1040. https://doi.org/10.3390/en14041040
APA StyleWöhrl, K., Geisbauer, C., Nebl, C., Lott, S., & Schweiger, H.-G. (2021). Crashed Electric Vehicle Handling and Recommendations—State of the Art in Germany. Energies, 14(4), 1040. https://doi.org/10.3390/en14041040
 
         
                                                

 
       
       