Regional Diversification of Potential, Production and Efficiency of Use of Biogas and Biomass in Poland
Abstract
1. Introduction
2. Research Methodology
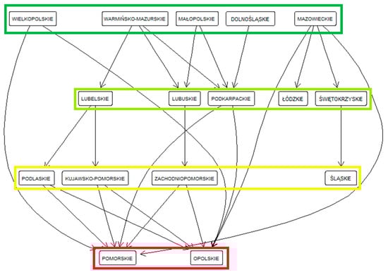
2.1. Partial Ranking and Hasse Diagram
2.2. Data Envelopment Analysis
2.3. Biomass Potential
3. Results
3.1. Regional Differentiation of Biomass and Biogas Potential in Poland
3.2. The Importance of Biogas and Biomass in Meeting Energy Demand in the Regions
3.3. Spatial Diversification of Biogas and Biomass Efficiency
4. Discussion
5. Conclusions
Author Contributions
Funding
Institutional Review Board Statement
Informed Consent Statement
Conflicts of Interest
Appendix A
Appendix B
| Voivodeships | 2012 | 2018 | ||
|---|---|---|---|---|
| Thermal Energy Consumption (GJ) | Electricity Production (GWh) | Thermal Energy Consumption (GJ) | Electricity Production (GWh) | |
| Dolnośląskie | 12,587,790.0 | 13,567.7 | 14,067,201.0 | 9917.7 |
| Kujawsko-pomorskie | 9,989,713.3 | 3177.6 | 9,790,920.0 | 6798.8 |
| Lubelskie | 11,249,543.0 | 2100.7 | 7,761,207.0 | 2066.8 |
| Lubuskie | 3,476,022.3 | 2524.7 | 3,665,305.0 | 3290.8 |
| Łódzkie | 17,100,953.0 | 34,968.5 | 14,969,554.0 | 38,641.0 |
| Małopolskie | 14,244,845.0 | 6384.5 | 14,587,770.0 | 5888.7 |
| Mazowieckie | 38,045,642.0 | 22,090.0 | 38,352,261.0 | 30,441.0 |
| Opolskie | 3,743,473.0 | 8442.2 | 3,786,207.0 | 10,087.2 |
| Podkarpackie | 6,682,073.0 | 2664.7 | 5,101,140.0 | 2462.0 |
| Podlaskie | 6,840,182.0 | 723.4 | 6,362,132.0 | 1051.2 |
| Pomorskie | 13,353,847.0 | 3426.3 | 13,953,962.0 | 4104.9 |
| Śląskie | 32,089,653.0 | 31,249.5 | 29,878,280.0 | 24,905.9 |
| Świętokrzyskie | 4,371,481.0 | 8268.3 | 3,514,462.0 | 11,213.1 |
| Warmińsko-mazurskie | 7,312,422.0 | 745.6 | 7,361,499.0 | 1170.2 |
| Wielkopolskie | 14,447,636.5 | 13,112.6 | 12,129,926.0 | 9840.7 |
| Zachodniopomorskie | 7,934,129.0 | 8692.8 | 9,230,561.0 | 8159.4 |
| POLSKA | 203,469,405.1 | 162,139.1 | 194,512,387.0 | 170,039.5 |
References
- Howells, M.; Hermann, S.; Welsch, M.; Bazilian, M.; Segerström, R.; Alfstad, T.; Ramma, I. Integrated analysis of climate change, land-use, energy and water strategies. Nat. Clim. Change 2013, 3, 621–626. [Google Scholar] [CrossRef]
- Ritchie, H.; Roser, M. Fossil Fuels. Our World Data. 2017. Available online: https://ourworldindata.org/fossil-fuels (accessed on 16 December 2020).
- Arıoğlu Akan, M.; Selam, A.; Oktay Fırat, S.; Er Kara, M.; Özel, S. A Comparative Analysis of Renewable Energy Use and Policies: Global and Turkish Perspectives. Sustainability 2015, 7, 16379–16407. [Google Scholar] [CrossRef]
- Moomaw, W.; Yamba, F.; Kamimoto, M.; Maurice, L.; Nyboer, J.; Urama, K.; Weir, T. Introduction. In IPCC Special Report on Renewable Energy Sources and Climate Change Mitigation; Edenhofer, O., Pichs-Madruga, R., Sokona, Y., Seyboth, K., Matschoss, P., Kadner, S., Zwickel, T., Eickemeier, P., Hansen, G., Schlömer, S., et al., Eds.; Cambridge University Press: Cambridge, UK, 2011. [Google Scholar]
- Eurostat. Energy Statistics—An Overview. Available online: https://ec.europa.eu/eurostat/statistics-explained (accessed on 17 December 2020).
- Chel, A.; Kaushik, G. Renewable energy for sustainable agriculture. Agron. Sustain. Dev. 2011, 31, 91–118. [Google Scholar] [CrossRef]
- Bishoge, O.K.; Kombe, G.G.; Mvile, B.N. Renewable energy for sustainable development in sub-Saharan African countries: Challenges and way forward. J. Renew. Sustain. Energy 2020, 12, 052702. [Google Scholar] [CrossRef]
- Gielen, D.; Boshell, F.; Saygin, D.; Bazilian, M.D.; Wagner, N.; Gorini, R. The role of renewable energy in the global energy transformation. Energy Strateg. Rev. 2019, 24, 38–50. [Google Scholar] [CrossRef]
- Kibria, G. Sustainable Energy for Rural Development in Developing Countries- Economic, Social, and Environmental Benefits of Renewable Energy. A Case Study. Sci. Technol. Artic. 2015, 37. [Google Scholar] [CrossRef]
- Poggi, F.; Firmino, A.; Amado, M. Planning renewable energy in rural areas: Impacts on occupation and land use. Energy 2018, 155, 630–640. [Google Scholar] [CrossRef]
- Gradziuk, P.; Gradziuk, B. Renewable Energy Sources as a Development Opportunity for Peripheral Areas. Econ. Reg. Stud. 2020, 13, 184–198. [Google Scholar] [CrossRef]
- Lemaire, X. Off-Grid electrification with solar home systems: The experience of a fee-for-service concession in South Africa. Energy Sustain. Dev. 2011, 15, 277–283. [Google Scholar] [CrossRef]
- Abolhosseini, S.; Heshmati, A.; Altmann, J. A Review of Renewable Energy Supply and Energy Efficiency Technologies. IZA Discuss. Pap. Ser. 2014, 8145, 1–35. [Google Scholar]
- European Parliament. Directive 2009/28/EC of the European Parliament and of the Council of 23 April 2009 on the Promotion of the Use of Energy from Renewable Sources and Amending and Subsequently Repealing Directives 2001/77/EC and 2003/30/EC; European Parliament: Brussels, Belgium, 2009. [Google Scholar]
- European Parliament. Communication from the Commission to the European Parliament and the Council. Energy Efficiency and Its Contribution to Energy Security and the 2030 Framework for Climate and Energy Policy; European Parliament: Brussels, Belgium, 2014. [Google Scholar]
- European Commission. Rozporządzenie Parlamentu Europejskiego i Rady w Sprawie Rocznych Ograniczeń Emisji Gazów Cieplarnianych Przez Państwa Członkowskie w Latach 2021–2030 na Rzecz Stabilnej Unii Energetycznej i w Celu Wywiązania się ze Zobowiązań Wynikających z Porozumienia Paryskiego, Oraz Zmieniające Rozporządzenie Parlamentu Europejskiego i Rady nr 525/2013 w Sprawie Mechanizmu Monitorowania i Sprawozdawczości w Zakresie Emisji Gazów Cieplarnianych Oraz Zgłaszania Innych Informacji Mających Znaczenie dla Zmiany Klimatu (Regulation of the European Parliament and of the Council on binding annual greenhouse gas emission reductions by Member States from 2021 to 2030 for a resilient Energy Union and to meet commitments under the Paris Agreement and amending Regulation (EU) No 525/2013 of the European Parliament and the Council on a mechanism for monitoring and reporting greenhouse gas emissions and other information relevant to climate change); European Commission: Brussels, Belgium, 2016. [Google Scholar]
- Government Gazzete of the Republic of Poland. Strategia na rzecz Odpowiedzialnego Rozwoju (Strategy for Responsible Development) M.P poz. 260 Uchwała NR 8 Rady ministrów z dnia 14 lutego 2017 roku w sprawie przyjęcia Strategii na rzecz Odpowiedzialnego Rozwoju do roku 2020 (z perspektywą do 2030 roku); The Polish Monitor: Warsaw, Poland, 2017. [Google Scholar]
- EPA. Greenhouse Gas Emissions. Global Emissions by Economic Sector, Washington: United States Environmental Protection Agency. Available online: https://www.epa.gov/ (accessed on 16 December 2020).
- GUS. Energy, Central Statistical Officce, Warsaw. Available online: https://stat.gov.pl (accessed on 12 December 2020).
- Mirowski, T.; Jach-Nocoń, M.; Jelonek, I.; Nocoń, A. The new meaning of solid fuels from lignocellulosic biomass used in low-emission automatic pellet boilers. Energy Policy J. 2020, 23, 75–86. [Google Scholar]
- Pawlak, J. Produkcja i zużycie energii odnawialnej w Polsce ze szczególnym uwzględnieniem rolnictwa (Production and Consumption af Renewable Energy in Poland with a Special Regard to Agriculture). Probl. Agric. Eng. 2016, 4, 67–76. [Google Scholar]
- Sulewski, P.; Majewski, E.; Wąs, A. Miejsce i rola rolnictwa w produkcji energii odnawialnej w Polsce i UE (The importance of agriculture in the renewable energy production in poland and the EU). Zagadnienia Ekonomiki Rolnej 2017, 1, 50–74. [Google Scholar] [CrossRef]
- Woźniak, M. Zrównoważona gospodarka energetyczna na obszarach wiejskich w Polsce (A sustainable energy economy in rural areas in Poland). Policy J. 2018, 21, 69–84. [Google Scholar]
- Hengeveld, E.J.; Bekkering, J.; van Gemert, W.J.T.; Broekhuis, A.A. Biogas infrastructures from farm to regional scale, prospects of biogas transport grids. Biomass Bioenergy 2016, 86, 43–52. [Google Scholar] [CrossRef]
- Carrosio, G. Energy production from biogas in the Italian countryside: Policies and organizational models. Energy Policy 2013, 63, 3–9. [Google Scholar] [CrossRef]
- Yang, Y.; Zhang, P.; Li, G. Regional differentiation of biogas industrial development in China. Renew. Sustain. Energy Rev. 2012, 16, 6686–6693. [Google Scholar] [CrossRef]
- Yin, D.; Liu, W.; Zhai, N.; Wang, Y.; Ren, C.; Yang, G. Regional differentiation of rural household biogas development and related driving factors in China. Renew. Sustain. Energy Rev. 2017, 67, 1008–1018. [Google Scholar] [CrossRef]
- Roubík, H.; Mazancová, J.; Rydval, J.; Kvasnička, R. Uncovering the dynamic complexity of the development of small–scale biogas technology through causal loops. Renew. Energy 2019, 1–21. [Google Scholar] [CrossRef]
- Wąs, A.; Sulewski, P.; Krupin, V.; Popadynets, N.; Malak-Rawlikowska, A.; Szymańska, M.; Wysokiński, M. The Potential of Agricultural Biogas Production in Ukraine—Impact on GHG Emissions and Energy Production. Energies 2020, 13, 5755. [Google Scholar] [CrossRef]
- Groscurth, H. Total costs and benefits of biomass in selected regions of the European Union. Energy 2000, 25, 1081–1095. [Google Scholar] [CrossRef]
- Sağlam, U. The Efficiency Assessment of Renewable Energy Sources with Data Envelopment Analysis. SSRN Electron. J. 2018, 1–13. [Google Scholar] [CrossRef]
- Sornek, K. Prototypical Biomass-Fired Micro-Cogeneration Systems—Energy and Ecological Analysis. Energies 2020, 13, 3909. [Google Scholar] [CrossRef]
- Chodkowska-Miszczuk, J.; Szymańska, D. Agricultural biogas plants—A chance for diversification of agriculture in Poland. Renew. Sustain. Energy Rev. 2013, 20, 514–518. [Google Scholar] [CrossRef]
- Lombard, A.; Ferreira, S.L.A. The spatial distribution of renewable energy infrastructure in three particular provinces of South Africa. Bulletin of Geography. Soc. Econ. Ser. 2015, 30, 71–85. [Google Scholar] [CrossRef]
- Wang, Q.; Kwan, M.-P.; Fan, J.; Zhou, K.; Wang, Y.-F. A study on the spatial distribution of the renewable energy industries in China and their driving factors. Renew. Energy 2019, 139, 161–175. [Google Scholar] [CrossRef]
- Stoeglehner, G.; Niemetz, N.; Kettl, K.H. Spatial dimensions of sustainable energy systems: New visions for integrated spatial and energy planning. Energy Sustain. Soc. 2011, 1, 2. [Google Scholar] [CrossRef]
- Moreda, I.L. The potential of biogas production in Uruguay. Renew. Sustain. Energy Rev. 2016, 54, 1580–1591. [Google Scholar] [CrossRef]
- Roubík, H.; Mazancova, J. Suitability of small-scale biogas systems based on livestock manure for the rural areas of Sumatra. Environ. Dev. 2020, 33, 100505. [Google Scholar] [CrossRef]
- Van Zalk, J.; Behrens, P. The spatial extent of renewable and non-renewable power generation: A review and meta-analysis of power densities and their application in the U.S. Energy Policy 2018, 123, 83–91. [Google Scholar] [CrossRef]
- Park, B.; Hur, J. Spatial Prediction of Renewable energy resources for reinforcing and expanding power grids. Energy 2018, 164, 757–772. [Google Scholar] [CrossRef]
- Frantál, B.; Nováková, E. En the spatial differentiation of energy transitions: Exploring determinants of uneven wind energy developments in the Czech Republic. Morav. Geogr. Rep. 2019, 27. [Google Scholar] [CrossRef]
- Zawada, M. Spatial differentiation of renewable energy sources use in the European Union countries in the years 2001–2013. Materials, Methods & Technologies. J. Int. Sci. Publ. 2015, 9, 80–94. [Google Scholar]
- Scarlat, N.; Fahl, F.; Dallemand, J.-F.; Monforti, F.; Motola, V. A spatial analysis of biogas potential from manure in Europe. Renew. Sustain. Energy Rev. 2018, 94, 915–930. [Google Scholar] [CrossRef]
- Mardani, A.; Streimikiene, D.; Balezentis, T.; Saman, M.; Nor, K.M.; Khoshnava, S. Data Envelopment Analysis in Energy and Environmental Economics: An Overview of the State-of-the-Art and Recent Development Trends. Energies 2018, 11, 2002. [Google Scholar] [CrossRef]
- Olanrewaju, O.; Jimoh, A.; Kholopane, P. Integrated IDA-ANN-DEA for assessment and optimization of energy consumption in industrial sectors. Energy 2012, 46, 629–635. [Google Scholar] [CrossRef]
- Lee, S.K.; Mogi, G.; Hui, K.S. A fuzzy analytic hierarchy process (AHP)/data envelopment analysis (DEA) hybrid model for efficiently allocating energy R&D resources: In the case of energy technologies against high oil prices. Renew. Sustain. Energy Rev. 2013, 21, 347–355. [Google Scholar]
- Han, Y.; Geng, Z.; Gu, X.; Zhu, Q. Energy efficiency analysis based on DEA integrated ISM: A case study for Chinese ethylene industries. Eng. Appl. Artif. Intell. 2015, 45, 80–89. [Google Scholar] [CrossRef]
- Xu, T.; You, J.; Li, H.; Shao, L. Energy Efficiency Evaluation Based on Data Envelopment Analysis: A Literature Review. Energies 2020, 13, 3548. [Google Scholar] [CrossRef]
- Farrell, M.J. The Measurement of Productive Efficiency. J. R. Stat. Soc. Ser. A 1957, 120, 253–281. [Google Scholar] [CrossRef]
- Mardani, A.; Zavadskas, E.K.; Streimikiene, D.; Jusoh, A.; Khoshnoudi, M. A comprehensive review of data envelopment analysis (DEA) approach in energy efficiency. Renew. Sustain. Energy Rev. 2017, 70, 1298–1322. [Google Scholar] [CrossRef]
- Shabanpour, H.; Yousefi, S.; Saen, R.F. Forecasting efficiency of green suppliers by dynamic data envelopment analysis and artificial neural networks. J. Clean. Prod. 2017, 142, 1098–1107. [Google Scholar] [CrossRef]
- Charnes, A.; Cooper, W.W.; Rhodes, E. Measuring the efficiency of decision making units. Eur. J. Oper. Res. 1978, 2, 429–444. [Google Scholar] [CrossRef]
- Charnes, A.; Cooper, W.W.; Golany, B.; Seiford, L.M.; Stutz, J. Foundations of Data Envelopment. Analysis for Pareto–Koopman’s Efficient Empirical Production Functions. J. Econom. 1985, 30, 91–107. [Google Scholar] [CrossRef]
- Coll-Serrano, V.; Bolos, V.; Benitez Suarez, R. deaR: Conventional and Fuzzy Data Envelopment. Analysis. R Package v1.2.1. Available online: https://CRAN.R-project.org/package=deaR (accessed on 12 December 2020).
- Bujakowski, W.; Barbacki, A.; Grzybek, A.; Hołojuch, G.; Pająk, L.; Skoczek, A.; Skrzypczak, M.; Skrzypczak, S. Opracowanie metody programowania i modelowania systemów wykorzystania odnawialnych źródeł energii na terenach nieprzemysłowych województwa śląskiego, wraz z programem wykonawczym dla wybranych obszarów województwa—Część I: Metodyka Opracowania; Instytut Gospodarki Surowcami Mineralnymi i Energią PAN: Kraków, Poland, 2005; p. 55. [Google Scholar]
- Ludwicka, A.; Grzybek, A. Bilans masy rolnej (słomy) na potrzeby energetyki (Balance of the agricultural biomass (straw) for energy purposes). Problemy Inżynierii Rolniczej 2010, 18, 101–110. [Google Scholar]
- Kuś, J.; Faber, A. Alternatywne kierunki produkcji rolniczej. Studia i Raporty 2007, 7, 138–158. [Google Scholar]
- Lach, A.; Dyjakon, A.; Noszczyk, T. Sady jabłoniowe jako lokalne źródło biomasy do ogrzewania gospodarstw domowych w województwie mazowieckim (Apple orchards as a source of local biomass for households heating in the Mazowieckie Voivodeship). In Rolnictwo XXI Wieku—Problemy i Wyzwania 2018; Łuczycka, D., Ed.; Idea Knowledge Future: Wroclaw, Poland, 2018; pp. 528–539. [Google Scholar]
- GUS. Energy from Renewable Sources in 2018. Statistical Analyses. Warsaw. Available online: http://stat.gov.pl (accessed on 16 December 2020).
- Tomczyk, M. Gospodarczo-obronne determinanty polityki energetycznej Polski (Poland’s present-day energy management). Zeszyty Naukowe Wydziału Zarządzania i Dowodzenia Akademii Sztuki Wojennej 2017, 1, 181–195. [Google Scholar]
- Kwaśny, J.; Banach, M.; Kowalski, Z. Przegląd Technologii Produkcji Biogazu (Technologies of biogas production from different sourcesA review). Chemia Czasopismo Techniczne Tech. Trans. Chem. 2012, 17, 83–102. [Google Scholar]
- Damyanova, S.; Beschkov, V. Biogas as a Source of Energy and Chemicals. Biorefinery Concepts, Energy and Products. In Biorefinery Concepts; IntechOpen: London, UK, 2020. [Google Scholar] [CrossRef]
- Pöschl, M.; Ward, S.; Owende, P. Evaluation of energy efficiency of various biogas production and utilization pathways. Appl. Energy 2010, 87, 3305–3321. [Google Scholar] [CrossRef]
- Alluvione, F.; Moretti, B.; Sacco, D.; Grignani, C. EUE (energy use efficiency) of cropping systems for a sustainable agriculture. Energy 2011, 36, 4468–4481. [Google Scholar] [CrossRef]
- Jalali Sepehr, M.; Haeri, A.; Ghousi, R. A cross-country evaluation of energy efficiency from the sustainable development perspective. Int. J. Energy Sect. Manag. 2019, 13, 991–1019. [Google Scholar] [CrossRef]
- Kaygusuz, K. Sustainable energy, environmental and agricultural policies in Turkey. Energy Convers. Manag. 2010, 51, 1075–1084. [Google Scholar] [CrossRef]
- Wang, B.; Song, J.; Ren, J.; Li, K.; Duan, H.; Wang, X. Selecting sustainable energy conversion technologies for agricultural residues: A fuzzy AHP-VIKOR based prioritization from life cycle perspective. Resour. Conserv. Recycl. 2019, 142, 78–87. [Google Scholar] [CrossRef]
- Borhanazad, H.; Mekhilef, S.; Saidur, R.; Boroumandjazi, G. Potential application of renewable energy for rural electrification in Malaysia. Renew. Energy 2013, 59, 210–219. [Google Scholar] [CrossRef]
- Kumar, M. Social, Economic, and Environmental Impacts of Renewable Energy Resources. In Wind Solar Hybrid Renewable Energy System; Okedu, K.E., Ed.; IntechOpen: London, UK, 2020. [Google Scholar] [CrossRef]
- Raza, M.Y.; Wasim, M.; Sarwar, M.S. Development of Renewable Energy Technologies in rural areas of Pakistan. Energy Sources A Recovery Util. Environ. Eff. 2019, 1–21. [Google Scholar] [CrossRef]
- Sutherland, L.-A.; Peter, S.; Zagata, L. Conceptualising multi-regime interactions: The role of the agriculture sector in renewable energy transitions. Res. Policy 2015, 44, 1543–1554. [Google Scholar] [CrossRef]
- Popp, J.; Lakner, Z.; Harangi-Rákos, M.; Fári, M. The effect of bioenergy expansion: Food, energy, and environment. Renew. Sustain. Energy Rev. 2014, 32, 559–578. [Google Scholar] [CrossRef]
- Ignaciuk, A.; Vöhringer, F.; Ruijs, A.; van Ierland, E.C. Competition between biomass and food production in the presence of energy policies: A partial equilibrium analysis. Energy Policy 2006, 34, 1127–1138. [Google Scholar] [CrossRef]
- Muscat, A.; de Olde, E.M.; de Boer, I.J.M.; Ripoll-Bosch, R. The battle for biomass: A systematic review of food-feed-fuel competition. Glob. Food Secur. 2020, 25, 100330. [Google Scholar] [CrossRef]
- Jasiulewicz, M. Production of energy from agribiomass in Poland in the background of selected countries of the European Union. Roczniki Naukowe SERiA 2015, 8, 94–99. [Google Scholar]
- Owczuk, M.; Wardzińska, D.; Zamojska-Jaroszewicz, A.; Matuszewska, A. Wykorzystanie odpadów biodegradowalnych do produkcji biogazu jako alternatywnego źródła energii odnawialnej. Studia Ecologiae et Bioethicae UKSW 2013, 11, 133–144. [Google Scholar] [CrossRef]
- Nevzorova, T.; Kutcherov, V. Barriers to the wider implementation of biogas as a source of energy: A state-of-the-art review. Energy Strategy Rev. 2019, 26, 100414. [Google Scholar] [CrossRef]
- Bartoszewicz-Burczy, H. Biomass potential and its energy utilization in the Central European countries. Energetyka 2012, 12, 860–866. [Google Scholar]
- Portal na Rzeczy Czystej Energii i Klimatu. Leonardo Energy. Polska nie Osiągnie celu OZE. Available online: https://leonardo-energy.pl/ (accessed on 18 December 2020).
- Zhu, D.; Mortazavi, S.M.; Maleki, A.; Aslani, A.; Yousefi, H. Analysis of the robustness of energy supply in Japan: Role of renewable energy. Energy Rep. 2020, 6, 378–391. [Google Scholar] [CrossRef]
- Harmsen, R.; Wesselink, B.; Eichhammer, W.; Worrell, E. The unrecognized contribution of renewable energy to europe’s energy savings target. Energy Policy 2011, 39, 3425–3433. [Google Scholar] [CrossRef]
- Garrett-Peltier, H. Green versus brown: Comparing the employment impacts of energy efficiency, renewable energy, and fossil fuels using an input-output model. Econ. Model. 2016, 61, 439–447. [Google Scholar] [CrossRef]
- Janik, W.; Kaproń, H.; Paździor, A. Uwarunkowania rozwoju produkcji energii elektrycznej na bazie źródeł odnawialnych (Conditions for development of electricity production based on renewable energy sources). Rynek Energii 2018, 2, 1–11. [Google Scholar]
- Radziszewska-Zielina, E.; Rumin, R. Analysis of The Profitability of Investment In Renewable Energy Sources On The Example of A Semi-Detached House. In Proceedings of the First International Conference on the Sustainable Energy and Environment Development, Krakow, Poland, 17–19 May 2016; pp. 1–4. [Google Scholar] [CrossRef]
- Jedlińska, K.; Olkuski, T. The decision-making process in the EU in the field of energy policy. Energy Policy J. 2019, 22, 5–18. [Google Scholar] [CrossRef]





| Voivodeships | Production Potential and Its Use in 2012 | Production Potential and Its Use in 2018 | ||||||
|---|---|---|---|---|---|---|---|---|
| Biogas | Biomass | Biogas | Biomass | |||||
| Production Potential (dam3) | Use of Potential (%) | Production Potential (tons) | Use of Potential (%) | Production Potential (dam3) | Use of Potential (%) | Production Potential (tons) | Use of Potential (%) | |
| Dolnośląskie | 321,324.6 | 2.9 | 4,563,028.1 | 16.8 | 314,818.7 | 7.7 | 3,953,491.8 | 5.5 |
| Kujawsko-pomorskie | 469,096.0 | 3.7 | 2,892,793.3 | 51.5 | 481,521.1 | 5.2 | 3,101,466.5 | 72.8 |
| Lubelskie | 367,761.7 | 2.5 | 3,747,584.7 | 1.6 | 335,812.8 | 7.2 | 3,873,572.5 | 1.5 |
| Lubuskie | 141,629.0 | 12.4 | 4,358,377.3 | 5.6 | 140,665.7 | 3.6 | 3,969,589.0 | 9.1 |
| Łódzkie | 486,559.7 | 1.6 | 2,601,736.8 | 14.8 | 476,215.4 | 2.7 | 2,451,250.0 | 9.3 |
| Małopolskie | 341,333.1 | 2.8 | 2,955,906.9 | 15.1 | 355,141.3 | 4.7 | 2,589,329.1 | 5.9 |
| Mazowieckie | 987,486.1 | 2.0 | 5,764,615.9 | 13.2 | 1,094,449.0 | 8.3 | 3,890,607.5 | 31.2 |
| Opolskie | 185,369.8 | 1.9 | 2,309,445.6 | 6.3 | 172,393.0 | 3.2 | 2,142,324.1 | 3.3 |
| Podkarpackie | 173,942.8 | 4.5 | 4,119,273.1 | 4.2 | 167,445.7 | 8.9 | 3,273,198.6 | 7.2 |
| Podlaskie | 595,891.8 | 1.0 | 4,924,012.2 | 11.1 | 632,614.3 | 2.1 | 3,174,245.3 | 7.5 |
| Pomorskie | 304,462.6 | 14.6 | 4,386,315.3 | 35.9 | 305,960.8 | 23.6 | 3,932,233.7 | 37.4 |
| Śląskie | 379,862.3 | 6.4 | 2,526,229.1 | 25.5 | 338,600.2 | 9.0 | 2,202,212.8 | 22.5 |
| Świętokrzyskie | 168,925.5 | 2.2 | 1,906,426.8 | 42.2 | 159,623.7 | 3.4 | 1,914,166.3 | 12.5 |
| Warmińsko-mazurskie | 364,333.5 | 1.9 | 7,056,542.1 | 3.7 | 379,785.0 | 5.6 | 4,621,153.2 | 6.9 |
| Wielkopolskie | 945,417.0 | 1.7 | 5,798,389.8 | 13.1 | 1,022,612.0 | 4.1 | 4,771,492.2 | 8.2 |
| Zachodniopomorskie | 233,444.0 | 4.3 | 6,011,437.7 | 17.6 | 235,268.1 | 7.1 | 5,201,121.4 | 10.5 |
| Poland | 6,466,839.5 | 3.3 | 65,922,114.7 | 15.3 | 6,612,926.7 | 6.4 | 55,061,454.0 | 15.4 |
| Voivodeships | 2012 | 2018 | ||||||
|---|---|---|---|---|---|---|---|---|
| Heat Production Potential/total Consumption (%) | Electricity Production Potential/Total Production (%) | Solid Biomass/Biogas in Heat Production | Solid Biomass/Biogas in Electricity Produc-tion | Heat Production Potential/Total Consumption (%) | Electricity Production Potential/Total Production (%) | Solid Biomass/Biogas in Heat Production | Solid Biomass/Biogas in Electricity Production | |
| Dolnośląskie | 489.7 | 146.2 | 23.0 | 28.4 | 379.5 | 180.7 | 20.2 | 26.1 |
| Kujawsko-pomorskie | 411.7 | 437.1 | 10.0 | 13.1 | 445.7 | 224.3 | 10.3 | 14.1 |
| Lubelskie | 455.2 | 832.5 | 16.4 | 21.6 | 677.4 | 860.6 | 18.6 | 24.2 |
| Lubuskie | 1633.7 | 791.0 | 49.1 | 66.2 | 1402.2 | 577.6 | 44.7 | 63.4 |
| Łódzkie | 225.2 | 37.1 | 8.9 | 11.7 | 242.9 | 32.4 | 8.5 | 11.5 |
| Małopolskie | 289.4 | 214.4 | 14.1 | 18.1 | 249.3 | 212.4 | 11.8 | 15.8 |
| Mazowieckie | 222.0 | 126.6 | 9.7 | 12.5 | 159.0 | 67.9 | 6.0 | 8.0 |
| Opolskie | 840.7 | 115.9 | 20.2 | 24.1 | 764.3 | 95.0 | 20.0 | 25.5 |
| Podkarpackie | 812.5 | 705.9 | 38.0 | 50.5 | 852.4 | 611.5 | 31.5 | 41.8 |
| Podlaskie | 1018.6 | 3091.2 | 13.6 | 16.9 | 729.5 | 1573.1 | 8.2 | 11.5 |
| Pomorskie | 440.9 | 589.4 | 23.2 | 30.6 | 376.9 | 462.5 | 20.5 | 28.6 |
| Śląskie | 111.0 | 39.0 | 10.7 | 14.3 | 103.9 | 43.7 | 10.5 | 14.3 |
| Świętokrzyskie | 598.5 | 110.8 | 18.4 | 24.8 | 742.0 | 82.9 | 19.4 | 26.8 |
| Warmińsko-mazurskie | 1298.3 | 4028.6 | 31.6 | 38.3 | 844.9 | 1884.6 | 19.5 | 26.7 |
| Wielkopolskie | 575.4 | 214.0 | 10.0 | 13.1 | 578.8 | 252.5 | 7.6 | 10.6 |
| Zachodniopomorskie | 993.2 | 312.5 | 41.2 | 54.4 | 736.8 | 299.8 | 35.1 | 48.5 |
| Poland | 446.2 | 187.2 | 16.6 | 21.4 | 392.6 | 157.3 | 13.4 | 18.3 |
| Voivodeships | 2012 | 2018 | ||||||
|---|---|---|---|---|---|---|---|---|
| Biogas | Biomass | Biogas | Biomass | |||||
| Average Boiler Efficiency (MJ/m3) | Weighted Average Heat Density (MJ/m3) | Average Boiler Efficiency (MJ/kg) | Weighted Average Calorific Value (MJ/kg) | Average Boiler Efficiency (MJ/m3) | Weighted Average Heat Density (MJ/m3) | Average Boiler Efficiency (MJ/kg) | Weighted Average Calorific Value (MJ/kg) | |
| Dolnośląskie | 14.41 | 22.77 | 1.85 | 11.44 | 9.15 | 21.42 | 4.72 | 9.86 |
| Kujawsko-pomorskie | 6.39 | 21.60 | 5.60 | 11.26 | 6.44 | 22.33 | 8.35 | 8.72 |
| Lubelskie | 11.19 | 21.72 | 7.59 | 15.20 | 6.91 | 20.83 | 8.42 | 15.19 |
| Lubuskie | 4.21 | 19.97 | 5.16 | 9.83 | 8.51 | 21.51 | 5.31 | 11.77 |
| Łódzkie | 10.09 | 23.10 | 1.13 | 11.21 | 10.48 | 21.82 | 1.57 | 10.88 |
| Małopolskie | 9.21 | 21.95 | 2.96 | 15.90 | 8.95 | 22.72 | 6.12 | 10.42 |
| Mazowieckie | 11.90 | 20.85 | 5.30 | 10.34 | 12.19 | 20.55 | 4.12 | 9.02 |
| Opolskie | 10.02 | 21.22 | 1.04 | 12.72 | 5.59 | 20.23 | 3.38 | 16.01 |
| Podkarpackie | 11.54 | 22.02 | 4.11 | 12.80 | 8.81 | 21.80 | 4.64 | 13.00 |
| Podlaskie | 12.87 | 22.41 | 3.11 | 9.48 | 6.88 | 21.47 | 7.01 | 11.58 |
| Pomorskie | 5.62 | 18.56 | 3.28 | 9.02 | 5.58 | 19.14 | 4.02 | 8.86 |
| Śląskie | 9.90 | 21.31 | 1.78 | 15.60 | 9.42 | 22.31 | 2.20 | 11.91 |
| Świętokrzyskie | 8.63 | 19.90 | 0.76 | 12.77 | 9.56 | 20.85 | 2.81 | 13.02 |
| Warmińsko-mazurskie | 12.97 | 22.02 | 8.50 | 11.58 | 8.84 | 21.17 | 8.86 | 11.84 |
| Wielkopolskie | 4.18 | 21.18 | 3.48 | 11.13 | 6.04 | 21.51 | 9.71 | 12.56 |
| Zachodniopomorskie | 8.47 | 21.88 | 3.39 | 13.01 | 7.25 | 19.78 | 4.97 | 10.60 |
| POLSKA | 8.37 | 20.85 | 3.48 | 11.57 | 8.42 | 20.91 | 5.72 | 10.06 |
| Voivodeships | Relative Efficiency | 95% interval | ||
|---|---|---|---|---|
| 2012 | 2018 | 2012 | 2018 | |
| Dolnośląskie | 0.350 | 0.554 | (0.275; 0.677) | (0.074; 0.709) |
| Kujawsko-Pomorskie | 1.000 | 1.000 | (0.526; 1.000) | (0.832; 1.000) |
| Lubelskie | 1.000 | 1.000 | (1.000; 1.000) | (0.189; 1.000) |
| Lubuskie | 0.606 | 0.64 | (0.212; 0.963) | (0.578; 1.000) |
| Łódzkie | 0.178 | 0.232 | (0.116; 0.377) | (0.128; 0.308) |
| Małopolskie | 0.407 | 0.685 | (0.311; 0.655) | (0.233; 0.691) |
| Mazowieckie | 0.648 | 0.628 | (0.788; 1.000) | (0.055; 0.643) |
| Opolskie | 0.152 | 0.391 | (0.128; 0.608) | (0.263; 0.501) |
| Podkarpackie | 0.519 | 0.548 | (0.259; 0.663) | (0.207; 0.807) |
| Podlaskie | 0.610 | 0.793 | (0.359; 0.681) | (0.075; 0.921) |
| Pomorskie | 0.389 | 0.468 | (0.237; 0.854) | (0.441; 1.000) |
| Śląskie | 0.243 | 0.295 | (0.138; 0.345) | (0.259; 0.469) |
| Świętokrzyskie | 0.350 | 0.350 | (0.206; 0.570) | (0.315; 0.969) |
| Warmińsko-Mazurskie | 1.000 | 0.991 | (0.373; 1.000) | (0.214; 1.000) |
| Wielkopolskie | 0.453 | 1.000 | (0.402; 0.998) | (1.000; 1.000) |
| Zachodniopomorskie | 0.746 | 0.589 | (0.620; 1.000) | (0.212; 0.912) |
| Country | Total Biomass Potential (PJ) | Biomass Potential per Person (GJ/person) |
|---|---|---|
| Czech Republic | 300 | 28.16 |
| Germany | 560–1050 | 6.74–12.64 |
| Hungary | 153–190 | 15.60–19.37 |
| Italy | 1094–1260 | 18.08–20.83 |
| Poland | 900 | 23.44 |
| Slovenia | 28–53 | 13.57–25.70 |
| Slovakia | 90 | 16.52 |
Publisher’s Note: MDPI stays neutral with regard to jurisdictional claims in published maps and institutional affiliations. |
© 2021 by the authors. Licensee MDPI, Basel, Switzerland. This article is an open access article distributed under the terms and conditions of the Creative Commons Attribution (CC BY) license (http://creativecommons.org/licenses/by/4.0/).
Share and Cite
Ślusarz, G.; Gołębiewska, B.; Cierpiał-Wolan, M.; Gołębiewski, J.; Twaróg, D.; Wójcik, S. Regional Diversification of Potential, Production and Efficiency of Use of Biogas and Biomass in Poland. Energies 2021, 14, 742. https://doi.org/10.3390/en14030742
Ślusarz G, Gołębiewska B, Cierpiał-Wolan M, Gołębiewski J, Twaróg D, Wójcik S. Regional Diversification of Potential, Production and Efficiency of Use of Biogas and Biomass in Poland. Energies. 2021; 14(3):742. https://doi.org/10.3390/en14030742
Chicago/Turabian StyleŚlusarz, Grzegorz, Barbara Gołębiewska, Marek Cierpiał-Wolan, Jarosław Gołębiewski, Dariusz Twaróg, and Sebastian Wójcik. 2021. "Regional Diversification of Potential, Production and Efficiency of Use of Biogas and Biomass in Poland" Energies 14, no. 3: 742. https://doi.org/10.3390/en14030742
APA StyleŚlusarz, G., Gołębiewska, B., Cierpiał-Wolan, M., Gołębiewski, J., Twaróg, D., & Wójcik, S. (2021). Regional Diversification of Potential, Production and Efficiency of Use of Biogas and Biomass in Poland. Energies, 14(3), 742. https://doi.org/10.3390/en14030742

