An Integrated Fuzzy Fault Tree Model with Bayesian Network-Based Maintenance Optimization of Complex Equipment in Automotive Manufacturing
Abstract
1. Introduction
2. Literature Review of FTA
3. Methodology
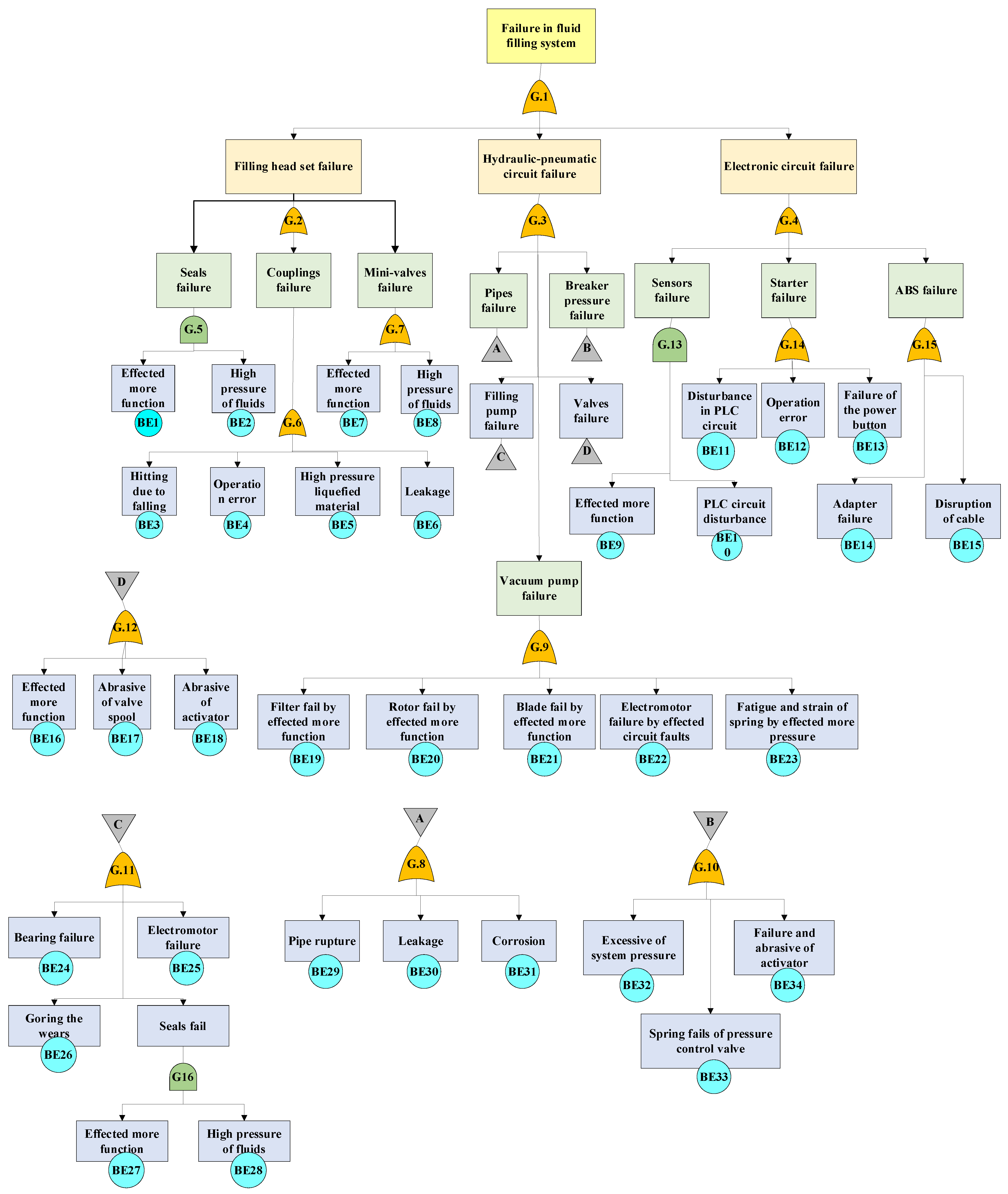
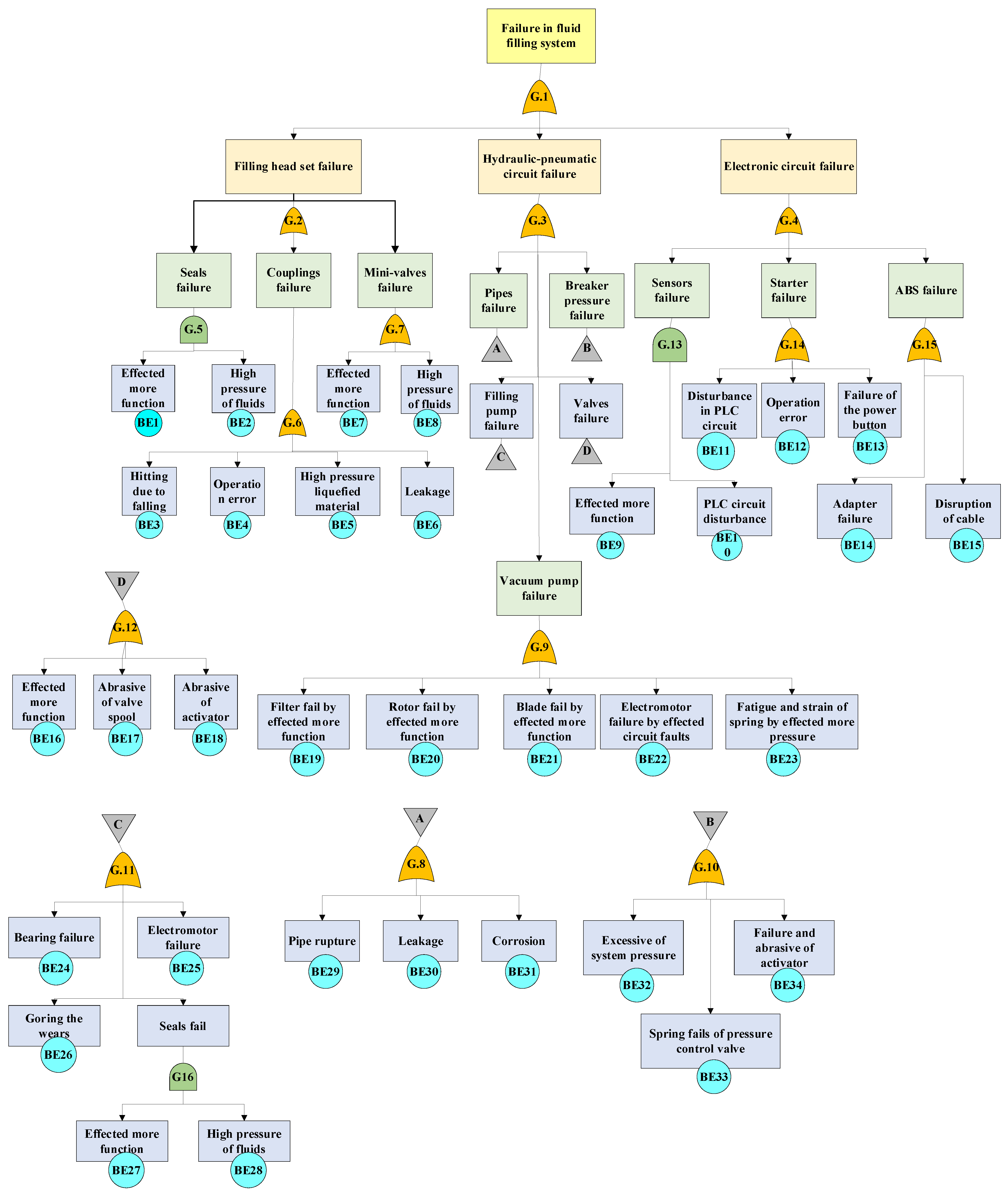
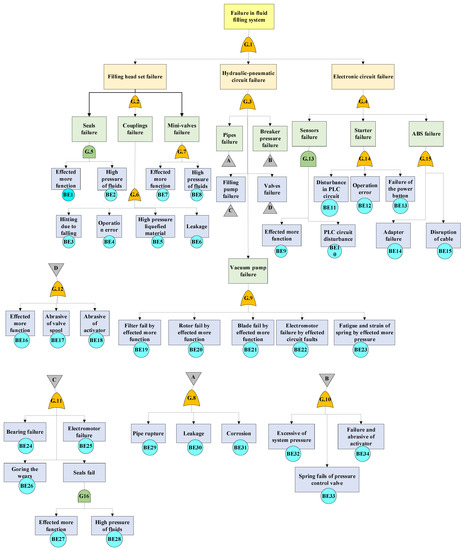
3.1. System Description
3.2. Research Theory
3.2.1. Theory of the FTA Approach
Expert Judgment Process
Fuzzy Set Theory
Aggregation Process
- 1.
- Computing the similarity degree of opinion between two experts , Equation (5):where J is a membership function parameter; ai and bi are also parameters of the membership function.
- 2.
- Computing the average of agreement (AA) degree (AA(Eu)) of an expert’s opinions, Equation (6):
- 3.
- Calculating the relative agreement (RA(Eu)) degree (RA(Eu)) of all experts, Equation (7):
- 4.
- Estimating the coefficient degree of expert’s judgment (CC(Eu)), Equation (8):where W is the weight of each expert, β is the relaxation factor (0 ≤ β ≤ 1).
- 5.
- Finally, calculating the aggregated result of the expert’s opinions (), Equation (9):where is a fuzzy set that requires defuzzification algorithms to be converted into a single point value called the fuzzy possibility score (FPS), which represents the possibility of the basic events.
Computing the FP of Basic and Top Events
3.3. Mapping the FFTA into the BN Model
3.4. Maintenance Optimization Model
4. Results and Discussion
4.1. The FFTA–BN Model Results
4.2. Maintenance Optimization Results
5. Conclusions
Author Contributions
Funding
Institutional Review Board Statement
Data Availability Statement
Acknowledgments
Conflicts of Interest
References
- Ayvaz, S.; Alpay, K. Predictive maintenance system for production lines in manufacturing: A machine learning approach using IoT data in real-time. Expert Syst. Appl. 2021, 173, 114598. [Google Scholar] [CrossRef]
- Holgado, M.; Macchi, M.; Evans, S. Exploring the impacts and contributions of maintenance function for sustainable manufacturing. Int. J. Prod. Res. 2020, 58, 7292–7310. [Google Scholar] [CrossRef]
- Jadidi, N.; Bazdar, A.A. Safety Risk Management in Production Process: A case study in the automotive supplier industry. Int. J. Reliab. Risk Saf. Theory Appl. 2020, 3, 85–95. [Google Scholar] [CrossRef]
- Soltanali, H.; Rohani, A.; Tabasizadeh, M.; Abbaspour-Fard, M.H.; Parida, A. Operational reliability evaluation-based maintenance planning for automotive production line. Qual. Technol. Quant. Manag. 2020, 17, 186–202. [Google Scholar] [CrossRef]
- Soltanali, H.; Garmabaki, A.H.S.; Thaduri, A.; Parida, A.; Kumar, U.; Rohani, A. Sustainable production process: An application of reliability, availability, and maintainability methodologies in automotive manufacturing. Proceedings of the Institution of Mechanical Engineers. Part O J. Risk Reliab. 2019, 233, 682–697. [Google Scholar] [CrossRef]
- Fudzin, A.F.; Majid, M.A. Reliability and availability analysis for robot subsystem in automotive assembly plant: A case study. In IOP Conference Series: Materials Science and Engineering; IOP Publishing: Bristol, UK, 2015; Volume 100, p. 012022. [Google Scholar]
- Macher, G.; Höller, A.; Sporer, H.; Armengaud, E.; Kreiner, C.A. A combined safety-hazards and security-threat analysis method for automotive systems. In International Conference on Computer Safety, Reliability, and Security; Springer: Cham, Switzerland, 2014; pp. 237–250. [Google Scholar]
- Soltanali, H.; Rohani, A.; Abbaspour-Fard, M.H.; Farinha, J.T. A comparative study of statistical and soft computing techniques for reliability prediction of automotive manufacturing. Appl. Soft Comput. 2021, 98, 106738. [Google Scholar] [CrossRef]
- Chemweno, P.; Pintelon, L.; Muchiri, P.N.; Van Horenbeek, A. Risk assessment methodologies in maintenance decision making: A review of dependability modelling approaches. Reliab. Eng. Syst. Saf. 2018, 173, 64–77. [Google Scholar] [CrossRef]
- Alizadeh, S.; Sriramula, S. Reliability modelling of redundant safety systems without automatic diagnostics incorporating common cause failures and process demand. ISA Trans. 2017, 71, 599–614. [Google Scholar] [CrossRef]
- Kiran, S.; Kumar, K.P.; Sreejith, B.; Muralidharan, M. Reliability evaluation and Risk based maintenance in a process plant. Procedia Technol. 2016, 24, 576–583. [Google Scholar] [CrossRef]
- Djeziri, M.A.; Benmoussa, S.; Mouchaweh, M.S.; Lughofer, E. Fault diagnosis and prognosis based on physical knowledge and reliability data: Application to MOS Field-Effect Transistor. Microelectron. Reliab. 2020, 110, 113682. [Google Scholar] [CrossRef]
- Das, A.K.; Leung, C.K. A fundamental method for prediction of failure of strain hardening cementitious composites without prior information. Cem. Concr. Compos. 2020, 114, 103745. [Google Scholar] [CrossRef]
- Garmabaki, A.H.S.; Marklund, S.; Thaduri, A.; Hedström, A.; Kumar, U. Underground pipelines and railway infrastructure–failure consequences and restrictions. Struct. Infrastruct. Eng. 2020, 16, 412–430. [Google Scholar] [CrossRef]
- Gao, Z.; Cecati, C.; Ding, S.X. A survey of fault diagnosis and fault-tolerant techniques—Part II: Fault diagnosis with knowledge-based and hybrid/active approaches. IEEE Trans. Ind. Electron. 2015, 62, 3768–3774. [Google Scholar] [CrossRef]
- Gao, Z.; Cecati, C.; Ding, S.X. A survey of fault diagnosis and fault-tolerant techniques—Part I: Fault diagnosis with model-based and signal-based approaches. IEEE Trans. Ind. Electron. 2015, 62, 3757–3767. [Google Scholar] [CrossRef]
- Alzghoul, A.; Backe, B.; Löfstrand, M.; Byström, A.; Liljedahl, B. Comparing a knowledge-based and a data-driven method in querying data streams for system fault detection: A hydraulic drive system application. Comput. Ind. 2014, 65, 1126–1135. [Google Scholar] [CrossRef]
- Leimeister, M.; Kolios, A. A review of reliability-based methods for risk analysis and their application in the offshore wind industry. Renew. Sustain. Energy Rev. 2018, 91, 1065–1076. [Google Scholar] [CrossRef]
- Yazdi, M.; Soltanali, H. Knowledge acquisition development in failure diagnosis analysis as an interactive approach. Int. J. Interact. Des. Manuf. 2019, 13, 193–210. [Google Scholar] [CrossRef]
- Kumar, S. A knowledge-based reliability engineering approach to manage product safety and recalls. Expert Syst. Appl. 2014, 41, 5323–5339. [Google Scholar] [CrossRef]
- Jin, C.; Ran, Y.; Zhang, G. Interval-valued q-rung orthopair fuzzy FMEA application to improve risk evaluation process of tool changing manipulator. Appl. Soft Comput. 2021, 104, 107192. [Google Scholar] [CrossRef]
- Soltanali, H.; Rohani, A.; Tabasizadeh, M.; Abbaspour-Fard, M.H.; Parida, A. An improved fuzzy inference system-based risk analysis approach with application to automotive production line. Neural Comput. Appl. 2020, 32, 10573–10591. [Google Scholar] [CrossRef]
- Zhang, G.; Thai, V.V.; Yuen, K.F.; Loh, H.S.; Zhou, Q. Addressing the epistemic uncertainty in maritime accidents modelling using Bayesian network with interval probabilities. Saf. Sci. 2018, 102, 211–225. [Google Scholar] [CrossRef]
- Yildiz, A.E.; Dikmen, I.; Birgonul, M.T.; Ercoskun, K.; Alten, S. A knowledge-based risk mapping tool for cost estimation of international construction projects. Autom. Constr. 2014, 43, 144–155. [Google Scholar] [CrossRef]
- Venkatasubramanian, V.; Rengaswamy, R.; Yin, K.; Kavuri, S.N. A review of process fault detection and diagnosis: Part I: Quantitative model-based methods. Comput. Chem. Eng. 2003, 27, 293–311. [Google Scholar] [CrossRef]
- Pasman, H. Chapter 3-Loss Prevention History and Developed Methods and Tools. In Risk Analysis and Control for Industrial Processes—Gas, Oil and Chemicals; Butterworth-Heinemann: Oxford, UK, 2015; pp. 79–184. [Google Scholar] [CrossRef]
- Singh, R. Pipeline Integrity: Management and Risk Evaluation; Gulf Professional Publishing: Houston, TX, USA, 2017. [Google Scholar]
- Kumar, M.; Kaushik, M. System failure probability evaluation using fault tree analysis and expert opinions in intuitionistic fuzzy environment. J. Loss Prev. Process Ind. 2020, 67, 104236. [Google Scholar] [CrossRef]
- Yazdi, M.; Kabir, S.; Walker, M. Uncertainty handling in fault tree-based risk assessment: State of the art and future perspectives. Process Saf. Environ. Prot. 2019, 131, 89–104. [Google Scholar] [CrossRef]
- Bobbio, A.; Portinale, L.; Minichino, M.; Ciancamerla, E. Improving the analysis of dependable systems by mapping fault trees into Bayesian networks. Reliab. Eng. Syst. Saf. 2001, 71, 249–260. [Google Scholar] [CrossRef]
- Summers, A.E. Viewpoint on ISA TR84. 0.02—Simplified Methods and Fault Tree Analysis. ISA Trans. 2000, 39, 125–131. [Google Scholar] [CrossRef]
- Kabir, S.; Geok, T.K.; Kumar, M.; Yazdi, M.; Hossain, F. A method for temporal fault tree analysis using intuitionistic fuzzy set and expert elicitation. IEEE Access 2019, 8, 980–996. [Google Scholar] [CrossRef]
- Berrouane, M.T.; Lounis, Z. Safety assessment of flare system by fault tree analysis. J. Chem. Technol. Metall. 2016, 51, 229–234. [Google Scholar]
- James, A.T.; Gandhi, O.P.; Deshmukh, S.G. Fault diagnosis of automobile systems using fault tree based on digraph modeling. Int. J. Syst. Assur. Eng. Manag. 2018, 9, 494–508. [Google Scholar] [CrossRef]
- Liu, Y.; Wu, Y.; Kalbarczyk, Z. Smart maintenance via dynamic fault tree analysis: A case study on Singapore MRT system. In Proceedings of the 2017 47th Annual IEEE/IFIP International Conference on Dependable Systems and Networks (DSN), Denver, CO, USA, 26–29 June 2017; pp. 511–518. [Google Scholar]
- Rusin, A.; Wojaczek, A. Application of fault tree analysis in the maintenance intervals planning for power unit systems. Arch. Energetyki 2012, 42, 95–106. [Google Scholar]
- Rice, W.P. Medical device risk-based evaluation and maintenance using fault tree analysis. Biomed. Instrum. Technol. 2007, 41, 76–82. [Google Scholar] [CrossRef]
- Lapp, S.A. Applications of fault tree analysis to maintenance interval extension and vulnerability assessment. Process Saf. Prog. 2005, 24, 91–97. [Google Scholar] [CrossRef]
- Lambert, H.E. Use of fault tree analysis for automotive reliability and safety analysis. SAE Trans. 2004, 113, 690–696. [Google Scholar]
- Purba, J.H.; Lu, J.; Zhang, G.; Ruan, D. Failure possibilities for nuclear safety assessment by fault tree analysis. Int. J. Nucl. Knowl. Manag. 2011, 5, 162–177. [Google Scholar] [CrossRef]
- Volkanovski, A.; Čepin, M.; Mavko, B. Application of the fault tree analysis for assessment of power system reliability. Reliab. Eng. Syst. Saf. 2009, 94, 1116–1127. [Google Scholar] [CrossRef]
- Yuhua, D.; Datao, Y. Estimation of failure probability of oil and gas transmission pipelines by fuzzy fault tree analysis. J. Loss Prev. Process Ind. 2005, 18, 83–88. [Google Scholar] [CrossRef]
- Gupta, S.; Ramkrishna, N.; Bhattacharya, J. Replacement and maintenance analysis of longwall shearer using fault tree technique. Min. Technol. 2006, 115, 49–58. [Google Scholar] [CrossRef]
- Khan, F.I.; Haddara, M. Risk-based maintenance (RBM): A new approach for process plant inspection and maintenance. Process Saf. Prog. 2004, 23, 252–265. [Google Scholar] [CrossRef]
- Baig, A.A.; Ruzli, R.; Buang, A.B. Reliability analysis using fault tree analysis: A review. Int. J. Chem. Eng. Appl. 2013, 4, 169. [Google Scholar] [CrossRef][Green Version]
- Kim, H.; Koh, J.S.; Kim, Y.; Theofanous, T.G. Risk assessment of membrane type LNG storage tanks in Korea-based on fault tree analysis. Korean J. Chem. Eng. 2005, 22, 1–8. [Google Scholar] [CrossRef]
- Aghaei, P.; Asadollahfardi, G.; Katabi, A. Safety risk assessment in shopping center construction projects using Fuzzy Fault Tree Analysis method. Qual. Quant. 2021, 1–17. [Google Scholar] [CrossRef]
- Yazdi, M.; Korhan, O.; Daneshvar, S. Application of fuzzy fault tree analysis based on modified fuzzy AHP and fuzzy TOPSIS for fire and explosion in the process industry. Int. J. Occup. Saf. Ergon. 2020, 26, 319–335. [Google Scholar] [CrossRef]
- Akhtar, I.; Kirmani, S. An Application of Fuzzy Fault Tree Analysis for Reliability Evaluation of Wind Energy System. IETE J. Res. 2020, 1–14. [Google Scholar] [CrossRef]
- Zhou, H.; Ren, H. A novel ranking function-based triangular intuitionistic fuzzy fault tree analysis method. J. Intell. Fuzzy Syst. 2020, 39, 2753–2761. [Google Scholar] [CrossRef]
- Kuzu, A.C.; Akyuz, E.; Arslan, O. Application of fuzzy fault tree analysis (FFTA) to maritime industry: A risk analysing of ship mooring operation. Ocean Eng. 2019, 179, 128–134. [Google Scholar] [CrossRef]
- Badida, P.; Balasubramaniam, Y.; Jayaprakash, J. Risk evaluation of oil and natural gas pipelines due to natural hazards using fuzzy fault tree analysis. J. Nat. Gas Sci. Eng. 2019, 66, 284–292. [Google Scholar] [CrossRef]
- Yazdi, M.; Zarei, E. Uncertainty handling in the safety risk analysis: An integrated approach based on fuzzy fault tree analysis. J. Fail. Anal. Prev. 2018, 18, 392–404. [Google Scholar] [CrossRef]
- Yazdi, M.; Darvishmotevali, M. Fuzzy-based failure diagnostic analysis in a chemical process industry. In International Conference on Theory and Applications of Fuzzy Systems and Soft Computing; Springer: Cham, Switzerland, 2018; pp. 724–731. [Google Scholar]
- Yazdi, M.; Nikfar, F.; Nasrabadi, M. Failure probability analysis by employing fuzzy fault tree analysis. Int. J. Syst. Assur. Eng. Manag. 2017, 8, 1177–1193. [Google Scholar] [CrossRef]
- Yazdi, M. Hybrid probabilistic risk assessment using fuzzy FTA and fuzzy AHP in a process industry. J. Fail. Anal. Prev. 2017, 17, 756–764. [Google Scholar] [CrossRef]
- Rajakarunakaran, S.; Kumar, A.M.; Prabhu, V.A. Applications of fuzzy faulty tree analysis and expert elicitation for evaluation of risks in LPG refueling station. J. Loss Prev. Process Ind. 2015, 33, 109–123. [Google Scholar] [CrossRef]
- Zheng, Y.; Zhao, F.; Wang, Z. Fault diagnosis system of bridge crane equipment based on fault tree and Bayesian network. Int. J. Adv. Manuf. Technol. 2019, 105, 3605–3618. [Google Scholar] [CrossRef]
- Rausand, M. Risk Assessment: Theory, Methods, and Applications; John Wiley & Sons: Hoboken, NJ, USA, 2013; Volume 115. [Google Scholar]
- Jong, C.G.; Leu, S.S. Bayesian-network-based hydro-power fault diagnosis system development by fault tree transformation. J. Mar. Sci. Technol. 2013, 21, 367–379. [Google Scholar]
- Bouejla, A.; Chaze, X.; Guarnieri, F.; Napoli, A. A Bayesian network to manage risks of maritime piracy against offshore oil fields. Saf. Sci. 2014, 68, 222–230. [Google Scholar] [CrossRef]
- Hänninen, M.; Banda, O.A.V.; Kujala, P. Bayesian network model of maritime safety management. Expert Syst. Appl. 2014, 41, 7837–7846. [Google Scholar] [CrossRef]
- Huang, H.Z.; Zuo, M.J.; Sun, Z.Q. Bayesian reliability analysis for fuzzy lifetime data. Fuzzy Sets Syst. 2006, 157, 1674–1686. [Google Scholar] [CrossRef]
- Khakzad, N.; Khan, F.; Amyotte, P. Quantitative risk analysis of offshore drilling operations: A Bayesian approach. Saf. Sci. 2013, 57, 108–117. [Google Scholar] [CrossRef]
- Aydin, M.; Akyuz, E.; Turan, O.; Arslan, O. Validation of risk analysis for ship collision in narrow waters by using fuzzy Bayesian networks approach. Ocean Eng. 2021, 231, 108973. [Google Scholar] [CrossRef]
- Yazdi, M.; Kabir, S. A fuzzy Bayesian network approach for risk analysis in process industries. Process Saf. Environ. Prot. 2017, 111, 507–519. [Google Scholar] [CrossRef]
- Smith, D.; Veitch, B.; Khan, F.; Taylor, R. Understanding industrial safety: Comparing Fault tree, Bayesian network, and FRAM approaches. J. Loss Prev. Process Ind. 2017, 45, 88–101. [Google Scholar] [CrossRef]
- Chiremsel, Z.; Said, R.N.; Chiremsel, R. Probabilistic fault diagnosis of safety instrumented systems based on fault tree analysis and Bayesian network. J. Fail. Anal. Prev. 2016, 16, 747–760. [Google Scholar] [CrossRef]
- Vesely, W.E.; Goldberg, F.F.; Roberts, N.H.; Haasl, D.F. Fault Tree Handbook; Nuclear Regulatory Commission: Washington, DC, USA, 1981.
- Fussell, J.B. Fault tree analysis: Concepts and techniques. In Pressure Vessels and Piping: Design and Analysis; American Society of Mechanical Engineers: New York, NY, USA, 1976. [Google Scholar]
- Geymayr, J.A.; Ebecken, N.F. Fault-tree analysis: A knowledge-engineering approach. IEEE Trans. Reliab. 1995, 44, 37–45. [Google Scholar] [CrossRef]
- Farinha, J.M.T. Asset Maintenance Engineering Methodologies, 1st ed.; CRC Press: Boca Raton, FL, USA, 2018; ISBN1 1138035890. ISBN2 978-1138035898. [Google Scholar]
- Cheliyan, A.S.; Bhattacharyya, S.K. Fuzzy fault tree analysis of oil and gas leakage in subsea production systems. J. Ocean Eng. Sci. 2018, 3, 38–48. [Google Scholar] [CrossRef]
- Zadeh, L.A.; Klir, G.J.; Yuan, B. Fuzzy Sets, Fuzzy Logic, and Fuzzy Systems: Selected Papers; World Scientific: Singapore, 1996. [Google Scholar]
- Zhao, R.; Govind, R. Defuzzification of fuzzy intervals. Fuzzy Sets Syst. 1991, 43, 45–55. [Google Scholar] [CrossRef]
- Hsu, H.M.; Chen, C.T. Aggregation of fuzzy opinions under group decision making. Fuzzy Sets Syst. 1996, 79, 279–285. [Google Scholar]
- Muller, T.E. Buyer response to variations in product information load. J. Appl. Psychol. 1984, 69, 300. [Google Scholar] [CrossRef]
- Nicolis, J.S.; Tsuda, I. Chaotic dynamics of information processing: The “magic number seven plus-minus two” revisited. Bull. Math. Biol. 1985, 47, 343–365. [Google Scholar] [PubMed]
- Tong, X.; Fang, W.; Yuan, S.; Ma, J.; Bai, Y. Application of Bayesian approach to the assessment of mine gas explosion. J. Loss Prev. Process Ind. 2018, 54, 238–245. [Google Scholar] [CrossRef]
- Onisawa, T. An approach to human reliability in man-machine systems using error possibility. Fuzzy Sets Syst. 1988, 27, 87–103. [Google Scholar] [CrossRef]
- Rezaei, E. A new model for the optimization of periodic inspection intervals with failure interaction: A case study for a turbine rotor. Case Stud. Eng. Fail. Anal. 2017, 9, 148–156. [Google Scholar] [CrossRef][Green Version]










| Item | Categories | Weight | Item | Categories | Weight |
|---|---|---|---|---|---|
| Education | Ph.D | 5 | Profession Position | High-Ranking Academic | 5 |
| Master | 4 | Low-Ranking Academic | 4 | ||
| Bachelor | 3 | Engineer | 3 | ||
| Associate | 2 | Technician | 2 | ||
| Diploma | 1 | Worker | 1 | ||
| Age | More than 40 | 4 | Job Tenure | More than 20 | 5 |
| 36–39 | 3 | 16–20 | 4 | ||
| 30–35 | 2 | 10–15 | 3 | ||
| Less than 30 | 1 | 6–9 | 2 | ||
| ≤ 5 | 1 |
| Expert | Education | Age | Profession Position | Job Tenure | Weighting Score (w) |
|---|---|---|---|---|---|
| Expert 1: | Bachelor (3) | 36 (2) | Process Engineer (3) | 15 (3) | 0.234 |
| Expert 2: | Master (4) | 38 (3) | Mechanical Engineer (3) | 13 (3) | 0.276 |
| Expert 3: | Bachelor (3) | 46 (2) | Electrical Engineer (3) | 16 (4) | 0.255 |
| Expert 4: | Bachelor (3) | 42 (2) | Safety Engineer (3) | 14 (3) | 0.234 |
| Total | 13 | 9 | 12 | 13 | 47/47 = 1 |
| Category | Linguistic Expression | Membership Function | Fuzzy Number |
|---|---|---|---|
| 1, 2, 3 | Low (L) | Trapmf | (0.0, 0.0, 0.02, 0.04) |
| Trimf | (0.0, 0.02, 0.04) | ||
| Gaussmf | (0, 0, 0.07, 0.22) | ||
| Pimf | (0.0, 0.0, 0.22, 0.38) | ||
| 4, 5, 6, 7 | Medium (M) | Trapmf | (0.23, 0.47, 0.53, 0.77) |
| Trimf | (0.2, 0.5, 0.8) | ||
| Gaussmf | (0.10, 0.47, 0.50, 0.53) | ||
| Pimf | (0.23, 0.47, 0.53, 0.77) | ||
| 8, 9, 10 | High (H) | Trapmf | (0.6, 0.8, 1.0, 1.0) |
| Trimf | (0.6, 0.8, 1.0) | ||
| Gaussmf | (0.7, 0.8, 0.9, 1.0) | ||
| Pimf | (0.62, 0.78, 1.0, 1.0) |
| Category | Linguistic Expression | Membership Function | Fuzzy Number |
|---|---|---|---|
| 1 | Very low (VL) | Trapmf | (0.0, 0.0, 0.1, 0.2) |
| Trimf | (0.0, 0.1, 0.2) | ||
| Gaussmf | (0.0, 0.0, 0.03, 0.11) | ||
| Pimf | (0.00, 0.00, 0.11, 0.19) | ||
| 2, 3 | Low (L) | Trapmf | (0.1, 0.2, 0.3, 0.4) |
| Trimf | (0.05, 0.25, 0.45) | ||
| Gaussmf | (0.03, 0.19, 0.03, 0.31) | ||
| Pimf | (0.11, 0.19, 0.31, 0.39) | ||
| 4, 5, 6 | Medium (M) | Trapmf | (0.3, 0.4, 0.6, 0.7) |
| Trimf | (0.20, 0.50, 0.80) | ||
| Gaussmf | (0.03, 0.39, 0.03, 0.61) | ||
| Pimf | (0.31, 0.39, 0.61, 0.69) | ||
| 7, 8 | High (H) | Trapmf | (0.6, 0.7, 0.8, 0.9) |
| Trimf | (0.55, 0.75, 0.95) | ||
| Gaussmf | (0.03, 0.69, 0.03, 0.81) | ||
| Pimf | (0.61, 0.69, 0.81, 0.89) | ||
| 9, 10 | Very high (VH) | Trapmf | (0.8, 0.9, 1.0, 1.0) |
| Trimf | (0.8, 0.9, 1.0) | ||
| Gaussmf | (0.03, 0.89, 1.00, 1.00) | ||
| Pimf | (0.81, 0.89, 1.00, 1.00) |
| Category | Linguistic Expression | Membership Function | Fuzzy Number | Rank | Linguistic Expression | Membership Function | Fuzzy Number |
|---|---|---|---|---|---|---|---|
| 1 | Very Low (VL) | Trimf | (0.0, 0.1, 0.2) | 6 | More or Less high (MH) | Trimf | (0.5, 0.6, 0.7) |
| Trapmf | (0.01, 0.09, 0.11, 0.19) | Trapmf | (0.51, 0.59, 0.61, 0.69) | ||||
| Gaussmf | (0.03, 0.09, 0.03, 0.11) | Gaussmf | (0.03, 0.59, 0.03, 0.61) | ||||
| Pimf | (0.01, 0.09, 0.11, 0.19) | Pimf | (0.51, 0.59, 0.61, 0.69) | ||||
| 2 | Low (L) | Trimf | (0.1, 0.2, 0.3) | 7 | Fairly High (FH) | Trimf | (0.6, 0.7, 0.8) |
| Trapmf | (0.11, 0.19, 0.21, 0.29) | Trapmf | (0.61, 0.69, 0.71, 0.79) | ||||
| Gaussmf | (0.03, 0.19, 0.03, 0.21) | Gaussmf | (0.03, 0.69, 0.03, 0.71) | ||||
| Pimf | (0.11, 0.19, 0.21, 0.29) | Pimf | (0.61, 0.69, 0.71, 0.79) | ||||
| 3 | Fairly Low (FL) | Trimf | (0.2, 0.3, 0.4) | 8 | High (H) | Trimf | (0.7, 0.8, 0.9) |
| Trapmf | (0.21, 0.29, 0.31, 0.39) | Trapmf | (0.71, 0.79, 0.81, 0.89) | ||||
| Gaussmf | (0.03, 0.29, 0.03, 0.31) | Gaussmf | (0.03, 0.79, 0.03, 0.81) | ||||
| Pimf | (0.21, 0.29, 0.31, 0.39) | Pimf | (0.71, 0.79, 0.81, 0.89) | ||||
| 4 | More or Less Low (ML) | Trimf | (0.3, 0.4, 0.5) | 9 | Very High (VH) | Trimf | (0.8, 0.9, 1.0) |
| Trapmf | (0.31, 0.39, 0.41, 0.49) | Trapmf | (0.81, 0.89, 0.91, 0.99) | ||||
| Gaussmf | (0.03, 0.39, 0.03, 0.41) | Gaussmf | (0.03, 0.89, 0.03, 0.91) | ||||
| Pimf | (0.31, 0.39, 0.41, 0.49) | Pimf | (0.81, 0.89, 0.91, 0.99) | ||||
| 5 | Medium (M) | Trimf | (0.4, 0.5, 0.6) | 10 | Extremely High (VH) | Trimf | (0.9, 1.0, 1.0) |
| Trapmf | (0.41, 0.49, 0.51, 0.59) | Trapmf | (0.91, 0.99, 1.00, 1.00) | ||||
| Gaussmf | (0.03, 0.49, 0.03, 0.51) | Gaussmf | (0.03, 0.99, 1.00, 1.00) | ||||
| Pimf | (0.41, 0.49, 0.51, 0.59) | Pimf | (0.91, 0.99, 1.00, 1.00) |
| Unit | Component | Basic Event (BE) Tag | BEs Description | Expert 1 | Expert 2 | Expert 3 | Expert 4 |
|---|---|---|---|---|---|---|---|
| Filling headset failure | O-rings and Seal’s failure | BE.1 | Effected more function | 9 | 5 | 5 | 8 |
| BE.2 | High pressure of fluids | 4 | 5 | 5 | 3 | ||
| Coupling’s failure | BE.3 | Hitting due to falling | 5 | 6 | 5 | 7 | |
| BE.4 | Operation error | 5 | 6 | 7 | 5 | ||
| BE.5 | High pressure liquefied material | 6 | 5 | 3 | 4 | ||
| BE.6 | Leakage | 6 | 7 | 8 | 5 | ||
| Mini-valve’s failure | BE.7 | Effected more function | 7 | 8 | 5 | 6 | |
| BE.8 | High pressure of fluids | 7 | 5 | 3 | 5 | ||
| Electronic circuit failure | Sensor’s failure | BE.9 | Effected more function | 3 | 5 | 5 | 8 |
| BE.10 | PLC circuit disturbance | 3 | 4 | 3 | 2 | ||
| Stater’s failure | BE.11 | Disturbance in PLC circuit | 3 | 5 | 5 | 5 | |
| BE.12 | Operation error | 5 | 9 | 9 | 8 | ||
| BE.13 | Failure of the power button | 3 | 9 | 9 | 8 | ||
| ABS’s failure | BE.14 | Adapter failure | 8 | 9 | 8 | 9 | |
| BE.15 | Disruption of cable | 8 | 9 | 8 | 8 | ||
| Hydraulic-pneumatic circuit failure | Valve’s failure | BE.16 | Effected more function | 7 | 3 | 3 | 8 |
| BE.17 | Abrasive of valve spool | 3 | 3 | 5 | 5 | ||
| BE.18 | Abrasive of activator | 4 | 5 | 3 | 2 | ||
| Vacuum pump’s failure | BE.19 | Filters fail by effected more function | 3 | 5 | 3 | 5 | |
| BE.20 | Rotors fail by effected more function | 4 | 3 | 4 | 2 | ||
| BE.21 | Blades fail by effected more function | 3 | 3 | 7 | 5 | ||
| BE.22 | Electromotor failure by effected circuit faults | 2 | 3 | 5 | 5 | ||
| BE.23 | Fatigue and strain of spring by effected more pressure | 5 | 5 | 5 | 8 | ||
| Filling pump’s failure | BE.24 | Bearing failure | 4 | 3 | 2 | 5 | |
| BE.25 | Electromotor failure | 6 | 3 | 3 | 5 | ||
| BE.26 | Goring the wears | 5 | 3 | 3 | 2 | ||
| BE.27 | Effected more function | 4 | 3 | 2 | 5 | ||
| BE.28 | High pressure of fluids | 4 | 3 | 2 | 6 | ||
| Pipe’s failure | BE.29 | Pipe rupture | 7 | 3 | 9 | 3 | |
| BE.30 | Leakage | 3 | 9 | 5 | 8 | ||
| BE.31 | Corrosion | 3 | 3 | 7 | 8 | ||
| Pressure control’s failure | BE.32 | Excessive of system pressure | 5 | 2 | 7 | 5 | |
| BE.33 | Spring fails of pressure control valve | 3 | 5 | 7 | 5 |
Publisher’s Note: MDPI stays neutral with regard to jurisdictional claims in published maps and institutional affiliations. |
© 2021 by the authors. Licensee MDPI, Basel, Switzerland. This article is an open access article distributed under the terms and conditions of the Creative Commons Attribution (CC BY) license (https://creativecommons.org/licenses/by/4.0/).
Share and Cite
Soltanali, H.; Khojastehpour, M.; Farinha, J.T.; Pais, J.E.d.A.e. An Integrated Fuzzy Fault Tree Model with Bayesian Network-Based Maintenance Optimization of Complex Equipment in Automotive Manufacturing. Energies 2021, 14, 7758. https://doi.org/10.3390/en14227758
Soltanali H, Khojastehpour M, Farinha JT, Pais JEdAe. An Integrated Fuzzy Fault Tree Model with Bayesian Network-Based Maintenance Optimization of Complex Equipment in Automotive Manufacturing. Energies. 2021; 14(22):7758. https://doi.org/10.3390/en14227758
Chicago/Turabian StyleSoltanali, Hamzeh, Mehdi Khojastehpour, José Torres Farinha, and José Edmundo de Almeida e Pais. 2021. "An Integrated Fuzzy Fault Tree Model with Bayesian Network-Based Maintenance Optimization of Complex Equipment in Automotive Manufacturing" Energies 14, no. 22: 7758. https://doi.org/10.3390/en14227758
APA StyleSoltanali, H., Khojastehpour, M., Farinha, J. T., & Pais, J. E. d. A. e. (2021). An Integrated Fuzzy Fault Tree Model with Bayesian Network-Based Maintenance Optimization of Complex Equipment in Automotive Manufacturing. Energies, 14(22), 7758. https://doi.org/10.3390/en14227758

