Coordinated LVRT Support for a PMSG-Based Wind Energy Conversion System Integrated into a Weak AC-Grid
Abstract
:1. Introduction
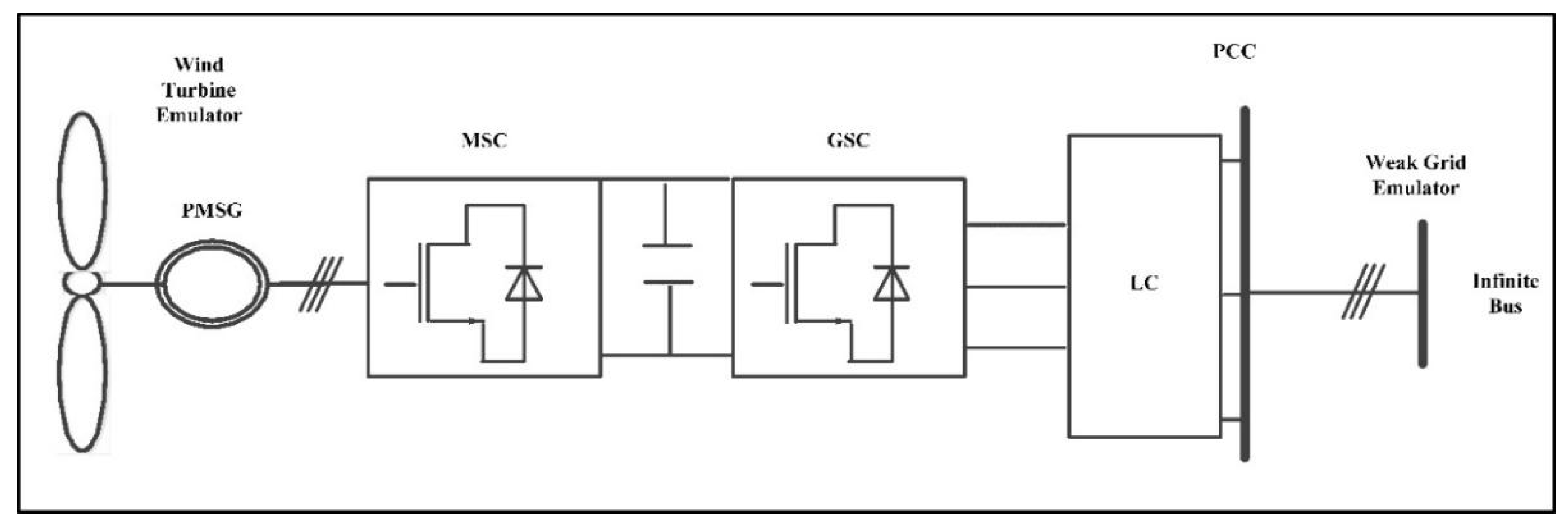
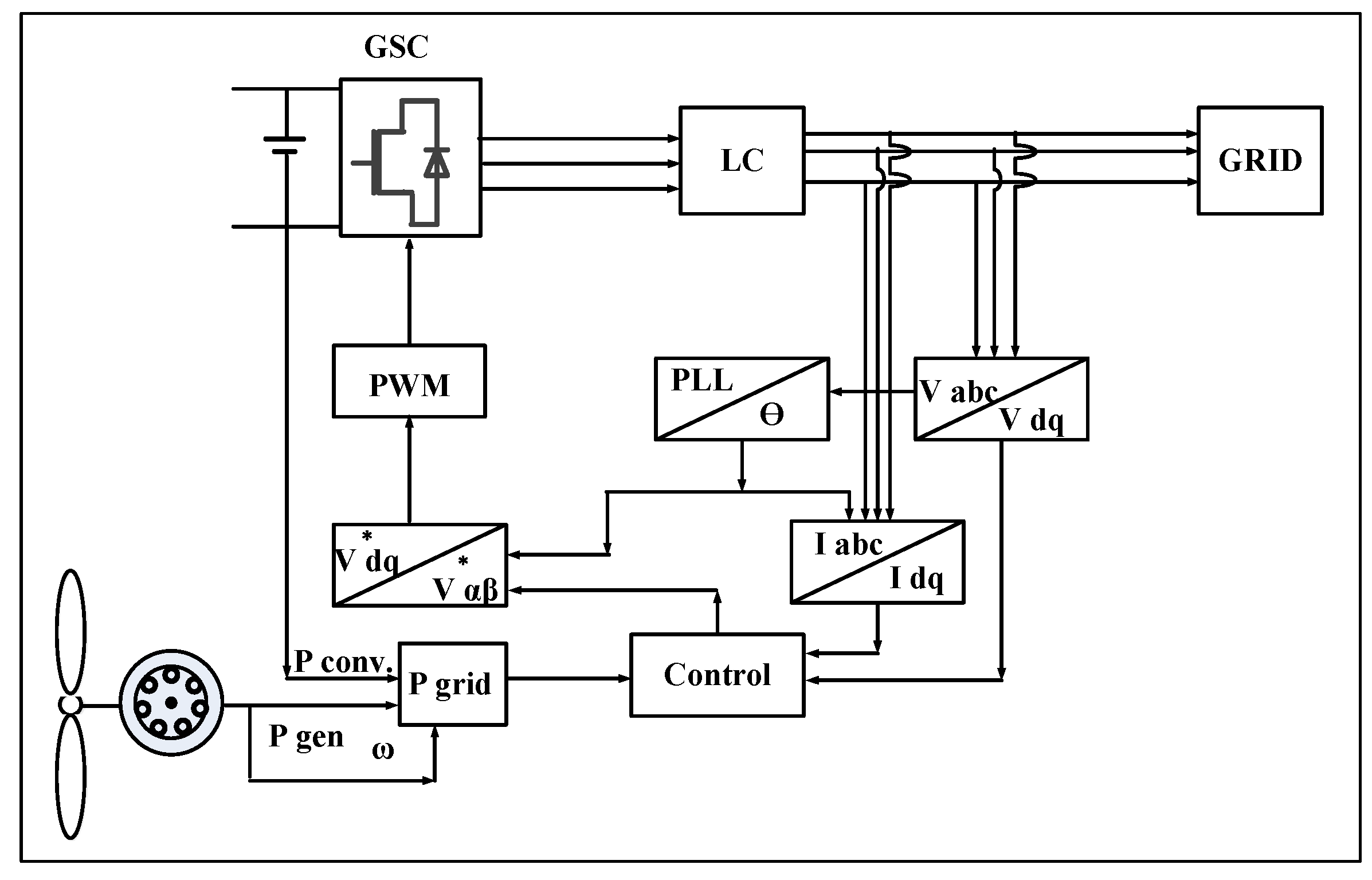
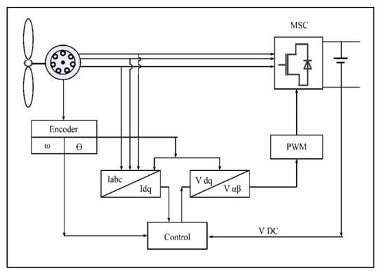
2. Proposed Framework
3. Background Information
- Permanent magnet synchronous generator;
- Back to back converters; and
- AC grid.
3.1. Permanent Magnet Synchronous Generator
3.2. Back to Back Converters
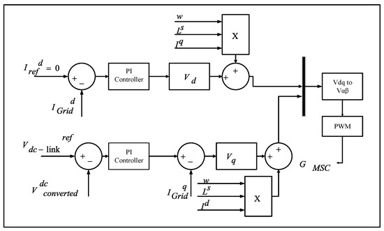
3.3. Grid Side Converter (GSC)
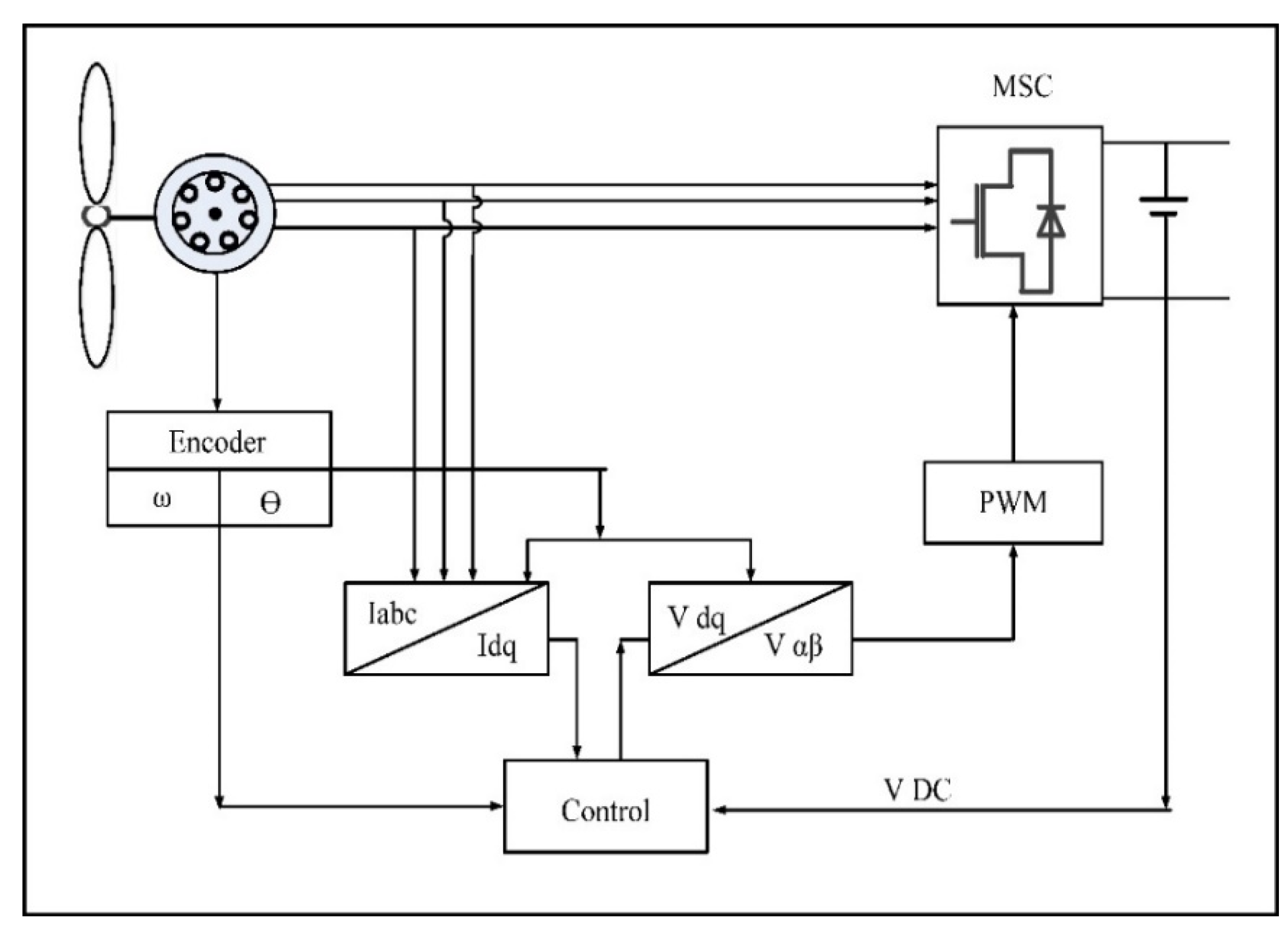
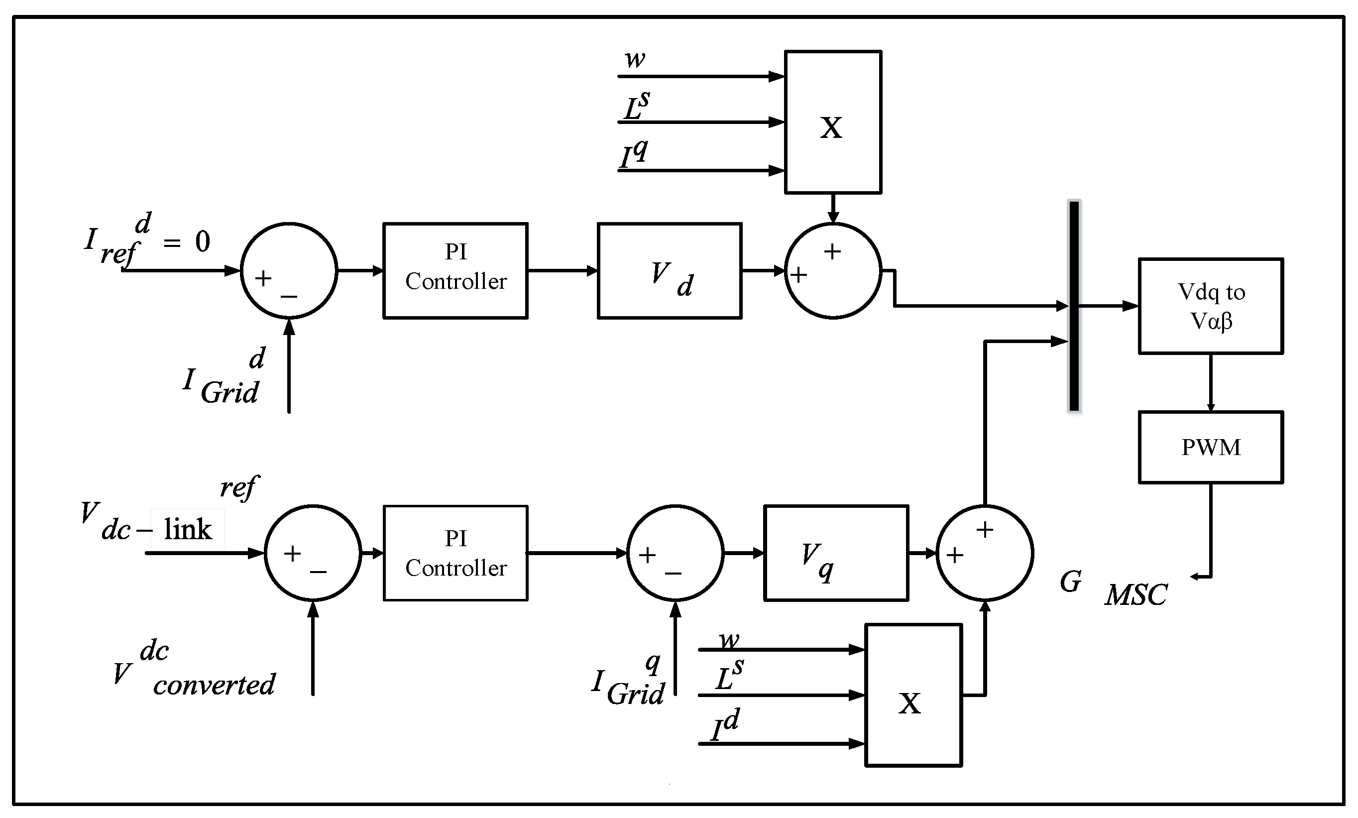
3.4. Machine Side Converter (MSC)
4. Proposed Power (Active) Limiter
5. Simulation Results
6. Experiments and Results
7. Conclusions
8. Future Work
Author Contributions
Funding
Institutional Review Board Statement
Informed Consent Statement
Data Availability Statement
Conflicts of Interest
Nomenclature
| PMSG | Permanent magnet synchronous generator |
| LVRT | Low voltage ride through |
| WPP | Wind power plant |
| STATCOM | Static capacitor |
| ESS | Energy storage system |
| SDBR | Series dynamic breaking resistor |
| dq | Direct and quadrature axis |
| Direct axis stator voltage | |
| Quadrature axis stator voltage | |
| Stator resistance | |
| Direct axis stator current | |
| Quadrature axis stator current | |
| Magnetic flux | |
| Electrical angular speed | |
| Stator inductance | |
| Direct axis positive sequence current | |
| Direct axis negative sequence current | |
| Quadrature axis positive sequence current | |
| Quadrature axis negative sequence current | |
| Active power reference | |
| Reactive power reference | |
| Quadrature axis positive sequence voltage | |
| Quadrature axis negative sequence voltage | |
| Direct axis positive sequence voltage | |
| Direct axis negative sequence voltage | |
| Direct and quadrature axis reference current | |
| K | Reactive power reference |
| δ | Current ratio |
| Quadrature axis stator reference current | |
| Direct axis stator reference current |
References
- Khooharo, M.A.; Ali, M.; Rana, I.; Memon, A.A.; Shahani, T.A. An Alternate to the Problem of Complete load Shedding Using Smart Energy Meter. Int. J. Electr. Eng. Emerg. Technol. 2021, 4, 15–20. [Google Scholar]
- Bhutta, M.M.A.; Hayat, N.; Farooq, A.U.; Ali, Z.; Jamil, S.R.; Hussain, Z. Vertical axis wind turbine—A review of various configurations and design techniques. Renew. Sustain. Energy Rev. 2012, 16, 1926–1939. [Google Scholar] [CrossRef]
- De La Bat, J.G.; Khan, M.A.; Barendse, P. Development of a system for testing grid-connected Permanent Magnet wind generators. In Proceedings of the 2012 XXth International Conference on Electrical Machines, Marseille, France, 2–5 September 2012; pp. 2066–2071. [Google Scholar]
- Nasiri, M.; Mohammadi, R. Peak Current Limitation for Grid Side Inverter by Limited Active Power in PMSG-Based Wind Turbines During Different Grid Faults. IEEE Trans. Sustain. Energy 2017, 8, 3–12. [Google Scholar] [CrossRef]
- Dey, P.; Datta, M.; Fernando, N.; Senjyu, T. Coordinated control technique of PMSG based wind energy conversion system during repetitive grid fault. In Proceedings of the 2018 IEEE International Conference on Industrial Technology (ICIT), Lyon, France, 20–22 February 2018; pp. 915–920. [Google Scholar]
- Chen, S.-S.; Wang, L.; Lee, W.-J.; Chen, Z. Power flow control and damping enhancement of a large wind farm using a superconducting magnetic energy storage unit. IET Renew. Power Gener. 2009, 3, 23–38. [Google Scholar] [CrossRef]
- Nguyen, T.H.; Lee, D.-C. Advanced Fault Ride-Through Technique for PMSG Wind Turbine Systems Using Line-Side Converter as STATCOM. IEEE Trans. Ind. Electron. 2013, 60, 2842–2850. [Google Scholar] [CrossRef]
- Geng, H.; Liu, L.; Li, R. Synchronization and Reactive Current Support of PMSG-Based Wind Farm During Severe Grid Fault. IEEE Trans. Sustain. Energy 2018, 9, 1596–1604. [Google Scholar] [CrossRef]
- Kim, K.-H.; Jeung, Y.-C.; Lee, D.-C.; Kim, H.-G. LVRT Scheme of PMSG Wind Power Systems Based on Feedback Linearization. IEEE Trans. Power Electron. 2012, 27, 2376–2384. [Google Scholar] [CrossRef]
- Aydarous, A.; Elshahed, M.A.; Hassan, M.A.M. Short term load forecasting as a base core of smart grid integrated intelligent energy management system. In Proceedings of the 2017 International Conference on Modern Electrical and Energy Systems (MEES), Kremenchuk, Ukraine, 15–17 November 2017; pp. 192–195. [Google Scholar]
- Schmall, J.; Huang, S.-H.; Li, Y.; Billo, J.; Conto, J.; Zhang, Y. Voltage stability of large-scale wind plants integrated in weak networks: An ERCOT case study. In Proceedings of the 2015 IEEE Power & Energy Society General Meeting, Denver, CO, USA, 26–30 July 2015; pp. 1–5. [Google Scholar]
- Zhou, J.Z.; Gole, A.M. VSC transmission limitations imposed by AC system strength and AC impedance characteristics. In Proceedings of the 10th IET International Conference on AC and DC Power Transmission (ACDC 2012), Birmingham, UK, 4–5 December 2012; p. 6. [Google Scholar]
- Tande, J.O.; Di Marzio, G.; Uhlen, K. System Requirements for Wind Power Plants. 2007. Available online: https://www.sintef.no/globalassets/upload/energi/pdf/vind/tr-a6586.pdf (accessed on 6 April 2021).
- Tan, K.; Islam, S. Optimum Control Strategies in Energy Conversion of PMSG Wind Turbine System without Mechanical Sensors. IEEE Trans. Energy Convers. 2004, 19, 392–399. [Google Scholar] [CrossRef]
- Van Kuik, G.A. The lanchester–betz–joukowsky limit. Wind Energy Int. J. Prog. Appl. Wind. Power Convers. Technol. 2007, 10, 289–291. [Google Scholar] [CrossRef]
- Xing, P.; Fu, L.; Wang, G.; Wang, Y.; Zhang, Y. A compositive control method of low-voltage ride through for PMSG-based wind turbine generator system. IET Gener. Transm. Distrib. 2018, 12, 117–125. [Google Scholar] [CrossRef]
- Nasiri, M.; Milimonfared, J.; Fathi, S. Modeling, analysis and comparison of TSR and OTC methods for MPPT and power smoothing in permanent magnet synchronous generator-based wind turbines. Energy Convers. Manag. 2014, 86, 892–900. [Google Scholar] [CrossRef]
- Rani, M.A.A.; Nagamani, C.; Ilango, G.S.; Karthikeyan, A. An Effective Reference Generation Scheme for DFIG With Unbalanced Grid Voltage. IEEE Trans. Sustain. Energy 2014, 5, 1010–1018. [Google Scholar] [CrossRef]
- Sharma, H.; Islam, S.; Nayar, C. Power quality simulation of a variable speed wind generator connected to a weak grid. In Proceedings of the Ninth International Conference on Harmonics and Quality of Power. Proceedings (Cat. No. 00EX441), Orlando, FL, USA, 1–4 October 2002; Volume 3, pp. 988–993. [Google Scholar] [CrossRef]
- Strachan, N.P.W.; Jovcic, D. Stability of a Variable-Speed Permanent Magnet Wind Generator with Weak AC Grids. IEEE Trans. Power Deliv. 2010, 25, 2779–2788. [Google Scholar] [CrossRef]













| Item | Past Technique (Crowbar) | Proposed Technique |
|---|---|---|
| Cost | Cost-ineffective [4] | Cost-effective [4] |
| Design Complexity | Design is complex as it includes additional devices [13] | Design is moderate complex |
| Controllability | Less controllability [14] | Controllable [14] |
| Validity | Valid only for asymmetrical faults [4] | Valid for both symmetrical and asymmetrical faults |
| Additional hardware | Required, e.g., crowbar, SDBR, ESS, etc. [15,16] | Does not require any additional hardware |
| Losses | Losses are comparatively high as the crowbar converts the surplus power into heat energy which could result in more losses [13] | Losses are low compared to the conventional techniques |
| Efficiency | Moderate efficiency [4] | High efficiency |
Publisher’s Note: MDPI stays neutral with regard to jurisdictional claims in published maps and institutional affiliations. |
© 2021 by the authors. Licensee MDPI, Basel, Switzerland. This article is an open access article distributed under the terms and conditions of the Creative Commons Attribution (CC BY) license (https://creativecommons.org/licenses/by/4.0/).
Share and Cite
Khan, A.; Ahmad, H.; Ahsan, S.M.; Gulzar, M.M.; Murawwat, S. Coordinated LVRT Support for a PMSG-Based Wind Energy Conversion System Integrated into a Weak AC-Grid. Energies 2021, 14, 6588. https://doi.org/10.3390/en14206588
Khan A, Ahmad H, Ahsan SM, Gulzar MM, Murawwat S. Coordinated LVRT Support for a PMSG-Based Wind Energy Conversion System Integrated into a Weak AC-Grid. Energies. 2021; 14(20):6588. https://doi.org/10.3390/en14206588
Chicago/Turabian StyleKhan, Akrama, Hasnain Ahmad, Syed Muhammad Ahsan, Muhammad Majid Gulzar, and Sadia Murawwat. 2021. "Coordinated LVRT Support for a PMSG-Based Wind Energy Conversion System Integrated into a Weak AC-Grid" Energies 14, no. 20: 6588. https://doi.org/10.3390/en14206588
APA StyleKhan, A., Ahmad, H., Ahsan, S. M., Gulzar, M. M., & Murawwat, S. (2021). Coordinated LVRT Support for a PMSG-Based Wind Energy Conversion System Integrated into a Weak AC-Grid. Energies, 14(20), 6588. https://doi.org/10.3390/en14206588

