Developing Equivalent Consumption Minimization Strategy for Advanced Hybrid System-II Electric Vehicles
Abstract
1. Introduction
2. Models of Hybrid Electric Vehicle
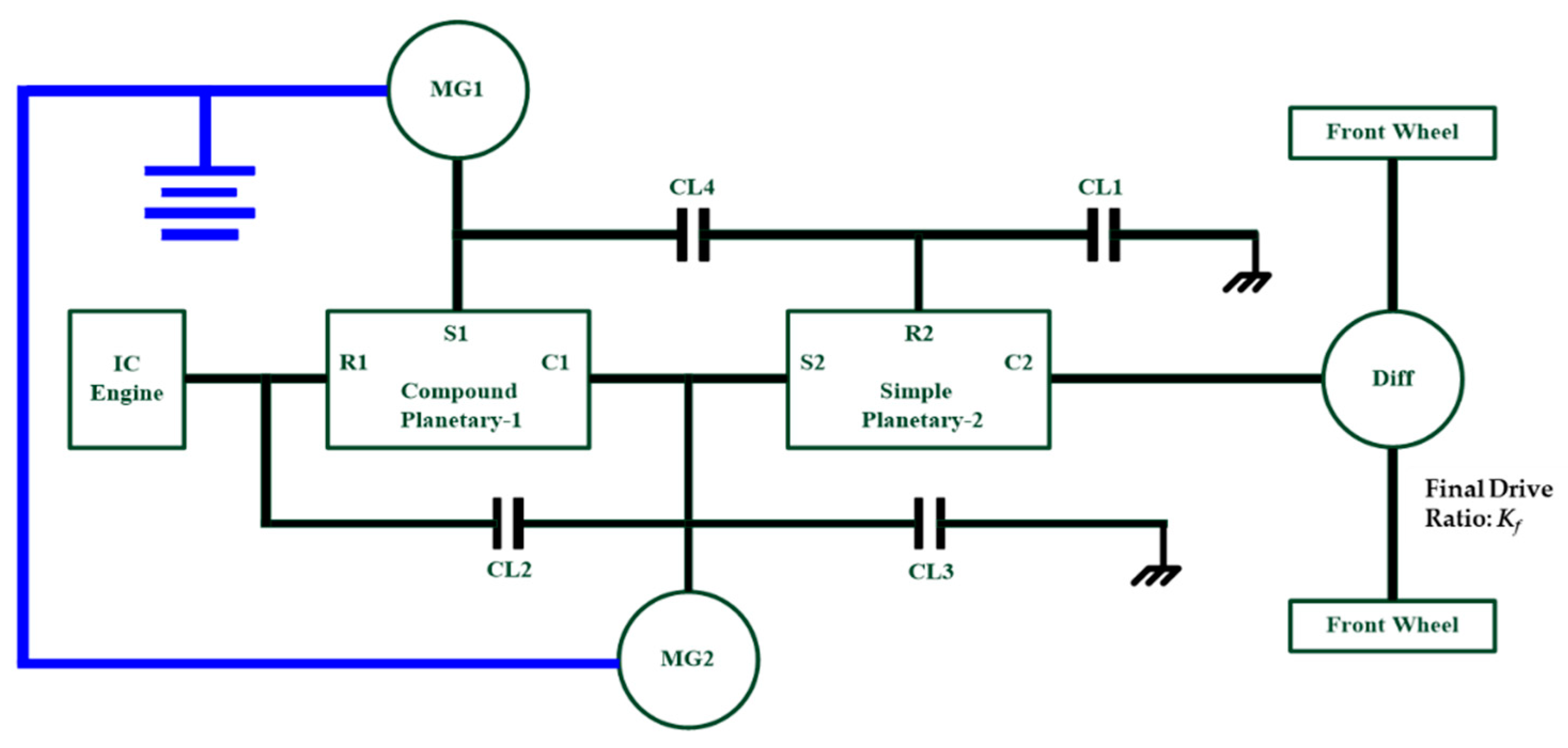
2.1. Introduction of Hybrid Powertrain System
2.2. HEV Simulation Model
2.3. Vehicle Dynamic Module
2.4. Controller Module
2.5. Transmission Module
2.6. Internal Combustion Engine Module
2.7. Motor/Generator Module
2.8. Battery Module
3. Energy Management Strategy
3.1. Optimization
3.2. Rule-Based Control Strategy
3.3. Equivalent Consumption Minimization Strategy
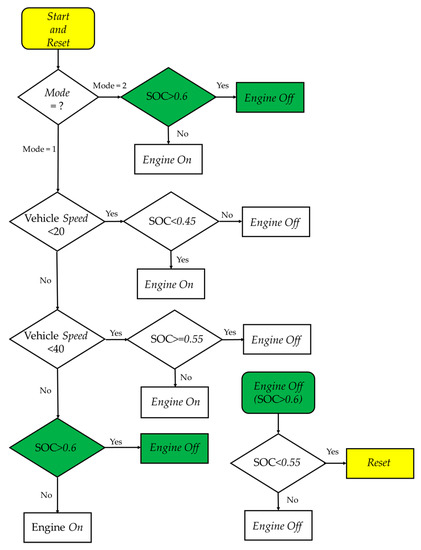
3.4. Engine Switch Control Strategy
4. Simulation Results
4.1. HEV Baseline Model with Rule-Based Control Strategy
4.2. HEV Optimization Model with ECMS
5. Conclusions
- For baseline model with the rule-based control strategy, the fuel economy of the urban, highway, and composite driving cycles were 47 MPG, 39 MPG, and 43 MPG. The official reported fuel economy data of AHS-II are 48 MPG, 37 MPG, and 42 MPG for the urban, highway, and composite driving cycle, respectively. The maximum difference of fuel economy between simulation and vehicle official data is 5.4%, which indicates that the results of simulation model has good correlation with those of the vehicle, and can be used to represent the original vehicle.
- The fuel economies with ECMS optimization were 51 MPG, 42 MPG, and 46.5 MPG for urban, highway, and composite driving cycles, respectively. Comparing ECMS optimization with the rule-based control strategy, the improvements made were 8.5%, 7.7%, and 8.1%, separately. The proposed ECMS optimization strategy provided a better fuel economy performance.
- The efficiencies of the motor/generator 1 and 2 in the rule-based model were 0.83 and 0.85 for city, and 0.85 and 0.84 for the highway driving cycles. Those in ECMS were 0.83 and 0.85 for city, and 0.85 and 0.83 for highway, individually. The biggest difference between the baseline and ECMS was only 1.2%. The improvement of fuel economy was mainly due to the selection of the engine operating points which lead to a better fuel performance. ECMS could effectively implement the best engine power distribution to achieve better fuel consumption.
- In urban driving cycle, there was 42% of time that engine was operated in the less efficiency region for the rule-based control strategy, while there was 27% with ECMS.
- In highway driving cycle, there was 22% of the time that engine was operated in the less efficiency region for the rule-based control strategy, while there were none for ECMS. Overall, ECMS optimization had engine operated in better efficiency range and provided better fuel economy.
Funding
Conflicts of Interest
Nomenclature
| Af | vehicle front area |
| AHS-II | Advanced Hybrid System-II |
| CD | aerodynamic drag coefficient |
| CVT | continuously-variable-transmission |
| DP | dynamic programming |
| ECMS | Equivalent Consumption Minimization Strategy |
| EMS | energy management strategy |
| EPA | Environmental Protection Agency |
| eCVT | electric-continue-variable-transmission |
| F1 | force acting on sun gear |
| F2 | force acting on ring gear |
| Fg | grade resistance |
| FLoad | vehicle road load |
| Fr | rolling resistance |
| Fw | aerodynamic drag |
| fr | rolling resistance coefficient |
| Ftire | force acting on tire |
| g | gravity |
| HEVs | hybrid electric vehicles |
| Ibatt | battery current |
| IC1 | rotational inertia of carrier 1 |
| IC2 | rotational inertia of carrier 2 |
| Ie | rotational inertia of engine |
| IMG1 | rotational inertia of motor/generator 1 |
| IMG2 | rotational inertia of motor/generator 2 |
| IR1 | rotational inertia of ring gear 1 |
| IR2 | rotational inertia of ring gear 2 |
| IS1 | rotational inertia of sun gear 1 |
| IS2 | rotational inertia of sun gear 2 |
| Iwheel | total rotational inertia of the wheels |
| ICE | internal combustion engine |
| J | cost function |
| K | power flow of the motor/generator (1: motoring; -1: generating) |
| Kf | final axle ratio |
| M | vehicle mass |
| MG | motor/generators |
| MPG | mile per gallon |
| meqv(t) | equivalent fuel consumption of electricity power |
| mfc(t) | engine fuel rate |
| mfc, eqv | summation of instant fuel consumption |
| PHEV | plug-in hybrid electric vehicle |
| Pbatt | power output of battery |
| Pe | output power of the engine |
| Pem | output power of the electric motor |
| Preq | vehicle power required |
| PMG | motor/generators power |
| PGS | planetary gear set |
| Qmax | battery capacity |
| Req | internal equivalent resistance |
| RR1 | radius of ring gear 1 |
| RR2 | radius of ring gear 2 |
| RS1 | radius of sun gear 1 |
| RS2 | radius of sun gear 2 |
| RB | rule-based control strategy |
| rtire | radius of tire |
| SOC | state of charge |
| sdis | equivalent factors of discharging |
| schg | equivalent factors of charging |
| Te | torques of the engine |
| TMG | motor/generators torque |
| TMG1 | torques of the motor 1 |
| TMG2 | torques of the motor 2 |
| Tout | torques of the transmission output |
| t | time |
| V | vehicle speed |
| Voc | open circuit voltage |
| α | road slope |
| ηbatt | working efficiency of battery pack |
| ηcon | motor controller efficiency |
| ηem | working efficiency of motor |
| ηMG | efficiency of the motor/generator |
| ηMG1 | efficiency of the motor/generator 1 |
| ηMG2 | efficiency of the motor/generator 2 |
| ρ | air density |
| ωe | rotational speeds of the engine |
| ωMG | motor/generators speed |
| ωMG1 | rotational speeds of the motor 1 |
| ωMG2 | rotational speeds of the motor 2 |
| ωout | rotational speeds of the transmission output |
References
- Meisel, J. An Analytic Foundation for the Two-Mode Hybrid-Electric Powertrain with a Comparison to the Single-Mode Toyota Prius THS-II Powertrain. In Proceedings of the 2009 SAE World Congress, Detroit, MI, USA, 20–23 April 2009. SAE Paper No.2009-01-1321. [Google Scholar]
- Arata, J.; Leamy, M.J.; Meisel, J.; Cunefare, K.; Taylor, D. Backward-Looking Simulation of the Toyota Prius and General Motors Two-Mode Power-Split HEV Powertrains. In Proceedings of the 2011 the SAE World Congress, Detroit, MI, USA, 12–14 April 2011. SAE Paper No.2011-01-0948. [Google Scholar]
- Salmasi, F.R. Control Strategies for Hybrid Electric Vehicles Evolution Classification, Comparison and Future Trends. IEEE Trans. Veh. Technol. 2007, 56, 2393–2404. [Google Scholar] [CrossRef]
- Wirasingha, S.G.; Emadi, A. Classification and Review of Control Strategies for Plug-In Hybrid Electric Vehicles. IEEE Trans. Veh. Technol. 2011, 60, 111–122. [Google Scholar] [CrossRef]
- Mansour, C.J. Trip-Based Optimization Methodology for a Rule-Based Energy Management Strategy Using a Global Optimization Routine: The Case of the Prius Plug-in Hybrid Electric Vehicle. Proc. Inst. Mech. Eng. Part D J. Automob. Eng. 2015, 230, 1529–1545. [Google Scholar] [CrossRef]
- Peng, J.; He, H.; Xiong, R. Rule Based Energy Management Strategy for a Series–Parallel Plug-In Hybrid Electric Bus Optimized by Dynamic Programming. J. Appl. Energy 2017, 185, 1633–1643. [Google Scholar] [CrossRef]
- Moulik, B.; Söffker, D. Optimal Rule-Based Power Management for Online, Real-Time Applications in Hevs with Multiple Sources and Objectives: A Review. J. Energies 2015, 8, 9049–9063. [Google Scholar] [CrossRef]
- Cheng, Y.; Cui, S.; Chan, C.C. Control Strategies for an Electric Variable Transmission Based Hybrid Electric Vehicle. In Proceedings of the 5th IEEE Vehicle Power and Propulsion Conference (VPPC’09), Dearborn, MI, USA, 7–11 September 2009; pp. 1296–1300. [Google Scholar]
- Wang, R.; Lukic, S.M. Dynamic Programming Technique in Hybrid Electric Vehicle Optimization. In Proceeding of the 2012 IEEE International Electric Vehicle Conference Electric Vehicle Conference (IEVC), Greenville, SC, USA, 4–8 March 2012; pp. 1–8. [Google Scholar]
- Pisu, P.; Rizzoni, G. A comparative study of supervisory control strategies for hybrid electric vehicles. IEEE Trans. Contr. Syst. Technol. 2007, 15, 506–518. [Google Scholar] [CrossRef]
- Chen, Z.; Liu, W.; Yang, Y.; Chen, W. Online Energy Management of Plug-In Hybrid Electric Vehicles for Prolongation of All-Electric Range Based on Dynamic Programming. Math. Probl. Eng. 2015, 2015, 368769. [Google Scholar] [CrossRef]
- Yuan, Z.; Teng, L.; Fengchun, S.; Peng, H. Comparative Study of Dynamic Programming and Pontryagin’s Minimum Principle on Energy Management for a Parallel Hybrid Electric Vehicle. J. Energies 2013, 6, 2305–2318. [Google Scholar] [CrossRef]
- Gao, J.P.; Zhu, G.M.; Strangas, E.G.; Sun, F.C. Equivalent Fuel Consumption Optimal Control of a Series Hybrid Electric Vehicle. Proc. Inst. Mech. Eng. Part D J. Automob. Eng. 2009, 223, 1003–1018. [Google Scholar] [CrossRef]
- Zeng, Y.; Cai, Y.; Kou, G.; Gao, W.; Qin, D. Energy Management for Plug-In Hybrid Electric Vehicle Based on Adaptive Simplified-ECMS. Sustainability 2018, 10, 2060. [Google Scholar] [CrossRef]
- Dong, J. Modeling and Real-Time Optimal Energy Management for Hybrid and Plug-in Hybrid Electric Vehicles. Ph.D. Thesis, Tongji University, Shanghai, China, 2009. [Google Scholar]
- Lu, X.; Chen, Y.; Wang, H. Multi-Objective Optimization Based Real-Time Control for PEV Hybrid Energy Management Systems. In Proceedings of the IEEE Applied Power Electronics Conference and Exposition (APEC), San Antonio, TX, USA, 4–8 March 2018; pp. 969–975. [Google Scholar]
- Xu, Q.; Luo, X.; Jiang, X.; Zhao, M. Research on Double Fuzzy Control Strategy for Parallel Hybrid Electric Vehicle Based on GA and DP Optimization. IET Electr. Syst. Transp. 2018, 8, 144–151. [Google Scholar] [CrossRef]
- Ehsani, M.; Gao, Y.; Emadi, A. Modern Electric, Hybrid Electric, and Fuel Cell Vehicles: Fundamentals, Theory, and Design, 2nd ed.; CRC Press Taylor&Francis Group: Boca Raton, FL, USA, 2010. [Google Scholar]


















| Item (Unit) | Value |
|---|---|
| Mass (kg) | 1600 |
| Radius of the tire (m) | 0.352 |
| Vehicle frontal area (m2) | 2.642 |
| Rolling resistance coefficient | 0.01 |
| Gravity acceleration (m/s2) | 9.81 |
| Aerodynamic drag coefficient | 0.386 |
| Air density (kg/m3) | 1.29 |
| Engine Output | SOC < 0.4 | 0.4 ≤ SOC < 0.5 | 0.5 ≤ SOC ≤ 0.6 | |
|---|---|---|---|---|
| Required Torque | ||||
| 0–30 (Nm) | 25 Nm 1400 rpm | 25 Nm 1400 rpm | 25 Nm 1400 rpm | |
| 30–50 (Nm) | 45 Nm 1500 rpm | 45 Nm 1500 rpm | 25 Nm 1500 rpm | |
| 50–75 (Nm) | 140 Nm 1700 rpm | 140 Nm 1700 rpm | 100 Nm 1700 rpm | |
| 75–100 (Nm) | 150 Nm 1700 rpm | 140 Nm 1700 rpm | 130 Nm 1700 rpm | |
| 100–125 (Nm) | 155 Nm 1800 rpm | 145 Nm 1800 rpm | 130 Nm 1800 rpm | |
| 125–150 (Nm) | 170 Nm 1800 rpm | 160 Nm 1800 rpm | 160 Nm 1800 rpm | |
| 150–175 (Nm) | 185 Nm 1900 rpm | 180 Nm 1900 rpm | 170 Nm 1900 rpm | |
| 175–200 (Nm) | 180 Nm 2000 rpm | 160 Nm 2000 rpm | 140 Nm 2000 rpm | |
| 200–250 (Nm) | 180 Nm 2100 rpm | 160 Nm 2100 rpm | 140 Nm 2100 rpm | |
| 250–300 (Nm) | 180 Nm 2200 rpm | 150 Nm 2200 rpm | 130 Nm 2200 rpm | |
| >300 (Nm) | 235 Nm 2000 rpm | |||
| Item | City | Highway | Composite |
|---|---|---|---|
| Rule Based (Baseline) (MPG) | 47 | 39 | 43 |
| Official Data (MPG) | 48 | 37 | 42 |
| Difference (Rule Based–Official)/Official × 100% | −2.1% | 5.4% | 1.6% |
| Item | City | Highway |
|---|---|---|
| MG1 (efficiency) | 0.83 | 0.85 |
| MG2 (efficiency) | 0.85 | 0.84 |
| Item | City | Highway | Composite |
|---|---|---|---|
| Baseline (MPG) | 47 | 39 | 43.0 |
| ECMS (MPG) | 51 | 42 | 46.5 |
| Improvement, (ECMS-Baseline)/Baseline × 100% | 8.5% | 7.7% | 8.1% |
| Item | City | Highway |
|---|---|---|
| MG1 (efficiency) | 0.83 | 0.85 |
| MG2 (efficiency) | 0.85 | 0.83 |
© 2020 by the author. Licensee MDPI, Basel, Switzerland. This article is an open access article distributed under the terms and conditions of the Creative Commons Attribution (CC BY) license (http://creativecommons.org/licenses/by/4.0/).
Share and Cite
Hwang, H.-Y. Developing Equivalent Consumption Minimization Strategy for Advanced Hybrid System-II Electric Vehicles. Energies 2020, 13, 2033. https://doi.org/10.3390/en13082033
Hwang H-Y. Developing Equivalent Consumption Minimization Strategy for Advanced Hybrid System-II Electric Vehicles. Energies. 2020; 13(8):2033. https://doi.org/10.3390/en13082033
Chicago/Turabian StyleHwang, Hsiu-Ying. 2020. "Developing Equivalent Consumption Minimization Strategy for Advanced Hybrid System-II Electric Vehicles" Energies 13, no. 8: 2033. https://doi.org/10.3390/en13082033
APA StyleHwang, H.-Y. (2020). Developing Equivalent Consumption Minimization Strategy for Advanced Hybrid System-II Electric Vehicles. Energies, 13(8), 2033. https://doi.org/10.3390/en13082033

