Abstract
The internet of things (IoT) manages a large infrastructure of web-enabled smart devices, small devices that use embedded systems, such as processors, sensors, and communication hardware to collect, send, and elaborate on data acquired from their environment. Thus, from a practical point of view, such devices are composed of power-efficient storage, scalable, and lightweight nodes needing power and batteries to operate. From the above reason, it appears clear that energy harvesting plays an important role in increasing the efficiency and lifetime of IoT devices. Moreover, from acquiring energy by the surrounding operational environment, energy harvesting is important to make the IoT device network more sustainable from the environmental point of view. Different state-of-the-art energy harvesters based on mechanical, aeroelastic, wind, solar, radiofrequency, and pyroelectric mechanisms are discussed in this review article. To reduce the power consumption of the batteries, a vital role is played by power management integrated circuits (PMICs), which help to enhance the system’s life span. Moreover, PMICs from different manufacturers that provide power management to IoT devices have been discussed in this paper. Furthermore, the energy harvesting networks can expose themselves to prominent security issues putting the secrecy of the system to risk. These possible attacks are also discussed in this review article.
Keywords:
energy harvesting; IoT; batteries; piezoelectric; photovoltaic; solar energy; wind energy; thermal energy 1. Introduction
The Internet of Things (IoT), also known as the Industrial Internet or the Internet of Everything, is an emerging technology that has enabled the interaction of global machine networks. For future technologies, IoT is playing a vital role as many industries are focusing on it. The importance of the IoT from an industrial point of view can be realized when the devices that are connected with the global machine network can interact with each other for the support system of the customers, intelligence applications for business, inventory systems for vendors as per their requirements, and can also perform analytics for business. Therefore, industries are rapidly adopting this technology for innovative technological solutions and competitive pressure [1,2].
Ashton, in 2009, introduced the concept of the IoT with the purpose of connecting radio frequency (RF) identifiers to the internet [3]. Currently, IoT is responsible for managing capillary networking infrastructure, representing a rather large number of wireless devices that can be connected to the internet [4,5]. There are four building blocks for the IoT devices: gateways, processors, actuators/sensors, and the applications. Processors act as the brain of the IoT system. They operate by processing the data fetched by the sensors. Gateways are responsible for transferring the processed data to a proper location. Bluetooth, WiFi, and low-power wide-area network (LPWAN) are the transport and communication standards for the IoT. Data are collected from its surroundings by sensors, whereas actuators/sensors give surrounding the processed data. The collected data have to be utilized by a proper application. The main applications of IoTs include traffic management, health care systems, environmental monitoring, and smart buildings. As the IoT is developing the wireless sensor nodes (WSNs), they have been applied to road traffic monitoring and environmental areas as well. For WSN devices the power sources are divided into two categories: renewable energy sources and nonrenewable energy sources. The renewable energy sources are thermal energy, mechanical energy, and radiant energy. Non-renewable energy sources are fuel cells and batteries. Renewable energy source harvesters possess the advantage of low volume, low weight, limited environmental impact, and long life. Among these energy sources, mechanical energy has been subdivided into the steady-state mechanical source, vibration, and intermittent mechanical sources [6]. Depending upon the vibration frequency, mass, and amplitude of the vibration source, the vibration energy can be extracted from it. The steady-state mechanical sources are water flow, and air currents. These sources are being used on a macro-scale for the generation of electrical power as in hydroelectric plants and on a small level. Intermittent mechanical sources might be cyclic in nature out of which the energy is available only for a part of the cycle. It includes the energy from human activities such as body motion and walking, or the vehicles passing over the energy harvesting device. Some environmental limitations make the replacement of batteries from WSN a difficult task. Besides this fact, batteries are very costly and also cause environmental pollution. Therefore, this urges researches to look for an alternative source of power. To harvest energy from the sustainable power supply, many sources such are mechanical motion, radiation, thermal gradient, and light can be used [7,8], which are usually renewable and clean sources of energy especially for WSN [9,10]. The limitation of the energy associated with WSN makes it a bottleneck for WSN technologies. To overcome this limitation on WSN, there is a requirement to explore an efficient harvesting system with high performance for the WSN environment. For this, the researchers are showing great interest. An ideal energy harvester is to provide constant energy which is a very complicated task and is very difficult to achieve. This can be optimized by the management and energy storage.
For the past several years, IoT has been widely spread across the globe as the connected number devices with the internet may cross 50 billion by 2020 [11]. This review focuses on the innovative design and solutions for self-powered IoT devices. Energy harvesting based on a renewable source is a promising field that enables IoT devices to generate electrical energy by absorbing energy from the environment. This technology will overcome the replacement and maintenance of the batteries resulting in more reliable and long-lasting solutions [12].
In this review article, the techniques for energy harvesting are elaborated in Section 2, for energy sensing in Section 3, transducers for energy harvesting in Section 4, power management of IoT devices in Section 5, storage of energy in Section 5.2, power management integrated circuits in Section 7, current solutions for energy harvesting for IoT devices in Section 8, threats and attacks on energy harvesting networks in Section 9, and security and energy trade-off in Section 10.
2. Energy Harvesting
The process of conversion of ambient energy into electrical energy is known as Energy Harvesting (EH). Over the years, several techniques have been developed to utilize this concept for a number of different sources [13]. An EH system is a combination of several subsystems working in parallel, out of which power generation has a key role that is responsible for driving IoT devices. Energy harvesting for the low-power devices from sources like thermal, solar, wind, radiofrequency, sound, etc. has been performed efficiently over the last decade [13,14]. A workflow of energy harvesting based on light, temperature, motion, electromechanical, and electromagnetic field are shown in Figure 1. Different type of mechanisms for various energy harvesting techniques, i.e., from AC and DC sources are represented in Figure 2.
Figure 1.
A workflow of energy harvesting.
Figure 2.
Mechanism for various energy harvesting techniques.
2.1. Techniques for Energy Harvesting
There are the two classes for energy harvesting architectures which is shown in Figure 3 and Figure 4. Figure 3 represents the harvest–store–use energy architecture and Figure 4 represents the harvest–use energy architecture.
Figure 3.
A conventional architecture of energy harvesting devices with the maximum power point tracking (MPPT) for storage.
Figure 4.
A conventional architecture of energy harvesting devices with the direct utilization of energy to power Internet of Things (IoT) devices.
2.1.1. Harvest–Store–Use Energy Harvesting Architecture
If the energy is present in the surroundings, then this architecture harvests that energy and stores it for future use [15]. The said architecture is shown in Figure 3, where a photovoltaic (PV) cell is considered as an example for the energy conversion mechanism. As the energy is harvested from the surrounding energy, the storage elements such as supercapacitors and rechargeable batteries need to be selected depending on the environmental conditions. In some devices for the event of primary storage exhaust, the secondary storage can be used. An example of such type of harvesting architecture is the solar energy harvester. The harvester is composed of voltage regulator, maximum power point tracking (MPPT) converter, and photovoltaic cell. One voltage regulator is used for the charging of the batteries and the other one is used for constant power provision for the IoT devices.
2.1.2. Harvest–Use Energy Harvesting Architecture
The harvest–use architecture does not make use of the voltage converters and it eliminates the energy storage in the long-term; therefore, the disadvantages of the previous harvest technique are successfully removed [15], thereby reducing the device cost, potentially resulting in increasing the efficiency of the system. The harvested energy through this technique is put to use directly to power the IoT devices as shown in Figure 4, where a PV cell is considered as an example for energy conversion mechanism.
2.2. Mechanical Energy Harvesting
A wide range of sensors is needed by IoTs for medical care, security, infrastructure monitoring, health monitoring, and environmental protection. Several issues involving batteries, such as costs, high maintenance, limited lifetime, and environmental issues, make them a poor solution for IoT [16,17,18]. Some IoT devices need to be self-powered to work continuously during their lifetime. Nanogenerators were made by the Wang group from 2006; these can convert small amounts of mechanical energy into electric current [19]. The very first nanogenerators were based on the triboelectrification and piezoelectric effect. In 2017, Wang et al. [20] presented the fundamental theory of nanogenerators starting from the Maxwell equations and discussed the similarities and differences between triboelectrification nanogenerators (TENG), piezoelectric nanogenerator (PENG), and classical electromagnetic generator. Nanogenerator’s major applications as presented by him are self-powered sensors, blue energy, and micro/nano-power source. Piezoelectric energy harvesters due to high conversion efficiency and simple configuration have been researched intensively. Lin et al. [21] used standard MEMSfabrication to develop a multi-cantilever piezoelectric generator. Magnetically assisted stencil printing (MASP) technique is reported by Medesi et al. [22] for multilayer ceramic devices fabrication. Nanofibers based on piezoelectric polymers are useful for various sensors and energy harvesting [23,24]. Wang group made an energy harvester with a biresonant structure of polyvinylidene fluoride (PVDF) films with two cantilevers [25]. This device, at a low operating frequency of 16 Hz, achieved 0.35 mW of power; an improvement in vibration-to-electricity efficiency of 40–81% was achieved. According to them, the biresonant piezoelectric PVDF energy harvester is capable of collecting more energy from random vibration sources. An energy harvester with PDMS/Ag/ZnO/Ag/PDMS layers was fabricated by the Balpande group [26]. Ag represents the plate electrodes and ZnO is a green piezoelectric material. The substrate was PDMS due to its low elastic modulus with capability of improving cantilever deflection. Good optical properties, biocompatibility, a better piezoelectric coupling coefficient, and low deposition temperature are the reasons for the selection of ZnO. 10.45 lW/mm3 is the harvester’s power density which is sufficient enough for the sensor nodes in WSN. Energy harvested from the undesirable mechanical vibration and abandoned heat can be used for low powered electronic devices [18,27,28,29,30]. Conversion of energy from the ambient environment into electrical energy is known as the vibration energy harvesting (VEH). Chen et al. [31] proposed a system with a piezoelectric impact-induced vibration cantilever energy, high-efficiency power management circuit, and low power consumption. The harvester is promising for the conversion into high-frequency resonant output from low-frequency input which is generated from the passing vehicles over the speed bumps, to harvest low-frequency excitation. Commonly the energy harvesting is applied for micro-power sources but it can also be applied in the macro-power sources by means of the large harvester. With the help of a piezoelectric cantilever beam, an energy harvester was designed for the busy roadway by the Sung research group [32]. The main contribution of the piezoelectric energy harvesters towards MEMS in past three decades is represented in Figure 5 [33].
Figure 5.
Advancement in piezoelectric energy harvesting for MEMS.
Forty-eight piezoelectric beam natural frequencies were tuned using road vibrational frequency and got the 736 lW power output and 8.19 mW/m2 of power density. In the future, vibration energy can be used for street lamps, and for accident detection various sensors can be integrated with the street lamps. Using piezoelectric energy harvesting (PEH) vibration, motion capturing and acoustic energy can be converted into electrical output. Raindrop impact on the PEH was analyzed by Ilyas and Swingler [34] in 2015. They discovered that one impact can result in energy below 90 nJ with 2.5 lW of power for one harvester unit. Harvester’s reliability is crucial before putting it for real situation use. MEMS electrostatic vibration energy harvesters shock reliability was improved by Fujita et al. [35] in 2014 with the shock-absorbing structures. A silicon mass–spring system was the base of the harvester. The reason for the failure of harvester under shock excitation was because of the impact between spring anchors. They introduced the shock-absorbing bumpers to improve shock resilience and to redirect the impact of the shock on the non-vital parts. Using various mechanical loads and under high cyclic electric fields, Wang’s group, in 2009, examined the piezoelectric actuator’s reliability [36]. The results showed by increasing the load cycles a monotonic decrease appeared in mechanical strain and charge density. This degradation was preload stress-dependent. Due to high stress or strain the macrofiber composite (MFC) fatigue failure for PEH was studied by Yang et al. [37]. The PEH under examination was made up of a cantilever beam and a patch at its fixed end made up of MFC. At high strain amplitude with 0.5 million cycles of testing, it was observed that there was a severe loss in the performance of the PEH. Voltage output degradation, natural frequency changes, and crack formation were the failures. A safe amplitude limit was said to 600 le for the reliable MFC performance. To meet the IoTs demands, portable self-power generation, and sustainable energy resources the triboelectric nanogenerators have been developed.
Many researchers also focused on the harvesters for satellite structures, as in this way the harvested energy can power IoT devices to transmit the signal or data into the ground station. The piezoelectric harvesters are used for this purpose in reconnaissance satellites, as these types of satellites have a huge number of sensors. Therefore, energy harvesting is a critical and promising task in reconnaissance satellites to power IoT. Elahi et al. proposed an energy harvester model for the reconnaissance satellites that are efficient and can power microelectromechanical devices [38,39,40,41].
2.3. Aeroelastic Energy Harvesting
From the last few years, many researchers are focusing on flow-induced structural vibrations as a source of energy harvesting for IoT [33,42]. These types of harvesters are a perfect example of fluid–structure interaction, as these harvesters can absorb energy from the fluid flow in the form of structural vibrations and can transform it into useful electrical energy to power IoT devices. These harvesters have numerous applications in the field of aerospace engineering. The aerospace vehicle may stay away from the sun for months, that is why solar energy can not be a proper solution for this problem [43]. Conventional batteries have the disadvantage of being heavy and their maintenance cost is high and sometimes their maintenance is very difficult, i.e., in high altitude platforms [44,45]. That is why there is a need for a smart structure in the aerospace vehicle that can harvest energy by absorbing the energy from surrounding and can be utilized to power wireless sensors and can transmit data to the ground station via TTC subsystem [38].
Many researchers are working on piezoelectric aeroelastic energy harvesters based on the flutter phenomenon. In recent study by Elahi et al. the mathematical model is presented based on Theodorsen’s classical aeroelastic model. The designed harvester is capable of powering IoT devices by using PZT-5A and BaTiO3 materials. The behavior and amplitude of the limit cycle oscillations are also represented as an input to the IoT harvesting system. Moreover, the unsteady aerodynamic model is emphasized to predict the power harvesting for the IoT [46]. This work is further explored by presenting a numerical and experimental model for powering the IoT based on the flag-flutter mechanism. The presented harvester is capable of powering micro/nano IoT devices. Numerical and experimental campaigns were performed in a subsonic wind tunnel, in which harvester was subjected to the axial flow. Moreover, the critical velocity and bifurcation graph were predicted for the IoT harvesting phenomenon [47,48]. The galloping based aeroelastic energy harvesting is also a promising field to drive IoT devices [49,50]. The comparison of various fluid–interaction-based energy harvesters based on piezoelectric is represented in Table 1, which can be used to power IoT.
Table 1.
Power comparison of various aeroelastic energy harvesters.
2.4. Solar Energy Harvesting
From past few years many photovoltaic materials have been used to achieve incremental gains in device performance. Example of such materials are organic photovoltaics (OPV), dye-sanitized solar cells (DSSC), crystalline silicons, etc. [63,64]. Amorphous silicon and copper indium gallium selenide are considered as one of the best PVs giving high performance in outdoor conditions and low performance if used indoors [65,66]. Autonomous IOT devices are powered by using the ambient PV cells which can support the on-device artificial intelligence [67]. With the help of photovoltaic cells, the sunlight is harvested into electrical energy [68]. Harvesters that are available in the market are discussed below.
2.4.1. Hydro Watch
Hydro watch harvester uses a maximum power point tracking system and TelosB platform [69]. It is a single source harvester with the main features of requiring no software control for the battery and has a simple circuit with two NiMH batteries. The efficiency of the generated energy is very high but the lifespan of NiMH batteries has limitations [69].
2.4.2. Heliomote
This harvest also uses two NiMH batteries but with the Mica2 platform [70]. Monitoring and tracking the amount of extracted solar energy from the harvester can be easily done. Unlike the hydro watch, this system does not make use of the MPPT. It keeps the track of device’s energy requirement as it is an energy management module [71,72,73].
2.4.3. Prometheus
Prometheus is capable of holding a large amount of energy for a longer period. This is the reason that solar energy harvester makes use of the TelosB platform to minimize the leakage current. Buffers stores the extracted energy. Supercapacitors here act as the primary buffers and are connected in the series. The lithium battery is used as the secondary storage battery. Prometheus requires software control and is a double storage solar energy harvester [74,75].
2.4.4. Fleck
This system is designed in such a way that it can work in the full sunlight only and uses two NiMH batteries. As the devices tend to remain in the ON state for the maximum amount of time therefore DC-DC converter is used for the powering of IoT devices. Using two supercapacitors fleck can be used for battery-less systems as the device can stay alive for 27 h using fleck [70].
2.4.5. Everlast
A connection of the energy node of supercapacitor and solar with the harvester makes an Everlast. It is independent of batteries. The usage of supercapacitor increases the charging and discharging cycles which results in constant optimization of the output. A circuit containing a Buck converter and a switched-capacitor can do the effective charging of the supercapacitor. Twenty years is the lifespan of the Everlast [76].
2.4.6. Solar Biscuit
This harvester is very similar to the former but it is used in integrated mode with a supercapacitor. There is no need for the voltage regulator and the supercapacitor is attached directly to the cell [77].
2.4.7. Sun Flower
The composition includes a supercapacitor and four PIN photodiodes. In addition, a switching regulator is needed for the charging of the capacitor. It has unlimited lifetime [78].
2.4.8. Ambimax
This harvester can make use of the wind energy if the solar energy is in the low amount or not available at all and is known as a multi-source energy harvester [79]. Just as previously discussed, this harvester also makes use of the supercapacitor for the storage of harvested energy. This also has primary and secondary buffers for energy storage. A hardware circuit is required for the controlling of the supercapacitors charging. Current flow is blocked by the switching regulator which is a place between the supercapacitor and the source resulting in the 12.5 times increase in the speed of the charging of supercapacitor in Ambimax harvester. This arrangement also improves the efficiency of the energy harvester.
2.5. Sound Energy Harvesting
It is a widely distributed type of energy that is sustainable. Noise reduction and powering the nano- and microsensors by conversion of electrical energy from sound energy has much application in the areas such as environment monitoring, structure monitoring, and Internet of Things. During sound energy harvesting, a big loss in energy can be faced because of the inherent frequency and mismatch between common sound wave frequencies. The majority of the works utilizing the sound energy harvesters were focused on the piezoelectric effect based nanogenerators [80,81]. They faced low output performance because of the small device bandwidth, and device inherent frequency and common sound frequency mismatch. For the harvesting form the mechanical vibration energy, a triboelectric effect-based TENG is made [82,83]. Using a flat organic film, TENG acoustic energy can be harvested [84,85]. The achieved power output was 60.2 mW/m2 and the maximal current density was 1.6 mA/m2. To scavenge noise energy a bistable acoustic energy harvester was reported by the Qin group [86]. Fabrication of harvester was based on a piezoelectric cantilever beam with a flat plate. Dynamic acting is produced due to the effect of the incident and reflecting sound waves that force back and front of plates to oscillate. The harvester can generate a large output as it can reach to the coherence resonance. The obtained voltage is up to 60 mV at 95 dB. An acoustic energy harvester for the low-frequency bands was proposed by Yuan et al. [87] with high efficiency. Harvester is composed of the affixed piezo disk with tunable Helmholtz resonator and flexible substrate. Sound pressure amplification is done by the resonator. With 100 dB sound pressure and optimal load, this harvester can generate 3.49 lW. Harvester’s energy conversion efficiency can reach up to 38.4%. A sound driven TENG is fabricated by Cui et al. [88] based on PVDF nanofibers and mesh membrane, which is stable in working between the bandwidth of 50–425 Hz; it has a charging rate of 61 lC/s with 0.45 mA.
2.6. Wind Energy Harvesting
New IoT devices such as remote sensors demand ultra-low power consumption or a self-powered function [89]. Self-sustained oscillations from the flexible piezoelectric membrane are used by Orrego et al. [90] for the wind energy harvesting. Together with hydro energy, wind energy can be harvested [91]. There are two types of turbines for wind energy: vertical axis wind turbine (VAWT) and horizontal-axis wind turbine (HAWT). The former is for the condition in which there is a constant change in the wind direction and the later is for the constant wind direction. Azevedo and Santos [91] and Wilson and Lissaman [92] gave the theoretical power generated from the wind turbine as
where is the maximum power available from wind, denoted turbines performance coefficient, q represents air density, turbines swept area is represented by A, and v is wind speed. Pelton and propeller turbines are widely sued for the generation of energy from the hydro energy source. A Pelton turbine is used for the high heads with a low flow of water, whereas the Propeller turbine is for the low heads. Power of the hydro system is given as [91,93]
where g is gravitational acceleration, is water density, the turbine flow rate is given by Q, and H is the effective height of the head.
2.7. Radio Frequency Energy Harvesting
Radio frequency energy harvesting is also of great interest; apart from the energy harvesting using other sources such as vibration, thermoelectric effect, wind, and solar, which can be used for the recharging of the IoT devices, but are unreliable due to the variations in the amount of energy. The RF-based energy harvested signals can carry the information along with the production of energy and can also process that information simultaneously [94,95]. This is specifically for the powering up of the IoT devices.
A two-way amplify and forward relay network was analyzed by Shah et al. [96] with wireless harvesting capabilities. Using the received RF signal relay node harvests the energy first. Then relay amplifies and forwards the information so received to the destination. The monitoring of high voltage electrical equipment can be done by an RF energy powered temperature sensor which was presented by the Xiao group [97]. It consists of a dual-channel reader and various sensor nodes. This system can withstand for 60 s a short burst with 25 kV electric discharge. This energy harvester is a low cost for surface acoustic wave (SAW) sensor.
2.8. Thermal Energy
Thermal energy, main source “heat” and temperature variation. Two techniques are being used for harvesting energy from a thermal source, first is pyroelectric and the other is thermoelectric.
The Seebeck effect is used by the thermoelectric technique to convert the difference in temperature into usable energy form directly. 5–8% efficiency of harvesting is achievable by the thermoelectric technique of harvesting. The thermoelectric devices are used in terrestrial and space applications. Many studied the harvesting energy through thermoelectric source [98,99,100].
In pyroelectric energy harvesting, the waste heat energy is converted into electrical energy for the battery-free IoT-based portable devices and wireless sensors. It can convert temperature fluctuations into electrical energy and this reason makes is more attractive for harvesting energy from the waste heat. PMnN-PMS-PZT ceramic’s output voltage and pyroelectric energy are increased by Wang et al. [101] they used solid-state reaction and modified Zr/Ti ratio to achieve this. The composition of Zi/Ti to 95/5 (Zr95) was found to be with the best performance as demonstrated by the authors. Zr95 ceramic’s achieved 25.7 lW output power. As compared to the traditional pyroelectric ceramics this Zr95 had 5957 lc/m2 as a pyroelectric coefficient, which was two to three times higher than the others. Furthermore, silicon is efficient thermoelectrically and is economically attractive having CMOS compatibility but the high thermal conductivity is its biggest disadvantage. Thermo-converter model was formed by Haras et al. [102] using thin-film lateral architecture in which thermal conductivity is reduced by using the confinement effect. 7 W/cm2 of power density is achieved by them and they also mentioned about the usage of 10mm thick silicon can result in 10 times high efficiency. The comparison of power densities from various sources of energies are represented in Table 2.
Table 2.
Power density of various sources.
2.9. Energy Autonomous IOT Nodes
The authors in [67] formed solar cells based on dye-sensitization. Solar energy was used by Ram et al. [108,109] for the energy harvesting and for the powering of IoT end node devices. Power managements in integrated circuits and its control mechanism was discussed by Avalur wt al. [110]. The energy management of the harvested energy was explained by Bediar et al. [111]
3. Energy Sensing
Sandhu et al. [112] explored in the transport mode application the energy positive sensing concept. Before feeding the energy harvested signal it has to be digitized. For this purpose, Analog-to-Digital Converter (ADC) is needed which consumes the Signal Acquisition Power (SAP) of the digitization of the harvested signal. This SAP can be either higher or lower than the power harvested and it is dependent on the characteristics of the transducer and the application environment. Acquisition Power Ratio (APR) is given as follows.
Senors modes are divided into three categories depending on the amount of the energy harvested. Energy negative sensing (if APR < 1) requires external source support to power nodes for the digitization because the harvested energy is lower in amount than the required energy for digitization. Energy positive sensing (if APR > 1) is the one in which harvested energy is higher than the energy required for signal acquisition and is important in emerging fields. Energy neutral sensing (if APR = 1) has a very less practical value as it lies on the boundary between energy positive and negative sensing. The different type of signals from energy harvesting technique is represented in Figure 6.
Figure 6.
Types of signals from energy harvesting.
4. Transducers for Energy Harvesting
Transformation into electric energy from other energy sources requires transducers. Each energy harvester has a unique transducer for the conversion into electric energy depending upon its electric characteristics. It includes Piezoelectric generators, Photovoltaic cells (PV), Radio frequency, Thermoelectric generators (TEG), and many others. Energy sources for IoT applications into different sources as given in Table 3.
Table 3.
Energy sources for IoT applications.
Configuration of the power generation element is very important depending upon the specified energy source for the design of IoT devices. The selection of the efficient energy harvesting transducer is very crucial for the proficient energy harvest from the source available. Depending upon these specifications, several harvesting architectures have been proposed to maximize the harvested energy for example algorithm MPPT for extraction from solar energy [114,115]. There is research ongoing aiming at the maximization for conversion energy efficiency for piezo-thermomechanical, thermoelectric, and piezo-thermofluidic generators [116].
5. Management of Power
Management of energy is the most demanding and challenging research component which is responsible for taking care of the efficiency of harvested power and for the provision of energy management solutions to avoid the minimal level loss. The best procedure for harvest transformation is to make the element responsible for power management without overlooking the principle of harvest. Previous works have tried their best to form solutions such as System on Chip (SoC) [117], techniques for management of power, and power integrated circuits (PICs) [118,119,120,121]. Undoubtedly, it is a critical challenge that has to be addressed for EH systems and IoTs. There has to be a balance between consumption and generation of the power of the device. As the harvest source is highly dependent on the ratio of consumption and is discontinuous and independent of the fact that consumption ratio is more or less than the generated power. Henceforth the modes of operation can be customized accordingly to be either continuous or discontinuous.
5.1. Consumption of Power for IoT Devices
The approximation of consumption of power for a particular IoT device is mandatory for the operation. Therefore, the relation of power consumption with generated power must be developed and estimated. Two scenarios can be possible either the consumed power is less than the generated power or it can be more than generated power. If this is the case then the modes of operation have to be carefully organized to maintain a balance between both powers (generated and consumed). Active mode, sleep state, and stand by having to be measured for IoT devices. Both cases are shown in Figure 7.
Figure 7.
Power Management: (a) Continuous operation mode. (b) Discontinuous operation mode.
5.2. Measurement of Power for IoT Devices
In the market, several devices are available commercially for the testing of measurement of parameters needed to design a model for any IoT device. Systems requirements and functionality of the devices differentiate them from each other. On the other hand, lab-based devices are also available which might be bulky in some cases and can be expensive at the very same time. However, sensor nodes by single current energy information can also be provided by the energy monitors which are available online [122]. A strategy that is more complex than the online energy monitors is embedded power loggers. These take the log of the embedded sensor node’s consumption [123]. Another approach is tested buds profiling which is not the energy harvesting but is used for external high-level protocols such as communication protocols [124].
6. Storage of Energy
Conversion of the energy from the form in which storage is difficult (e.g., electrical energy) to the form where it can be stored easily (e.g., electrochemical) describes the term energy storage. This stored energy can be converted back into the form for direct use. Several ranges of energy storage devices are made with different properties such as power, capacity, and charge/discharge rates. If the selected energy storage device has to satisfy a set of requirements that are related to adequate capacity, small size, and low surrounding environmental impact. Storage energy technology affects directly the cost, size, and node’s operating life [125].
6.1. Energy Storage Batteries
Size, cycling, lifetime, weight, quick charging, and discharging are the key factors that affect the choice of battery. The role of batteries is not only to supply energy to the system but also to store the harvested energy. This helps in storing the energy for the incidences when energy cannot be directly extracted from the surrounding. Specifications of the battery which are important include energy density, storage technology, internal resistance, self-discharge, depth of discharge, and tolerance to overcharging. An example can be battery selection for different climatic conditions (e.g., arctic regions vs. tropical) [126]. The pros and cons of energy storage devices are represented in Table 4.
Table 4.
Energy storage devices [127,128,129].
There are primary batteries and secondary batteries. Non-rechargeable batteries are the primary batteries. Their advantages include temperature stability and high capacity. When their lifetime ends they need to be replaced, which is their main disadvantage, another disadvantage is periodic maintenance. They are categorized into alkaline and acidic batteries. Alkaline-based batteries have better performance whereas acidic ones are less expensive and more dependable. Other than these the batteries composed of lithium-ion do not give a good performance in the cold temperatures as their internal resistance increase in such weather conditions, leading to the capacity loss, and vice versa for the opposite weather conditions, but in this condition, the battery life shortens and may also cause permanent damage. The efficiency of battery storage is estimated to be in the range of 60–80% which depends on their electrochemistry and operational cycle [130]. The parameters for energy storage batteries are represented in Table 5.
Table 5.
Parameters of energy storage devices [75,131,132,133,134,135].
Rechargeable batteries are secondary batteries that are limited by their cycling capacity despite the availability of many different charge/recharge cycles. Energy density (Wh/kg) Maximum density of stored energy per unit mass which differs from battery’s chemistry. Battery Capacity Amount of energy that can be stored in a cell at full charge.
Many electrochemical batteries have a lifetime of the order of hundreds of thousands of charging/discharging cycles. Electrodes chemical corrosion decreases battery capacity. Therefore the operating temperature and charging/discharging cycle greatly influence the battery lifetime [136]. Parameters of some of the batteries are shown in Table 2.
6.2. Supercapacitors
Supercapacitors have high power density as compared to the common capacitors and the batteries. Their construction is either by pseudocapacitors or by the electrochemical double-layer capacitors (EDLCs) [137]. Electrochemical is the basic work principle of the ultracapacitor such as EDLC. In between the thinner electrolytic dielectrics and the high surface, area electrodes have situated the charge. Dielectric materials breakdown parameters give the maximum operating voltage. There is a safety margin in their rated voltage in order to prevent the electrolyte decomposition and short circuit [125,138]. Even though the pseudocapacitors have low power density than the EDLC devices, still they can provide high energy density and specific capacitance [137].
The advantages of the supercapacitors as compared to the rechargeable batteries are as follows. 1. Without the reduction of storage capacity and performance decrease they have large number of charge/discharge cycles: e.g., around 500,000 to 1,000,000 [125,139]. Fast charging process with high efficiency of charging and discharging up to [125]. EDLC supercapacitors and pseudocapacitors both have a wide range of temperature conditions under which they can work from −40 °C to +65 °C [139]. There is a self-discharge problem associated with supercapacitors [140].
6.3. State-of-Charge Estimation
Another very important task is the estimation of accurate state-of-the-charge (SoC) for energy storage applications. It is also a very complex task as there can be many factors to cause aging of the stored energy. These factors include loss of charge acceptance of the electrodes active material, electrolytes physical properties changes, and current conductors corrosion [141]. Therefore monitoring of the state-of-Health (SoH) id a very important parameter to be measured to state the physical condition of the battery [142]. Operational parameters like transmission periods and measurements are set-up by the estimation of SoC for the effective operation of EWSN [143]. Many reviews have describes common SoC estimation methods [141,144,145].
Coulomb Counting Ampere-hour counting or Coulomb counting is the most common primary battery management circuit used in the modern electronics embedded designs with energy storage. They named the corresponding electrical circuit as “gas gauge” [145], which is based on the simple voltage measurement across the circuit with the resistor connected to the series of loads.
Impedance spectroscopy This method is very commonly used to measure the electrochemical process which includes the internal resistance measurement, to determine SoH and SoC [141]. The remaining capacity can be determined by a discharge test which is the most reliable method. As this test is time-consuming and can only be operative offline hence it is not practical [141]. Therefore, it can only help in estimating the energy storage capacity at the very beginning of the life-cycle.
7. Power Management Integrated Circuit (PMIC)
Power consumption for the IoT devices can be reduced if a proper and efficient power management integrated circuit is used (selection may depend on the necessary parameters of the designer). Selection of energy transducer, estimated power calculation related to the generation values and power consumption, these constraints must be fulfilled for the PMIC. Many PMICs are already developed which can provide a completed solution for energy harvesting go the IoT application some of them are going to be discussed below.
7.1. E-PEAS (AEM 10940)
It harvests the energy from the dc power source via the PV cells and has the power to store energy in the battery. This design is explicitly for wearable devices, home automation, and geolocation. It can harvest the power up to 50 mW. Using the boost converter the power can be transferred from the source to any other storage element. Over-discharge and over-voltage protection operation are inserted in this to prevent the damage to the device [146].
7.2. Cypress (S6AE10xA)
This IC harvest energy from the solar source for the IoT devices with the solar cells as small as 1 cm2. Its start-up power and quiescent current are at the micro- and nano-levels. The application of this system would be used for the wireless sensor network system for the smart building monitoring, smart homes monitoring, agriculture sector, or the industrial sector [147].
7.3. Texas Instruments (Bq251120)
This PMIC is designed by the Texas Instruments for the IoT devices which are wearable and have low quiescent current. Other than this they have made a variety of other PMICs. This PMIC has the capability of high integration, it shuts off the switches for the reduction in battery drain. It also features the I2C capability allowing the user to change the parameter or control them as per the output consideration of the module [148].
7.4. Maxim Integrated (MAX14720)
This IC is for the IoT devices in which size and energy efficiency are crucial. It can operate from a primary cell from 1.8 V because of the battery seal. The battery’s shelf life can be enhanced by disconnecting it from the initial power set-up. The diagnostic approach of the system reduces the space and bill of material. Its application is in fitness and medical devices [149].
7.5. STMicroelectronis (SPV1050)
These PMICs harvest energy from thermoelectric generators and solar cells and are specifically designed for wireless sensor nodes. It is capable of operating up to 400 mW which makes it highly efficient for the management of power. It has a maximum power point tracker (MPPT) due to which it can extract the maximum level of harvest energy. It is flexible in terms of battery chemistry adjustment such as NiCd, supercapacitor, thin-film solid-state, and lithium-ion/polymer. Its applications are smart-lighting, smart-homes, fitness devices, and wearable [150].
8. Current Solutions for Energy Harvesting for IoT Devices
8.1. Harvesting Energy for IoT Products through Light Energy
8.1.1. Wireless Solar Tag (Sol Chip SCC-S433)
This solution is based on solar power and is a maintenance free wireless sensor that can be used for various applications. It is capable of connecting to the different wireless sensors and can be connected to the cloud. Due to its feature of built-in energy storage, it does not require any battery. It utilizes a 433 Mhz radio license-free connection and can go up to 1500 m. Its applications include smart cities (with subsystem application such as smart waste, smart parking systems, occupancy sensor), Precision Agriculture (i.e., soil moisture, air humidity, light radiation), Smart Grid (power grid monitoring, water infrastructure monitoring), Environmental Monitoring, and Surveillance [151].
8.1.2. Wibicom’s ENVIRO
This is a photovoltaic cell with a circular shape and an antenna that senses the data related to the environment such as temperature, humidity, pressure, and acceleration. It can operate the sensor, and Bluetooth LE radio, with the power up to 13 mW. The transmission range is about 100 m. The most important feature of it is that it can operate without getting solar power to about two months [152].
8.2. Harvesting Energy for IoT Products through Vibrational Energy
ReVibe
It converts the vibrational energy into the alternative current by the needed predictive maintenance. Two modules of the harvester are in ReVibe which is when attached to the vibrational energy can power quite a few sensors. For the steady vibrational energy ranging from 15 to 100 Hz, it can generate 150 mW of power. 40 mW can be produced by another model D [153].
8.3. Harvesting Energy for IoT Products through Radiofrequency
Tego RFID Tags
Through the RFID tags, energy is harvested into DC voltage from ambient radio frequency energy. The processor chip of RFID requires 4 mW of power. The device is composed of a writable, antenna, readable, and the data encryption to any kind of asset. The range of operation for the chip is 5 to 10 feet. Its application is on the highways, i.e., they are installed after every 300 feet on the road to monitor the temperature of the bridge [149].
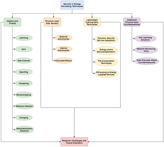
9. Threats and Attacks on Energy Harvesting Networks
Wireless networks and devices which use energy harvesting are exposed to the attacks on different protocol stack layers. These attacks extend far beyond the eavesdropping and can risk the overall network availability, reliability, and dependability. The literature describes different attacks each with specific tools and technologies for the target. A summary of these attacks is given in Table 6. It shows the vulnerability and threats of corresponding attacks. The security in energy harvesting techniques is represented in Figure 8.
Table 6.
Overview of attacks affecting energy harvesting networks.
Figure 8.
Security in energy harvesting techniques.
9.1. Eavesdropping
Usually, radio frequency energy harvester networks contain no built-in mechanism for encryption, which compromises the information to the eavesdropping attack [155,156,157]. This radio frequency EH produces less energy compared to other EH sources, therefore these are not suitable for the encryption techniques. This is the motivation for the research products for the physical layer security to enable the data secrecy to some extent and application of a suitable technique of cryptography, especially for the devices with reduced availability of energy.
9.2. Denial of Service
9.2.1. Energy-Depletion Attack
The simplest attack is the use of an energy-depletion attack to make the energy harvesting device believe the exhaust of energy. Therefore, the energy depletion attack in which a bogus packet is sent to the wireless powered by the adversary is considered as a form of denial of service [174]. To reject these packets devices needs to analyze the bogus packets and operations to do so requires energy thereby leading to the quick drain of the battery of the device. Therefore, no energy will be left to undergo further operations of networks node.
9.2.2. Flooding Attack
Flooding attack is another example of DoS and in [158] the authors discussed it in detail. Several scenarios of adversary attack were considered such as (A) malware introduction to increase the transmission power of legitimate devices of WSN (this also increases the consumption of energy), (B) Increasing the noise on communication channel by using jamming techniques, it forces the transmission power increment for the nodes and therefore increasing the consumption energy. (C) Forcing the size of the re-transmitted packet to be increased by exploiting the weaknesses of some aggregation scheme of traffic.
9.2.3. Beamforming Vector Poisoning Attacks
When physical-layer security is increased by using the beamforming technique by the transmission devices then Beamforming Vector Poisoning attack can be launched by the attacker. The attacker injects the malicious signal on the same frequency which was used of legitimate communications [156]. Destructive interference is produced by this with the main link of communication, resulting in the reduction of energy which the nodes were supposed to use for the information decoding or energy charge.
9.3. Side-Channel
Adversary gains information such as private data or secret keys using side-channel attacks by the leverage of features such are magnetic leaks, electromagnetic, energy consumption, and timing information of the physical layer. These side-channel attacks as said by authors in [170,171] are a great threat to energy harvesting networks. For example, a secret key computed by a node can be stolen by correlating electromagnetic leaks that are generated during the operation of cryptography with instantaneous consumption energy.
9.4. Spoofing/Replay
There is no authentication of the signals enabling ABCNs as discussed by [172,173] therefore attacker can replay these and it can be spoofed easily. In [173], the author describes this attack in WBAN, whereas in [172], the authors describe a technique with a side-channel attack in which inside of the network the adversary deploys a powerful malware software. This malware is mainly tasked with the extraction of the victim’s sensitive information and then leverage the WiFi Network Interface Card (NIC). Therefore, the wireless devices are forced for the backscattering of surrounding radio frequency signals. It gives side-channel a safe way out and transmits the information stealthily.
9.5. Device Tampering
For the intermittent computing systems (EH device), a side-channel attack for energy is presented in [175]. These devices save programs state as checkpoints during the period of power loss into non-volatile memory. Therefore, when the power is restored the system recovers the state of computation using those checkpoints. This power interruption can be exploited as an attack vector by the malicious adversaries, so as to achieve the following.
- Reading of the data on the checkpoint.
- Checkpoint tampering after system restoration.
- Checkpoint replay attack execution.
Here the same checkpoint is infinitely restored by the execution of the same code section.
10. Security and Energy Trade-Off
The objective of energy and security are often in contrast. For approaching high secrecy rate a large amount of energy is required especially it should be higher than the optimal energy so required from source. This configuration becomes non-optimal for energy efficiency. A sub-optimal secrecy rate can be achieved if the harvesting energy is maximized and the power consumption on the source is minimized. Therefore hybrid security energy metrics have been introduced by [176,177,178] to the trade-off between the availability of energy and security. By considering the overall energy of the source from radio frequency energy harvester scenario, the network is configured in such a way that the trade-off is guaranteed at the same time the usability, reliability constraints, and network lifetime.
The overall comparison of energy harvesting sensors for IoT is represented in Table 7.
Table 7.
Comparison of energy harvesting sources.
11. Concluding Remarks
Harvesting energy plays an important role in increasing the efficiency and lifetime of IoT devices. Energy harvesting systems have some limitations such as unavailability of the energy source from which energy is supposed to be harvested, low amount of harvested energy, inefficiency of the harvesting system, etc. To overcome these limitations, some efforts have been done and new models for harvesting energy have been formed which are discussed in this review concerning the energy source of the harvest. Energy can be harvested from different energy sources such as solar energy, wind energy, mechanical energy, radio frequency energy, and many others they are summarized in Table 7. In addition to other limitations, one of the critical problems arises with battery storage is power management. To reduce the power consumption of the batteries a vital role is played by power management integrated circuits, which helps to enhance the systems life span. PMICs from different manufacturers, that provide power management to IoT devices have been discussed in this paper. As the use of traditional battery comes with the disadvantage of a short lifetime, regular replacement, and environmental pollution. This limits the WSN’s performance, its lifetime, and its capacity because of the regular replacement on the depletion of the battery. Furthermore, the presence of a hazardous environment and some specific sensors makes it very difficult to replace the battery. The advancement in the nanotechnology urges the self-powering source to make high performance nanosystems. At micro- and nano-levels, the energy harvesting is very promising technique, therefore management strategies and efficient energy storage have to be provided to sustain the power. Furthermore, the energy harvesting networks expose themselves to prominent security issues putting the secrecy of the system to risk. These possible attacks are also discussed in this review.
IoT devices have been playing a very important role in medical health care systems, gas sensing, infrastructure monitoring, defense technology, aerospace industry, and environmental detection. Moreover, the IoT has applications in wearable and flexible devices as well.
As nanofabrication technology is advancing, it might be possible in the future for the IoT devices to reach a more compact and become the Internet of Nano-Things (IoNT). These IoNT will require energy harvesting and management at the nano level bringing up another big field of research for the future.
Author Contributions
All the authors contributed equally in this manuscript. All authors have read and agreed to the published version of the manuscript.
Funding
This research received no external funding. The APC is funded by MDPI Energies Journal for the Best Paper Award 2018. The link for the funding is https://www.mdpi.com/journal/energies/awards.pdf/0/pdf_7_2018_4_award.pdf.
Acknowledgments
The authors want to acknowledge MDPI Energies Journal for awarding our paper entitled “A Review on Mechanisms for Piezoelectric-Based Energy Harvesters” https://doi.org/10.3390/en11071850 as the Best Paper Award 2018 and the payment of APC for our submitted manuscript.
Conflicts of Interest
The authors declare no conflict of interest. The funders had no role in the design of the study; in the collection, analyses, or interpretation of data; in the writing of the manuscript; or in the decision to publish the results.
Abbreviations
The following abbreviations are used in this manuscript:
| A | Turbines swept area |
| Analog-to-Digital Converter | |
| Acquisition Power Ratio | |
| Turbine performance coefficient | |
| Energy Harvesting | |
| g | Gravitational acceleration |
| H | Effective height of turbine head |
| Horizontal Axis Wind Turbine | |
| Internet of Things | |
| Limit Cycle Oscillations | |
| Low-Power Wide-Area Network | |
| Magnetically Assisted Stencil Printing | |
| Microelectromechanical systems | |
| Macro Fiber Composite | |
| Maximum Power Point Tracking | |
| Maximum power available from wind | |
| Power of the hydro system | |
| Piezoelectric Aeroelastic Energy Harvesting | |
| Piezoelectric Energy Harvesting | |
| Piezoelectric Nanogenerator | |
| Power Integrated Circuits | |
| Power Management Integrated Circuits | |
| Photovoltaic Cell | |
| Piezoelectric | |
| q | Air density |
| Q | Turbine flow rate |
| Radio Frequency | |
| Signal Acquisition Power | |
| System on Chip | |
| Thermoelectric Generator | |
| Triboelectrification Nanogenerators | |
| v | Wind speed |
| Vertical Axis Wind Turbine | |
| Vibration Energy Harvesting | |
| Wireless Sensor Nodes | |
| Density of water |
References
- Lee, I.; Lee, K. The Internet of Things (IoT): Applications, investments, and challenges for enterprises. Bus. Horiz. 2015, 58, 431–440. [Google Scholar] [CrossRef]
- Gubbi, J.; Buyya, R.; Marusic, S.; Palaniswami, M. Internet of Things (IoT): A vision, architectural elements, and future directions. Future Gener. Comput. Syst. 2013, 29, 1645–1660. [Google Scholar] [CrossRef]
- Ashton, K. That ‘internet of things’ thing. RFID J. 2009, 22, 97–114. [Google Scholar]
- Hersent, O.; Boswarthick, D.; Elloumi, O. The Internet of Things: Key Applications and Protocols; John Wiley & Sons: Sussex, UK, 2011. [Google Scholar]
- Palattella, M.R.; Accettura, N.; Vilajosana, X.; Watteyne, T.; Grieco, L.A.; Boggia, G.; Dohler, M. Standardized protocol stack for the internet of (important) things. IEEE Commun. Surv. Tutor. 2012, 15, 1389–1406. [Google Scholar] [CrossRef]
- Gilbert, J.M.; Balouchi, F. Comparison of energy harvesting systems for wireless sensor networks. Int. J. Autom. Comput. 2008, 5, 334–347. [Google Scholar] [CrossRef]
- Kim, S.; Vyas, R.; Bito, J.; Niotaki, K.; Collado, A.; Georgiadis, A.; Tentzeris, M.M. Ambient RF energy-harvesting technologies for self-sustainable standalone wireless sensor platforms. Proc. IEEE 2014, 102, 1649–1666. [Google Scholar] [CrossRef]
- Mitcheson, P.D.; Yeatman, E.M.; Rao, G.K.; Holmes, A.S.; Green, T.C. Energy harvesting from human and machine motion for wireless electronic devices. Proc. IEEE 2008, 96, 1457–1486. [Google Scholar] [CrossRef]
- Botteron, C.; Briand, D.; Mishra, B.; Tasselli, G.; Janphuang, P.; Haug, F.J.; Skrivervik, A.; Lockhart, R.; Robert, C.; de Rooij, N.F.; et al. A low-cost UWB sensor node powered by a piezoelectric harvester or solar cells. Sens. Actuators A Phys. 2016, 239, 127–136. [Google Scholar] [CrossRef]
- Gusarov, B.; Gusarova, E.; Viala, B.; Gimeno, L.; Boisseau, S.; Cugat, O.; Vandelle, E.; Louison, B. Thermal energy harvesting by piezoelectric PVDF polymer coupled with shape memory alloy. Sens. Actuators A Phys. 2016, 243, 175–181. [Google Scholar] [CrossRef]
- Evans, D. The internet of things: How the next evolution of the internet is changing everything. CISCO White Pap. 2011, 1, 1–11. [Google Scholar]
- Lee, H.G.; Chang, N. Powering the IoT: Storage-less and converter-less energy harvesting. In Proceedings of the 20th Asia and South Pacific Design Automation Conference, Chiba, Japan, 19–22 January 2015; pp. 124–129. [Google Scholar]
- Gaudenzi, P. Smart Structures: Physical Behaviour, Mathematical Modelling and Applications; John Wiley & Sons: Hoboken, NJ, USA, 2009. [Google Scholar]
- Lu, C.; Raghunathan, V.; Roy, K. Micro-scale energy harvesting: A system design perspective. In Proceedings of the 2010 15th Asia and South Pacific Design Automation Conference (ASP-DAC), Taipei, Taiwan, 18–21 January 2010; pp. 89–94. [Google Scholar]
- Yuan, F.; Zhang, Q.; Jin, S.; Zhu, H. Optimal harvest-use-store strategy for energy harvesting wireless systems. IEEE Trans. Wirel. Commun. 2014, 14, 698–710. [Google Scholar] [CrossRef]
- Butt, Z.; Pasha, R.A.; Qayyum, F.; Anjum, Z.; Ahmad, N.; Elahi, H. Generation of electrical energy using lead zirconate titanate (PZT-5A) piezoelectric material: Analytical, numerical and experimental verifications. J. Mech. Sci. Technol. 2016, 30, 3553–3558. [Google Scholar] [CrossRef]
- Khan, M.U.; Butt, Z.; Elahi, H.; Asghar, W.; Abbas, Z.; Shoaib, M.; Bashir, M.A. Deflection of coupled elasticity–electrostatic bimorph PVDF material: Theoretical, FEM and experimental verification. Microsyst. Technol. 2019, 25, 3235–3242. [Google Scholar] [CrossRef]
- Ali, A.; Pasha, R.A.; Elahi, H.; Sheeraz, M.A.; Bibi, S.; Hassan, Z.U.; Eugeni, M.; Gaudenzi, P. Investigation of Deformation in Bimorph Piezoelectric Actuator: Analytical, Numerical and Experimental Approach. Integr. Ferroelectr. 2019, 201, 94–109. [Google Scholar] [CrossRef]
- Wang, Z.L.; Song, J. Piezoelectric nanogenerators based on zinc oxide nanowire arrays. Science 2006, 312, 242–246. [Google Scholar] [CrossRef] [PubMed]
- Wang, Y.; Yang, Y.; Wang, Z.L. Triboelectric nanogenerators as flexible power sources. NPJ Flex. Electron. 2017, 1, 1–10. [Google Scholar] [CrossRef]
- Lin, S.; Lee, B.; Wu, W.; Lee, C. Multi-cantilever piezoelectric MEMS generator in energy harvesting. In Proceedings of the 2009 IEEE International Ultrasonics Symposium, Rome, Italy, 20–23 September 2009; pp. 755–758. [Google Scholar]
- Medesi, A.J.; Hagedorn, F.; Schepperle, M.; Megnin, C.; Hanemann, T. The co-casting process: A new manufacturing process for ceramic multilayer devices. Sens. Actuators A Phys. 2016, 251, 266–275. [Google Scholar] [CrossRef]
- Persano, L.; Dagdeviren, C.; Su, Y.; Zhang, Y.; Girardo, S.; Pisignano, D.; Huang, Y.; Rogers, J.A. High performance piezoelectric devices based on aligned arrays of nanofibers of poly (vinylidenefluoride-co-trifluoroethylene). Nat. Commun. 2013, 4, 1–10. [Google Scholar] [CrossRef]
- Wang, Y.; Zheng, J.; Ren, G.; Zhang, P.; Xu, C. A flexible piezoelectric force sensor based on PVDF fabrics. Smart Mater. Struct. 2011, 20, 045009. [Google Scholar] [CrossRef]
- Li, S.; Crovetto, A.; Peng, Z.; Zhang, A.; Hansen, O.; Wang, M.; Li, X.; Wang, F. Bi-resonant structure with piezoelectric PVDF films for energy harvesting from random vibration sources at low frequency. Sens. Actuators A Phys. 2016, 247, 547–554. [Google Scholar] [CrossRef]
- Balpande, S.S.; Pande, R.S.; Patrikar, R.M. Design and low cost fabrication of green vibration energy harvester. Sens. Actuators A Phys. 2016, 251, 134–141. [Google Scholar] [CrossRef]
- Swati, R.; Elahi, H.; Wen, L.; Khan, A.; Shad, S.; Mughal, M.R. Investigation of tensile and in-plane shear properties of carbon fiber reinforced composites with and without piezoelectric patches for micro-crack propagation using extended finite element method. Microsyst. Technol. 2019, 25, 2361–2370. [Google Scholar] [CrossRef]
- Swati, R.; Wen, L.; Elahi, H.; Khan, A.; Shad, S. Extended finite element method (XFEM) analysis of fiber reinforced composites for prediction of micro-crack propagation and delaminations in progressive damage: A review. Microsyst. Technol. 2019, 25, 747–763. [Google Scholar] [CrossRef]
- Elahi, H.; Israr, A.; Swati, R.; Khan, H.; Tamoor, A. Stability of piezoelectric material for suspension applications. In Proceedings of the 2017 Fifth International Conference on Aerospace Science & Engineering (ICASE), Islamabad, Pakistan, 14–16 November 2017; pp. 1–5. [Google Scholar]
- Butt, Z.; Rahman, S.U.; Pasha, R.A.; Mehmood, S.; Abbas, S.; Elahi, H. Characterizing barium titanate piezoelectric material using the finite element method. Trans. Electr. Electron. Mater. 2017, 18, 163–168. [Google Scholar]
- Chen, N.; Jung, H.J.; Jabbar, H.; Sung, T.H.; Wei, T. A piezoelectric impact-induced vibration cantilever energy harvester from speed bump with a low-power power management circuit. Sens. Actuators A Phys. 2017, 254, 134–144. [Google Scholar] [CrossRef]
- Song, Y.; Yang, C.H.; Hong, S.K.; Hwang, S.J.; Kim, J.H.; Choi, J.Y.; Ryu, S.K.; Sung, T.H. Road energy harvester designed as a macro-power source using the piezoelectric effect. Int. J. Hydrog. Energy 2016, 41, 12563–12568. [Google Scholar] [CrossRef]
- Elahi, H.; Eugeni, M.; Gaudenzi, P. A review on mechanisms for piezoelectric-based energy harvesters. Energies 2018, 11, 1850. [Google Scholar] [CrossRef]
- Ilyas, M.A.; Swingler, J. Piezoelectric energy harvesting from raindrop impacts. Energy 2015, 90, 796–806. [Google Scholar] [CrossRef]
- Fujita, T.; Renaud, M.; Goedbloed, M.; de Nooijer, C.; Altena, G.; Elfrink, R.; van Schaijk, R. Reliability improvement of vibration energy harvester with shock absorbing structures. Procedia Eng. 2014, 87, 1206–1209. [Google Scholar] [CrossRef]
- Wang, H.; Wereszczak, A.A.; Lin, H.T. Fatigue response of a PZT multilayer actuator under high-field electric cycling with mechanical preload. J. Appl. Phys. 2009, 105, 014112. [Google Scholar] [CrossRef]
- Upadrashta, D.; Yang, Y. Experimental investigation of performance reliability of macro fiber composite for piezoelectric energy harvesting applications. Sens. Actuators A Phys. 2016, 244, 223–232. [Google Scholar] [CrossRef]
- Elahi, H.; Eugeni, M.; Gaudenzi, P.; Qayyum, F.; Swati, R.F.; Khan, H.M. Response of piezoelectric materials on thermomechanical shocking and electrical shocking for aerospace applications. Microsyst. Technol. 2018, 24, 3791–3798. [Google Scholar] [CrossRef]
- Elahi, H.; Butt, Z.; Eugnei, M.; Gaudenzi, P.; Israr, A. Effects of variable resistance on smart structures of cubic reconnaissance satellites in various thermal and frequency shocking conditions. J. Mech. Sci. Technol. 2017, 31, 4151–4157. [Google Scholar] [CrossRef]
- Elahi, H.; Eugeni, M.; Gaudenzi, P.; Gul, M.; Swati, R.F. Piezoelectric thermo electromechanical energy harvester for reconnaissance satellite structure. Microsyst. Technol. 2019, 25, 665–672. [Google Scholar] [CrossRef]
- Elahi, H.; Eugeni, M.; Gaudenzi, P. Electromechanical degradation of piezoelectric patches. In Analysis and Modelling of Advanced Structures and Smart Systems; Springer: Berlin, Germany, 2018; pp. 35–44. [Google Scholar]
- Elahi, H. The investigation on structural health monitoring of aerospace structures via piezoelectric aeroelastic energy harvesting. Microsyst. Technol. 2020, 1–9. [Google Scholar] [CrossRef]
- Memmolo, V.; Elahi, H.; Eugeni, M.; Monaco, E.; Ricci, F.; Pasquali, M.; Gaudenzi, P. Experimental and numerical investigation of PZT response in composite structures with variable degradation levels. J. Mater. Eng. Perform. 2019, 28, 3239–3246. [Google Scholar] [CrossRef]
- Rehman, W.U.; Nawaz, H.; Wang, S.; Wang, X.; Luo, Y.; Yun, X.; Iqbal, M.N.; Zaheer, M.A.; Azhar, I.; Elahi, H. Trajectory based motion synchronization in a dissimilar redundant actuation system for a large civil aircraft. In Proceedings of the 2017 29th Chinese Control And Decision Conference (CCDC), Chongqing, China, 17 July 2017; pp. 5010–5015. [Google Scholar]
- Rehman, W.U.; Jiang, G.; Wang, Y.; Iqbal, N.; Rehman, S.U.; Bibi, S.; Elahi, H. A New Type of Aerostatic Thrust Bearing Controlled by High-speed Pneumatic Valve and a Novel Pressure Transducer. Int. J. Automot. Mech. Eng. 2019, 16, 7430–7446. [Google Scholar] [CrossRef]
- Elahi, H.; Eugeni, M.; Gaudenzi, P. Design and performance evaluation of a piezoelectric aeroelastic energy harvester based on the limit cycle oscillation phenomenon. Acta Astronaut. 2019, 157, 233–240. [Google Scholar] [CrossRef]
- Eugeni, M.; Elahi, H.; Fune, F.; Lampani, L.; Mastroddi, F.; Romano, G.P.; Gaudenzi, P. Numerical and experimental investigation of piezoelectric energy harvester based on flag-flutter. Aerosp. Sci. Technol. 2020, 97, 105634. [Google Scholar] [CrossRef]
- Eugeni, M.; Elahi, H.; Fune, F.; Lampani, L.; Mastroddi, F.; Romano, G.P.; Gaudenzi, P. Experimental Evaluation of Piezoelectric Energy Harvester Based on Flag-Flutter. In Proceedings of the Conference of the Italian Association of Theoretical and Applied Mechanics; Springer: Berlin, Germany, 2019; pp. 807–816. [Google Scholar]
- Wang, J.; Zhou, S.; Zhang, Z.; Yurchenko, D. High-performance piezoelectric wind energy harvester with Y-shaped attachments. Energy Convers. Manag. 2019, 181, 645–652. [Google Scholar] [CrossRef]
- Yang, K.; Wang, J.; Yurchenko, D. A double-beam piezo-magneto-elastic wind energy harvester for improving the galloping-based energy harvesting. Appl. Phys. Lett. 2019, 115, 193901. [Google Scholar] [CrossRef]
- Elahi, H.; Munir, K.; Eugeni, M.; Abrar, M.; Khan, A.; Arshad, A.; Gaudenzi, P. A review on applications of piezoelectric materials in aerospace industry. Integr. Ferroelectr. 2020, 211, 25–44. [Google Scholar] [CrossRef]
- Tsushima, N.; Su, W. Flutter suppression for highly flexible wings using passive and active piezoelectric effects. Aerosp. Sci. Technol. 2017, 65, 78–89. [Google Scholar] [CrossRef]
- Elahi, H.; Eugeni, M.; Lampani, L.; Gaudenzi, P. Modeling and design of a nonlinear aeroelastic energy harvester. Integr. Ferroelectr. 2020, 211, 132–151. [Google Scholar] [CrossRef]
- Bryant, M.; Garcia, E. Modeling and testing of a novel aeroelastic flutter energy harvester. J. Vib. Acoust. 2011, 133, 011010. [Google Scholar] [CrossRef]
- Abdelkefi, A.; Vasconcellos, R.; Nayfeh, A.H.; Hajj, M.R. An analytical and experimental investigation into limit-cycle oscillations of an aeroelastic system. Nonlinear Dyn. 2013, 71, 159–173. [Google Scholar] [CrossRef]
- Naseer, R.; Dai, H.; Abdelkefi, A.; Wang, L. Piezomagnetoelastic energy harvesting from vortex-induced vibrations using monostable characteristics. Appl. Energy 2017, 203, 142–153. [Google Scholar] [CrossRef]
- Akaydin, H.D.; Elvin, N.; Andreopoulos, Y. Energy harvesting from highly unsteady fluid flows using piezoelectric materials. J. Intell. Mater. Syst. Struct. 2010, 21, 1263–1278. [Google Scholar] [CrossRef]
- Akaydin, H.; Elvin, N.; Andreopoulos, Y. The performance of a self-excited fluidic energy harvester. Smart Mater. Struct. 2012, 21, 025007. [Google Scholar] [CrossRef]
- Yan, Z.; Sun, W.; Tan, T.; Huang, W. Nonlinear analysis of galloping piezoelectric energy harvesters with inductive-resistive circuits for boundaries of analytical solutions. Commun. Nonlinear Sci. Numer. Simul. 2018, 62, 90–116. [Google Scholar] [CrossRef]
- Sirohi, J.; Mahadik, R. Harvesting wind energy using a galloping piezoelectric beam. J. Vib. Acoust. 2012, 134, 011009. [Google Scholar] [CrossRef]
- Yang, Y.; Zhao, L.; Tang, L. Comparative study of tip cross-sections for efficient galloping energy harvesting. Appl. Phys. Lett. 2013, 102, 064105. [Google Scholar] [CrossRef]
- Daqaq, M.F. Characterizing the response of galloping energy harvesters using actual wind statistics. J. Sound Vib. 2015, 357, 365–376. [Google Scholar] [CrossRef]
- Kim, S.; Jahandar, M.; Jeong, J.H.; Lim, D.C. Recent progress in solar cell technology for low-light indoor applications. Curr. Altern. Energy 2019, 3, 3–17. [Google Scholar] [CrossRef]
- Pierro, M.; Moser, D.; Perez, R.; Cornaro, C. The value of PV power forecast and the paradox of the “single pricing” scheme: The Italian case study. Energies 2020, 13, 3945. [Google Scholar] [CrossRef]
- Tsvetkov, N.; Larina, L.; Ku Kang, J.; Shevaleevskiy, O. Sol-Gel Processed TiO2 Nanotube Photoelectrodes for Dye-Sensitized Solar Cells with Enhanced Photovoltaic Performance. Nanomaterials 2020, 10, 296. [Google Scholar] [CrossRef] [PubMed]
- Ozden, T.; Akinoglu, B. Preliminary investigations on two different procedures to calculate the efficiency and performance ratio of PV modules. Int. J. Environ. Sci. Technol. 2019, 16, 5171–5176. [Google Scholar] [CrossRef]
- Michaels, H.; Rinderle, M.; Freitag, R.; Benesperi, I.; Edvinsson, T.; Socher, R.; Gagliardi, A.; Freitag, M. Dye-sensitized solar cells under ambient light powering machine learning: Towards autonomous smart sensors for the internet of things. Chem. Sci. 2020, 11, 2895–2906. [Google Scholar] [CrossRef]
- Elahi, H.; Tamoor, A.; Basit, A.; Israr, A.; Swati, R.F.; Ahmad, S.; Ghafoor, U.; Shaban, M. Design and performance analysis of hybrid solar powered geyser in Islamabad, Pakistan. Therm. Sci. 2018, 24, 757–766. [Google Scholar] [CrossRef]
- Polastre, J.; Szewczyk, R.; Culler, D. Telos: Enabling ultra-low power wireless research. In Proceedings of the IPSN 2005. Fourth International Symposium on Information Processing in Sensor Networks, Boise, ID, USA, 15 April 2005; pp. 364–369. [Google Scholar]
- Corke, P.; Valencia, P.; Sikka, P.; Wark, T.; Overs, L. Long-duration solar-powered wireless sensor networks. In Proceedings of the 4th Workshop on Embedded Networked Sensors, Cork, Ireland, 25–26 June 2007; pp. 33–37. [Google Scholar] [CrossRef]
- Lin, K.; Yu, J.; Hsu, J.; Zahedi, S.; Lee, D.; Friedman, J.; Kansal, A.; Raghunathan, V.; Srivastava, M. Heliomote: Enabling long-lived sensor networks through solar energy harvesting. In Proceedings of the 3rd International Conference on Embedded Networked Sensor Systems, San Diego, CA, USA, 2–4 November 2005; p. 309. [Google Scholar]
- Raghunathan, V.; Kansal, A.; Hsu, J.; Friedman, J.; Srivastava, M. Design considerations for solar energy harvesting wireless embedded systems. In Proceedings of the Fourth International Symposium on Information Processing in Sensor Networks (IPSN 2005), Boise, ID, USA, 15 April 2005; pp. 457–462. [Google Scholar]
- Li, H.; Zhang, G.; Ma, R.; You, Z. Design and experimental evaluation on an advanced multisource energy harvesting system for wireless sensor nodes. Sci. World J. 2014, 2014. [Google Scholar] [CrossRef]
- Kansal, A.; Hsu, J.; Zahedi, S.; Srivastava, M.B. Power management in energy harvesting sensor networks. ACM Trans. Embed. Comput. Syst. (TECS) 2007, 6. [Google Scholar] [CrossRef]
- Taneja, J.; Jeong, J.; Culler, D. Design, modeling, and capacity planning for micro-solar power sensor networks. In Proceedings of the 2008 International Conference on Information Processing in Sensor Networks (IPSN 2008), St. Louis, MO, USA, 22–24 April 2008; pp. 407–418. [Google Scholar]
- Simjee, F.; Chou, P.H. Everlast: Long-life, supercapacitor-operated wireless sensor node. In Proceedings of the 2006 International Symposium on Low Power Electronics and Design, Bavaria, Germany, 4–6 October 2006; pp. 197–202. [Google Scholar] [CrossRef]
- Minami, M.; Morito, T.; Morikawa, H.; Aoyama, T. Solar biscuit: A battery-less wireless sensor network system for environmental monitoring applications. In The 2nd International Workshop on Networked Sensing Systems; Association for Computing Machinery: New York, NY, USA, 2005. [Google Scholar]
- Stanley-Marbell, P.; Marculescu, D. Sunflower: Full-system, embedded microarchitecture evaluation. In International Conference on High-Performance Embedded Architectures and Compilers; Springer: Berlin/Heidelberg, Germany, 2007; pp. 168–182. [Google Scholar]
- Prasad, R.V.; Devasenapathy, S.; Rao, V.S.; Vazifehdan, J. Reincarnation in the ambiance: Devices and networks with energy harvesting. IEEE Commun. Surv. Tutor. 2013, 16, 195–213. [Google Scholar] [CrossRef]
- Cha, S.; Kim, S.M.; Kim, H.; Ku, J.; Sohn, J.I.; Park, Y.J.; Song, B.G.; Jung, M.H.; Lee, E.K.; Choi, B.L.; et al. Porous PVDF as effective sonic wave driven nanogenerators. Nano Lett. 2011, 11, 5142–5147. [Google Scholar] [CrossRef]
- Kim, K.H.; Kumar, B.; Lee, K.Y.; Park, H.K.; Lee, J.H.; Lee, H.H.; Jun, H.; Lee, D.; Kim, S.W. Piezoelectric two-dimensional nanosheets/anionic layer heterojunction for efficient direct current power generation. Sci. Rep. 2013, 3, 1–6. [Google Scholar] [CrossRef] [PubMed]
- Yang, W.; Chen, J.; Zhu, G.; Wen, X.; Bai, P.; Su, Y.; Lin, Y.; Wang, Z. Harvesting vibration energy by a triple-cantilever based triboelectric nanogenerator. Nano Res. 2013, 6, 880–886. [Google Scholar] [CrossRef]
- Chen, J.; Zhu, G.; Yang, W.; Jing, Q.; Bai, P.; Yang, Y.; Hou, T.C.; Wang, Z.L. Harmonic-resonator-based triboelectric nanogenerator as a sustainable power source and a self-powered active vibration sensor. Adv. Mater. 2013, 25, 6094–6099. [Google Scholar] [CrossRef] [PubMed]
- Yang, J.; Chen, J.; Liu, Y.; Yang, W.; Su, Y.; Wang, Z.L. Triboelectrification-based organic film nanogenerator for acoustic energy harvesting and self-powered active acoustic sensing. ACS Nano 2014, 8, 2649–2657. [Google Scholar] [CrossRef] [PubMed]
- Yuan, M.; Cheng, L.; Xu, Q.; Wu, W.; Bai, S.; Gu, L.; Wang, Z.; Lu, J.; Li, H.; Qin, Y.; et al. Biocompatible Nanogenerators through High Piezoelectric Coefficient 0.5Ba(Zr0.2Ti0.8)O3-0.5(Ba0.7Ca0.3)TiO3 Nanowires for In-Vivo Applications. Adv. Mater. 2014, 26, 7432–7437. [Google Scholar] [CrossRef]
- Zhou, Z.; Qin, W.; Zhu, P. Harvesting acoustic energy by coherence resonance of a bi-stable piezoelectric harvester. Energy 2017, 126, 527–534. [Google Scholar] [CrossRef]
- Yuan, M.; Cao, Z.; Luo, J.; Zhang, J.; Chang, C. An efficient low-frequency acoustic energy harvester. Sens. Actuators A Phys. 2017, 264, 84–89. [Google Scholar] [CrossRef]
- Cui, N.; Gu, L.; Liu, J.; Bai, S.; Qiu, J.; Fu, J.; Kou, X.; Liu, H.; Qin, Y.; Wang, Z.L. High performance sound driven triboelectric nanogenerator for harvesting noise energy. Nano Energy 2015, 15, 321–328. [Google Scholar] [CrossRef]
- Mathuna, C.O.; O’Donnell, T.; Martinez-Catala, R.V.; Rohan, J.; O’Flynn, B. Energy scavenging for long-term deployable wireless sensor networks. Talanta 2008, 75, 613–623. [Google Scholar] [CrossRef] [PubMed]
- Orrego, S.; Shoele, K.; Ruas, A.; Doran, K.; Caggiano, B.; Mittal, R.; Kang, S.H. Harvesting ambient wind energy with an inverted piezoelectric flag. Appl. Energy 2017, 194, 212–222. [Google Scholar] [CrossRef]
- Azevedo, J.A.; Santos, F. Energy harvesting from wind and water for autonomous wireless sensor nodes. IET Circuits Devices Syst. 2012, 6, 413–420. [Google Scholar] [CrossRef]
- Wilson, R.E.; Lissaman, P.B. Applied aerodynamics of wind power machines. Natl. Sci. Found. 1974, 234–238. [Google Scholar]
- Peng, W.W. Fundamentals of Turbomachinery; John Wiley & Sons: Hoboken, NJ, USA, 2007. [Google Scholar]
- Nasir, A.A.; Zhou, X.; Durrani, S.; Kennedy, R.A. Relaying protocols for wireless energy harvesting and information processing. IEEE Trans. Wirel. Commun. 2013, 12, 3622–3636. [Google Scholar] [CrossRef]
- Zhou, X.; Zhang, R.; Ho, C.K. Wireless information and power transfer: Architecture design and rate-energy tradeoff. IEEE Trans. Commun. 2013, 61, 4754–4767. [Google Scholar] [CrossRef]
- Shah, S.T.; Choi, K.W.; Hasan, S.F.; Chung, M.Y. Throughput analysis of two-way relay networks with wireless energy harvesting capabilities. Ad Hoc Netw. 2016, 53, 123–131. [Google Scholar] [CrossRef]
- Xiao, L.; Qian, J.; Lian, Z.; Long, Z.; Tang, X.; Chen, T.; Du, X.; Cao, L. RF energy powered wireless temperature sensor for monitoring electrical equipment. Sens. Actuators A Phys. 2016, 249, 276–283. [Google Scholar] [CrossRef]
- Lawrence, E.; Snyder, G.J. A study of heat sink performance in air and soil for use in a thermoelectric energy harvesting device. In Proceedings of the Twenty-First International Conference on Thermoelectrics (ICT ’02), Long Beach, CA, USA, 29 August 2002; pp. 446–449. [Google Scholar]
- Sodano, H.; Dereux, R.; Simmers, G.; Inman, D. Power harvesting using thermal gradients for recharging batteries. In Proceedings of the 15th International Conference on Adaptive Structures and Technologies, Bar Harbor, ME, USA, 25–27 October 2004; pp. 25–27. [Google Scholar]
- Sodano, H.A.; Inman, D.J.; Park, G. A review of power harvesting from vibration using piezoelectric materials. Shock Vib. Dig. 2004, 36, 197–206. [Google Scholar] [CrossRef]
- Wang, Q.; Zhang, X.; Bowen, C.R.; Li, M.Y.; Ma, J.; Qiu, S.; Liu, H.; Jiang, S. Effect of Zr/Ti ratio on microstructure and electrical properties of pyroelectric ceramics for energy harvesting applications. J. Alloys Compd. 2017, 710, 869–874. [Google Scholar] [CrossRef]
- Haras, M.; Lacatena, V.; Morini, F.; Robillard, J.F.; Monfray, S.; Skotnicki, T.; Dubois, E. Thermoelectric energy conversion: How good can silicon be? Mater. Lett. 2015, 157, 193–196. [Google Scholar] [CrossRef]
- Brand, O.; Fedder, G.K.; Hierold, C.; Korvink, J.G.; Tabata, O. Micro Energy Harvesting; John Wiley & Sons: Morlenbach, Germany, 2015. [Google Scholar]
- Sherazi, H.H.R.; Grieco, L.A.; Boggia, G. A comprehensive review on energy harvesting MAC protocols in WSNs: Challenges and tradeoffs. Ad Hoc Netw. 2018, 71, 117–134. [Google Scholar] [CrossRef]
- Prauzek, M.; Konecny, J.; Borova, M.; Janosova, K.; Hlavica, J.; Musilek, P. Energy harvesting sources, storage devices and system topologies for environmental wireless sensor networks: A review. Sensors 2018, 18, 2446. [Google Scholar] [CrossRef] [PubMed]
- Sudevalayam, S.; Kulkarni, P. Energy harvesting sensor nodes: Survey and implications. IEEE Commun. Surv. Tutor. 2010, 13, 443–461. [Google Scholar] [CrossRef]
- Habibzadeh, M.; Hassanalieragh, M.; Ishikawa, A.; Soyata, T.; Sharma, G. Hybrid solar-wind energy harvesting for embedded applications: Supercapacitor-based system architectures and design tradeoffs. IEEE Circuits Syst. Mag. 2017, 17, 29–63. [Google Scholar] [CrossRef]
- Ram, S.K.; Das, B.B.; Swain, A.K.; Mahapatra, K.K. Ultra-Low Power Solar Energy Harvester for IoT Edge Node Devices. In Proceedings of the 2019 IEEE International Symposium on Smart Electronic Systems (iSES) (Formerly iNiS), Rourkela, India, 16–18 December 2019; pp. 205–208. [Google Scholar]
- Ram, S.K.; Sahoo, S.R.; Sudeendra, K.; Mahapatra, K. Energy efficient ultra low power solar harvesting system design with mppt for iot edge node devices. In Proceedings of the 2018 IEEE International Symposium on Smart Electronic Systems (iSES) (Formerly iNiS), Hyderabad, India, 17–19 December 2018; pp. 130–133. [Google Scholar]
- Avalur, K.K.G.; Azeemuddin, S. System Efficiency Improvement technique for Automotive Power Management IC using maximum load current selector circuit. In Proceedings of the 2016 29th International Conference on VLSI Design and 2016 15th International Conference on Embedded Systems (VLSID), Kolkata, India, 4–8 January 2016; pp. 240–245. [Google Scholar]
- Bedier, M.; Karami, A.; Galayko, D.; Basset, P. Autonomous energy management interface for electrostatic series-parallel charge pump vibrational energy harvester. In Proceedings of the 2017 15th IEEE International New Circuits and Systems Conference (NEWCAS), Strasbourg, France, 25–28 June 2017; pp. 385–388. [Google Scholar]
- Sandhu, M.M.; Geissdoerfer, K.; Khalifa, S.; Jurdak, R.; Portmann, M.; Kusy, B. Towards Energy Positive Sensing using Kinetic Energy Harvesters. arXiv 2020, arXiv:2002.05109. [Google Scholar]
- Vullers, R.J.; Van Schaijk, R.; Visser, H.J.; Penders, J.; Van Hoof, C. Energy harvesting for autonomous wireless sensor networks. IEEE Solid-State Circuits Mag. 2010, 2, 29–38. [Google Scholar] [CrossRef]
- Sojan, S.; Kulkarni, R. A Comprehensive Review of energy harvesting techniques and its potential applications. Int. J. Comput. Appl. 2016, 139, 14–19. [Google Scholar] [CrossRef]
- Park, S.; Koh, B.; Wang, Y.; Kim, J.; Kim, Y.; Pedram, M.; Chang, N. Maximum power transfer tracking in a solar USB charger for smartphones. In Proceedings of the International Symposium on Low Power Electronics and Design (ISLPED), Beijing, China, 4–6 September 2013; pp. 88–93. [Google Scholar]
- Monfray, S.; Puscasu, O.; Savelli, G.; Soupremanien, U.; Ollier, E.; Guerin, C.; Frechette, L.; Leveille, E.; Mirshekari, G.; Maitre, C.; et al. Innovative thermal energy harvesting for zero power electronics. In Proceedings of the 2012 IEEE Silicon Nanoelectronics Workshop (SNW), Honolulu, HI, USA, 10–11 June 2012; pp. 1–4. [Google Scholar]
- Roy, A.; Klinefelter, A.; Yahya, F.B.; Chen, X.; Gonzalez-Guerrero, L.P.; Lukas, C.J.; Kamakshi, D.A.; Boley, J.; Craig, K.; Faisal, M.; et al. A 6.45μ W Self-Powered SoC With Integrated Energy-Harvesting Power Management and ULP Asymmetric Radios for Portable Biomedical Systems. IEEE Trans. Biomed. Circuits Syst. 2015, 9, 862–874. [Google Scholar] [CrossRef] [PubMed]
- Adila, A.S.; Husam, A.; Husi, G. Towards the self-powered Internet of Things (IoT) by energy harvesting: Trends and technologies for green IoT. In Proceedings of the 2018 2nd International Symposium on Small-Scale Intelligent Manufacturing Systems (SIMS), Cavan, Ireland, 7 May 2018; pp. 1–5. [Google Scholar]
- Stojčev, M.K.; Kosanović, M.R.; Golubović, L.R. Power management and energy harvesting techniques for wireless sensor nodes. In Proceedings of the 2009 9th International Conference on Telecommunication in Modern Satellite, Cable, and Broadcasting Services, Nis, Serbia, 7–9 October 2009; pp. 65–72. [Google Scholar]
- Chew, Z.J.; Zhu, M. Combined power extraction with adaptive power management module for increased piezoelectric energy harvesting to power wireless sensor nodes. In Proceedings of the 2016 IEEE SENSORS, Orlando, FL, USA, 30 October–3 November 2016; pp. 1–3. [Google Scholar]
- Vinco, A.; Siddique, R.; Brunelli, D.; Wang, W. AA-Battery sized energy harvesting power management module for indoor light wireless sensor applications. In Applications in Electronics Pervading Industry, Environment and Society; Springer: Berlin/Heidelberg, Germany, 2016; pp. 91–97. [Google Scholar]
- Dutta, P.; Feldmeier, M.; Paradiso, J.; Culler, D. Energy metering for free: Augmenting switching regulators for real-time monitoring. In Proceedings of the 2008 International Conference on Information Processing in Sensor Networks (IPSN 2008), St. Louis, MO, USA, 22–24 April 2008; pp. 283–294. [Google Scholar]
- Pötsch, A.; Berger, A.; Leitner, C.; Springer, A. A power measurement system for accurate energy profiling of embedded wireless systems. In Proceedings of the 2014 IEEE Emerging Technology and Factory Automation (ETFA), Barcelona, Spain, 16–19 September 2014; pp. 1–4. [Google Scholar]
- Sigrist, L.; Gomez, A.; Lim, R.; Lippuner, S.; Leubin, M.; Thiele, L. Measurement and validation of energy harvesting IoT devices. In Proceedings of the Design, Automation & Test in Europe Conference & Exhibition (DATE), Lausanne, Switzerland, 27–31 March 2017; pp. 1159–1164. [Google Scholar]
- Akhtar, F.; Rehmani, M.H. Energy replenishment using renewable and traditional energy resources for sustainable wireless sensor networks: A review. Renew. Sustain. Energy Rev. 2015, 45, 769–784. [Google Scholar] [CrossRef]
- Ertugrul, N. Battery storage technologies, applications and trend in renewable energy. In Proceedings of the 2016 IEEE International Conference on Sustainable Energy Technologies (ICSET), Hanoi, Vietnam, 16 January 2016; pp. 420–425. [Google Scholar]
- Chen, H.; Cong, T.N.; Yang, W.; Tan, C.; Li, Y.; Ding, Y. Progress in electrical energy storage system: A critical review. Prog. Nat. Sci. 2009, 19, 291–312. [Google Scholar] [CrossRef]
- May, G.J.; Davidson, A.; Monahov, B. Lead batteries for utility energy storage: A review. J. Energy Storage 2018, 15, 145–157. [Google Scholar] [CrossRef]
- Bedi, G.; Venayagamoorthy, G.K.; Singh, R.; Brooks, R.R.; Wang, K.C. Review of Internet of Things (IoT) in electric power and energy systems. IEEE Internet Things J. 2018, 5, 847–870. [Google Scholar] [CrossRef]
- Tan, X.; Li, Q.; Wang, H. Advances and trends of energy storage technology in microgrid. Int. J. Electr. Power Energy Syst. 2013, 44, 179–191. [Google Scholar] [CrossRef]
- Aneke, M.; Wang, M. Energy storage technologies and real life applications–A state of the art review. Appl. Energy 2016, 179, 350–377. [Google Scholar] [CrossRef]
- Zhang, C.; Wei, Y.L.; Cao, P.F.; Lin, M.C. Energy storage system: Current studies on batteries and power condition system. Renew. Sustain. Energy Rev. 2018, 82, 3091–3106. [Google Scholar] [CrossRef]
- Yadav, G.G.; Wei, X.; Huang, J.; Turney, D.; Nyce, M.; Banerjee, S. Accessing the second electron capacity of MnO2 by exploring complexation and intercalation reactions in energy dense alkaline batteries. Int. J. Hydrog. Energy 2018, 43, 8480–8487. [Google Scholar] [CrossRef]
- Akinyele, D.; Rayudu, R. Review of energy storage technologies for sustainable power networks. Sustain. Energy Technol. Assess. 2014, 8, 74–91. [Google Scholar] [CrossRef]
- Kaldellis, J.; Zafirakis, D. Optimum energy storage techniques for the improvement of renewable energy sources-based electricity generation economic efficiency. Energy 2007, 32, 2295–2305. [Google Scholar] [CrossRef]
- Sullivan, J.; Gaines, L. A Review of Battery Life-Cycle Analysis: State of Knowledge and Critical Needs; Technical Report; Argonne National Lab. (ANL): Argonne, IL, USA, 2010.
- Okonkwo, P.; Collins, E.; Okonkwo, E. Application of biopolymer composites in super capacitor. In Biopolymer Composites in Electronics; Elsevier: Amsterdam, The Netherlands, 2017; pp. 487–503. [Google Scholar] [CrossRef]
- Penella-López, M.T.; Gasulla-Forner, M. Powering Autonomous Sensors: An Integral Approach with Focus on Solar and RF Energy Harvesting; Springer Science & Business Media: New York, NY, USA, 2011. [Google Scholar]
- Libich, J.; Máca, J.; Vondrák, J.; Čech, O.; Sedlaříková, M. Supercapacitors: Properties and applications. J. Energy Storage 2018, 17, 224–227. [Google Scholar] [CrossRef]
- Merrett, G.V.; Weddell, A.S. Supercapacitor leakage in energy-harvesting sensor nodes: Fact or fiction? In Proceedings of the 2012 Ninth International Conference on Networked Sensing (INSS), Antwerp, Belgium, 11–14 June 2012; pp. 1–5. [Google Scholar]
- Piller, S.; Perrin, M.; Jossen, A. Methods for state-of-charge determination and their applications. J. Power Sources 2001, 96, 113–120. [Google Scholar] [CrossRef]
- Ng, K.S.; Moo, C.S.; Chen, Y.P.; Hsieh, Y.C. Enhanced coulomb counting method for estimating state-of-charge and state-of-health of lithium-ion batteries. Appl. Energy 2009, 86, 1506–1511. [Google Scholar] [CrossRef]
- Prauzek, M.; Krömer, P.; Rodway, J.; Musilek, P. Differential evolution of fuzzy controller for environmentally-powered wireless sensors. Appl. Soft Comput. 2016, 48, 193–206. [Google Scholar] [CrossRef]
- Kalawoun, J.; Biletska, K.; Suard, F.; Montaru, M. From a novel classification of the battery state of charge estimators toward a conception of an ideal one. J. Power Sources 2015, 279, 694–706. [Google Scholar] [CrossRef]
- Pop, V.; Bergveld, H.J.; Danilov, D.; Regtien, P.P.; Notten, P.H. State-of-the-art of battery state-of-charge determination. In Battery Management Systems: Accurate State-of-Charge Indication for Battery-Powered Applications; Springer: Dordrecht, The Netherlands, 2008; pp. 11–45. [Google Scholar]
- Zhang, Y.; Zhang, F.; Shakhsheer, Y.; Silver, J.D.; Klinefelter, A.; Nagaraju, M.; Boley, J.; Pandey, J.; Shrivastava, A.; Carlson, E.J.; et al. A Batteryless μW MICS/ISM-Band Energy Harvesting Body Sensor Node SoC for ExG Applications. IEEE J. Solid-State Circuits 2012, 48, 199–213. [Google Scholar] [CrossRef]
- Sharma, H.; Haque, A.; Jaffery, Z.A. Solar energy harvesting wireless sensor network nodes: A survey. J. Renew. Sustain. Energy 2018, 10, 023704. [Google Scholar] [CrossRef]
- Tech-Edge: “TI Introduces the Industry’s Lowest Power Battery Management Solution for Wearable and IoT Products”. Available online: http://www.tech3dge.com/ti-introduces-the-industryssmallest-and-lowest-power-battery-management-solution-forwearables-and-iot-products/ (accessed on 2 September 2019).
- Wilden, J.; Chandrakar, A.; Ashok, A.; Prasad, N. IoT based wearable smart insole. In Proceedings of the 2017 Global Wireless Summit (GWS), Cape Town, South Africa, 15–18 October 2017; pp. 186–192. [Google Scholar]
- Kadirvel, K.; Ramadass, Y.; Lyles, U.; Carpenter, J.; Ivanov, V.; McNeil, V.; Chandrakasan, A.; Lum-Shue-Chan, B. A 330nA energy-harvesting charger with battery management for solar and thermoelectric energy harvesting. In Proceedings of the 2012 IEEE International Solid-State Circuits Conference, San Francisco, CA, USA, 19–23 February 2012; pp. 106–108. [Google Scholar]
- Keysar, S.; Friedlander, R.; Holzer, R. Everlasting solar battery for better agriculture. In Proceedings of the International CIPA Conference 2012 on Plasticulture for a Green Planet, Tel Aviv, Israel, 15–17 May 2012; pp. 325–332. [Google Scholar] [CrossRef]
- WibiSmart The Power of Light. Available online: http://wibismart.com/ (accessed on 3 December 2019).
- ReVibe Energy. Available online: http://revibeenergy.com/productsservices/ (accessed on 5 December 2019).
- Kang, J.; Yu, R.; Maharjan, S.; Zhang, Y.; Huang, X.; Xie, S.; Bogucka, H.; Gjessing, S. Toward secure energy harvesting cooperative networks. IEEE Commun. Mag. 2015, 53, 114–121. [Google Scholar] [CrossRef]
- Perera, T.D.P.; Jayakody, D.N.K.; Sharma, S.K.; Chatzinotas, S.; Li, J. Simultaneous wireless information and power transfer (SWIPT): Recent advances and future challenges. IEEE Commun. Surv. Tutor. 2017, 20, 264–302. [Google Scholar] [CrossRef]
- Liu, Q.; Yildirim, K.S.; Pawełczak, P.; Warnier, M. Safe and secure wireless power transfer networks: Challenges and opportunities in RF-based systems. IEEE Commun. Mag. 2016, 54, 74–79. [Google Scholar] [CrossRef]
- Nguyen, T.G.; So-In, C.; Ha, D.B. Secrecy performance analysis of energy harvesting wireless sensor networks with a friendly jammer. IEEE Access 2017, 5, 25196–25206. [Google Scholar] [CrossRef]
- Shakhov, V.; Nam, S.; Choo, H. Flooding attack in energy harvesting wireless sensor networks. In Proceedings of the 7th International Conference on Ubiquitous Information Management and Communication, Kota Kinabalu, Malaysia, 17–19 January 2013; pp. 1–5. [Google Scholar] [CrossRef]
- Belmega, E.V.; Chorti, A. Protecting secret key generation systems against jamming: Energy harvesting and channel hopping approaches. IEEE Trans. Inf. Forensics Secur. 2017, 12, 2611–2626. [Google Scholar] [CrossRef]
- Belmega, E.V.; Chorti, A. Energy harvesting in secret key generation systems under jamming attacks. In Proceedings of the 2017 IEEE International Conference on Communications (ICC), Paris, France, 21–25 May 2017; pp. 1–6. [Google Scholar]
- Rezgui, G.; Belmega, E.V.; Chorti, A. Mitigating jamming attacks using energy harvesting. IEEE Wirel. Commun. Lett. 2018, 8, 297–300. [Google Scholar] [CrossRef]
- Hoang, D.T.; Niyato, D.; Wang, P.; Kim, D.I. Performance analysis of wireless energy harvesting cognitive radio networks under smart jamming attacks. IEEE Trans. Cogn. Commun. Netw. 2015, 1, 200–216. [Google Scholar] [CrossRef]
- Knorn, S.; Teixeira, A. Effects of Jamming Attacks on a Control System with Energy Harvesting. IEEE Control Syst. Lett. 2019, 3, 829–834. [Google Scholar] [CrossRef]
- Guo, J.; Zhao, N.; Yu, F.R.; Liu, X.; Leung, V.C. Exploiting adversarial jamming signals for energy harvesting in interference networks. IEEE Trans. Wirel. Commun. 2016, 16, 1267–1280. [Google Scholar] [CrossRef]
- Luo, Z.; Wang, W.; Qu, J.; Jiang, T.; Zhang, Q. ShieldScatter: Improving IoT Security with Backscatter Assistance. In Proceedings of the 16th ACM Conference on Embedded Networked Sensor Systems, Shenzhen, China, 4–7 November 2018; pp. 185–198. [Google Scholar] [CrossRef]
- Niyato, D.; Wang, P.; Kim, D.I.; Han, Z.; Xiao, L. Game theoretic modeling of jamming attack in wireless powered communication networks. In Proceedings of the 2015 IEEE International Conference on Communications (ICC), London, UK, 8–12 June 2015; pp. 6018–6023. [Google Scholar]
- Chang, S.Y.; Kumar, S.L.S.; Tran, B.A.N.; Viswanathan, S.; Park, Y.; Hu, Y.C. Power-positive networking using wireless charging: Protecting energy against battery exhaustion attacks. In Proceedings of the 10th ACM Conference on Security and Privacy in Wireless and Mobile Networks, Boston, MA, USA, 18–20 July 2017; pp. 52–57. [Google Scholar] [CrossRef]
- Chang, S.Y.; Kumar, S.L.S.; Hu, Y.C.; Park, Y. Power-positive networking: Wireless-charging-based networking to protect energy against battery DoS attacks. ACM Trans. Sens. Netw. TOSN 2019, 15, 1–25. [Google Scholar] [CrossRef]
- Pu, C.; Lim, S.; Jung, B.; Min, M. Mitigating stealthy collision attack in energy harvesting motivated networks. In Proceedings of the MILCOM 2017—2017 IEEE Military Communications Conference (MILCOM), Baltimore, MD, USA, 23–25 October 2017; pp. 539–544. [Google Scholar]
- Nozaki, Y.; Yoshikawa, M. Tamper Resistance Evaluation Method for Energy Harvester. In Proceedings of the 2018 3rd International Conference on Computational Intelligence and Applications (ICCIA), Hong Kong, China, 28–30 July 2018; pp. 200–204. [Google Scholar] [CrossRef]
- Moukarzel, M.; Hicks, M. Reap What You Store: Side-channel Resilient Computing Through Energy Harvesting. In Proceedings of the Fifth ACM International Workshop on Energy Harvesting and Energy-Neutral Sensing Systems, Delft, The Netherlands, 5 November 2017; pp. 21–26. [Google Scholar] [CrossRef]
- Yang, Z.; Huang, Q.; Zhang, Q. Nicscatter: Backscatter as a covert channel in mobile devices. In Proceedings of the 23rd Annual International Conference on Mobile Computing and Networking, Snowbird, UT, USA, 16–20 October 2017; pp. 356–367. [Google Scholar] [CrossRef]
- Luo, Z.; Wang, W.; Xiao, J.; Huang, Q.; Jiang, T.; Zhang, Q. Authenticating on-body backscatter by exploiting propagation signatures. Proc. ACM Interact. Mob. Wearable Ubiquitous Technol. 2018, 2, 1–22. [Google Scholar] [CrossRef]
- Di Mauro, A.; Papini, D.; Dragoni, N. Security Challenges for Energy-Harvesting Wireless Sensor Networks; PECCS: New York, NY, USA, 2012; pp. 422–425. [Google Scholar]
- Krishnan, A.S.; Suslowicz, C.; Dinu, D.; Schaumont, P. Secure intermittent computing protocol: Protecting state across power loss. In Proceedings of the 2019 Design, Automation & Test in Europe Conference & Exhibition (DATE), Florence, Italy, 25–29 March 2019; pp. 734–739. [Google Scholar]
- Yu, H.; Guo, S.; Yang, Y.; Ji, L.; Yang, Y. Secrecy energy efficiency optimization for downlink two-user OFDMA networks with SWIPT. IEEE Syst. J. 2017, 13, 324–335. [Google Scholar] [CrossRef]
- Zhao, D.; Tian, H.; Zhang, P. A Secure Wireless Information and Energy Cooperation Transmission Strategy in Spectrum Sharing Networks With Untrusted Dual-Relay. IEEE Access 2019, 7, 115487–115504. [Google Scholar] [CrossRef]
- Wang, G.; Meng, C.; Heng, W.; Chen, X. Secrecy energy efficiency optimization in AN-aided distributed antenna systems with energy harvesting. IEEE Access 2018, 6, 32830–32838. [Google Scholar] [CrossRef]
- Monti, G.; Congedo, F.; Arcuti, P.; Tarricone, L. Resonant energy scavenger for sensor powering by spurious emissions from compact fluorescent lamps. IEEE Sens. J. 2014, 14, 2347–2354. [Google Scholar] [CrossRef]
- Goudar, V.; Ren, Z.; Brochu, P.; Potkonjak, M.; Pei, Q. Optimizing the output of a human-powered energy harvesting system with miniaturization and integrated control. IEEE Sens. J. 2013, 14, 2084–2091. [Google Scholar] [CrossRef]
- Russo, J.; Ray, W., II; Litz, M.S. Low light illumination study on commercially available homojunction photovoltaic cells. Appl. Energy 2017, 191, 10–21. [Google Scholar] [CrossRef]
- De Rossi, F.; Pontecorvo, T.; Brown, T.M. Characterization of photovoltaic devices for indoor light harvesting and customization of flexible dye solar cells to deliver superior efficiency under artificial lighting. Appl. Energy 2015, 156, 413–422. [Google Scholar] [CrossRef]
- Wang, Z.L. On Maxwell’s displacement current for energy and sensors: The origin of nanogenerators. Mater. Today 2017, 20, 74–82. [Google Scholar] [CrossRef]
- Sardini, E.; Serpelloni, M. Self-powered wireless sensor for air temperature and velocity measurements with energy harvesting capability. IEEE Trans. Instrum. Meas. 2010, 60, 1838–1844. [Google Scholar] [CrossRef]
- Kumar, B.; Kim, S.W. Energy harvesting based on semiconducting piezoelectric ZnO nanostructures. Nano Energy 2012, 1, 342–355. [Google Scholar] [CrossRef]
- Visser, H.J.; Reniers, A.C.; Theeuwes, J.A. Ambient RF energy scavenging: GSM and WLAN power density measurements. In Proceedings of the 2008 38th European Microwave Conference, Amsterdam, The Netherlands, 27–31 October 2008; pp. 721–724. [Google Scholar]
- Yu, T.; Zhang, G.; Yu, Y.; Zeng, Y.; Jiang, S. Pyroelectric energy harvesting devices based-on Pb[(MnxNb1−x)1/2(MnxSb1−x)1/2]y(ZrzTi1−z)1−yO3 ceramics. Sens. Actuators A Phys. 2015, 223, 159–166. [Google Scholar] [CrossRef]
- Sebald, G.; Guyomar, D.; Agbossou, A. On thermoelectric and pyroelectric energy harvesting. Smart Mater. Struct. 2009, 18, 125006. [Google Scholar] [CrossRef]
Publisher’s Note: MDPI stays neutral with regard to jurisdictional claims in published maps and institutional affiliations. |
© 2020 by the authors. Licensee MDPI, Basel, Switzerland. This article is an open access article distributed under the terms and conditions of the Creative Commons Attribution (CC BY) license (http://creativecommons.org/licenses/by/4.0/).







