Development of Operating Method of Multi-Geothermal Heat Pump Systems Using Variable Water Flow Rate Control and a COP Prediction Model Based on ANN
Abstract
1. Introduction
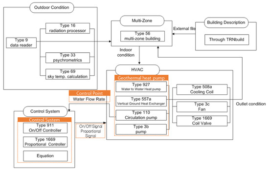
2. Geothermal Heat Pump System Information of the Target Building
Building Information
3. ANN Models for COP Prediction of Geothermal Heat Pump System
3.1. ANN
3.2. ANN Models for COP Prediction
4. Development of the Operating Method of a Multi-Geothermal Heat Pump System
4.1. Impact of a Variable Flow Rate on the System Performance
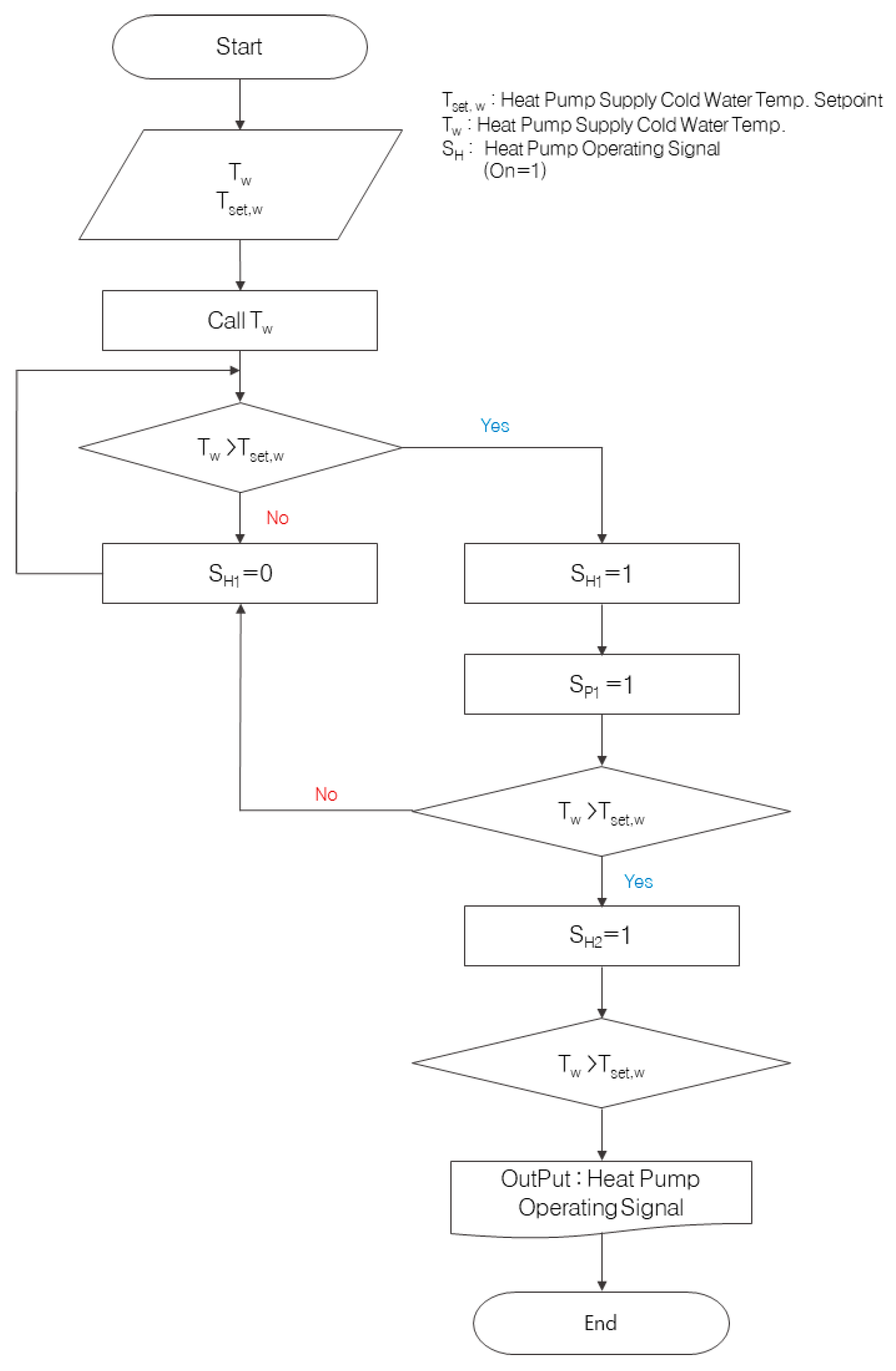
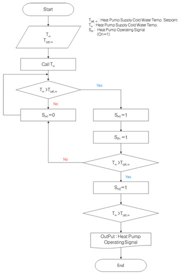
4.2. Operating Number Control Method of Multi-Geothermal Heat Pump System Using Constant Water Flow Rate Control Method
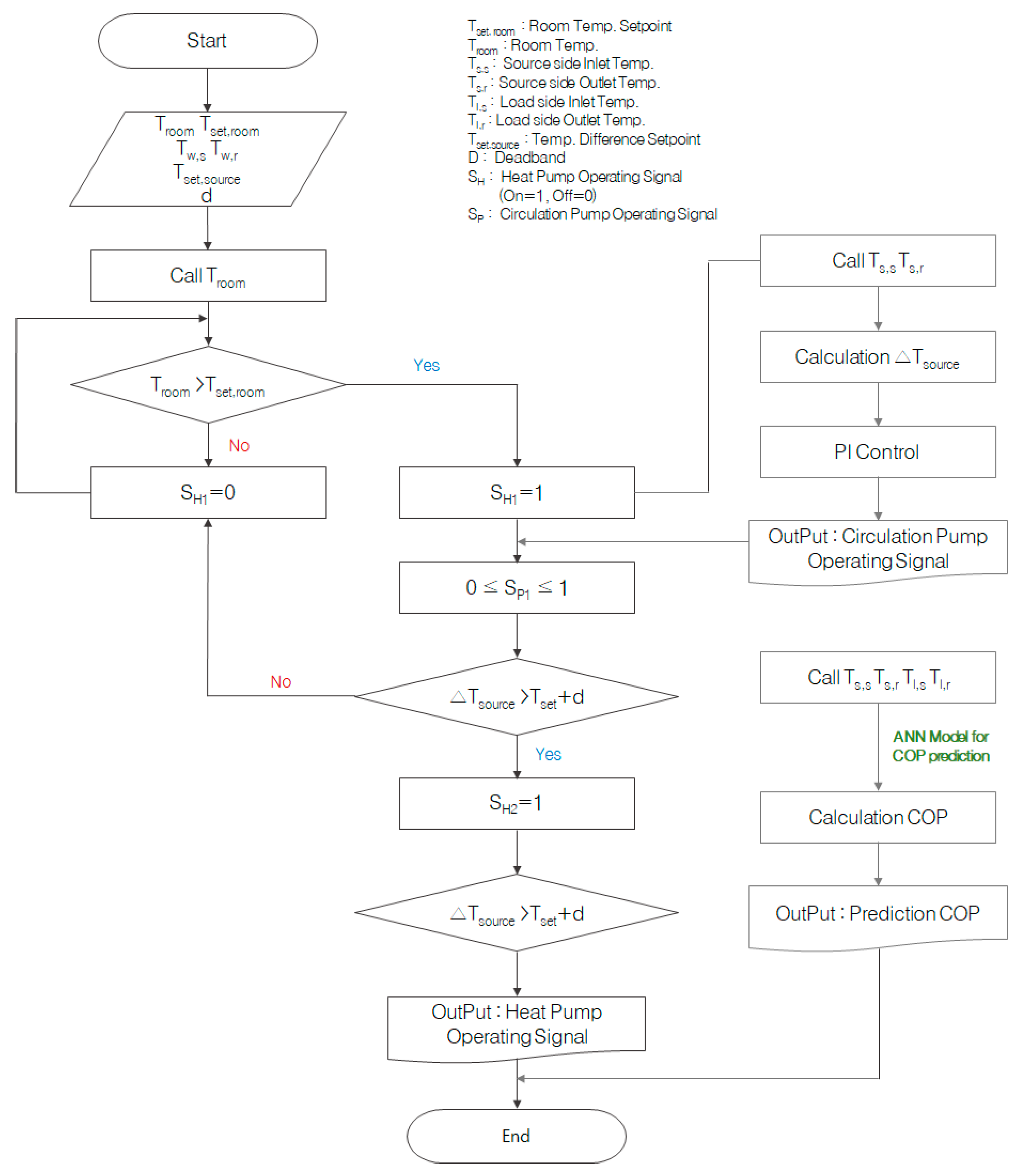
4.3. Proposed Sequential Operating Method of a Multi-Geothermal Heat Pump System using Variable Water Flow Rate Control
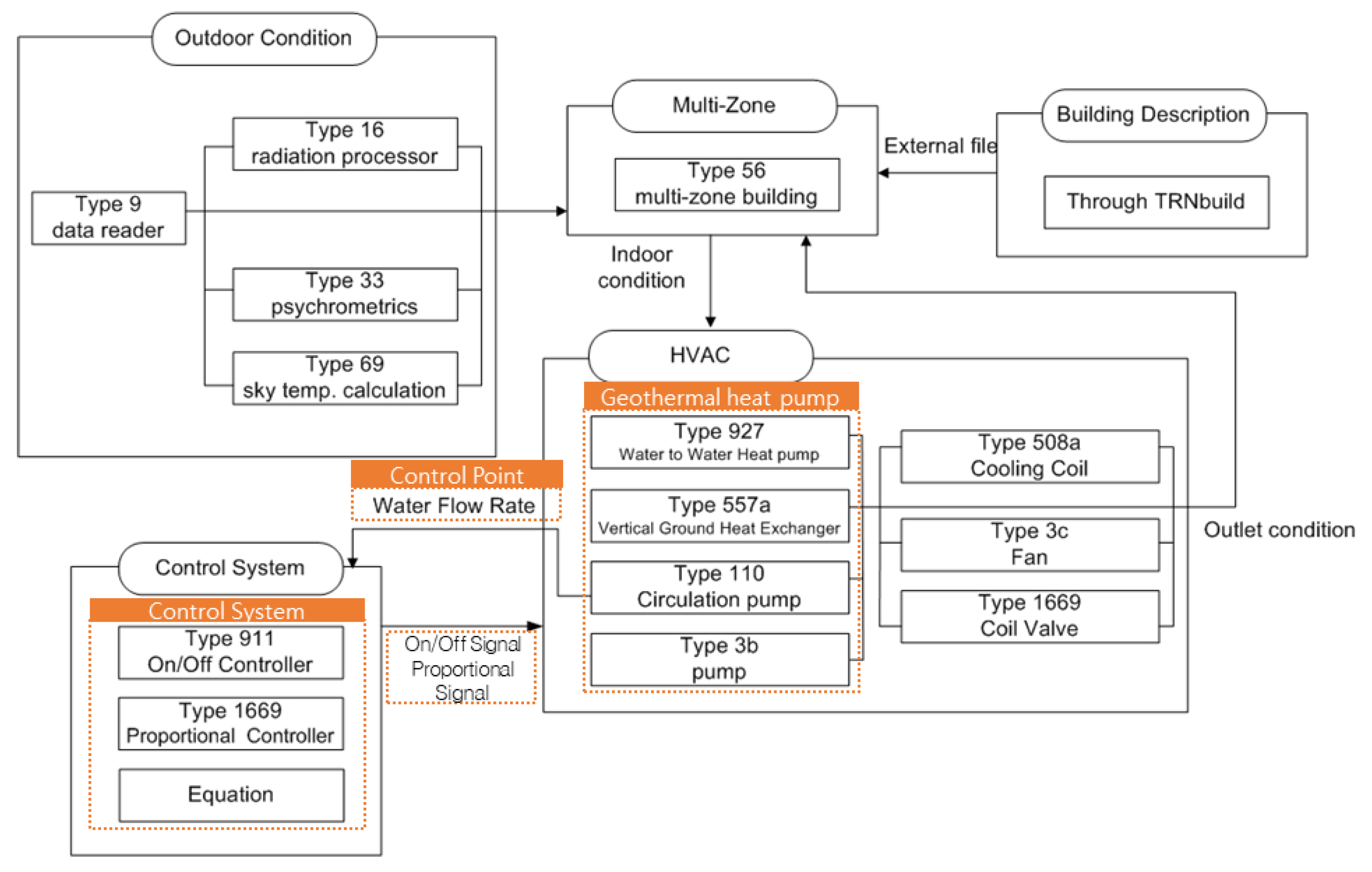
5. Modeling Dynamic Simulation
5.1. Introduction of Dynamic Simulation
- 1.
- Operating number control method of a multi-geothermal heat pump system using constant water flow rate control (Case 1)
- 2.
- Sequential operating method of a multi-geothermal heat pump system using variable water flow rate control (Case 2)
5.2. Results Analysis
6. Conclusions
- The lack of equipment and monitoring systems in the field makes it difficult to verify the performance in real time. The COP prediction model using an artificial neural network was developed. The developed prediction model was validated by statistical analysis. Predictive models were applied to geothermal system operation algorithms to identify problems, such as poor performance.
- To operate the geothermal heat pump system more efficiently than the existing operating method, the COP prediction model using an ANN and the variable water flow control method of circulation pump were applied to develop an operating method. The flow rate was controlled proportionally through the geothermal temperature difference in the proposed operating method. If the setting value is over, the geothermal heat pump operates in sequence. The COP prediction model enables real-time performance prediction during system operation.
- The proposed multi-geothermal heat pump system operation was verified for an indoor thermal environment, circulating water flow rate, energy consumption, and geothermal heat pump system COP. The proposed operating method can control the indoor heat environment stably and the circulating water supply flow rate is reduced by up to 29% compared to the existing operation method. Geothermal heat pumps can save approximately 23% and 66% energy and circulating pumps, respectively. Thus, the system COP, including the power consumption of the circulation pump, is improved.
Author Contributions
Funding
Acknowledgments
Conflicts of Interest
Nomenclature
| Weights | |
| Input value | |
| Bias value | |
| Learning rate | |
| Measured value | |
| Calculated value | |
| Heat transfer rate, kW | |
| Δt | Temperature difference, °C |
| Water flow rate at constant flow rate control | |
| Water flow rate at variable flow rate control |
References
- Granryd, E. Analytical expressions for optimum flow rates in evaporators and condensers of heat pumping systems. Int. J. Refrig. 2010, 33, 1211–1220. [Google Scholar] [CrossRef]
- Song, S. An Experimental Study on Variable-Speed Control of an Ground-Water Circulation Pump for a Ground Source Multi-Heat Pump System. Korean J. Air Cond. Refrig. Eng. 2013, 25, 443–449. [Google Scholar]
- Montagud, C.; Corberán, J.M.; Montero, Á. In situ optimization methodology for the water circulation pumps frequency of ground source heat pump systems. Energy Build. 2014, 68, 42–53. [Google Scholar] [CrossRef]
- Cerverar-Vazquez, J.; Montagud, C.; Corberán, J.M. In situ optimization methodology for the water circulation pumps frequency of ground source heat pump systems: Analysis for multistage heat pump units. Energy Build. 2015, 88, 238–247. [Google Scholar] [CrossRef]
- Sarbu, I. Performance Evaluation of Radiator and Radiant Floor Heating Systems for an Office Room Connected to a Ground-Coupled Heat Pump. Energies 2016, 9, 228. [Google Scholar] [CrossRef]
- Vakiloroaya, V. Energy-efficient HVAC systems: Simulation empirical modelling and gradient optimization. Autom. Constr. 2013, 31, 176–185. [Google Scholar] [CrossRef]
- Girard, A. Higher ground source heat pump COP in a residential building through the use of solar thermal collectors. Renew. Energy 2015, 80, 26–39. [Google Scholar] [CrossRef]
- Liu, X. Performance analysis of a multi-functional heat pump system in cooling mode. Appl. Therm. Eng. 2013, 59, 253–266. [Google Scholar] [CrossRef]
- Zogou, O. Optimization of thermal performance of a building with ground source heat pump system. Energy Convers. Manag. 2007, 48, 2853–2863. [Google Scholar] [CrossRef]
- Jung, Y. A Study on the Geothermal Heat Pump System Performance Analysis According to Water Flow Rate Control of the Geothermal Water Circulation Pump. J. Korean Sol. Energy Soc. 2014, 34, 103–109. [Google Scholar] [CrossRef][Green Version]
- Ozgener, O. Experimental investigation of the performance of a solar-assisted ground-source heat pump system for greenhouse heating. Int. J. Energy Res. 2004, 29, 217–231. [Google Scholar] [CrossRef]
- Mocanu, E.; Nguyen, P.H.; Gibescu, M.; Kling, W.L. Deep learning for estimating building energy consumption. Sustain. Energy 2016, 6, 91–99. [Google Scholar] [CrossRef]
- Buratti, C.; Vergoni, M.; Palladino, D. Thermal comfort evaluation within non-residential environments: Development of Artificial Neural Network by using the adaptive. Energy Procedia 2015, 78, 2875–2880. [Google Scholar] [CrossRef]
- Kumar, R.; Aggarwal, R.K.; Sharma, J.D. Energy analysis of a building using artificial neural network: A review. Energy Build. 2013, 65, 352–358. [Google Scholar] [CrossRef]
- Moon, J.W.; Kim, J.J. ANN-based thermal control models for residential buildings. Build. Environ. 2010, 45, 1612–1625. [Google Scholar] [CrossRef]
- Sun, W.; Hu, P.; Lei, F.; Zhu, N.; Jiang, Z. Case study of performance evaluation of ground source heat pump system based on ANN and ANFIS models. Appl. Therm. Eng. 2015, 87, 586–594. [Google Scholar] [CrossRef]
- Esen, H.; Inalli, M.; Sengur, A.; Esen, M. Artificial neural networks and adaptive neuro-fuzzy assessments for ground-coupled heat pump system. Energy Build. 2008, 40, 1074–1083. [Google Scholar] [CrossRef]
- Haberl, J.S.; Claridge, D.E.; Culp, C. ASHRAE’s GUIDELINE 14-2002 for Measurement of Energy and Demand Savings: How to Determine What Was Really Saved by the Retrofit; Energy Systems Laboratory, Texas A & M University: College Station, TX, USA, 2005. [Google Scholar]
- American Society of Heating, Refrigerating and Air-Conditioning Engineers. ASHRAE Handbook-Fundamentals; American Society of Heating, Refrigerating and Air-Conditioning Engineers, Inc.: Atlanta, GA, USA, 2009. [Google Scholar]
- Shin, J.H.; Cho, Y.H. Development of a Variable Water Flow Rate Control Method for the Circulation Pump in a Geothermal Heat Pump System. Energies 2018, 11, 718. [Google Scholar] [CrossRef]
- University of Wisconsin Madison. Trnsys 17 Reference Manual; University of Wisconsin Madison: Madison, WI, USA, 2010. [Google Scholar]
















| Classification | Contents | |
|---|---|---|
| Buildings | Location | Daegu, Korea |
| Building stories | 9 floors above ground, 2 floors underground | |
| Building purpose | Mixed-use building | |
| Gross floor area | 49,667 m2 | |
| Building area | 7653 m2 | |
| Classification | Contents | ||
|---|---|---|---|
| Geothermal heat pump | Quantity | 7 | |
| Capacity (kW) | Cooling | Heating | |
| 170 | 156 | ||
| Power consumption (kW) | 46.5 | 45.6 | |
| Entering source temperature (°C) | 25 | 5 | |
| Supplied temperature (°C) | 12 | 40 | |
| Flow Rate (m3/h) | 36 | 36 | |
| Circulation pump | Quantity | 8 | |
| Flow rate (m3/h) | 54 | ||
| Head (m) | 35 | ||
| Power consumption (kW) | 7.5 | ||
| Classification | Contents | |
|---|---|---|
| Input layer | The number of neurons | 4 |
| Hidden layer | The number of nodes | 5 |
| The number of neurons | 1 | |
| Output layer | The number of neurons | 1 |
| Activation function | Sigmoid | |
| Predictive Model | RMS | R2 | AE | RE |
| 0.087579 | 0.989475 | −0.14 to 0.11 | −0.06 to 0.03 |
© 2019 by the authors. Licensee MDPI, Basel, Switzerland. This article is an open access article distributed under the terms and conditions of the Creative Commons Attribution (CC BY) license (http://creativecommons.org/licenses/by/4.0/).
Share and Cite
Shin, J.-H.; Kim, Y.-I.; Cho, Y.-H. Development of Operating Method of Multi-Geothermal Heat Pump Systems Using Variable Water Flow Rate Control and a COP Prediction Model Based on ANN. Energies 2019, 12, 3894. https://doi.org/10.3390/en12203894
Shin J-H, Kim Y-I, Cho Y-H. Development of Operating Method of Multi-Geothermal Heat Pump Systems Using Variable Water Flow Rate Control and a COP Prediction Model Based on ANN. Energies. 2019; 12(20):3894. https://doi.org/10.3390/en12203894
Chicago/Turabian StyleShin, Ji-Hyun, Yong-In Kim, and Young-Hum Cho. 2019. "Development of Operating Method of Multi-Geothermal Heat Pump Systems Using Variable Water Flow Rate Control and a COP Prediction Model Based on ANN" Energies 12, no. 20: 3894. https://doi.org/10.3390/en12203894
APA StyleShin, J.-H., Kim, Y.-I., & Cho, Y.-H. (2019). Development of Operating Method of Multi-Geothermal Heat Pump Systems Using Variable Water Flow Rate Control and a COP Prediction Model Based on ANN. Energies, 12(20), 3894. https://doi.org/10.3390/en12203894
