Integration of Measurements and Time Diaries as Complementary Measures to Improve Resolution of BES
Abstract
1. Introduction
2. Method and Case Description
2.1. Theory and Related Research
2.1.1. Validation of BES Models
2.1.2. Time Diaries and Interviews
2.1.3. Energy Affecting Behavior in Swedish Households
2.2. The Case Study
2.3. Data Collection
2.3.1. Conducting Time Diaries and Interviews
2.3.2. Field Measurements
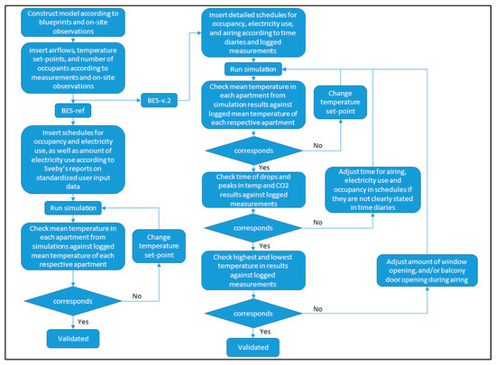
2.4. Modeling and Validation of BES Models for This Study
2.4.1. Model Input Data and Creation of Detailed Schedules
2.4.2. Validation and Calibration of BES-ref and BES-v.2
2.4.3. Comparison of the Two Models
3. Results and Discussion
3.1. Measurements, Interviews, and Time Diaries
3.2. Comparing BES-ref to BES-v.2
3.2.1. Building Level
3.2.2. Apartment Level
3.2.3. Room Level
3.3. General Discussion
4. Conclusions
Author Contributions
Funding
Acknowledgments
Conflicts of Interest
References
- European Commission Buildings. Available online: https://ec.europa.eu/energy/en/topics/energy-efficiency/energy-performance-of-buildings (accessed on 29 May 2019).
- Gynther, L.; Lappillone, B.; Pollier, K. Energy Efficiency Trends and Policies in the Household and Tertiary Sectors. An Analysis Based on the ODYSSEE and MURE Databases. Available online: http://www.odyssee-mure.eu/publications/br/energy-efficiency-trends-policies-buildings.pdf (accessed on 29 May 2019).
- Energimyndigheten flerbostadshus och lokaler 2016; Energimyndigheten: Eskilstuna, Sweden, 2016.
- Raftery, P.; Keane, M.; O’Donnell, J. Calibrating whole building energy models: An evidence-based methodology. Energy Build. 2011, 43, 2356–2364. [Google Scholar] [CrossRef]
- van den Brom, P.; Meijer, A.; Visscher, H. Performance gaps in energy consumption: household groups and building characteristics. Build. Res. Inf. 2017, 46, 1–17. [Google Scholar] [CrossRef]
- Clarke, J.A.; Joe, A. Energy Simulation in Building Design; Butterworth-Heinemann: Oxford, UK, 2001; ISBN 9780750650823. [Google Scholar]
- Andersen, R.V.; Olesen, B.W.; Toftum, J. Simulation of the Effects of Occupant Behaviour on Indoor Climate and Energy Consumption. In Proceedings of the Clima 2007: 9th REHVA world congress: WellBeing Indoors, Helsinki, Finland, 10–14 June 2007. [Google Scholar]
- Svebyprogrammet. Brukarindata Undervisningsbyggnader; Sveby: Stockholm, Sweden, 2016. [Google Scholar]
- Sveby. Brukarindata Kontor: Version 1.1; Sveby: Stockholm, Sweden, 2013. [Google Scholar]
- Sveby. Brukarindata Bostäder; Sveby: Stockholm, Sweden, 2012. [Google Scholar]
- Delzendeh, E.; Wu, S.; Lee, A.; Zhou, Y. The impact of occupants’ behaviours on building energy analysis: A research review. Renew. Sustain. Energy Rev. 2017, 80, 1061–1071. [Google Scholar] [CrossRef]
- Richardson, I.; Thomson, M.; Infield, D. A high-resolution domestic building occupancy model for energy demand simulations. Energy Build. 2008, 40, 1560–1566. [Google Scholar] [CrossRef]
- Widén, J.; Lundh, M.; Vassileva, I.; Dahlquist, E.; Ellegård, K.; Wäckelgård, E. Constructing load profiles for household electricity and hot water from time-use data-Modelling approach and validation. Energy Build. 2009, 41, 753–768. [Google Scholar] [CrossRef]
- Chiou, Y.-S.; Carley, K.M.; Davidson, C.I.; Johnson, M.P. A high spatial resolution residential energy model based on American Time Use Survey data and the bootstrap sampling method. Energy Build. 2011, 43, 3528–3538. [Google Scholar] [CrossRef]
- Aerts, D.; Minnen, J.; Glorieux, I.; Wouters, I.; Descamps, F. A method for the identification and modelling of realistic domestic occupancy sequences for building energy demand simulations and peer comparison. Build. Environ. 2014, 75, 67–78. [Google Scholar] [CrossRef]
- Sahlin, P.; Eriksson, L.; Grozman, P.; Johnsson, H.; Shapovalov, A.; Vuolle, M. Whole-building simulation with symbolic DAE equations and general purpose solvers. Build. Environ. 2004, 39, 949–958. [Google Scholar] [CrossRef]
- Kropf, S.; Zweifel, G. Validation of the Building Simulation Program IDA-ICE According to CEN 13791 “Thermal Performance of Buildings—Calculation of Internal Temperatures of a Room in Summer Without Mechanical Cooling—General Criteria and Validation Procedures”; Fachhochschule Zentralschweiz: Luzern, Schweiz, 2001. [Google Scholar]
- Achermann, M. Validation of IDA ICE, Version 2.11.06 With IEA Task 12—Envelope BESTEST; Fachhochschule Zentralschweiz: Luzern, Schweiz, 2000. [Google Scholar]
- Ryan, E.M.; Sanquist, T.F. Validation of building energy modeling tools under idealized and realistic conditions. Energy Build. 2012, 47, 375–382. [Google Scholar] [CrossRef]
- Coakley, D.; Raftery, P.; Keane, M. A review of methods to match building energy simulation models to measured data. Renew. Sustain. Energy Rev. 2014, 37, 123–141. [Google Scholar] [CrossRef]
- La Fleur, L.; Moshfegh, B.; Rohdin, P. Measured and predicted energy use and indoor climate before and after a major renovation of an apartment building in Sweden. Energy Build. 2017, 146, 98–110. [Google Scholar] [CrossRef]
- Liu, L.; Rohdin, P.; Moshfegh, B. Evaluating indoor environment of a retrofitted multi-family building with improved energy performance in Sweden. Energy Build. 2015, 102, 32–44. [Google Scholar] [CrossRef]
- Molin, A.; Rohdin, P.; Moshfegh, B. Investigation of energy performance of newly built low-energy buildings in Sweden. Energy Build. 2011, 43, 2822–2831. [Google Scholar] [CrossRef]
- Rohdin, P.; Molin, A.; Moshfegh, B. Experiences from nine passive houses in Sweden—Indoor thermal environment and energy use. Build. Environ. 2014, 71, 176–185. [Google Scholar] [CrossRef]
- Gauthier, S.; Shipworth, D. Behavioural responses to cold thermal discomfort. Build. Res. Inf. 2015, 43, 355–370. [Google Scholar] [CrossRef]
- Andersen, R.V.; Toftum, J.; Olesen, B.W. Simulation of the effects of window opening and heating set-point behaviour on indoor climate and building energy performance. In Proceedings of the Healthy Buildings 2009, Syracuse, NY, USA, 13–17 September 2009. [Google Scholar]
- Isaksson, C.; Ellegård, K. Anchoring energy efficiency information in households’ everyday projects: Peoples’ understanding of renewable heating systems. In Energy Efficiency; Springer: Berlin/Heidelberg, Germany, 2015; pp. 353–364. [Google Scholar]
- Ellegård, K.; Palm, J. Visualizing energy consumption activities as a tool for making everyday life more sustainable. Appl. Energy 2011, 88, 1920–1926. [Google Scholar] [CrossRef]
- Hellgren, M. Energy Use as a Consequence of Everyday Life; Linköping University: Linköping, Sweden, 2015; ISBN 9789176859100. [Google Scholar]
- Clifford, N.; Cope, M.; Gillespie, T.; French, S. Key Methods in Geography, 3rd ed.; Sage Publications: Thousand Oaks, CA, USA, 2016; ISBN 9781446298602. [Google Scholar]
- Vrotsou, K.; Bergqvist, M.; Cooper, M. PODD: A Portable Diary Data Collection System. In Proceedings of the 2014 International Working Conference on Advanced Visual Interfaces, Como, Italy, 27‒29 May 2014; pp. 381–382. [Google Scholar]
- SCB. Statistikdatabas för Äldreomsorg. Available online: https://www.socialstyrelsen.se/statistik/statistikdatabas/aldreomsorg (accessed on 16 May 2019).
- United Nations, UN. Transforming our World: The 2030 Agenda for Sustainable Development; United Nations: New York, NY, USA, 2015. [Google Scholar]
- Abramsson, M.; Andersson, E.V.A. Changing preferences with ageing—housing choices and housing plans of older people. Hous. Theory Soc. 2016, 33, 217–241. [Google Scholar] [CrossRef]
- Abramsson, M.; Andersson, E.V.A.K. Residential mobility patterns of elderly—leaving the house for an apartment. Hous. Stud. 2012, 27, 582–604. [Google Scholar] [CrossRef]
- Sveby. Brukarindata för energiberäkningar i bostäder; Sveby: Stockholm, Sweden, 2009. [Google Scholar]
- Carlander, J.; Tullsson, F. Utredning av energi och inomhusklimat samt åtgärdsförslag för kvarteret Räknestickan 1; Linköping University: Linköping, Sweden, 2014. [Google Scholar]
- Ruiz, G.R.; Bandera, C.F. Validation of calibrated energy models: Common errors. Energies 2017, 10, 1587. [Google Scholar] [CrossRef]
- ASHRAE. Guideline 14-2002: Measurement of Energy and Demand Savings; ASHRAE: Atlanta, GA, USA, 2002. [Google Scholar]






| Age | People with Assistance in Home | People in Assisted-Living Accommodation |
|---|---|---|
| 65+ | 228,654 | 106,002 |
| 65–79 | 68,536 | 84,843 |
| 80+ | 160,118 | 21,159 |
| Location Data | |||||
| Country | Sweden | ||||
| City | Linköping | ||||
| Longitude | 15.53 east (E) | ||||
| Latitude | 58.4 north (N) | ||||
| Annual mean temperature | 6.8 °C | ||||
| Building | |||||
| Model floor area | 1366.2 m2 (Atemp) | ||||
| Floor area apartments | 1131.7 m2 | ||||
| Model volume | 3370.1 m2 | ||||
| Model ground area | 427.2 m2 | ||||
| Model envelope area | 1770 m2 | ||||
| Window/envelope | 5.5% | ||||
| Average U-value | 0.42 W/m2K | ||||
| Number of apartments | 15 | ||||
| Common area (Stairwell, entrance and storage) | 234.5 m2 | ||||
| Time Constant | 201 h | ||||
| Winter Outdoor Design Temperature | −13 °C | ||||
| Qtot | 1036 W/K | ||||
| Building Envelope | |||||
| Envelope Part | Area (m2) | U (W/m2K) | U × A (W/K) | ||
| Walls above ground | 775.38 | 0.25 | 197.54 | ||
| Roof | 427.88 | 0.18 | 75.86 | ||
| Floor towards ground | 427.20 | 0.45 | 191.56 | ||
| Windows | 97.81 | 1.91 (incl. frame) | 186.81 | ||
| Doors | 38.06 | 0.25 | 9.61 | ||
| Windows | |||||
| Direction | Area (m2) | Glazing | g-factor | ||
| N | 21.32 | 3-pane | 0.68 | ||
| E | 26.97 | 3-pane | 0.68 | ||
| South (S) | 23.63 | 3-pane | 0.68 | ||
| West (W) | 25.89 | 3-pane | 0.68 | ||
| Construction | |||||
| External wall 1 | Brick 87 mm | Air gap 23 mm | Gypsum 9 mm | Light insulation 170 mm | Gypsum 13 mm |
| External wall 2 | Wood 20 mm | Air gap 16 mm | Gypsum 9 mm | Light insulation 120 mm | Concrete 160 mm |
| External wall 3 | Wood 20 mm | Air gap 16 mm | Gypsum 9 mm | Light insulation 120 mm | Gypsum 13 mm |
| External wall 4 | Brick 87 mm | Air gap 23 mm | Light insulation 120 mm | Concrete 160 mm | |
| Internal wall | Concrete 160 mm | ||||
| Internal floor | Concrete 200 mm | Floor coating 5 mm | |||
| External slab | Concrete 250 mm | Floor coating 5 mm | |||
| Roof 1 | Wood 25 mm | Light insulation 250 mm | Concrete 200 mm | ||
| Roof 2 | Wood 25 mm | Light insulation 10 mm | Aluminum 1 mm | ||
| Description | Facts |
|---|---|
| Gender | Female (8), Male (5) |
| Age | 58–94 (mean 85, median 78) |
| Civil status | Single (9), married (4: two couples) |
| Retired/working | 11/2 |
| Measuring Type | Measuring Equipment | Area | Time Resolution | Timespan |
|---|---|---|---|---|
| District heating | Meter at the city block’s heating central | Entire city block (one measuring point) | weekly | 2 months |
| Domestic hot-water use and temperature | Meter at the city block’s heating central | Entire city block (one measuring point) | weekly | 2 months |
| Domestic cold-water use | Meter at the city block’s heating central | Entire city block (one measuring point) | weekly | 2 months |
| Facility electricity | Electricity meter | Entire city block (six measuring points) | weekly | 2 months |
| Apartment electricity | Electricity meter | Ekholmsvägen 106 (15 apartments) | weekly | 2 months |
| Total electricity | Eliq | Entire city block (incoming electricity for each facility and for the central ventilation; 5 measuring points in total) | Every 5 minutes | 1 week |
| Momentary total electricity | Fluke 41B Power harmonics analyzer + Universal Technic current clamps | Entire city block (incoming electricity for each facility and for the central ventilation; 5 measuring points in total) | - | - |
| Momentary temperature | Swema3000 | Stairwells, ventilation outtakes | - | - |
| Logged temperature | Tinytag Plus2 | 12 apartments | Every 5 minutes | 1 week |
| Logged apartment electricity | Eliq | 12 apartments | Every 5 minutes | 1 week |
| Relative humidity | Tinytag View2 Temp and RH logger | 12 apartments | Every 5 minutes | 1 week |
| CO2 | Tinytag CO2 | Dining hall + 12 apartments | Every 5 minutes | 1 week |
| Energy use from apartment ventilation | Everflourish power meter EMT707CTL | Ventilation unit in one apartment | 1 week | 1 week |
| Momentary ventilation flows | Swema3000 | Outlets on roof + measured on central ventilation system | - | - |
| Building envelope tightness | Retrotec DM32 Blower door | 1 apartment | - | - |
| Equipment | Measures | Equipment Accuracy | Manufacturer |
|---|---|---|---|
| EliQ optical eye | Household electricity use | N/A | Eliq, Gothenburg, Sweden |
| Fluke 41B Power harmonics analyser | Facility electricity | ±1% for active watts (VA) + probe specs | Fluke, Everett, WA, USA |
| Universal Technic current clamps | Facility electricity | N/A | Universal Technic, Paris, France |
| Swema3000 | Temperature and air speed | ±0.1 °C, ±0.03 m/s | Swema, Stockholm, Sweden |
| Tinytag Plus2 | Temperature | ±0.35 °C | Intab, Stenkullen, Sweden |
| Tinytag View2 | Temperature and relative humidity (RH) | ±0.4 °C, RH ±3% | Intab, Stenkullen, Sweden |
| Tinytag CO2 logger | Concentration of carbon dioxide in air | ±3% | Intab, Stenkullen, Sweden |
| Everflourish power meter EMT707CTL | Household electricity | N/A | Everflourish, Friedrichsthal, Germany |
| Retrotec Blower Door 3100 with DM2 digital pressure gauge | Building envelope airtightness | ±5% flow rate accuracy, ±1% pressure reading accuracy (or ±0.15 Pa) | Retrotec, Everson, WA, USA |
| Step in Process | Construction of Model | Creating Detailed User Schedules | Validating BES Model |
|---|---|---|---|
| Used data | Blueprints of the building and on-site observation of construction, measured ventilation airflows, temperature, number of occupants in each apartment, and measurements of building envelope tightness. | Time diaries, interviews, and household electricity use | Logged measurements of CO2 levels, indoor temperature, and household electricity use |
| Input data | Floor 1 | Floor 2 | Floor 3 | ||||||
|---|---|---|---|---|---|---|---|---|---|
| Apartment 1 | BES-ref | BES-v.2 | Difference | BES-ref | BES-v.2 | Difference | BES-ref | BES-v.2 | Difference |
| Tenant electricity use/year (kWh) | 2489 | 1098 | −56% | 3000 | 918 | −69% | 3000 | 1098 | −63% |
| Number of people in apartment | 2 | 2 | - | 1 | 1 | - | 2 | 2 | - |
| Heat exchanger efficiency (%) | 60 | 60 | 0 | 60 | 55 | −5.00 | 60 | 60 | 0.00 |
| Temperature set-point (°C) | 21.45 | 21.5 | 0.05 | 21.2 | 21.3 | 0.10 | 21.3 | 21.35 | 0.05 |
| AHU schedule | Always on | Always on | - | Always on | Always on | - | Always on | Always on | - |
| Zone area (m2) | 83 | 83 | - | 100 | 100 | - | 100 | 100 | - |
| Apartment 2 | |||||||||
| Tenant electricity use (kWh) | 2311 | 1859 | −20% | 2311 | 1858 | −20% | 2311 | 1849 | −20% |
| Number of people in apartment | 1 | 1 | - | 2 | 2 | - | 2 | 2 | - |
| Heat exchanger efficiency (%) | 60 | 55 | −5.00 | 60 | 55 | −5.00 | 60 | 50 | −10.0 |
| Temperature set-point (°C) | 19.8 | 19.9 | 0.10 | 19.6 | 19.8 | 0.20 | 21 | 21 | 0.00 |
| AHU schedule | Always on | Always on | - | Always on | Always on | - | Always on | Always on | - |
| Zone area (m2) | 77.5 | 77.5 | - | 77.5 | 77.5 | - | 77.5 | 77.5 | - |
| Apartment 3 | |||||||||
| Tenant electricity use (kWh) | 2311 | 1714 | −26% | 2311 | 645 | −72% | 2311 | 1629 | −30% |
| Number of people in apartment | 1 | 1 | - | 2 | 2 | - | 1 | 1 | - |
| Heat exchanger efficiency (%) | 60 | 45 | −15.00% | 60 | 60 | 0.00 | 60 | 60 | 0.00 |
| Temperature set-point (°C) | 19.6 | 19.6 | 0.00 | 20.3 | 20.3 | 0.00 | 21.5 | 21.6 | 0.10 |
| AHU schedule | Always on | Always on | - | Always on | Always on | - | Always on | Always on | - |
| Zone area (m2) | 77.5 | 77.5 | - | 77.5 | 77.5 | - | 77.5 | 77.5 | - |
| Apartment 4 | |||||||||
| Tenant electricity use (kWh) | 1982 | 1389 | −30% | 1982 | 1848 | −7% | 1982 | 456 | −77% |
| Number of people in apartment | 1 | 1 | - | 2 | 2 | - | 1 | 1 | - |
| Heat exchanger efficiency (%) | 60 | 60 | 0.00 | 60 | 50 | −10.0 | 60 | 60 | 0.00 |
| Temperature set-point (°C) | 21.5 | 21.6 | 0.10 | 21 | 21 | 0.00 | 20.3 | 20.4 | 0.10 |
| AHU schedule | Always On | Always On | - | Always On | Always On | - | Always On | Always On | - |
| Zone area (m2) | 66 | 66 | - | 66 | 66 | - | 66 | 66 | - |
| Apartment 5 | |||||||||
| Tenant electricity use (kWh) | 1562 | 2852 | 83% | 1978 | 789 | −60% | 1978 | 744 | −62% |
| Number of people in apartment | 1 | 1 | - | 1 | 1 | - | 1 | 1 | - |
| Heat exchanger efficiency (%) | 60 | 60 | 0.00 | 60 | 60 | 0.00 | 60 | 50 | −10.0 |
| Temperature set-point (°C) | 18.5 | 18.75 | 0.25 | 18.7 | 18.6 | −0.10 | 20 | 20.1 | 0.10 |
| AHU schedule | Always on | Tenant-specific | - | Always on | Always on | - | Always on | Always on | - |
| Zone area (m2) | 53 | 53 | - | 66 | 66 | - | 66 | 66 | - |
| Schedules for all apartments | BES-ref | BES-v.2 | BES-ref | BES-v.2 | BES-ref | BES-v.2 | |||
| Tenant electricity use schedule | 6:00‒8:00 a.m. and 3‒11 p.m. | Tenant-specific | 6:00‒8:00 a.m. and 3‒11 p.m. | Tenant-specific | 6:00‒8:00 a.m. and 3‒11 p.m. | Tenant-specific | |||
| occupancy schedule | absent 7:00 a.m. to 5:00 p.m. | Tenant-specific | absent 7:00 a.m. to 5:00 p.m. | Tenant-specific | absent 7:00 a.m. to 5:00 p.m. | Tenant-specific | |||
| Ventilation air flows (L/s.m2) | 0.4 in, 0.42 out | 0.4 in, 0.42 out | 0.4 in, 0.42 out | 0.4 in, 0.42 out | 0.4 in, 0.42 out | 0.4 in, 0.42 out | |||
| Domestic hot water use (L/m2.year) | 345 | 345 | 345 | 345 | 345 | 345 | |||
| Airing | 4 kWh/m2∙Year | Tenant-specific | 4 kWh/m2∙Year | Tenant-specific | 4 kWh/m2∙year | Tenant-specific | |||
| Time | Activity | Place | With Whom | Electrical Appliances | Comments |
|---|---|---|---|---|---|
| 07:30 a.m. | Wakes up, turns on radio | Bedroom | Alone | Radio | |
| 08:15 a.m. | Turns off radio, gets out of bed | Bedroom | Alone | Radio | |
| 08:16 a.m. | Turns on radio, feeds the cats, makes tea | Kitchen | Alone | Water boiler 4 min, radio | |
| 08:22 a.m. | Showers and gets dressed | Bathroom | Alone | ||
| 08:30 a.m. | Hangs out linens on the balcony | Balcony/living room | Alone | ||
| 08:30‒08:50 a.m. | Opens balcony door | Cats wanted to be out | |||
| 08:40 a.m. | Empties litter box | Bathroom | Alone | Lamp | |
| 08:45 a.m. | Makes breakfast, eats breakfast | Kitchen | Alone | Lamp, microwave (4 min) | |
| 09:20 a.m. | Brushes teeth | Bathroom | Alone | Electrical toothbrush | |
| 09:30 a.m. | Takes in the linens and makes the bed | Balcony/bedroom | Alone | ||
| 09:35 a.m. | Turns off the radio | Kitchen | Radio | ||
| 09:35 a.m.‒12:00 p.m. | Not at home | Out | |||
| 12:00 p.m. | Home again, turns on radio, washes hands, puts groceries in fridge | Kitchen | Alone | Radio | |
| 12:10 p.m. | Makes copies and laminates | Bedroom/kitchen | Alone | Copying machine, laminator | |
| 12:20 p.m. | At computer, talks on the phone | Bedroom | Alone | Computer, cell phone | |
| 12:40 p.m. | Toilet | Bathroom | Alone | ||
| 12:42 p.m. | Heats and eats food, does dishes | Kitchen | Alone | Microwave (3 min) | |
| 1:05 p.m. | Empties litter box, vacuums | Bathroom | Alone | Lamp, vacuum cleaner | |
| 1:10 p.m. | Vacuums | Kitchen, living room, bedroom | Alone | Vacuum cleaner | |
| 1:20 p.m. | Talks on the phone | Kitchen | Alone | Cell phone | |
| 1:25 p.m. | Turns on lamps in windows | Kitchen, living room | Alone | Lamps | |
| 1:26‒1:40 p.m. | Lights lantern | Balcony | Alone | Balcony door open; cats outside | |
| 1:40 p.m. | Calls hair salon | Kitchen | Alone | Cell phone | |
| 1:45 p.m. | Has a guest at home, has coffee, talks, gets help with computer | Friend | Computer, water boiler (4 min) | Very nice with good company | |
| 4:05 p.m. | Toilet | Bathroom | Alone | ||
| 4:10 p.m. | Turns off radio and kitchen lamp | Kitchen | Alone | ||
| 4:10 p.m. | Goes for a walk | Out | Nice with a walk | ||
| 5:00 p.m. | Turns on radio, starts to make dinner | Kitchen | Alone | Radio, stove (17–19 min) | |
| 5:15 p.m. | Copies | Bedroom | Alone | Copying machine | |
| 5:25 p.m. | Does the dishes | Kitchen | Alone | Lamp | |
| 5:40 p.m. | Goes through the mail | Kitchen | Alone | Lamp | |
| 5:50 p.m. | Cleans toilet | Bathroom | Alone | ||
| 6:00 p.m. | Turns off radio, turns on floor lamp, watches television (TV) | Living room | Alone | TV, radio, lamp | |
| 7:00 p.m. | Eats, does dishes, cleans stove | Kitchen | Alone | ||
| 7:00–7:45 p.m. | Charges cell phone | Cell phone | |||
| 8:05 p.m. | Watches TV | Living room | Alone | TV | |
| 8:10 p.m. | Answers an e-mail | Bedroom | Alone | Computer | |
| 8:15–10:00 p.m. | Watches TV | Living room | Alone | TV | Puts on thick socks |
| 8:40–8:46 p.m. | Opens balcony door | Cats wanted to be out | |||
| 10:00 p.m. | Empties litter box, washes hands | Bathroom | Alone | ||
| 10:03 p.m. | Puts out lantern | Balcony | Alone | Balcony door open 10:03–10:09 | |
| 10:04 p.m. | Makes the bed | Bedroom | Alone | ||
| 10:10 p.m. | Cuddles with cat | Kitchen | Alone | ||
| 10:20 p.m. | Brushes teeth | Bathroom | Alone | Electrical toothbrush | |
| 10:25 p.m. | Goes through some papers | Kitchen | Alone | ||
| 10:59 p.m. | Gets ready for bed | Bathroom | Alone | ||
| 11:15 p.m. | Turns off all lights and goes to bed | Alone | Finally in bed |
| Parameter | Level 1 Building | Level 2 Apartment | Level 3 Room |
| Energy supplied by water radiators (District Heating) | X | X | X |
| Air Handling Unit heating (electrical) | X | X | X |
| Energy losses due to airing | X | X | X |
| Indoor temperature | X | X | |
| CO2 level | X | X | |
| PPD (Predicted Percentage Dissatisfied) | X | ||
| Simulation Period | |||
| Full-year simulation | X | X | X |
| Simulation of measuring period | X | X |
| Parameter | BES-ref | BES-v.2 | Difference BES-ref to BES-v.2 |
|---|---|---|---|
| Energy supplied by water radiators (DH) | 48,545 | 58,345 | 20% |
| AHU heating (electrical) | 3432 | 6357 | 85% |
| Total energy use for space heating | 51,976 | 64,702 | 24% |
| Energy loss due to airing | 5464 | 10,865 | 99% |
| Household electricity (input) | 34,092 | 20,659 | −39% |
| Parameters | Floor 1 | Floor 2 | Floor 3 | ||||||
|---|---|---|---|---|---|---|---|---|---|
| BES-ref | BES-v.2 | Difference | BES-ref | BES-v.2 | Difference | BES-ref | BES-v.2 | Difference | |
| Apartment 1 | Simulation period 10 to 14 December 2014 | Simulation period 14 to 18 January 2015 | Simulation period 10 to 14 December 2014 | ||||||
| Energy supplied by water radiators (DH) (kWh) | 127.5 | 137.4 | 8% | 83 | 90.3 | 9% | 101.3 | 115.8 | 14% |
| AHU heating (electrical) (kWh) | 3.4 | 3.6 | 6% | 4.9 | 11.4 | 133% | 4.2 | 4.2 | 0% |
| Total energy use for space heating (kWh) | 130.9 | 141 | 8% | 87.9 | 101.7 | 16% | 105.5 | 120 | 14% |
| Energy loss due to airing (kWh) | 4.6 | 4 | −13% | 5.5 | 5.9 | 7% | 5.5 | 1.4 | −75% |
| Indoor temperature (°C) | 22.0–22.1 | 21.8–22.1 | - | 21.8–22.0 | 21.0–22.0 | - | 21.9–22.0 | 21.9–22.1 | - |
| Maximum CO2 (ppm) | 670.7 | 672.7 | 2.0 | 512.5 | 594.9 | 82.4 | 626.3 | 627.4 | 1.1 |
| Maximum PPD (%) | 13.5 | 13.9 | 0.4 | 13.3 | 14.6 | 1.3 | 12.3 | 12.3 | 0.0 |
| Apartment 2 | Simulation period 21 to 25 January 2015 | Simulation period 21 to 25 January 2015 | Simulation period 10 to 14 December 2014 | ||||||
| Energy supplied by water radiators (DH) (kWh) | 83.6 | 123.7 | 48% | 40.8 | 77.5 | 90% | 82.6 | 94.6 | 15% |
| AHU heating (electrical) (kWh) | 14 | 19.7 | 41% | 14.3 | 19.1 | 34% | 4.1 | 13 | 217% |
| Total energy use for space heating (kWh) | 97.6 | 143.4 | 47% | 55.1 | 96.6 | 75% | 86.7 | 107.6 | 24% |
| Energy loss due to airing (kWh) | 4.3 | 46.9 | 991% | 4.3 | 38.3 | 791% | 4.3 | 12.8 | 198% |
| Indoor temperature (°C) | 20.4–20.5 | 19.9–21.9 | - | 20.3–20.5 | 19.9–22.5 | - | 21.6–21.7 | 21.2–21.8 | - |
| Maximum CO2 (ppm) | 545.3 | 686.5 | 141.2 | 69.7 | 686.4 | 616.7 | 692.1 | 692.4 | 0.3 |
| Maximum PPD (%) | 23.5 | 25.5 | 2.0 | 21.5 | 23.0 | 1.5 | 13.7 | 14.4 | 0.7 |
| Apartment 3 | Simulation period 3 to 7 December 2014 | Simulation period 19 to 23 November 2014 | Simulation period 28 January to 1 February 2015 | ||||||
| Energy supplied by water radiators (DH) (kWh) | 74 | 77 | 4% | 45.4 | 69.2 | 52% | 105.8 | 136.4 | 29% |
| AHU heating (electrical) (kWh) | 9.1 | 22 | 142% | 4.1 | 4.3 | 5% | 6.5 | 6.4 | −2% |
| Total energy use for space heating (kWh) | 83.1 | 99 | 19% | 49.5 | 73.5 | 48% | 112.3 | 142.8 | 27% |
| Energy loss due to airing (kWh) | 4.3 | 4.2 | −2% | 4.3 | 15 | 249% | 4.3 | 25 | 481% |
| Indoor temperature (°C) | 20.2–20.4 | 20.1–20.6 | - | 20.9–21.2 | 20.8–21.5 | - | 22.0–22.2 | 22.0–22.3 | - |
| Maximum CO2 (ppm) | 545.1 | 689 | 143.9 | 691.3 | 689.6 | −1.7 | 546 | 579.1 | 33.1 |
| Maximum PPD (%) | 23.8 | 24.8 | 1.0 | 15.6 | 16.8 | 1.2 | 13.3 | 13.0 | −0.3 |
| Apartment 4 | Simulation period 21 to 25 January 2015 | Simulation period 10 to 14 December 2014 | Simulation period 14 to 18 January 2015 | ||||||
| Energy supplied by water radiators (DH) (kWh) | 105 | 138.9 | 32% | 48.4 | 57.8 | 19% | 46.2 | 76.5 | 66% |
| AHU heating (electrical) (kWh) | 8.4 | 8.5 | 1% | 3.5 | 11.1 | 217% | 5.1 | 5.1 | 0% |
| Total energy use for space heating (kWh) | 113.4 | 147.4 | 30% | 51.9 | 68.9 | 33% | 51.3 | 81.6 | 59% |
| Energy loss due to airing (kWh) | 3.6 | 27.5 | 664% | 3.6 | 10.2 | 183% | 3.6 | 14.7 | 308% |
| Indoor temperature (°C) | 22.0–22.1 | 21.8–22.1 | - | 21.6–21.8 | 21.2–21.9 | - | 20.9–21.1 | 20.8–21.1 | - |
| Maximum CO2 (ppm) | 570.9 | 606.3 | 35.4 | 737.6 | 742.1 | 4.5 | 570.6 | 570.7 | 0.1 |
| Maximum PPD (%) | 14.4 | 15.0 | 0.6 | 12.7 | 13.7 | 1.0 | 16.2 | 16.6 | 0.4 |
| Apartment 5 | Simulation period 28 January to 1 February 2015 | Simulation period 19 to 23 November 2014 | Simulation period 3 to 7 December 2014 | ||||||
| Energy supplied by water radiators (DH) (kWh) | 7.6 | 20.8 | 174% | 6.6 | 28.3 | 329% | 48.5 | 89.4 | 84% |
| AHU heating (electrical) (kWh) | 9 | 3.1 | −66% | 6.1 | 6 | −2% | 7 | 14.6 | 109% |
| Total energy use for space heating (kWh) | 16.6 | 23.9 | 44% | 12.7 | 34.3 | 170% | 55.5 | 104 | 87% |
| Energy loss due to airing (kWh) | 2.9 | 13.5 | 366% | 3.6 | 11.6 | 222% | 3.6 | 24.4 | 578% |
| Indoor temperature (°C) | 19.3–20.2 | 19.3–19.9 | - | 19.5–20.6 | 19.4–20.4 | - | 20.6–20.8 | 20.5–20.8 | - |
| Maximum CO2 (ppm) | 613 | 2252 | 1639.0 | 566.3 | 714.3 | 148.0 | 566.6 | 566.8 | 0.2 |
| Maximum PPD (%) | 27.7 | 26.9 | −0.9 | 22.7 | 22.3 | −0.4 | 18.6 | 19.5 | 0.9 |
| Parameters | Floor 1 | Floor 2 | Floor 3 | ||||||
|---|---|---|---|---|---|---|---|---|---|
| Apartment 1 | BES-ref | BES-v.2 | Difference | BES-ref | BES-v.2 | Difference | BES-ref | BES-v.2 | Difference |
| Energy supplied by water radiators (DH) (kWh) | 4856.8 | 5386.6 | 11% | 3177.5 | 3279.1 | 3% | 3417.3 | 3993.8 | 17% |
| AHU heating (electrical) (kWh) | 188.7 | 194.7 | 3% | 240.8 | 1695.4 | 604% | 227.9 | 230.1 | 1% |
| Total energy use for space heating (kWh) | 5045.5 | 5581.3 | 11% | 3418.3 | 4974.5 | 46% | 3645.2 | 4223.9 | 16% |
| Energy loss due to airing (kWh) | 332 | 188.9 | −43% | 400 | 217.3 | −46% | 400 | 60.2 | −85% |
| Indoor temperature (°C) | 21.9–31.0 | 21.6–29.5 | N/A | 21.6–33.0 | 18.4–31.2 | N/A | 21.8–33.7 | 21.8–31.9 | N/A |
| Maximum CO2 (ppm) | 682.4 | 682.3 | 0% | 517.8 | 610.1 | 18% | 637.8 | 637.7 | 0% |
| Apartment 2 | |||||||||
| Energy supplied by water radiators (DH) (kWh) | 2896 | 4158.6 | 44% | 1055.1 | 1952.4 | 85% | 2859.3 | 3119.7 | 9% |
| AHU heating (electrical) (kWh) | 289.9 | 442.3 | 53% | 282.3 | 432.5 | 53% | 197.4 | 490.6 | 149% |
| Total energy use for space heating (kWh) | 3185.9 | 4600.9 | 44% | 1337.4 | 2384.9 | 78% | 3056.7 | 3610.3 | 18% |
| Energy loss due to airing (kWh) | 310 | 1842.6 | 494% | 310 | 798.9 | 158% | 310 | 498.7 | 61% |
| Indoor temperature (°C) | 20.3–30.5 | 17.7–30.6 | N/A | 20.2–32.5 | 18.8–32.7 | N/A | 21.5–33.0 | 20.8–31.9 | N/A |
| Maximum CO2 (ppm) | 551.3 | 696.3 | 26% | 704.9 | 698.2 | −1% | 705.6 | 705 | 0% |
| Apartment 3 | |||||||||
| Energy supplied by water radiators (DH) (kWh) | 2845 | 3129.3 | 10% | 1786.6 | 2667.5 | 49% | 3668.4 | 4557.8 | 24% |
| AHU heating (electrical) (kWh) | 307.6 | 780.7 | 154% | 242.4 | 253.5 | 5% | 169.2 | 167.5 | −1% |
| Total energy use for space heating (kWh) | 3152.6 | 3910 | 24% | 2029 | 2921 | 44% | 3837.6 | 4725.3 | 23% |
| Energy loss due to airing (kWh) | 310 | 441.9 | 43% | 310 | 797 | 157% | 310 | 782.7 | 152% |
| Indoor temperature (°C) | 20.1–30.7 | 19.9–30.1 | N/A | 20.8–32.7 | 20.6–31.2 | N/A | 21.9–33.3 | 21.5–31.7 | N/A |
| Maximum CO2 (ppm) | 551.1 | 702.3 | 27% | 704.6 | 702.9 | 0% | 552.5 | 649 | 17% |
| Apartment 4 | |||||||||
| Energy supplied by water radiators (DH) (kWh) | 4068.7 | 4981.8 | 22% | 1741.4 | 1893.5 | 9% | 1692.1 | 3006.3 | 78% |
| AHU heating (electrical) (kWh) | 150.1 | 151.5 | 1% | 169.7 | 418.6 | 147% | 208.3 | 214 | 3% |
| Total energy use for space heating (kWh) | 4218.8 | 5133.3 | 22% | 1911.1 | 2312.1 | 21% | 1900.4 | 3220.3 | 69% |
| Energy loss due to airing (kWh) | 264 | 734 | 178% | 264 | 403.6 | 53% | 264 | 1154 | 337% |
| Indoor temperature (°C) | 21.8–30.6 | 21.4–29.4 | N/A | 21.5–32.7 | 20.9–31.6 | N/A | 20.8–33.0 | 20.5–30.9 | N/A |
| Maximum CO2 (ppm) | 577.1 | 614.6 | 6% | 753 | 756.9 | 1% | 578.8 | 577.8 | 0% |
| Apartment 5 | |||||||||
| Energy supplied by water radiators (DH) (kWh) | 457.5 | 641.4 | 40% | 425.9 | 587 | 38% | 1492.3 | 3009.6 | 102% |
| AHU heating (electrical) (kWh) | 244.4 | 68.86 | −72% | 277.7 | 317.1 | 7% | 229.1 | 499.3 | 118% |
| Total energy use for space heating (kWh) | 701.9 | 710.26 | 1% | 703.6 | 904.1 | 28% | 1721.4 | 3508.9 | 104% |
| Energy loss due to airing (kWh) | 212 | 404.2 | 91% | 264 | 771.9 | 192% | 264 | 1269.3 | 381% |
| Indoor temperature (°C) | 19.2–30.6 | 18.9–29.6 | N/A | 19.3–33.1 | 16.3–31.2 | N/A | 20.5–33.5 | 20.1–31.4 | N/A |
| Maximum CO2 (ppm) | 622.7 | 3120 | 401% | 574.8 | 791.7 | 38% | 575.1 | 573.3 | 0% |
| Apartment and Floor | Logged vs. BES-ref | Logged vs. BES-v2 | ||||
|---|---|---|---|---|---|---|
| Floor 1 | MBE | NMBE | CV (RMSE) (%) | MBE | NMBE | CV (RMSE) (%) |
| Apartment 1 | −0.068 | −0.31 | 11.7 | −0.0077 | −0.035 | 1.33 |
| Apartment 2 | 0.028 | 0.14 | 5.19 | 0.012 | 0.059 | 2.26 |
| Apartment 3 | 0.076 | 0.38 | 14.3 | 0.071 | 0.35 | 13.2 |
| Apartment 4 | 0.051 | 0.23 | 8.75 | −0.015 | −0.067 | 2.55 |
| Apartment 5 | 0.078 | 0.40 | 15.2 | −0.054 | −0.28 | 10.49 |
| Floor 2 | ||||||
| Apartment 1 | 0.032 | 0.15 | 5.54 | 0.021 | 0.098 | 3.71 |
| Apartment 2 | 0.028 | 0.14 | 5.19 | −0.0099 | −0.048 | 1.84 |
| Apartment 3 | −0.079 | −0.38 | 14.2 | −0.008 | −0.038 | 1.46 |
| Apartment 4 | 0.0084 | 0.039 | 1.48 | 0.0061 | 0.028 | 1.07 |
| Apartment 5 | −0.056 | −0.28 | 10.8 | −0.023 | −0.11 | 4.36 |
| Floor 3 | ||||||
| Apartment 1 | −0.068 | −0.31 | 11.7 | −0.0077 | −0.035 | 1.33 |
| Apartment 2 | 0.0084 | 0.039 | 1.48 | 0.0067 | 0.31 | 1.18 |
| Apartment 3 | −0.065 | −0.30 | 11.2 | −0.012 | −0.055 | 2.11 |
| Apartment 4 | −0.059 | −0.28 | 10.6 | 0.021 | 0.10 | 3.80 |
| Apartment 5 | −0.14 | −0.68 | 25.7 | 0.040 | 0.20 | 7.53 |
| Apartment 5, Floor 2 | Simulation Period 19/11-23/11 | Full Year Simulation | ||||
|---|---|---|---|---|---|---|
| Living room | BES-ref | BES-v.2 | Difference | BES-ref | BES-v.2 | Difference |
| Energy supplied by water radiators (DH) (kWh) | 2.4 | 15.9 | 563% | 190.7 | 564.8 | 196% |
| Energy loss due to airing (kWh) | 1.7 | 2.6 | 53% | 122 | 242.9 | 99% |
| Indoor temperature (°C) | 19.6‒20.1 | 19.6‒20.2 | - | 19.4‒32.1 | 18.7‒30.9 | - |
| Maximum CO2 (ppm) | 579.6 | 846.8 | 267.2 | 597.5 | 883.6 | 286.1 |
| Maximum PPD (%) | 21.7 | 21.6 | −0.10 | 87.8 | 66.7 | −21.06 |
| Kitchen | ||||||
| Energy supplied by water radiators (DH) (kWh) | 1.44 | 0 | −100% | 100.6 | 0 | −100% |
| Energy loss due to airing (kWh) | 0.84 | 0.2 | −76% | 61.1 | 45.1 | −26% |
| Indoor temperature (°C) | 19.6‒20.1 | 19.6‒21.1 | - | 19.4‒32.6 | 19.0‒32.0 | - |
| Maximum CO2 (ppm) | 559 | 821.5 | 821.5 | 569.6 | 912.8 | 343.2 |
| Maximum PPD (%) | N/A | 22.4 | - | N/A | 79.5 | - |
| Bedroom | ||||||
| Energy supplied by water radiators (DH) (kWh) | 5.41 | 8.7 | 61% | 215.7 | 265.8 | 23% |
| Energy loss due to airing (kWh) | 0.81 | 4.5 | 456% | 59.4 | 172.3 | 190% |
| Indoor temperature (°C) | 19.5–19.8 | 18.9–19.9 | - | 19.4‒32.2 | 17.6‒31.2 | - |
| Maximum CO2 (ppm) | 546.8 | 793.1 | 246.3 | 557.4 | 807.6 | 250.2 |
| Maximum PPD (%) | N/A | 25.7 | - | N/A | 72.7 | - |
| Bathroom | ||||||
| Energy supplied by water radiators (DH) (kWh) | 0.55 | 0 | −100% | 40 | 3.4 | −92% |
| Energy loss due to airing (kWh) | 0.55 | 0.1 | −82% | 39.9 | 27.1 | −32% |
| Indoor temperature (°C) | 20.0‒20.5 | 20.1‒20.2 | - | 19.7‒31.9 | 19.7‒30.3 | - |
| Maximum CO2 (ppm) | 579.5 | 834.1 | 254.6 | 596.4 | 881.7 | 285.3 |
| Maximum PPD (%) | N/A | 18.5 | - | N/A | 60.6 | - |
| Apartment total | ||||||
| Energy supplied by water radiators (DH) (kWh) | 9.8 | 24.6 | 151% | 547 | 834 | 52% |
| AHU heating (electrical) (kWh) | 7.5 | 7.7 | 3% | 332.6 | 345.3 | 4% |
| Total energy use for space heating (kWh) | 13.4 | 32.3 | 87% | 879.6 | 1179.3 | 34% |
| Energy loss due to airing (kWh) | 3.9 | 7.4 | 90% | 282.4 | 487.4 | 73% |
| Indoor temperature (°C) | 19.5‒20.5 | 18.9‒21.1 | - | 19.4‒32.6 | 17.6‒32.0 | - |
| Maximum CO2 (ppm) | 579.6 | 846.8 | 267.2 | 597.5 | 912.8 | 315.3 |
| Maximum PPD (%) | 21.7 | 25.7 | 4.02 | 87.8 | 79.5 | −8.32 |
© 2019 by the authors. Licensee MDPI, Basel, Switzerland. This article is an open access article distributed under the terms and conditions of the Creative Commons Attribution (CC BY) license (http://creativecommons.org/licenses/by/4.0/).
Share and Cite
Carlander, J.; Trygg, K.; Moshfegh, B. Integration of Measurements and Time Diaries as Complementary Measures to Improve Resolution of BES. Energies 2019, 12, 2072. https://doi.org/10.3390/en12112072
Carlander J, Trygg K, Moshfegh B. Integration of Measurements and Time Diaries as Complementary Measures to Improve Resolution of BES. Energies. 2019; 12(11):2072. https://doi.org/10.3390/en12112072
Chicago/Turabian StyleCarlander, Jakob, Kristina Trygg, and Bahram Moshfegh. 2019. "Integration of Measurements and Time Diaries as Complementary Measures to Improve Resolution of BES" Energies 12, no. 11: 2072. https://doi.org/10.3390/en12112072
APA StyleCarlander, J., Trygg, K., & Moshfegh, B. (2019). Integration of Measurements and Time Diaries as Complementary Measures to Improve Resolution of BES. Energies, 12(11), 2072. https://doi.org/10.3390/en12112072

