TM7SF2 as a Potential Biomarker in Colorectal Cancer: Implications for Metastasis
Abstract
1. Introduction
2. Materials and Methods
2.1. Tissue Samples
2.2. Immunohistochemistry Staining
2.3. Cell Culture
2.4. Gene Knockdown by Small Interfering RNA (siRNA)
2.5. RNA Extraction and Real-Time Polymerase Chain Reaction
2.6. Western Blot
2.7. Cell Proliferation Assay (WST-1)
2.8. Migration and Invasion Assay
2.9. Colony Forming Assay
2.10. Statistical Analysis
3. Results
3.1. Relationship of TM7SF2 Expression with the Progression of Colorectal Cancer
3.2. Expression of TM7SF2 Was Associated with Clinicopathological Factors in Colorectal Cancer
3.3. Downregulation of TM7SF2 mRNA and Protein Expression in CRC Cells Using siRNA
3.4. The Effect of TM7SF2 Downregulation on the Proliferation of CRC Cells
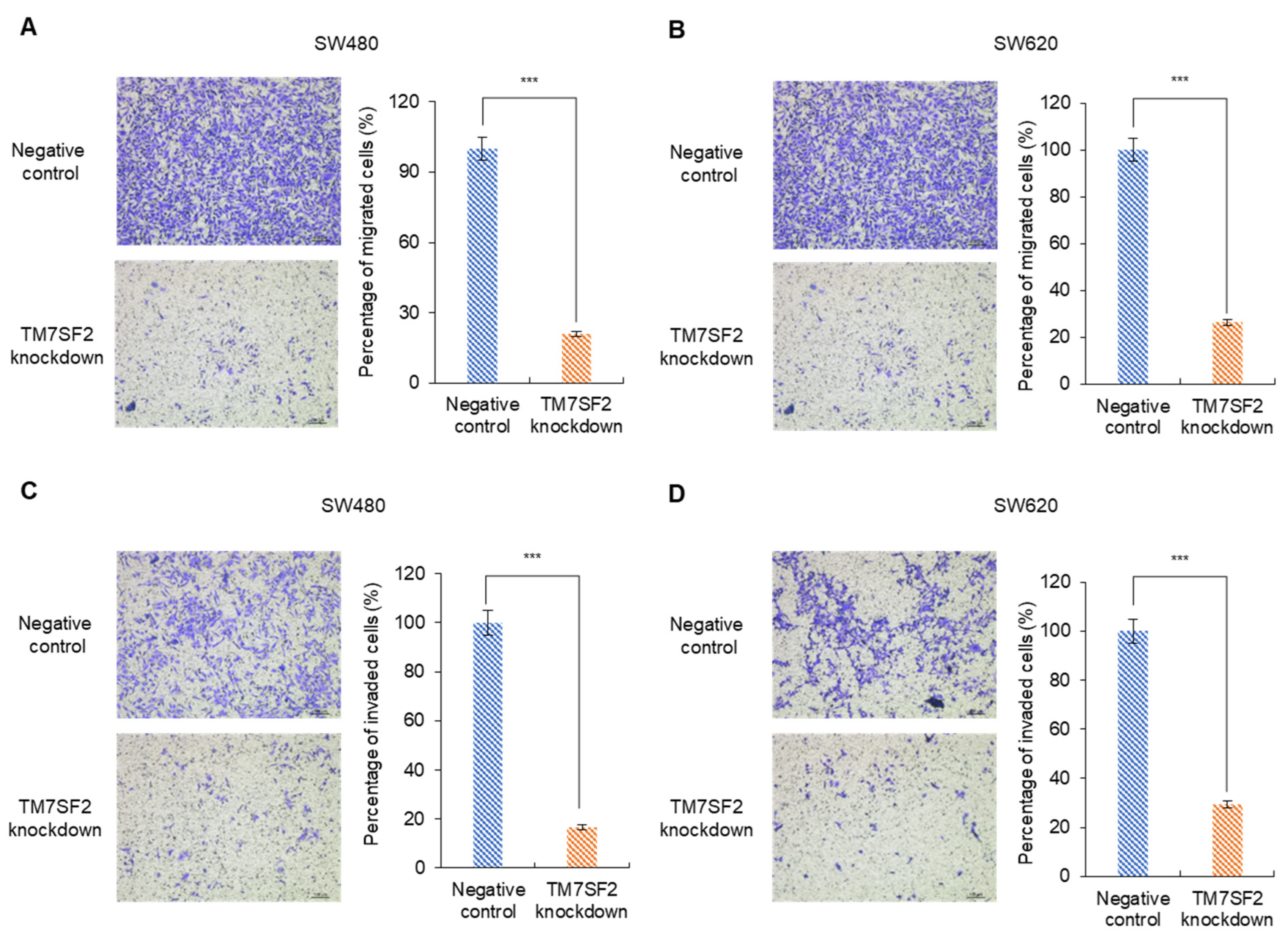
3.5. The Effect of TM7SF2 Downregulation on the Migration and Invasion of CRC Cells
3.6. Downregulation of TM7SF2 Reduced the Colony-Forming Ability of Colorectal Cancer Cells
4. Discussion
5. Conclusions
Supplementary Materials
Author Contributions
Funding
Institutional Review Board Statement
Informed Consent Statement
Data Availability Statement
Conflicts of Interest
References
- Duan, B.; Zhao, Y.; Bai, J.; Wang, J.; Duan, X.; Luo, X.; Zhang, R.; Pu, Y.; Kou, M.; Lei, J.; et al. Colorectal Cancer: An Overview. Exon Publ. 2022, 1, 1–12. [Google Scholar] [CrossRef]
- Siegel, R.L.; Wagle, N.S.; Cercek, A.; Smith, R.A.; Jemal, A. Colorectal cancer statistics, 2023. A Cancer J. Clin. 2023, 73, 233–254. [Google Scholar] [CrossRef] [PubMed]
- Statistics Korea. Cause of Death Statistics Results 2022; Statistics Korea: Daejeon, Republic of Korea, 2023.
- Center NCI. Survival Rate by Summary Stage, 2017–2021; National Cancer Information Center: Bethesda, ML, USA, 2024.
- Bennati, A.M.; Castelli, M.; Della Fazia, M.A.; Beccari, T.; Caruso, D.; Servillo, G.; Roberti, R. Sterol dependent regulation of human TM7SF2 gene expression: Role of the encoded 3β-hydroxysterol Δ14-reductase in human cholesterol biosynthesis. Biochim. Biophys. Acta Mol. Cell Biol. Lipids 2006, 1761, 677–685. [Google Scholar] [CrossRef] [PubMed]
- Lemmens, I.H.; Kas, K.; Merregaert, J.; Van de Ven, W.J.M. Identification and Molecular Characterization ofTM7SF2in the FAUNA Gene Cluster on Human Chromosome 11q13. Genomics 1998, 49, 437–442. [Google Scholar] [CrossRef] [PubMed]
- Holmer, L.; Pezhman, A.; Worman, H.J. The human lamin B receptor/sterol reductase multigene family. Genomics 1998, 54, 469–476. [Google Scholar] [CrossRef]
- Waterham, H.R.; Koster, J.; Mooyer, P.; Noort, G.V.; Kelley, R.I.; Wilcox, W.R.; Wanders, R.J.A.; Hennekam, R.C.M.; Oosterwijk, J.C. Autosomal recessive HEM/Greenberg skeletal dysplasia is caused by 3β-hydroxysterol Δ14-reductase deficiency due to mutations in the lamin B receptor gene. Am. J. Hum. Genet. 2003, 72, 1013–1017. [Google Scholar] [CrossRef] [PubMed]
- Herman, G.E.; Kratz, L. Disorders of sterol synthesis: Beyond Smith–Lemli–Opitz syndrome. Am. J. Med. Genet. Part C Semin. Med. Genet. 2012, 160C, 301–321. [Google Scholar] [CrossRef] [PubMed]
- Bellezza, I.; Gatticchi, L.; Sordo, R.d.; Peircd, M.J.; Sidoni, A.; Roberti, R.; Minelli, A. The loss of Tm7sf gene accelerates skin papilloma formation in mice. Sci. Rep. 2015, 5, 9471. [Google Scholar] [CrossRef] [PubMed]
- Liu, Y.; Xu, Y.; Jiang, W.; Ji, H.; Wang, Z.W.; Zhu, X. Discovery of key genes as novel biomarkers specifically associated with HPV-negative cervical cancer. Mol. Ther. Methods Clin. Dev. 2021, 21, 492–506. [Google Scholar] [CrossRef] [PubMed]
- Hoffmann, K.; Dreger, C.K.; Olins, A.L.; Olins, D.E.; Shultz, L.D.; Lucke, B.; Karl, H.; Kaps, R.; Müller, D.; Vayá, A.; et al. Mutations in the gene encoding the lamin B receptor produce an altered nuclear morphology in granulocytes (Pelger–Huet anomaly). Nat. Genet. 2002, 31, 410–414. [Google Scholar] [CrossRef]
- Williams, M.D.; Zhang, L.; Elliott, D.D.; Perrier, N.D.; Lozano, G.; Clayman, G.L.; El-Naggar, A.K. Differential gene expression profiling of aggressive and nonaggressive follicular carcinomas. Hum. Pathol. 2011, 42, 1213–1220. [Google Scholar] [CrossRef] [PubMed]
- Bartoli, D.; Piobbico, D.; Bellet, M.M.; Bennati, A.M.; Roberti, R.; Della Fazia, M.A.; Servillo, G. Impaired cell proliferation in regenerating liver of 3 β-hydroxysterol Δ14-reductase (TM7SF2) knock-out mice. Cell Cycle 2016, 15, 2164–2173. [Google Scholar] [CrossRef]
- Xu, Y.; Chen, X.; Pan, S.; Wang, Z.W.; Zhu, X. TM7SF2 regulates cell proliferation and apoptosis by activation of C-Raf/ERK pathway in cervical cancer. Cell Death Discov. 2021, 7, 299. [Google Scholar] [CrossRef] [PubMed]
- Dhillon, A.S.; Hagan, S.; Rath, O.; Kolch, W. MAP kinase signalling pathways in cancer. Oncogene 2007, 26, 3279–3290. [Google Scholar] [CrossRef] [PubMed]
- Zhou, G.; Yang, J.; Song, P. Correlation of ERK/MAPK signaling pathway with proliferation and apoptosis of colon cancer cells. Oncol. Lett. 2019, 17, 2266–2270. [Google Scholar] [CrossRef]
- Lavoie, H.; Therrien, M. Regulation of RAF protein kinases in ERK signalling. Nat. Rev. Mol. Cell Biol. 2015, 16, 281–298. [Google Scholar] [CrossRef]
- Nandan, M.O.; Yang, V.W. An update on the biology of RAS/RAF mutations in colorectal cancer. Curr. Color. Cancer Rep. 2011, 7, 113–120. [Google Scholar] [CrossRef] [PubMed]
- Roskoski, R.J. Targeting oncogenic Raf protein-serine/threonine kinases in human cancers. Pharmacol. Res. 2018, 135, 239–258. [Google Scholar] [CrossRef] [PubMed]
- Balmanno, K.; Cook, S.J. Tumour cell survival signalling by the ERK1/2 pathway. Cell Death Differ. 2009, 16, 368–377. [Google Scholar] [CrossRef] [PubMed]
- Wang, X.; Wu, F.; Wang, H.; Duan, X.; Huang, R.; Tuersuntuoheti, A.; Su, L.; Yan, S.; Zhao, Y.; Lu, Y.; et al. PDCD6 cooperates with C-Raf to facilitate colorectal cancer progression via Raf/MEK/ERK activation. J. Exp. Clin. Cancer Res. 2020, 39, 147. [Google Scholar] [CrossRef]
- Kim, D.H.; Sim, T. Novel small molecule Raf kinase inhibitors for targeted cancer therapeutics. Arch. Pharmacal Res. 2012, 35, 605–615. [Google Scholar] [CrossRef] [PubMed]
- Song, Y.; Bi, Z.; Liu, Y.; Qin, F.; Wei, Y.; Wei, X. Targeting RAS-RAF-MEK-ERK signaling pathway in human cancer: Current status in clinical trials. Genes Dis. 2023, 10, 76–88. [Google Scholar] [CrossRef] [PubMed]
- Guo, Y.J.; Pan, W.W.; Liu, S.B.; Shen, Z.F.; Xu, Y.; Hu, L.L. ERK/MAPK signalling pathway and tumorigenesis. Exp. Ther. Med. 2020, 19, 1997–2007. [Google Scholar] [CrossRef]





| Clinicopathological Factors | N | |
|---|---|---|
| Gender | Male | 164 |
| Female | 72 | |
| pT stage | 1 | 0 |
| 2 | 24 | |
| 3 | 192 | |
| 4 | 20 | |
| pN stage | 0 | 68 |
| 1 | 84 | |
| 2 | 84 | |
| Metastasis | Negative | 148 |
| Positive | 88 | |
| * Clinical stage | I | 8 |
| II | 52 | |
| III | 84 | |
| IV | 92 | |
| Total | 236 | |
| Clinicopathological Factors | TM7SF2 Expression | Total | p Value | |
|---|---|---|---|---|
| Low (N = 104) | High (N = 132) | (N = 236) | ||
| Age, years, mean (SD) | 58.8 (8.8) | 52.3 (11.4) | 55.2 (10.9) | - |
| Gender, N (%) | - | - | - | 0.015 |
| Female | 23 (31.9) | 49 (68.1) | 72 | - |
| Male | 81 (49.4) | 83 (50.6) | 164 | - |
| pT stage, N (%) | - | - | - | 0.002 |
| pT1, pT2 | 18 (75) | 6 (25) | 24 | - |
| pT3, pT4 | 86 (40.6) | 126 (59.4) | 212 | - |
| pN stage, N (%) | - | - | - | 0.006 |
| pN0 | 40 (58.8) | 28 (41.2) | 68 | - |
| pN1, pN2 | 64 (38.1) | 104 (61.9) | 168 | - |
| Metastasis, N (%) | - | - | - | 0.004 |
| M0 | 76 (51.4) | 72 (48.6) | 148 | - |
| M1 | 28 (31.8) | 60 (68.2) | 88 | - |
| * Clinical Stage, N (%) | - | - | - | 0.004 |
| Stage I, II | 36 (60) | 24 (40) | 60 | - |
| Stage III, IV | 68 (38.6) | 108 (61.4) | 176 | - |
| Clinicopathological Factors | Variable | Univariate Analysis | |
|---|---|---|---|
| Hazard Ratio (95%CI) | p Value | ||
| Age | ≥60 yr vs. <60 yr | 0.626 (0.455–0.862) | 0.004 |
| Gender | Female vs. Male | 0.886 (0.644–1.219) | 0.458 |
| pT stage | T1-T2 vs. T3-T4 | 2.024 (1.124–3.643) | 0.019 |
| pN stage | N0 vs. N1-N2 | 1.962 (1.373–2.804) | <0.001 |
| Metastasis | Negative vs. Positive | 1.593 (1.164–2.179) | 0.004 |
| * Clinical stage | I, II vs. III, IV | 3.862 (2.491–5.988) | <0.001 |
| TM7SF2 expression | Low vs. High | 2.128 (1.549–2.924) | 0.001 |
| Clinicopathological Factors | Variable | Multivariate Analysis | |
|---|---|---|---|
| Hazard Ratio (95%CI) | p Value | ||
| Age | ≥60 yr vs. <60 yr | 0.869 (0.580–1.303) | 0.498 |
| Gender | Female vs. Male | 0.886 (0.620–1.268) | 0.509 |
| pT stage | T1-T2 vs. T3-T4 | 1.750 (0.887–3.452) | 0.107 |
| pN stage | N0 vs. N1-N2 | 0.490 (0.296–0.813) | 0.006 |
| Metastasis | Negative vs. Positive | 0.838 (0.589–1.193) | 0.327 |
| * Clinical stage | I, II vs. III, IV | 5.952 (3.277–10.812) | <0.001 |
| TM7SF2 expression | Low vs. High | 1.705 (1.205–2.412) | 0.003 |
Disclaimer/Publisher’s Note: The statements, opinions and data contained in all publications are solely those of the individual author(s) and contributor(s) and not of MDPI and/or the editor(s). MDPI and/or the editor(s) disclaim responsibility for any injury to people or property resulting from any ideas, methods, instructions or products referred to in the content. |
© 2025 by the authors. Licensee MDPI, Basel, Switzerland. This article is an open access article distributed under the terms and conditions of the Creative Commons Attribution (CC BY) license (https://creativecommons.org/licenses/by/4.0/).
Share and Cite
Hong, I.; Kim, S.; Lee, M.; Han, S.; Kim, H.C.; Chu, C.W.; Kim, S.G.; Kim, M.K.; Kim, C.J.; Kang, D.H.; et al. TM7SF2 as a Potential Biomarker in Colorectal Cancer: Implications for Metastasis. Curr. Oncol. 2025, 32, 114. https://doi.org/10.3390/curroncol32020114
Hong I, Kim S, Lee M, Han S, Kim HC, Chu CW, Kim SG, Kim MK, Kim CJ, Kang DH, et al. TM7SF2 as a Potential Biomarker in Colorectal Cancer: Implications for Metastasis. Current Oncology. 2025; 32(2):114. https://doi.org/10.3390/curroncol32020114
Chicago/Turabian StyleHong, Inpyo, Sooyoun Kim, Minho Lee, Seoin Han, Hak Chun Kim, Chong Woo Chu, Seong Geun Kim, Min Kyung Kim, Chang Jin Kim, Dong Hyun Kang, and et al. 2025. "TM7SF2 as a Potential Biomarker in Colorectal Cancer: Implications for Metastasis" Current Oncology 32, no. 2: 114. https://doi.org/10.3390/curroncol32020114
APA StyleHong, I., Kim, S., Lee, M., Han, S., Kim, H. C., Chu, C. W., Kim, S. G., Kim, M. K., Kim, C. J., Kang, D. H., Ahn, T. S., Baek, M. J., Hussain, M., Kwon, H. Y., & Jeong, D. (2025). TM7SF2 as a Potential Biomarker in Colorectal Cancer: Implications for Metastasis. Current Oncology, 32(2), 114. https://doi.org/10.3390/curroncol32020114

