Waste and Greenhouse Gas Emissions Produced from Ophthalmic Surgeries: A Scoping Review
Abstract
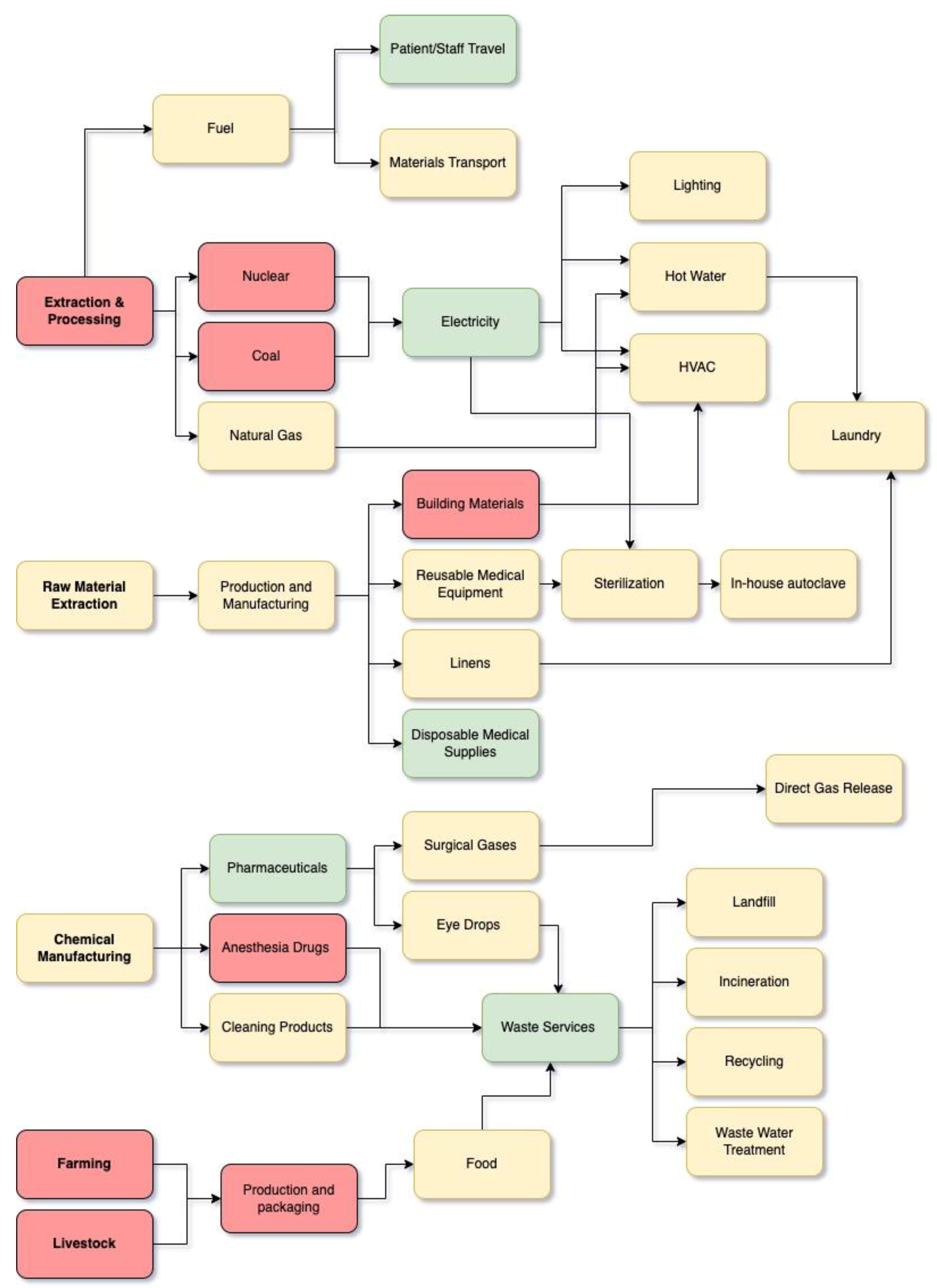
1. Introduction
2. Materials and Methods
2.1. Eligibility Criteria
2.2. Information Sources and Search Strategy
2.3. Search Strategy and Literature Review
2.4. Levels of Evidence
2.5. Data Extraction and Analysis
3. Results
3.1. Carbon Emissions—Travel
3.2. Carbon Emissions—Building Energy
3.3. Carbon Emissions—Procurement
3.4. Carbon Emissions—Gas Tamponade (End of Life)
3.5. Solid Waste
4. Discussion
4.1. Carbon Emissions
4.2. Solid Waste
4.3. Limitations
5. Conclusions
Supplementary Materials
Author Contributions
Funding
Institutional Review Board Statement
Informed Consent Statement
Data Availability Statement
Acknowledgments
Conflicts of Interest
References
- Costello, A.; Abbas, M.; Allen, A.; Ball, S.; Bell, S.; Bellamy, R.; Friel, S.; Groce, N.; Johnson, A.; Kett, M.; et al. Managing the health effects of climate change: Lancet and University College London Institute for Global Health Commission. Lancet 2009, 373, 1693–1733. [Google Scholar] [CrossRef] [PubMed]
- Clayton, S. Climate Change and Mental Health. Curr. Environ. Health Rep. 2021, 8, 1–6. [Google Scholar] [CrossRef] [PubMed]
- Ray, C.; Ming, X. Climate Change and Human Health: A Review of Allergies, Autoimmunity and the Microbiome. Int. J. Environ. Res. Public Health 2020, 17, 4814. [Google Scholar] [CrossRef] [PubMed]
- Ogden, N.H. Climate change and vector-borne diseases of public health significance. FEMS Microbiol. Lett. 2017, 364, fnx186. [Google Scholar] [CrossRef]
- Johnson, G. The environment and the eye. Eye 2005, 18, 1235–1250. [Google Scholar] [CrossRef][Green Version]
- The Intergovernmental Panel on Climate Change; Pachauri, R.K.; Meyer, L. Climate change 2014: Synthesis report. In Contribution of Working Groups 1, 2, and 3 to the Fifth Assessment Report of the Intergovernmental Panel on Climate Change—IPCC; Intergovernmental Panel on Climate Change (IPCC): Geneva, Switzerland, 2015. [Google Scholar]
- Richie, C. Environmental sustainability and the carbon emissions of pharmaceuticals. J. Med. Ethics 2022, 48, 334–337. [Google Scholar] [CrossRef]
- MacNeill, A.J.; Lillywhite, R.; Brown, C.J. The impact of surgery on global climate: A carbon footprinting study of operating theatres in three health systems. Lancet Planet Health 2017, 1, e381–e388. [Google Scholar] [CrossRef]
- Rossi, T.; Romano, M.R.; Iannetta, D.; Romano, V.; Gualdi, L.; D’Agostino, I.; Ripandelli, G. Cataract surgery practice patterns worldwide: A survey. BMJ Open Ophthalmol. 2021, 6, e000464. [Google Scholar] [CrossRef]
- Boulter, T.; Bernhisel, A.; Mamalis, C.; Zaugg, B.; Barlow, W.R.; Olson, R.J.; Pettey, J.H. Phacoemulsification in review: Optimization of cataract removal in an in vitro setting. Surv. Ophthalmol. 2019, 64, 868–875. [Google Scholar] [CrossRef]
- Shekhar, M.; Choudhury, P.; Ramya, G.; Sankarananthan, R.; Balagiri, S.; Wijesinghe, H.K. Cataract surgery risk stratification in phacoemulsification and manual small incision cataract surgery in a teaching hospital. Int. Ophthalmol. 2022, 42, 201–209. [Google Scholar] [CrossRef]
- Thiel, C.L.; Eckelman, M.; Guido, R.; Huddleston, M.; Landis, A.E.; Sherman, J.; Shrake, S.O.; Copley-Woods, N.; Bilec, M.M. Environmental Impacts of Surgical Procedures: Life Cycle Assessment of Hysterectomy in the United States. Environ. Sci. Technol. 2015, 49, 1779–1786. [Google Scholar] [CrossRef] [PubMed]
- Sherman, J.D.; MacNeill, A.; Thiel, C. Reducing Pollution From the Health Care Industry. JAMA 2019, 322, 1043–1044. [Google Scholar] [CrossRef] [PubMed]
- Tricco, A.C.; Lillie, E.; Zarin, W.; O’Brien, K.K.; Colquhoun, H.; Levac, D.; Moher, D.; Peters, M.D.J.; Horsley, T.; Weeks, L.; et al. PRISMA Extension for Scoping Reviews (PRISMA-ScR): Checklist and Explanation. Ann. Intern. Med. 2018, 169, 467–473. [Google Scholar] [CrossRef] [PubMed]
- Oxman, A.D. Systematic Reviews: Checklists for review articles. BMJ 1994, 309, 648–651. [Google Scholar] [CrossRef]
- Ferrero, A.; Thouvenin, R.; Hoogewoud, F.; Marcireau, I.; Offret, O.; Louison, P.; Monnet, D.; Brézin, A.P. The carbon footprint of cataract surgery in a French University Hospital. J. Fr. Ophtalmol. 2022, 45, 57–64. [Google Scholar] [CrossRef]
- Latta, M.; Shaw, C.; Gale, J. The carbon footprint of cataract surgery in Wellington. N. Z. Med. J. 2021, 134, 13–21. [Google Scholar]
- Goel, H.; Wemyss, T.A.; Harris, T.; Steinbach, I.; Stancliffe, R.; Cassels-Brown, A.; Thomas, P.B.M.; Thiel, C.L. Improving productivity, costs and environmental impact in International Eye Health Services: Using the ‘Eyefficiency’ cataract surgical services auditing tool to assess the value of cataract surgical services. BMJ Open Ophthalmol. 2021, 6, e000642. [Google Scholar] [CrossRef]
- Khor, H.G.; Cho, I.; Lee, K.R.C.K.; Chieng, L.L. Waste production from phacoemulsification surgery. J. Cataract Refract. Surg. 2020, 46, 215. [Google Scholar] [CrossRef]
- Tauber, J.; Chinwuba, I.; Kleyn, D.; Rothschild, M.; Kahn, J.; Thiel, C.L. Quantification of the Cost and Potential Environmental Effects of Unused Pharmaceutical Products in Cataract Surgery. JAMA Ophthalmol. 2019, 137, 1156–1163. [Google Scholar] [CrossRef]
- Thiel, C.L.; Schehlein, E.; Ravilla, T.; Ravindran, R.D.; Robin, A.L.; Saeedi, O.J.; Schuman, J.S.; Venkatesh, R. Cataract surgery and environmental sustainability: Waste and lifecycle assessment of phacoemulsification at a private healthcare facility. J. Cataract. Refract. Surg. 2017, 43, 1391–1398. [Google Scholar] [CrossRef]
- Morris, D.S.; Wright, T.; Somner, J.E.A.; Connor, A. The carbon footprint of cataract surgery. Eye 2013, 27, 495–501. [Google Scholar] [CrossRef] [PubMed]
- Somner, J.; Scott, K.; Morris, D.; Gaskell, A.; Shepherd, I. Ophthalmology carbon footprint: Something to be considered? J. Cataract Refract. Surg. 2009, 35, 202. [Google Scholar] [CrossRef] [PubMed]
- Namburar, S.; Pillai, M.; Varghese, G.; Thiel, C.; Robin, A.L. Waste generated during glaucoma surgery: A comparison of two global facilities. Am. J. Ophthalmol. Case Rep. 2018, 12, 87–90. [Google Scholar] [CrossRef]
- Moussa, G.; Ch’ng, S.W.; Park, D.Y.; Ziaei, H.; Jalil, A.; Patton, N.; Ivanova, T.; Lett, K.S.; Andreatta, W. Environmental Effect of Fluorinated Gases in Vitreoretinal Surgery: A Multicenter Study of 4877 Patients. Am. J. Ophthalmol. 2022, 235, 271–279. [Google Scholar] [CrossRef]
- AR6 Synthesis Report: Climate Change 2023—IPCC. Available online: https://www.ipcc.ch/report/sixth-assessment-report-cycle/ (accessed on 3 July 2024).
- Westborg, I.; Mönestam, E. Optimizing number of postoperative visits after cataract surgery: Safety perspective. J. Cataract. Refract. Surg. 2017, 43, 1184–1189. [Google Scholar] [CrossRef]
- Thompson, J.; Lakhani, N. Cataracts. Prim. Care 2015, 42, 409–423. [Google Scholar] [CrossRef]
- Porela-Tiihonen, S.; Kokki, H.; Kaarniranta, K.; Kokki, M. Recovery after cataract surgery. Acta Ophthalmol. 2016, 94 (Suppl. S2), 1–34. [Google Scholar] [CrossRef]
- Hermer, L.D.; Brody, H. Defensive Medicine, Cost Containment, and Reform. J. Gen. Intern. Med. 2010, 25, 470–473. [Google Scholar] [CrossRef]
- Yeoh, C.B.; Lee, K.J.; Mathias, S.; Tollinche, L.E. Challenges of Going Green in the Operating Room. Anaesth. Surg. Open Access J. 2020, 2, 000527. [Google Scholar] [CrossRef]
- Sheu, S.J. Endophthalmitis. Korean J. Ophthalmol. 2017, 31, 283–289. [Google Scholar] [CrossRef]


| Article | Study Type | Country | Subspecialty | # of Cases | Solid Waste | Carbon Emissions |
|---|---|---|---|---|---|---|
| Ferrero et al. [16] | Prospective Level 5 | France (A) | Cataract | 12 | X | X |
| Latta et al. [17] | Prospective Level 3 | New Zealand (A) | Cataract | 142 | X | X |
| Goel et al. [18] | Prospective Level 3 | Global Facilities (A,C) | Cataract | 475 | X | X |
| Khor et al. [19] | Prospective Level 3/4 | Malaysia (C) | Cataract | 203 | X | |
| Tauber et al. [20] | Prospective Level 3 | USA (A) | Cataract | 308/month | X | |
| Thiel et al. [21] | Prospective Level 4 | India (C) | Cataract | 2942 | X | X |
| Morris et al. [22] | Prospective Level 5 | Wales/UK (A) | Cataract | 1 | X | |
| Somner et al. [23] | Prospective Level 3 | Scotland/UK (A) | Cataract | 50 | X | X |
| Namburar et al. [24] | Prospective Level 3 | India (C), USA (A) | Glaucoma | AEH: 102 MAH: 5 | X | |
| Moussa et al. [25] | Retrospective Level 3 | England/UK (A) | Vitreoretinal | 4877 | X |
| Article | Location | Surgery | Travel (kg CO2) | Building Energy (kg CO2) | Procurement (kg CO2) | Total (kg CO2) |
|---|---|---|---|---|---|---|
| Somner et al. [23] | Scotland | Phaco | 37.3 (98.2%) | 0.078 (2.8%) | N/A | 38 |
| Scotland | MSICS | 7.5 (100%) | 0 (0%) | N/A | 7.5 | |
| Morris et al. [22] | Wales | Phaco | 18.3 (10%) | 65.7 (36.1%) | 97.8 (53.8%) | 181.8 |
| Ferrero et al. [16] | France | Cataract | 7.34 (9.0%) | 0.75 (0.9%) | 75.23 (92.7%) | 81.13 |
| Goel et al. [18] | Mexico 1 | Phaco | 73.2 (64.2%) | 2.98 (2.6%) | 38.82 (34.1%) | 114 |
| Mexico 2 | Phaco | 34.4 (28.4%) | 0.64 (0.5%) | 85.8 (70.9%) | 121 | |
| Mexico | MSCIS | 34.48 (36.7%) | 0.64 (0.7%) | 58.81 (62.6%) | 93.93 | |
| Chile | Phaco | 62.3 (72.4%) | 7.32 (9.6%) | 16.18 (18.8%) | 86 | |
| Eswatini (Swaziland) | Phaco | 37.16 (37.9%) | 51.45 (52.5%) | 9.76 (10%) | 98 | |
| Eswatini (Swaziland) | MSCIS | 37.16 (39.4%) | 51.45 (54.5%) | 6.29 (6.7%) | 94.4 | |
| South Africa | Phaco | 20.9 (38%) | 13.33 (24.2%) | 20.39 (37.1%) | 55 | |
| South Africa | MSCIS | 20.9 (38.3%) | 13.33 (24.4%) | 20.39 (37.3%) | 54.63 | |
| India | Phaco | 28.8 (70.2%) | 1.43 (3.5%) | 10.55 (25.7%) | 41 | |
| India | MSCIS | 28.8 (71.2%) | 1.43 (3.5%) | 10.21 (25.2%) | 40.44 | |
| New Zealand | Phaco | 32.62 (26.5%) | 4.84 (3.9%) | 85.29 (69.3%) | 123 | |
| New Zealand | MSCIS | 32.62 (27.4%) | 4.84 (4.1%) | 81.8 (68.6%) | 119.26 | |
| UK | Phaco | 19.2 (28.7%) | 7.67 (11.4%) | 40.29 (60.1%) | 67 | |
| Hungary | Phaco | 50.1 (38.5%) | 13.4 (10.3%) | 66.57 (51.2%) | 130 | |
| Latta et al. [17] | New Zealand | Phaco | 22.8 (15%) | 1.8 (1.2%) | 127.2 (83.7%) | 151.9 |
| Tauber et al. [20] | USA | Phaco | N/A | N/A | 6–30 (100%) | 6–30 |
| Thiel et al. [21] | India | Phaco | N/A | N/A | N/A | 5.9 |
| Average (KgCO2) | 31.89 | 12.79 | 50.08 | 89.37 | ||
| Percentage of total | 35.68% | 14.31% | 56.04% | |||
| Source | Ferrero | Latta | Goel | Tauber | Thiel | Morris |
|---|---|---|---|---|---|---|
| Pharmaceuticals | X | X | X | X | X | X |
| Reusable Medical Equipment | ? | ? | X | ? | ||
| Disposable Supplies | X | X | X | X | X | |
| Food | X | |||||
| Laundry/Water | X | X | ||||
| Waste Services | X | X | X | X | X | |
| Methods | ||||||
| Process-based LCA | ? | ? | X | X | X | |
| EIO-LCA (financial) | X | ? | X | X | X | |
| Study | Location | Procedure | Solid Waste per Case | Breakdown of the Waste |
|---|---|---|---|---|
| Namburar et al. (2008) [24] | India (C) | Trabeculectomy | 500 g ± 200 g | Non-infectious/non-human waste: 300 g Infectious waste: 200 g |
| India (C) | Tabeculectomy with Phaco | 700 g ± 200 g | Non-infectious/non-human waste: 330 g Infectious waste: 150 g | |
| India (C) | Drainage Device Surgery | 400 g ± 200 g | Non-infectious/non-human waste: 180 g Infectious waste: 210 g | |
| USA (A) | Trabeculectomy | 1400 g ± 0.4 g | n/a | |
| Somner et al. (2009) [23] | Scotland (A) | Phaco (5-Stop) | 416 g | Plastic: 396 g Paper: 20 g |
| Scotland (A) | MSICS (1-Stop) | 128 g | Plastic: 116 g Paper: 12 g | |
| Thiel et al. (2017) [21] | India (C) | Phaco | 250 g | Recycled waste: 167 g Landfill/biomedical waste: 83 g |
| Khor et al. (2020) [19] | Malaysia (C) | Phaco | 546 g | Noninfectious/Nonhazardous Waste: 311 g
|
| Ferrero et al. (2022) [16] | France (A) | Uncomplicated Cataract surgery | 2830 ± 100 g | Unregulated Waste: 2660 g Hazardous Waste: 170 g |
| Latta et al. (2021) [17] | New Zealand (A) | Phaco | 1320 g | Unspecified |
| Goel et al. (2021) [18] | Mexico 1 (C) | Phaco | 670 g | Unspecified |
| Mexico 2 (C) | Phaco | 2230 g | ||
| Mexico (C) | MSCIS | 2290 g | ||
| Chile (C) | Phaco | 1320 g | ||
| Swaziland (C) | Phaco | 190 g | ||
| Swaziland (C) | MSCIS | 180 g | ||
| South Africa (C) | Phaco | 1060 g | ||
| South Africa (C) | MSCIS | 1060 g | ||
| India (C) | Phaco | 870 g | ||
| India (C) | MSCIS | 435 g | ||
| New Zealand (A) | Phaco | 330 g | ||
| New Zealand (A) | MSCIS | 190 g | ||
| UK (A) | Phaco | 4270 g | ||
| Hungary (A) | Phaco | 710 g |
Disclaimer/Publisher’s Note: The statements, opinions and data contained in all publications are solely those of the individual author(s) and contributor(s) and not of MDPI and/or the editor(s). MDPI and/or the editor(s) disclaim responsibility for any injury to people or property resulting from any ideas, methods, instructions or products referred to in the content. |
© 2024 by the authors. Licensee MDPI, Basel, Switzerland. This article is an open access article distributed under the terms and conditions of the Creative Commons Attribution (CC BY) license (https://creativecommons.org/licenses/by/4.0/).
Share and Cite
Morris, B.; Tauber, J.; Rai, A.; Thiel, C.; Geringer, T.J.; Mian, U.K. Waste and Greenhouse Gas Emissions Produced from Ophthalmic Surgeries: A Scoping Review. Int. J. Environ. Res. Public Health 2025, 22, 51. https://doi.org/10.3390/ijerph22010051
Morris B, Tauber J, Rai A, Thiel C, Geringer TJ, Mian UK. Waste and Greenhouse Gas Emissions Produced from Ophthalmic Surgeries: A Scoping Review. International Journal of Environmental Research and Public Health. 2025; 22(1):51. https://doi.org/10.3390/ijerph22010051
Chicago/Turabian StyleMorris, Brian, Jenna Tauber, Anvit Rai, Cassandra Thiel, Tiana J. Geringer, and Umar K. Mian. 2025. "Waste and Greenhouse Gas Emissions Produced from Ophthalmic Surgeries: A Scoping Review" International Journal of Environmental Research and Public Health 22, no. 1: 51. https://doi.org/10.3390/ijerph22010051
APA StyleMorris, B., Tauber, J., Rai, A., Thiel, C., Geringer, T. J., & Mian, U. K. (2025). Waste and Greenhouse Gas Emissions Produced from Ophthalmic Surgeries: A Scoping Review. International Journal of Environmental Research and Public Health, 22(1), 51. https://doi.org/10.3390/ijerph22010051

