Next Article in Journal
Examining the Role of Self-Reliance, Social Domination, Perceived Surveillance, and Customer Support with Respect to the Adoption of Mobile Banking
Previous Article in Journal
The Experience of COVID-19 in a Sample of Gynecological Cancer Patients Undergoing Chemotherapy: A Focus on the Psychological Implications
 
 
Font Type:
Arial Georgia Verdana
Font Size:
Aa Aa Aa
Line Spacing:
Column Width:
Background:
Article

Cost-Impact Analysis of a Novel Diagnostic Test to Assess Community-Acquired Pneumonia Etiology in the Emergency Department Setting: A Multi-Country European Study

1
DiaSorin SpA, Via Crescentino, 13040 Saluggia, Italy
2
AdRes Health Economics and Outcomes Research, 10121 Torino, Italy
3
Scienze Mediche Chirurgiche E Sperimentali, Università degli Studi di Sassari, 07100 Sassari, Italy
*
Author to whom correspondence should be addressed.
Int. J. Environ. Res. Public Health 2023, 20(5), 3853; https://doi.org/10.3390/ijerph20053853
Submission received: 5 December 2022 / Revised: 30 January 2023 / Accepted: 3 February 2023 / Published: 21 February 2023
(This article belongs to the Section Health Economics)

Abstract

Background: We aimed to estimate the economic and clinical impacts of a novel diagnostic test called LIAISON® MeMed BV® (LMMBV), which can differentiate bacterial from viral infections, in patients with community-acquired pneumonia (CAP) in emergency departments. Methods: A cost-impact simulation model was developed to investigate the financial consequences of the introduction of LMMBV into the standard of care (SOC) diagnostic process in Italy, Germany, and Spain. Clinical outcomes were expressed as antibiotic patients and days saved, reduced hospital admissions, and shortened hospital length of stay (LOS). Cost savings were evaluated from the perspectives of third-party payers and hospitals. A deterministic sensitivity analysis (DSA) was carried out. Results: LMMBV was associated with a reduction in antibiotic prescriptions, treatment duration, and LOS. Furthermore, the adoption of LMMBV would allow savings per patient up to EUR 364 and EUR 328 for hospitals and EUR 91 and EUR 59 for payers in Italy and Germany, respectively. In Spain, average savings per patient could reach up to EUR 165 for both payers and hospitals. Savings were most sensitive to test accuracy, with DSA confirming the robustness of the results. Conclusions: Combining LMMBV with the current SOC diagnostic process is expected to provide clinical and economic benefits in Italy, Germany, and Spain.

1. Introduction

Community-acquired pneumonia (CAP) is one of the most important causes of morbidity and mortality (2.4 million deaths yearly, the fourth leading cause) worldwide [1,2]. In the European Union (EU), the diagnosis of incident cases is high: 9.7, 4.63, and 2.93–3.06 per 1000 person-year in Germany, Spain, and Italy, respectively [3,4,5,6,7]. Its clinical and economic burdens are expanding with the increased proportion of elderly people and/or comorbidities in the general population [8,9]. In Europe, the estimated annual healthcare cost is higher than EUR 10 billion, with EUR 5.7, EUR 0.5, EUR 0.2, and EUR 3.6 billion for inpatient care, outpatient care, medications, and indirect costs, respectively [6].
The etiology of CAP is not defined in 62% of cases [10], and in the three above-mentioned EU countries, the rates of unidentified pathogens are high [11]. Early detection can improve the quality of therapeutic prescription, decreasing direct and indirect costs. No rapid diagnostic tests can discriminate viral origin to avoid relying on an empirical approach [12]. It was estimated that up to 34.8% of antibiotic days were unnecessary [13], increasing the risk of antimicrobial resistance (AMR) and adverse events (AE).
A new host-response diagnostic test, called LIAISON® MeMed BV® (LMMBV), was developed to differentiate bacterial from viral pathogens. As the first high-throughput and high-quality chemiluminescence immunoassay (CLIA) test, it measures the serum levels of three key host-immune proteins: tumor necrosis factor-related apoptosis-inducing-ligand (TRAIL), interferon gamma-induced protein 10 (IP-10), and C-reactive protein (CRP). Their levels are integrated with a powerful machine learning algorithm into a qualitative score in less than an hour. A score of 0–35 indicates a viral origin, whereas a score of 65–100 indicates a bacterial etiology; the range of 35–65 is considered indeterminate, and other diagnostic tests are needed [14].
A cost-impact model was developed that aimed to evaluate the economic impact of LMMBV uptake in Italy, Germany, and Spain from third-party payer and hospital perspectives. Clinical and economic outcomes associated with treatment guided by standard of care (SOC) diagnostics and treatment guided by SOC combined with LMMBV (SOC + LMMBV) in adult CAP patients in the emergency department (ED) were compared. This paper is an adaptation of a previously published analysis carried out for the United States [10].

2. Materials and Methods

2.1. Model Overview

A cost-impact model was developed in Microsoft Excel to assess the economic impact and clinical benefit of SOC diagnostics combined with LMMBV vs. SOC alone. A hypothetical cohort of 1000 adult patients with symptoms consistent with CAP in the ED was considered in four scenarios (Table 1). The main analysis focused on the clinical and economic impacts of differences in antibiotic stewardship and their healthcare implications. The other scenarios combined the influence of LMMBV on antibiotic prescriptions with impacts on hospital admission rates (scenario 1), hospital length of stay (LOS) and diagnosis-related group (DRG) reallocation (scenario 2), and hospital admission rates, hospital LOS, and DRG reallocation in combination (scenario 3).

2.2. Model Structure

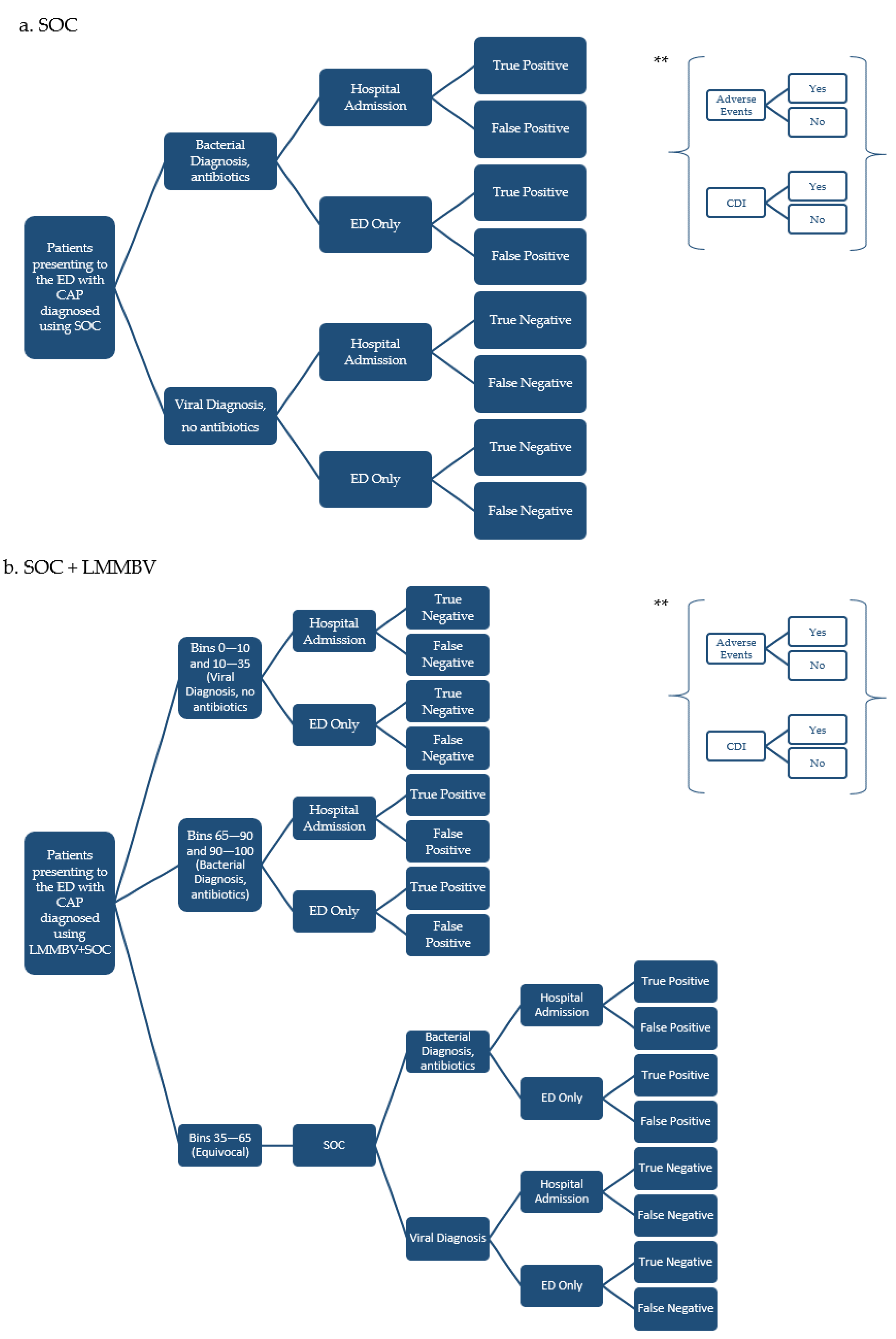
Based on the scientific literature, clinical outcomes were simulated according to a decision tree model, presenting a mathematical simplification of possible clinical pathways experienced by suspected CAP patients in the ED (Figure 1).
In the first treatment arm, patients receive a bacterial or viral diagnosis based on SOC diagnostic processes (i.e., X-ray, complete blood count, and viral PCR testing). Subsequently, patients are either admitted to the hospital or treated in the ED. They are then classified according to the accuracy of the diagnosis as a true positive (TP; bacterial diagnosis), false positive (FP; misclassified viral etiology), true negative (TN; viral diagnosis), or false negative (FN; misclassified bacterial etiology) [10].
SOC + LMMBV-diagnosed patients follow the same pathway, which is informed by the test results. With a bacterial diagnosis (LMMBV test scores from 65–100), patients are administered antibiotics. In the case of a viral diagnosis (scores from 0–35), the patient is not exposed to antibiotics. Patients with scores from 35–65 follow the SOC-guided treatment path.
Early and appropriate therapy can improve clinical outcomes, reducing the risk of adverse events and Clostridium difficile infections (CDIs). On the other hand, FP patients would undergo unnecessary antibiotic treatment, and FN patients would remain in treatment for a longer duration due to their worsening clinical condition.
Patients were stratified into four groups according to their pneumonia severity index (PSI 1 and 2, PSI 3, PSI 4, PSI 5).

2.3. Sensitivity Analysis

A one-way deterministic sensitivity analysis (DSA) was performed to assess the effect of uncertainty with input parameters on cost-impact results. These parameters were varied, one at a time, between the lower and upper limits of 95% confidence intervals (if available) or ±20% of the base case analysis, while all the others were held stable. Since the data related to LMMBV specificity and sensitivity were based on an ongoing study, the related confidence intervals were not available at the time of this analysis. However, based on similar publications [15,16,17,18,19], it was considered appropriate and more plausible to vary both LMMBV and SOC test accuracy between values corresponding to ±5% of the base case.

2.4. Inputs

2.4.1. Clinical Inputs

The baseline clinical inputs are summarized in Table 2 and Table 3 [10].
To model clinical decision making following the test results, the physician’s decision to administer antibiotics was assumed to be a function of both bacterial/viral diagnosis and pneumonia severity. In this hypothesis, physicians would follow diagnostic test results 100%, 80%, 50%, and 0% of the time for PSI scores 1 and 2, 3, 4, and 5, respectively; all other cases would be associated with the administration of antibiotics. In addition, hospital admission rate was based on disease severity.
The mean antibiotic treatment duration for TP and FP patients was 5 days [12]. FN patients were assumed to be exposed to antibiotics for a 50% longer duration compared to TP and FP patients (7.5 days) due to disease progression because of antibiotic delays.
SOC patients were assumed to be administered prediagnostic inpatient antibiotics for a mean duration of 1.5 days. FP and TP patients would continue treatment for a further 3.5 days, whereas FN patients would re-start therapy for an average overall duration of 7.5 + 1.5 days. On the contrary, it was assumed that patients in the SOC + LMMBV arm would avoid prediagnostic antibiotic prescription, considering its short diagnostic turnaround time.
The probability of experiencing adverse events varies based on treatment duration, using a treatment-related AE rate of 0.002 per antibiotic day [27]. The risk of CDI was calculated by applying a 3.24% probability of infection in the SOC arm and a hazard ratio of 1.09 in the SOC + LMMBV arm (for each additional day of antibiotic treatment) [28].
Country-specific LOS values were retrieved from the literature. Length of stay for each PSI risk class in Germany was obtained by re-proportioning the mean length of 9 days, as in Ostermann et al. [29].
Table 3. Baseline clinical input: country adaptation.
Table 3. Baseline clinical input: country adaptation.
ValueRef
ItalyGermanySpainITGESP
Baseline antibiotic treatment days (TP and FP patients)5[12]
Antibiotic treatment days for FN patients7.5Assumption
Baseline hospital LOS for hospitalized patients (days)
PSI score 1 and 24.747.042.56[30]Assumption
[29]
[31]
PSI score 38.717.805.39
PSI score 48.099.018.82
PSI score 511.7612.1510.22

2.4.2. Costs

According to the third-party payer and hospital perspectives adopted, only direct healthcare costs were considered, including diagnostic testing and ED visit, antibiotic administration, adverse events/CDI management, and hospitalization (Table 4). Cost items are not mutually exclusive since both payers and hospitals may incur the same cost, albeit generally at a different cost level. However, different reimbursement systems apply depending on the country: in Italy and Germany, the national payment system is based on the DRG tariff or Germany-DRG (G-DRG), whereas in Spain, the National Health System (NHS) fully reimburses hospitals via a global budget principle. Therefore, only one perspective is considered for the Spanish setting since the hospital component of NHS healthcare expenditures generally corresponds to actual hospital costs (the two perspectives coincide). Costs were estimated by multiplying resource use, obtained from the model, by the unit cost of each resource (Table 5). Costs were expressed in euros (EUR) and updated to 2022.
Inpatient and outpatient antibiotic costs per day were calculated by averaging the daily cost of antibiotics recommended by international guidelines [12]. The per-day cost was computed by combining the net ex-factory price and posology [12,40,41,42]. Regarding intravenous (IV) drugs, the cost of administration was retrieved from the scientific literature for Italy and from outpatient tariffs for Germany. No data related to the cost of IV administration in Spain were retrieved. Hence, its unit cost was estimated based on Giusti et al. [43] and adjusted to the Spanish context through a health services-specific cross-country price index reported by Lorenzoni et al. [44].
Hospitalization costs were estimated by multiplying the bed-day cost [29,45,46] by the length of stay. The costs of AEs and CDIs were quantified in additional hospital days, obtained from the related probabilities and specific attributable LOS [25,26].
From a third-party payer perspective (in Italy and Germany), hospitalization costs for a CAP episode were calculated by weighting the national DRG tariffs by the number of discharges (DRG 89/90 in Italy and DRG E79A/E65A/E79C in Germany) [32,45,46]. The cost of outpatient CDIs was inferred by applying the DRG tariff related to CDI (DRG 572 in Italy and G77B in Germany) under the assumption that those antibiotic patients who were not initially admitted to hospital would eventually be hospitalized with a diagnosis associated with CDI (gastrointestinal disease) [32,48].

2.4.3. Scenarios

Scenario 1 implements the potential impact of LMMBV on hospitalization rates. For SOC + LMMBV patients, 20% (PSI 1 and 2), 40% (PSI 3), 30% (PSI 4), and 0% (PSI 5) of hospital admission decisions were assumed to be determined by test outcomes, with bacterial diagnoses associated with hospital admission and viral diagnoses associated with discharge. An additional risk of delayed hospitalization for FN diagnoses in both arms was kept in consideration, assuming that these patients, initially discharged from the ED, would eventually return to receive appropriate treatment.
Scenario 2 included the potential impact of LMMBV on LOS (for hospitals in all countries and payers in Spain) and hospital costs (for payers in Italy and Germany).
From the hospital perspective, a change in LOS was associated with an expected reduction in bacterial-diagnosed and FN hospital admissions, characterized by longer hospital stays. Thus, the LOS for SOC + LMMBV was recalculated considering a different LOS for each diagnostic pathway. Bacterial-diagnosed hospital stays (TP or FP) were assumed to be equal to baseline LOS values, whereas the LOS for TN and FP was calculated assuming a 31% reduction and a 50% increase, respectively, in LOS compared to those related to patients with a bacterial diagnosis [50,51,52]. The mean LOS was calculated as a weighted average according to the expected frequency of each test outcome.
Shorter hospital stays would not benefit Italian and German payers, as they reimburse hospitals via a fixed tariff determined by DRG codes assigned at discharge. More precisely, the baseline hospitalization cost for a CAP episode was calculated as a weighted mean of DRG tariffs related to pneumonia, considering the number of discharges per DRG as weights. In this context, the impact of LMMBV on patient severity was quantified as a reduction in the mean cost of hospitalization through a reallocation of DRG codes. Following an early and accurate diagnosis, LMMBV patients were expected to receive early and appropriate treatment. As a result, LMMBV was assumed to reduce the proportion of more severe cases and increase the number of patients classified as less severe. Thus, a percentage of patients, equal to the difference in false-negative diagnoses between SOC and SOC + LMMBV, was reallocated from the DRG codes related to the most severe conditions to that of a less severe condition, resulting in a mean cost per CAP episode of EUR 2617 and EUR 3104 in Germany and Italy, respectively.
Finally, the third scenario combined the first two, considering the impact of LMMBV on both the hospital admission rate and LOS/DRG reallocation.

3. Results

LMMBV showed higher sensitivity and specificity in comparison with the current SOC diagnostic process, allowing for a reduction in bacterial/FN diagnoses and of risk progression and clinical complications. Improvement in the diagnostic accuracy of a suspected CAP would save healthcare resources in terms of antibiotic patients and days, hospital admissions, and hospital LOS (Table 6).
LMMBV is associated with a reduction in antibiotic prescriptions (43%) and in antibiotic days (1.02 per patient). Moreover, 8 hospital admissions per 1000 patients could be avoided with LMMBV, saving more than 300 hospital days.
Savings are relatively low in the main analysis but gradually increase in the scenario analyses when considering impacts on hospital admission decisions and hospital LOS/DRG reallocation (Table 7 and Table 8). The cost of hospital stay was the main driver in the selected settings. From the hospital perspective, LMMBV would result in cost savings per patient in the range of EUR 61–EUR 364 in Italy and EUR 78–EUR 328 in Germany, whereas up to EUR 91 and EUR 59 could be saved for Italian and German payers, respectively. Instead, in Spain, the average savings per patient could reach approximately EUR 165 for both payers and hospitals.
The DSA tornado diagrams show the 10 most influential variables in scenario 3 (Figure 2, Figure 3 and Figure 4), while complete results are reported in the supplementary materials (Figures S1–S3). LMMBV and SOC specificity and sensitivity were the variables with the greatest impact on the results. Hospital savings were also sensitive to changes in hospital cost per day. Overall, the results are robust to tested parameter variations, and in all cases, the main conclusions hold valid.

4. Discussion

A relevant challenge in the management of CAP patients is making the correct etiological diagnosis. International and national guidelines suggest a combination of different diagnostic approaches, from radiography to blood tests and cultures [12]; however, no gold standard exists, and appropriate diagnostic modalities/approaches for an accurate and rapid CAP etiological diagnosis are currently an unmet need [53].
This study estimates the economic impact of the inclusion of a novel host-response diagnostic test in the current SOC process for patients with suspected CAP in the ED. Owing to its better sensitivity and specificity compared to SOC, combined with its timeliness, LMMBV would reduce antibiotic overuse, saving approximately 1020 antibiotic days per 1000 patients and lowering the risk of clinical complications. Thus, combining LMMBV with current SOC diagnostic processes is associated with substantial clinical advantages, resulting in considerable savings for both payers and hospitals in different geographic settings. In addition, if the analysis includes a societal perspective, LMMBV economic benefits could increase if other potential savings related to indirect costs (e.g., loss of productivity of both patients and caregivers) are taken into account.
CAP patients can be affected by overprescription of antibiotics, thus contributing to the development of antimicrobial resistance [53]. AMR is a global public health threat. In the European Union, infections from antibiotic-resistant pathogens are associated with more than 30,000 deaths and an annual healthcare expenditure of approximately EUR 1.5 billion [54]. Although the model does not directly quantify the cost savings related to the occurrence and spread of AMR, it shows that LMMBV could potentially reduce antibiotic overuse and misuse, with the positive outcome of reducing the risk of drug-resistant strains being selected and its clinical consequences.
This study is an adaptation of a previously published US model in the context of three European countries [10]. Although several technical similarities can be found, some differences should be highlighted. For each single country, local country parameters (e.g., average length of stay, duration of antibiotic therapy, and applicability of PSI in the country) were selected following the opinions of local experts and scientific data. Clinical inputs were included in the model together with local unit costs. Costs were estimated according to the settings of each national health system.
The selected countries were the most representative; they showed the highest rates of CAP in which the pathogen was not diagnosed [11]. This could be a condition for the implementation of rapid diagnostic tests; however, their adoption in clinical practice or in low-income countries where epidemiological data are scarce [1] is currently unknown.
Three main study limitations should be acknowledged. First, it is a cohort simulation of real-life pathways, so the model cannot include interindividual variations and heterogeneities among clinical practices in different settings. In addition, the model does not take into account subgroups of patients (e.g., the elderly or infants) because of missing data, thus lowering the accuracy of the estimates. Some assumptions and approximations were made when data were not available. Therefore, the uncertainty of input parameters was evaluated in sensitivity analyses.

5. Conclusions

Based on the heavy burden of CAP, the inclusion of LMMBV in the diagnostic SOC provides clinical and economic benefits by reducing antibiotic prescriptions, days of therapy, and length of hospital stay.
The model is not a comprehensive health technology assessment (HTA), but it provides clinicians and policy makers with helpful cost estimates. Therefore, it could support decision making and encourage evidence-based recommendations.

Supplementary Materials

The following supporting information can be downloaded at: https://www.mdpi.com/article/10.3390/ijerph20053853/s1, Figure S1: DSA results—Italy; Figure S2: DSA results—Germany; Figure S3: DSA results—Spain.

Author Contributions

Conceptualization, M.P., L.P. and G.S.; methodology, C.P. and L.P.; software, C.P.; validation, C.P. and H.H.; formal analysis, C.P.; investigation, H.H. and C.P.; resources, M.P. and H.H.; data curation, C.P.; writing—original draft preparation, H.H. and C.P.; writing—review and editing, L.P., M.P. and G.S.; visualization, C.P.; supervision, L.P. and M.P.; project administration, M.P.; funding acquisition, M.P. All authors have read and agreed to the published version of the manuscript.

Funding

This research was funded by DiaSorin SpA. Matteo Pinciroli and Hirad Houshmand are employed by DiaSorin SpA. Lorenzo Pradelli is the co-owner and an employee of AdRes. Camilla Porta is employed by Adres. Giovanni Sotgiu has received consulting honoraria from DiaSorin SpA. The authors declare that this study received funding from DiaSorin SpA. The funder had the following involvement with the study: study design, interpretation of data, the writing of this article and the decision to submit it for publication.

Data Availability Statement

Not applicable.

Conflicts of Interest

The authors declare no conflict of interest.

References

  1. Aliberti, S.; Dela Cruz, C.S.; Amati, F.; Sotgiu, G.; I Restrepo, M. Community-acquired pneumonia. Lancet 2021, 398, 906–919. [Google Scholar] [CrossRef]
  2. World Health Organization. The Top 10 Causes of Death—Factsheet. Available online: https://www.who.int/news-room/fact-sheets/detail/the-top-10-causes-of-death (accessed on 17 October 2022).
  3. Gibson, G.J.; Loddenkemper, R.; Lundbäck, B.; Sibille, Y. Respiratory health and disease in Europe: The new European Lung White Book. Eur. Respir. J. 2013, 42, 559–563. [Google Scholar] [CrossRef] [PubMed]
  4. Ferreira-Coimbra, J.; Sarda, C.; Rello, J. Burden of Community-Acquired Pneumonia and Unmet Clinical Needs. Adv. Ther. 2020, 37, 1302–1318. [Google Scholar] [CrossRef] [PubMed]
  5. Kolditz, M.; Tesch, F.; Mocke, L.; Höffken, G.; Ewig, S.; Schmitt, J. Burden and risk factors of ambulatory or hospitalized CAP: A population based cohort study. Respir. Med. 2016, 121, 32–38. [Google Scholar] [CrossRef] [PubMed]
  6. Welte, T.; Köhnlein, T. Global and Local Epidemiology of Community-Acquired Pneumonia: The Experience of the CAPNETZ Network. Semin. Respir. Crit. Care Med. 2009, 30, 127–135. [Google Scholar] [CrossRef]
  7. Rivero-Calle, I.; Pardo-Seco, J.; Aldaz, P.; Vargas, D.A.; Mascarós, E.; Redondo, E.; Díaz-Maroto, J.L.; Linares-Rufo, M.; Fierro-Alacio, M.J.; Gil, A.; et al. Incidence and risk factor prevalence of community-acquired pneumonia in adults in primary care in Spain (NEUMO-ES-RISK project). BMC Infect. Dis. 2016, 16, 645. [Google Scholar] [CrossRef]
  8. Eurostat—Ageing Europe—Statistics on Population Developments. Available online: https://ec.europa.eu/eurostat/statistics-explained/index.php?title=Ageing_Europe_-_statistics_on_population_developments (accessed on 17 October 2022).
  9. Torres, A.; Peetermans, W.E.; Viegi, G.; Blasi, F. Risk factors for community-acquired pneumonia in adults in Europe: A literature review. Thorax 2013, 68, 1057–1065. [Google Scholar] [CrossRef]
  10. Schneider, J.E.; Cooper, J.T. Cost impact analysis of novel host-response diagnostic for patients with community-acquired pneumonia in the emergency department. J. Med. Econ. 2022, 25, 138–151. [Google Scholar] [CrossRef]
  11. Welte, T.; Torres, A.; Nathwani, D. Clinical and economic burden of community-acquired pneumonia among adults in Europe. Thorax 2012, 67, 71–79. [Google Scholar] [CrossRef]
  12. Metlay, J.P.; Waterer, G.W.; Long, A.C.; Anzueto, A.; Brozek, J.; Crothers, K.; Cooley, L.A.; Dean, N.C.; Fine, M.J.; Flanders, S.A.; et al. Diagnosis and Treatment of Adults with Community-Acquired Pneumonia. An Official Clinical Practice Guideline of the American Thoracic Society and Infectious Diseases Society of America. Am. J. Respir. Crit. Care Med. 2019, 200, e45–e67. [Google Scholar] [CrossRef]
  13. Klompas, M.; Ochoa, A.; Ji, W.; McKenna, C.; Clark, R.; Shenoy, E.S.; Hooper, D.; Rhee, C.; CDC Prevention Epicenters Program. Prevalence of Clinical Signs within Reference Ranges among Hospitalized Patients Prescribed Antibiotics for Pneumonia. JAMA Netw. Open 2020, 3, e2010700. [Google Scholar] [CrossRef]
  14. DiaSorin LIAISON® MeMed BV®. Available online: https://www.diasorin.com/it/immunodiagnostica/aree-cliniche/malattie-infettive/liaisonr-memed-bvr (accessed on 18 October 2022).
  15. Ashkenazi-Hoffnung, L.; Oved, K.; Navon, R.; Friedman, T.; Boico, O.; Paz, M.; Kronenfeld, G.; Etshtein, L.; Cohen, A.; Gottlieb, T.M.; et al. A host-protein signature is superior to other biomarkers for differentiating between bacterial and viral disease in patients with respiratory infection and fever without source: A prospective observational study. Eur. J. Clin. Microbiol. Infect. Dis. 2018, 37, 1361–1371. [Google Scholar] [CrossRef]
  16. Stein, M.; Lipman-Arens, S.; Oved, K.; Cohen, A.; Bamberger, E.; Navon, R.; Boico, O.; Friedman, T.; Etshtein, L.; Paz, M.; et al. A novel host-protein assay outperforms routine parameters for distinguishing between bacterial and viral lower respiratory tract infections. Diagn. Microbiol. Infect. Dis. 2018, 90, 206–213. [Google Scholar] [CrossRef]
  17. Oved, K.; Cohen, A.; Boico, O.; Navon, R.; Friedman, T.; Etshtein, L.; Kriger, O.; Bamberger, E.; Fonar, Y.; Yacobov, R.; et al. A Novel Host-Proteome Signature for Distinguishing between Acute Bacterial and Viral Infections. PLoS ONE 2015, 10, e0120012. [Google Scholar] [CrossRef]
  18. Srugo, I.; Klein, A.; Stein, M.; Golan-Shany, O.; Kerem, N.; Chistyakov, I.; Genizi, J.; Glazer, O.; Yaniv, L.; German, A.; et al. Validation of a Novel Assay to Distinguish Bacterial and Viral Infections. Pediatrics 2017, 140, e20163453. [Google Scholar] [CrossRef]
  19. van Houten, C.B.; de Groot, J.; Klein, A.; Srugo, I.; Chistyakov, I.; de Waal, W.; Meijssen, C.B.; Avis, W.; Wolfs, T.F.W.; Shachor-Meyouhas, Y.; et al. A host-protein based assay to differentiate between bacterial and viral infections in preschool children (Opportunity): A double-blind, multicentre, validation study. Lancet Infect. Dis. 2017, 17, 431–440. [Google Scholar] [CrossRef]
  20. Jain, S.; Self, W.H.; Wunderink, R.G.; Fakhran, S.; Balk, R.; Bramley, A.M.; Chappell, J.D. Community-Acquired Pneumonia Requiring Hospitalization among U.S. Adults. N. Engl. J. Med. 2015, 373, 415–427. [Google Scholar] [CrossRef]
  21. Havers, F.P.; Hicks, L.A.; Chung, J.R.; Gaglani, M.; Murthy, K.; Zimmerman, R.K.; Jackson, L.A.; Petrie, J.G.; McLean, H.Q.; Nowalk, M.P.; et al. Outpatient Antibiotic Prescribing for Acute Respiratory Infections during Influenza Seasons. JAMA Netw. Open 2018, 1, e180243. [Google Scholar] [CrossRef]
  22. Ruiz-González, A.; Falguera, M.; Vives, M.; Nogués, A.; Porcel, J.; Rubio-Caballero, M. Community-acquired pneumonia: Development of a bedside predictive model and scoring system to identify the aetiology. Respir. Med. 2000, 94, 505–510. [Google Scholar] [CrossRef]
  23. A Novel, Rapid Host-Response Test Permits Accurate Differentiation of Bacterial and Viral Infection in Febrile Ambulatory Patients: Apollo Study. In Progress. MeMed Data on File. Available online: https://clinicaltrials.gov/ct2/show/record/NCT04690569 (accessed on 12 September 2022).
  24. Fine, M.J.; Auble, T.E.; Yealy, D.M.; Hanusa, B.H.; Weissfeld, L.A.; Singer, D.E.; Coley, C.M.; Marrie, T.J.; Kapoor, W.N. A Prediction Rule to Identify Low-Risk Patients with Community-Acquired Pneumonia. N. Engl. J. Med. 1997, 336, 243–250. [Google Scholar] [CrossRef]
  25. Lin, R.Y.; Nuruzzaman, F.; Shah, S.N. Incidence and impact of adverse effects to antibiotics in hospitalized adults with pneumonia. J. Hosp. Med. 2009, 4, E7–E15. [Google Scholar] [CrossRef] [PubMed]
  26. Zhang, S.; Palazuelos-Munoz, S.; Balsells, E.M.; Nair, H.; Chit, A.; Kyaw, M.H. Cost of hospital management of Clostridium difficile infection in United States—A meta-analysis and modelling study. BMC Infect. Dis. 2016, 16, 447. [Google Scholar] [CrossRef] [PubMed]
  27. Tamma, P.D.; Avdic, E.; Li, D.X.; Dzintars, K.; Cosgrove, S.E. Association of Adverse Events with Antibiotic Use in Hospitalized Patients. JAMA Intern. Med. 2017, 177, 1308–1315. [Google Scholar] [CrossRef] [PubMed]
  28. Chalmers, J.D.; Akram, A.R.; Singanayagam, A.; Wilcox, M.H.; Hill, A.T. Risk factors for Clostridium difficile infection in hospitalized patients with community-acquired pneumonia. J. Infect. 2016, 73, 45–53. [Google Scholar] [CrossRef]
  29. Ostermann, H.; Garau, J.; Medina, J.; Pascual, E.; McBride, K.; Blasi, F. Resource use by patients hospitalized with community-acquired pneumonia in Europe: Analysis of the REACH study. BMC Pulm. Med. 2014, 14, 36. [Google Scholar] [CrossRef]
  30. Migliorati, P.; Boccoli, E.; Bracci, L.; Sestini, P.; Melani, A. A survey on hospitalised community acquired pneumonia in Italy. Monaldi Arch. Chest Dis. 2006, 65, 82–88. [Google Scholar] [CrossRef]
  31. Julián-Jiménez, A.; de los Reyes, M.J.P.; Miguez, R.P.; Laín-Terés, N.; Cuena-Boy, R.; Lozano-Ancín, A.A. Improved management of community-acquired pneumonia in the emergency department. Arch. Bronconeumol. 2013, 49, 230–240. [Google Scholar] [CrossRef]
  32. Gazzetta Ufficiale Ministero Della Salute Decreto 18 Ottobre 2012. Available online: https://www.gazzettaufficiale.it/eli/id/2013/01/28/13A00528/sg (accessed on 17 October 2022).
  33. OBI Regional Tariffs (Campania, E.R., FVG, Lazio, Liguria, Bolzano, Veneto) Weighted for Resident Population (ISTAT 2020). 2020. Available online: https://www.salute.gov.it/imgs/C_17_pubblicazioni_3142_allegato.pdf (accessed on 17 October 2022).
  34. EBM—Uniform Standard Assessment 2022. Available online: https://www.kbv.de/media/sp/EBM_Gesamt_-_Stand_4._Quartal_2022.pdf (accessed on 9 February 2023).
  35. Reyes, S.; Martinez, R.; Vallés, J.M.; Cases, E.; Menéndez, R. Determinants of hospital costs in community-acquired pneumonia. Eur. Respir. J. 2008, 31, 1061–1067. [Google Scholar] [CrossRef]
  36. López, F.; Català, M.; Prats, C.; Estrada, O.; Oliva, I.; Prat, N.; Isnard, M.; Vallès, R.; Vilar, M.; Clotet, B.; et al. A Cost-Benefit Analysis of COVID-19 Vaccination in Catalonia. Vaccines 2021, 10, 59. [Google Scholar] [CrossRef]
  37. DiaSorin SpA Market Research. Data on File 2021. Available online: https://diasoringroup.com/sites/diasorincorp/files/docs/diasorin_en_0.pdf (accessed on 17 October 2022).
  38. Martin, M.; Quilici, S.; File, T.; Garau, J.; Kureishi, A.; Kubin, M. Cost-effectiveness of empirical prescribing of antimicrobials in community-acquired pneumonia in three countries in the presence of resistance. J. Antimicrob. Chemother. 2007, 59, 977–989. [Google Scholar] [CrossRef]
  39. Orden de 17/11/2014, de la Consejería de Sanidad Y Asuntos Sociales, Por la Que se Establecen Los Precios Públicos de la Asistencia Sanitaria Y de los Servicios Prestados en la Red de Centros Sanitarios Dependientes Del Servicio de Salud de Castilla-La Mancha. Available online: https://noticias.juridicas.com/base_datos/CCAA/539877-orden-sanidad-y-asuntos-sociales-17-nov-2014-ca-castilla-la-mancha-precios.html (accessed on 19 October 2022).
  40. Codifa L’informatore Farmaceutico. Available online: https://www.codifa.it/ (accessed on 17 October 2022).
  41. Rote Liste Arzneimittelinformationen für Deutschland. Available online: https://www.rote-liste.de/ (accessed on 17 October 2022).
  42. Ministerio de Sanidad—Profesionales de la Salud—Nomenclator. Available online: https://www.sanidad.gob.es/profesionales/nomenclator.do (accessed on 17 October 2022).
  43. Giusti, M.; Banfi, F.; Perrone, F.; Pitrelli, A.; Pippo, L.; Giuliani, L. [Community-acquired pneumonia: A budget impact model]. Infez. Med. 2010, 18, 143–153. [Google Scholar]
  44. OECD. Lorenzoni—International Comparisons of Health Prices and Volumes: New Findings. Available online: https://www.oecd.org/health/health-systems/International-Comparisons-of-Health-Prices-and-Volumes-New-Findings.pdf (accessed on 20 October 2022).
  45. AGENAS. Agenzia Nazionale per i Servizi Sanitari. Available online: https://www.agenas.gov.it/ (accessed on 21 October 2022).
  46. Mayordomo, J.I.; López, A.; Viñolas, N.; Castellanos, J.; Pernas, S.; Alonso, J.D.; Frau, A.; Layola, M.; Gasquet, J.A.; Sánchez, J.; et al. Retrospective cost analysis of management of febrile neutropenia in cancer patients in Spain. Curr. Med. Res. Opin. 2009, 25, 2533–2542. [Google Scholar] [CrossRef]
  47. Ministero della Salute. Rapporto Annuale Sull’attività di Ricovero Ospedaliero (Dati SDO 2018). Giugno 2019. Available online: http://www.salute.gov.it/portale/documentazione/p6_2_8_3_1.jsp?lingua=italiano&id=22 (accessed on 20 October 2022).
  48. InEK. Available online: https://www.g-drg.de/ (accessed on 21 October 2022).
  49. Reimbursement Institute. Available online: https://reimbursement.institute/ (accessed on 21 October 2022).
  50. Shorr, A.F.; Zilberberg, M.D.; Micek, S.T.; Kollef, M.H. Viruses are prevalent in non-ventilated hospital-acquired pneumonia. Respir. Med. 2017, 122, 76–80. [Google Scholar] [CrossRef]
  51. Bonine, N.G.; Berger, A.; Altincatal, A.; Wang, R.; Bhagnani, T.; Gillard, P.; Lodise, T. Impact of Delayed Appropriate Antibiotic Therapy on Patient Outcomes by Antibiotic Resistance Status from Serious Gram-Negative Bacterial Infections. Am. J. Med. Sci. 2019, 357, 103–110. [Google Scholar] [CrossRef]
  52. Menéndez, R.; Torres, A.; Reyes, S.; Zalacain, R.; Capelastegui, A.; Aspa, J.; Borderias, L.; Martin-Villasclaras, J.J.; Bello, S.; Alfageme, I.; et al. Initial management of pneumonia and sepsis: Factors associated with improved outcome. Eur. Respir. J. 2012, 39, 156–162. [Google Scholar] [CrossRef]
  53. Peyrani, P.; Mandell, L.; Torres, A.; Tillotson, G.S. The burden of community-acquired bacterial pneumonia in the era of antibiotic resistance. Expert Rev. Respir. Med. 2019, 13, 139–152. [Google Scholar] [CrossRef]
  54. AIFA Antibiotico-Resistenza: Un Rischio Globale Che Richiede Strategie Condivise 2022. Available online: https://www.aifa.gov.it/-/antibiotico-resistenza-un-rischio-globale-che-richiede-strategie-condivise (accessed on 21 October 2022).
Figure 1. Simplified model scheme [10]. ** At each leaf node of the decision tree, patients may experience antibiotic-related AEs or CDIs.
Figure 1. Simplified model scheme [10]. ** At each leaf node of the decision tree, patients may experience antibiotic-related AEs or CDIs.
Ijerph 20 03853 g001
Figure 2. DSA scenario 3—Italy.
Figure 2. DSA scenario 3—Italy.
Ijerph 20 03853 g002
Figure 3. DSA scenario 3—Germany.
Figure 3. DSA scenario 3—Germany.
Ijerph 20 03853 g003
Figure 4. DSA scenario 3—Spain.
Figure 4. DSA scenario 3—Spain.
Ijerph 20 03853 g004
Table 1. Scenario analysis.
Table 1. Scenario analysis.
ScenarioImpact of Antibiotic
Prescription
Impact of Hospital
Admission
Impact of Hospital LOS
Main analysis—Impact of antibiotic prescription onlyx
Scenario 1—Hospital admission rate impactxx
Scenario 2—Length of stay impact/DRG reallocationx x
Scenario 3—Reduced hospitalization and length of stay impact/DRG reallocationxxx
Table 2. Baseline clinical inputs [10].
Table 2. Baseline clinical inputs [10].
ValueRef
SOCSOC + LMMBVSOCSOC + LMMBV
Bacterial infection rate37.8%[20]
Viral infection rate62.2%[20]
Sensitivity66.6%96.7%[21,22][15,16,17,18,19,23]
Specificity78.3%89.8%
Test equivocal rateNA8.3%NA
Probability of prediagnostic antibiotics
   PSI score 1 and 275.0%NAAssumptionNA
   PSI score 390.0%NA
   PSI score 4100.0%NA
   PSI score 5100.0%NA
Prediagnostic antibiotic treatment days1.5NAAssumptionNA
Baseline cohort PSI severity distributions
   PSI score 1 and 255.0%[24]
   PSI score 314.0%
   PSI score 421.0%
   PSI score 510.0%
Hospital admission probability from the ED
   PSI score 1 and 233.5%[24]
   PSI score 378.0%
   PSI score 492.0%
   PSI score 5100.0%
Probability of antibiotic adverse events
   PSI score 1 and 20.65%0.42%(c)
   PSI score 30.72%0.52%
   PSI score 40.80%0.66%
   PSI score 50.91%0.91%
Antibiotic adverse event-attributable LOS1.3[25]
Probability of CDI
   PSI score 1 and 22.43%1.71%(c)
   PSI score 32.92%2.28%
   PSI score 43.24%2.93%
   PSI score 53.24%3.24%
Hospital-onset CDI attributable LOS (days)7.8[26]
Community-onset CDI attributable LOS (days)5.7[26]
Table 4. Cost drivers by perspective.
Table 4. Cost drivers by perspective.
Cost DriversHospitalsPayersHospitals/Payers
ItalyGermanyItalyGermanySpain
Diagnostic testingxxxxx
ED visitxxxxx
Inpatient days of antibiotic (AB) treatmentxx x
Outpatient days of AB treatment xxx
Adverse Eventsxx x
Outpatient CDIxxxxx
Baseline hospital stay and inpatient CDIxxxxx
Outpatient rates and the scientific literature were used to estimate the cost of diagnostic testing and ED visits [32,33,34,35,36,37,38,39]. In Italy, the cost of viral PCR was based on data provided by DiaSorin’s Market Intelligence. The model omits the cost of LMMBV itself.
Table 5. Unit costs (EUR).
Table 5. Unit costs (EUR).
Economic InputsItalyRefGermanyRefSpainRef
Diagnostic test and ED stay cost
 X-ray15.5Tariff 87.44.1 [32]9.2Tariff 34240 [34]9.2[35]
 Complete blood count (CBC)3.2Tariff 90.62.2 [32]1.1Tariff 32122 [34]6.7[35]
 Viral PCR118.5[37]85.0Tariff 32851 [34]75.0[36]
 ED visit248.2[33]588.1[38]236.1[39]
Antibiotic treatment
 Cost of inpatient AB treatment per day25.0Elaboration [12,40]52.7Elaboration [12,41]18.4Elaboration [12,42]
  Including cost per IV administration6.4* [43]7.6Tariff 02100 [34]5.6[43,44]
 Cost of outpatient AB treatment per day1.3Elaboration [12,40]5.5Elaboration [12,41]1.9Elaboration [12,42]
Hospital stays—providers
 Hospital cost per day962.6[45]697.2[29]488.7[46]
Hospital stays—payers
 Hospital cost per episode—CAP3198.8DRG 89/90 ** [32,47]2657.7DRG E79A, E65A, E79C ** [48,49]-
 Hospital cost per episode—inpatient CDI3558.0DRG 89 [32]4059.0DRG E79A [48]-
 Hospital cost per episode—outpatient CDI3484.0DRG 572 [32]3798.0DRG G77B [48]-
* Assuming 5 min of a doctor’s time devoted to infusion therapy; IV, intravenous; ** Weighted for discharges.
Table 6. Clinical outcomes per patient—SOC + LMMBV vs. SOC.
Table 6. Clinical outcomes per patient—SOC + LMMBV vs. SOC.
Main AnalysisScenario 1Scenario 2Scenario 3
Per PatientPer 1000Per PatientPer 1000Per PatientPer 1000Per PatientPer 1000
Antibiotic patients avoided0.434290.434290.434290.43429
Antibiotic days saved1.0210201.0210201.0210201.021020
Hospital admissions avoided--0.018--0.018
Hospital days saved
 Italy0.04380.08820.303030.35351
 Germany0.04380.101000.323230.39389
 Spain0.04380.06620.272710.30297
Table 7. Savings per patient (EUR).
Table 7. Savings per patient (EUR).
(A) ItalyMain AnalysisScenario 1Scenario 2Scenario 3
HospitalPayerHospitalPayerHospitalPayerHospitalPayer
Diagnostic testing--------
ED visit--------
Inpatient days of AB treatment24.6-26.9-24.6-26.9-
Outpatient days of AB treatment-0.0-(0.1)-0.0-(0.1)
Adverse events1.1-1.2-1.1-1.2-
Outpatient CDI15.910.120.79.215.910.120.79.2
Baseline Hospital Stay and Inpatient CDI19.70.957.026.7274.855.1315.682.1
Total61.411.1105.835.8316.565.3364.491.2
(B) GermanyMain AnalysisScenario 1Scenario 2Scenario 3
HospitalPayerHospitalPayerHospitalPayerHospitalPayer
Diagnostic testing--------
ED visit--------
Inpatient days of AB treatment51.8-56.7-51.8-56.7-
Outpatient days of AB treatment-0.2-(0.3)-0.2-(0.3)
Adverse events0.8-0.9-0.8-0.9-
Outpatient CDI11.511.015.010.011.511.015.010.0
Baseline Hospital Stay and Inpatient CDI14.33.754.225.4212.526.6255.348.9
Total78.414.9126.735.1276.737.8327.858.5
(C) Spain (Payers/Hospitals)Main AnalysisScenario 1Scenario 2Scenario 3
Diagnostic testing----
ED visit----
Inpatient days of AB treatment18.119.718.119.7
Outpatient days of AB treatment0.1(0.1)0.1(0.1)
Adverse events0.60.60.60.6
Outpatient CDI8.110.58.110.5
Baseline Hospital Stay and Inpatient CDI10.019.9123.8134.2
Total36.849.8150.5164.9
Table 8. Total savings (EUR)—1000 patients.
Table 8. Total savings (EUR)—1000 patients.
ScenariosItalyGermanySpain
HospitalPayerHospitalPayerHospital/Payer
Main analysis61,38511,07778,43714,88336,787
Scenario 1105,83035,817126,73135,07949,770
Scenario 2316,45965,266276,68537,846150,535
Scenario 3364,40391,158327,80658,530164,931
Disclaimer/Publisher’s Note: The statements, opinions and data contained in all publications are solely those of the individual author(s) and contributor(s) and not of MDPI and/or the editor(s). MDPI and/or the editor(s) disclaim responsibility for any injury to people or property resulting from any ideas, methods, instructions or products referred to in the content.

Share and Cite

MDPI and ACS Style

Houshmand, H.; Porta, C.; Pradelli, L.; Pinciroli, M.; Sotgiu, G. Cost-Impact Analysis of a Novel Diagnostic Test to Assess Community-Acquired Pneumonia Etiology in the Emergency Department Setting: A Multi-Country European Study. Int. J. Environ. Res. Public Health 2023, 20, 3853. https://doi.org/10.3390/ijerph20053853

AMA Style

Houshmand H, Porta C, Pradelli L, Pinciroli M, Sotgiu G. Cost-Impact Analysis of a Novel Diagnostic Test to Assess Community-Acquired Pneumonia Etiology in the Emergency Department Setting: A Multi-Country European Study. International Journal of Environmental Research and Public Health. 2023; 20(5):3853. https://doi.org/10.3390/ijerph20053853

Chicago/Turabian Style

Houshmand, Hirad, Camilla Porta, Lorenzo Pradelli, Matteo Pinciroli, and Giovanni Sotgiu. 2023. "Cost-Impact Analysis of a Novel Diagnostic Test to Assess Community-Acquired Pneumonia Etiology in the Emergency Department Setting: A Multi-Country European Study" International Journal of Environmental Research and Public Health 20, no. 5: 3853. https://doi.org/10.3390/ijerph20053853

APA Style

Houshmand, H., Porta, C., Pradelli, L., Pinciroli, M., & Sotgiu, G. (2023). Cost-Impact Analysis of a Novel Diagnostic Test to Assess Community-Acquired Pneumonia Etiology in the Emergency Department Setting: A Multi-Country European Study. International Journal of Environmental Research and Public Health, 20(5), 3853. https://doi.org/10.3390/ijerph20053853

Note that from the first issue of 2016, this journal uses article numbers instead of page numbers. See further details here.

Article Metrics

Back to TopTop