Road and Transportation Lead to Better Health and Sustainable Destination Development in Host Community: A Case of China Pakistan Economic Corridor (CPEC)
Abstract
:1. Introduction
2. Materials and Methods
3. Results
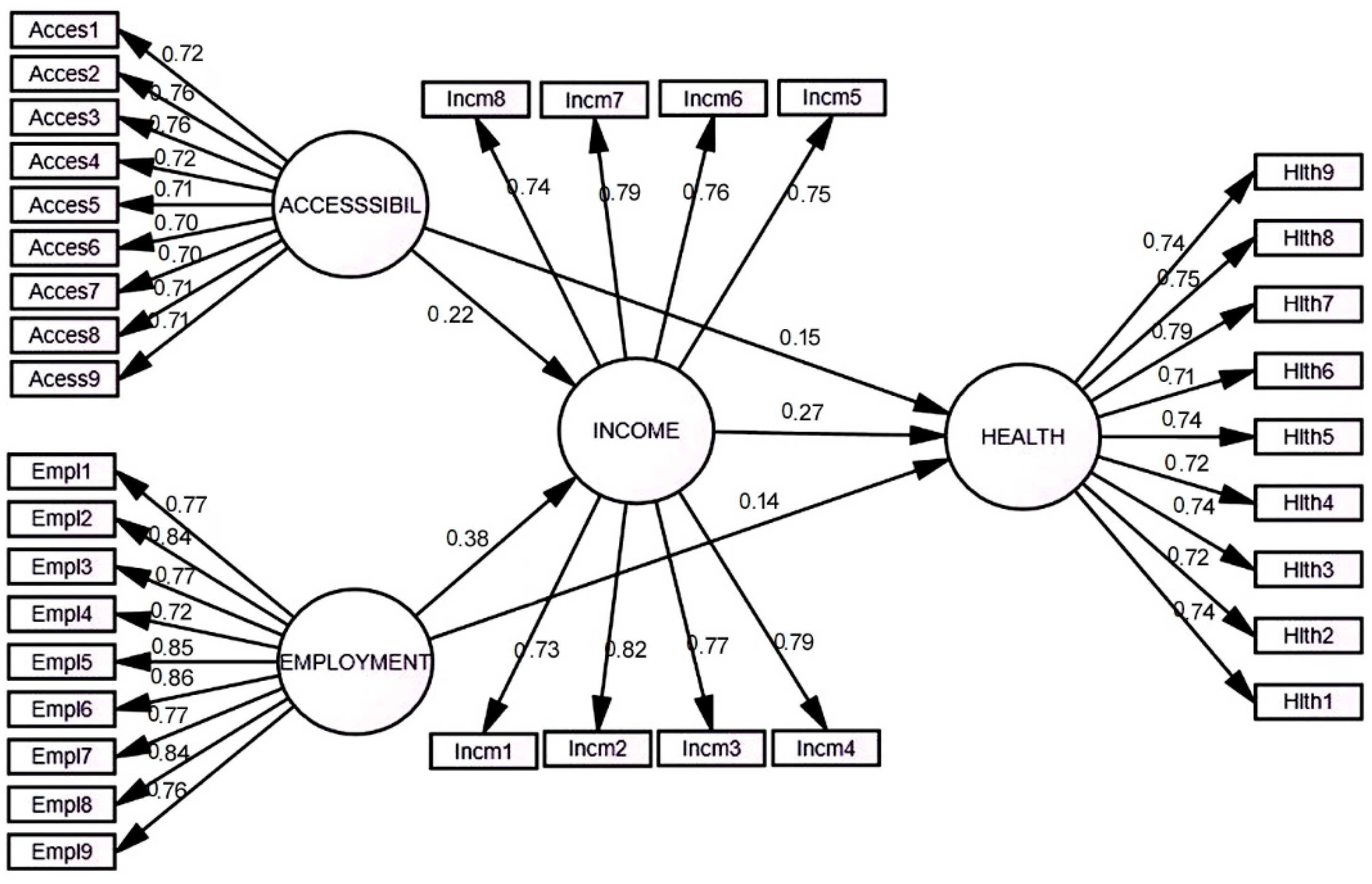
3.1. Confirmatory Factor Analysis
3.2. Structural Equation Modeling
3.3. Mediating Effect
4. Discussion
5. Conclusions
Author Contributions
Funding
Institutional Review Board Statement
Informed Consent Statement
Data Availability Statement
Conflicts of Interest
Appendix A
| Perceived Accessibility |
| 1. CPEC will increase easy access to quality health care and hospitals (Access1) |
| 2. CPEC will provide access of farmer to the big cities through building chain roads/routes (Access2) |
| 3. CPEC provide access to quality education (Access3) |
| 4. CPEC will provide access to the remote area (Access4) |
| 5. CPEC will provide access to quality of public services—fire, police, etc. (Access5) |
| 6. CPEC will reduce shipping cost and provide access to high-quality mode of transportation (Access6) |
| 7. CPEC will reduce travel time to destination (Access7) |
| 8. CPEC will provide good public transportation system (Access8) |
| 9. CPEC will generate opportunity to meet people from other cultures (Access9) |
| Perceived Employment |
| 1. CPEC will generate employment opportunities in the area (Empl1) |
| 2. CPEC will create chances for a person to find a good job (Empl2) |
| 3. CPEC will generate new business opportunities in the area (Empl3) |
| 4. A subsequent decline in poverty is imminent in light of CPEC (Empl4) |
| 5. Employment Wages will be better in CPEC jobs (Empl5) |
| 6. CPEC will provide employment and skills for improved livelihood opportunities (Empl6) |
| 7. More employment opportunities mean less crime (Empl7) |
| 8. CPEC will minimize social problem due to employment (Empl8) |
| 9. Career opportunities will be better than old job (Empl9) |
| Perceived Income |
| 1. CPEC will increase the household income (Incm1) |
| 2. CPEC will generate revenue in the local economy (Incm2) |
| 3. Feeder roads along CPEC will increase the economic activities which lead to increase in income (Incm3) |
| 4. CPEC will improve the economic conditions of the area (Incm4) |
| 5. CPEC will improve living standard of the common people (Incm5) |
| 6. CPEC will Cover Current energy crises in the country which lead to increase in family income (Incm6) |
| 7. Long term, investments have positive economic consequences (Incm7) |
| 8. CPEC would mitigate the poverty across its lines (Incm8) |
| Perceived Health |
| 1. Essential of basic ammonites such as health are ensured in CPEC (Hlth1) |
| 2. New health facilities are expected to be established under CPEC (Hlth2) |
| 3. Under the CPEC health will be improved by introducing new, advanced tools and equipment (Hlth3) |
| 4. Availability of electricity is essential for the functioning and delivery of health services (Hlth4) |
| 5. Under CPEC better transportation networks may also contribute to easier access to health care (Hlth5) |
| 6. CPEC will help to reduce different disease by access to clean, safe water and sanitation infrastructure (Hlth6) |
| 7. Under the CPEC project health of the common people will be improved (Hlth7) |
| 8. Availability of recreational facilities will improve health (Hlth8) |
| 9. CPEC will increase noise level which causes to different health problem (Hlth9) |
References
- Porter, G. Transport Services and Their Impact on Poverty and Growth in Rural Sub-Saharan Africa: A Review of Recent Research and Future Research Needs. Transp. Rev. 2014, 34, 25–45. [Google Scholar] [CrossRef] [Green Version]
- Ali, L.; Mi, J.; Shah, M.; Khan, A.; Imran, M. Transport culture akin to the China-Pakistan economic corridor. Hum. Syst. Manag. 2017, 36, 381–396. [Google Scholar] [CrossRef]
- Ali, L.; Mi, J.; Shah, M.; Shah, S.J.; Khan, S.; Ullah, R.; Bibi, K. Local residents’ attitude towards road and transport infrastructure (a case of China Pakistan economic corridor). J. Chin. Econ. Foreign Trade Stud. 2018, 11, 104–120. [Google Scholar] [CrossRef] [Green Version]
- Vecchio, G.; Tricarico, L. “May the Force move you”: Roles and actors of information sharing devices in urban mobility. Cities 2019, 88, 261–268. [Google Scholar] [CrossRef] [Green Version]
- Zhang, X. Transport Infrastructure, Spillover and Regional Economic Growth; Nanjing University Press: Nanjing, China, 2009. [Google Scholar]
- Cheng, L.K.H. Three questions on China’s “Belt and Road Initiative”. China Econ. Rev. 2016, 40, 309–313. [Google Scholar] [CrossRef]
- Ali, Y.; Rasheed, Z.; Muhammad, N.; Yousaf, S. Energy optimization in the wake of China Pakistan Economic Corridor (CPEC). J. Control. Decis. 2017, 5, 129–147. [Google Scholar] [CrossRef]
- Martincus, C.V.; Carballo, J.; Cusolito, A. Roads, exports and employment: Evidence from a developing country. J. Dev. Econ. 2017, 125, 21–39. [Google Scholar] [CrossRef]
- Yu, N.; De Jong, M.; Storm, S.; Mi, J. The growth impact of transport infrastructure investment: A regional analysis for China (1978–2008). Policy Soc. 2012, 31, 25–38. [Google Scholar] [CrossRef]
- Heuvel, F.P.V.D.; Rivera, L.; van Donselaar, K.H.; de Jong, A.; Sheffi, Y.; de Langen, P.W.; Fransoo, J.C. Relationship between freight accessibility and logistics employment in US counties. Transp. Res. Part A Policy Pract. 2014, 59, 91–105. [Google Scholar] [CrossRef] [Green Version]
- Dobbs, L. Wedded to the car: Women, employment and the importance of private transport. Transp. Policy 2005, 12, 266–278. [Google Scholar] [CrossRef]
- Jiwattanakulpaisarn, P.; Noland, R.B.; Graham, D.J. Causal linkages between highways and sector-level employment. Transp. Res. Part A Policy Pract. 2010, 44, 265–280. [Google Scholar] [CrossRef]
- Jiang, X.; He, X.; Zhang, L.; Qin, H.; Shao, F. Multimodal transportation infrastructure investment and regional economic development: A structural equation modeling empirical analysis in China from 1986 to 2011. Transp. Policy 2017, 54, 43–52. [Google Scholar] [CrossRef]
- Asomani-Boateng, R.; Fricano, R.J.; Adarkwa, F. Assessing the socio-economic impacts of rural road improvements in Ghana: A case study of Transport Sector Program Support (II). Case Stud. Transp. Policy 2015, 3, 355–366. [Google Scholar] [CrossRef]
- Kanuganti, S.; Sarkar, A.K.; Singh, A.P.; Arkatkar, S.S. Quantification of accessibility to health facilities in rural areas. Case Stud. Transp. Policy 2015, 3, 311–320. [Google Scholar] [CrossRef]
- Kenyon, S.; Lyons, G.; Rafferty, J. Transport and social exclusion: Investigating the possibility of promoting inclusion through virtual mobility. J. Transp. Geogr. 2002, 10, 207–219. [Google Scholar] [CrossRef] [Green Version]
- Dobbs, L. Stuck in the Slow Lane: Reconceptualizing the Links between Gender, Transport and Employment. Gend. Work. Organ. 2007, 14, 85–108. [Google Scholar] [CrossRef]
- Eberts, R.W. Estimating the Contribution of Urban Public Infrastructure to Regional Growth; Federal Reserve Bank of Cleveland: Cleveland, OH, USA, 1986; Volume 8610. [Google Scholar]
- Rammelt, C.F.; Leung, M.W. Tracing the Causal Loops Through Local Perceptions of Rural Road Impacts in Ethiopia. World Dev. 2017, 95, 1–14. [Google Scholar] [CrossRef]
- Caldwell, J.T.; Ford, C.L.; Wallace, S.P.; Wang, M.C.; Takahashi, L.M. Racial and ethnic residential segregation and access to health care in rural areas. Health Place 2016, 43, 104–112. [Google Scholar] [CrossRef] [Green Version]
- Woo, E.; Kim, H.; Uysal, M. Life satisfaction and support for tourism development. Ann. Tour. Res. 2015, 50, 84–97. [Google Scholar] [CrossRef]
- Ap, J. Residents’ perceptions on tourism impacts. Ann. Tour. Res. 1992, 19, 665–690. [Google Scholar] [CrossRef]
- Bierstedt, R.; Blau, P.M. Exchange and Power in Social Life; John Wiley and Sons: New York, NY, USA, 1964. [Google Scholar]
- Perdue, R.R.; Long, P.T.; Allen, L. Resident support for tourism development. Ann. Tour. Res. 1990, 17, 586–599. [Google Scholar] [CrossRef]
- Yoon, Y. Determinants of Urban Residents’ Perceived Tourism Impacts: A Study on the Williamsburg and Virginia Beach Areas; Virginia Tech: Blacksburg, VA, USA, 1998. [Google Scholar]
- Goins, R.T.; Williams, K.A.; Carter, M.W.; Spencer, S.M.; Solovieva, T. Perceived Barriers to Health Care Access Among Rural Older Adults: A Qualitative Study. J. Rural Health 2005, 21, 206–213. [Google Scholar] [CrossRef] [PubMed]
- Arcury, T.A.; Preisser, J.S.; Gesler, W.M.; Powers, J.M. Access to Transportation and Health Care Utilization in a Rural Region. J. Rural Health 2005, 21, 31–38. [Google Scholar] [CrossRef]
- Wagstaff, A. Unpacking the Causes of Child Survival: The Case of Cebu, the Philippines; World Bank Report; The World Bank: Washington, DC, USA, 2000. [Google Scholar]
- Weinhold, I.; Gurtner, S. Understanding shortages of sufficient health care in rural areas. Health Policy 2014, 118, 201–214. [Google Scholar] [CrossRef]
- GramVaani. Rural Healthcare: Towards a Healthy Rural India; GramVaani: New Delhi, India, 2013. [Google Scholar]
- Douthit, N.; Kiv, S.; Dwolatzky, T.; Biswas, S. Exposing some important barriers to health care access in the rural USA. Public Health 2015, 129, 611–620. [Google Scholar] [CrossRef] [PubMed]
- Lankila, T.; Näyhä, S.; Rautio, A.; Rusanen, J.; Taanila, A.; Koiranen, M. Is geographical distance a barrier in the use of public primary health services among rural and urban young adults? Experience from Northern Finland. Public Health 2016, 131, 82–91. [Google Scholar] [CrossRef]
- Stuckler, D.; Basu, S.; Suhrcke, M.; Coutts, A.; McKee, M. The public health effect of economic crises and alternative policy responses in Europe: An empirical analysis. Lancet 2009, 374, 315–323. [Google Scholar] [CrossRef]
- Lee, J.; Kim, M.-H. The effect of employment transitions on physical health among the elderly in South Korea: A longitudinal analysis of the Korean Retirement and Income Study. Soc. Sci. Med. 2017, 181, 122–130. [Google Scholar] [CrossRef]
- Prause, J.; Dooley, D. Favourable Employment Status Change and Psychological Depression: A Two-year Follow-up Analysis of the National Longitudinal Survey of Youth. Appl. Psychol. 2001, 50, 282–304. [Google Scholar] [CrossRef]
- Janlert, U.; Hammarstrom, A. Alcohol consumption among unemployed youths: Results from a prospective study. Addiction 1992, 87, 703–714. [Google Scholar] [CrossRef]
- Agbelie, B.R.D.K. Economic Impacts of Transportation Infrastructure Investment Across Countries: An Empirical Analysis. Ph.D. Thesis, Purdue University, West Lafayette, IN, USA, 2013. [Google Scholar]
- Jones, P.; Lucas, K. The social consequences of transport decision-making: Clarifying concepts, synthesising knowledge and assessing implications. J. Transp. Geogr. 2012, 21, 4–16. [Google Scholar] [CrossRef]
- Social Exclusion Unit. Making the Connections: Transport and Social Exclusion; Social Exclusion Unit, The Stationery Office: London, UK, 2003. [Google Scholar]
- DETR. Social Exclusion and the Provision and Availability of Public Transport; Social and Transport Research Services: Kingston Upon Thame, UK, 2000; p. 107. [Google Scholar]
- Barrios, E.B. Infrastructure and rural development: Household perceptions on rural development. Prog. Plan. 2008, 70, 1–44. [Google Scholar] [CrossRef]
- Chatman, D.G.; Noland, R.B. Do Public Transport Improvements Increase Agglomeration Economies? A Review of Literature and an Agenda for Research. Transp. Rev. 2011, 31, 725–742. [Google Scholar] [CrossRef]
- Glaeser, E.L.; Kohlhase, J.E. Cities, regions and the decline of transport costs. Pap. Reg. Sci. 2003, 83, 197–228. [Google Scholar] [CrossRef] [Green Version]
- Beyazit, E. Are wider economic impacts of transport infrastructures always beneficial? Impacts of the Istanbul Metro on the generation of spatio-economic inequalities. J. Transp. Geogr. 2015, 45, 12–23. [Google Scholar] [CrossRef]
- Allen, W.; Liu, D.; Singer, S. Accesibility measures of U.S. metropolitan areas. Transp. Res. Part B Methodol. 1993, 27, 439–449. [Google Scholar] [CrossRef]
- Ozbay, K.; Ozmen-Ertekin, D.; Berechman, J. Contribution of transportation investments to county output. Transp. Policy 2007, 14, 317–329. [Google Scholar] [CrossRef]
- Berechman, J.; Ozmen, D.; Ozbay, K. Empirical analysis of transportation investment and economic development at state, county and municipality levels. Transportation 2006, 33, 537–551. [Google Scholar] [CrossRef]
- Hensher, D.A.; Truong, T.P.; Mulley, C.; Ellison, R. Assessing the wider economy impacts of transport infrastructure investment with an illustrative application to the North-West Rail Link project in Sydney, Australia. J. Transp. Geogr. 2012, 24, 292–305. [Google Scholar] [CrossRef] [Green Version]
- Kumari, A.; Sharma, A. Physical & social infrastructure in India & its relationship with economic development. World Dev. Perspect. 2017, 5, 30–33. [Google Scholar] [CrossRef]
- Lakshmanan, T. The broader economic consequences of transport infrastructure investments. J. Transp. Geogr. 2011, 19, 1–12. [Google Scholar] [CrossRef]
- Coelli, M.B. Parental job loss and the education enrollment of youth. Labour Econ. 2011, 18, 25–35. [Google Scholar] [CrossRef]
- Kalil, A.; Ziol-Guest, K.M. Parental employment circumstances and children’s academic progress. Soc. Sci. Res. 2008, 37, 500–515. [Google Scholar] [CrossRef]
- Stevens, A.H.; Schaller, J. Short-run effects of parental job loss on children’s academic achievement. Econ. Educ. Rev. 2011, 30, 289–299. [Google Scholar] [CrossRef]
- Oreopoulos, P.; Page, M.; Stevens, A.H. The Intergenerational Effect of Worker Displacement. Intergenerat. Eff. Work. Displac. 2005, 26, 455–483. [Google Scholar] [CrossRef]
- Starkey, P.; Tumbahangfe, A.; Sharma, S. Building Roads and Improving Livelihoods in Nepal; Swiss Agency for Development and Cooperation (SDC) and District Roads Support Programme (DRSP): Kathmandu, Nepal, 2013. [Google Scholar]
- Egger, H.; Etzel, D. The impact of trade on employment, welfare, and income distribution in unionized general oligopolistic equilibrium. Eur. Econ. Rev. 2012, 56, 1119–1135. [Google Scholar] [CrossRef] [Green Version]
- Kirby, J.B.; Kaneda, T. Neighborhood Socioeconomic Disadvantage and Access to Health Care. J. Health Soc. Behav. 2005, 46, 15–31. [Google Scholar] [CrossRef]
- Hessel, P.; Vandoros, S.; Avendano, M. The differential impact of the financial crisis on health in Ireland and Greece: A quasi-experimental approach. Public Health 2014, 128, 911–919. [Google Scholar] [CrossRef] [Green Version]
- Browning, M.; Heinesen, E. Effect of job loss due to plant closure on mortality and hospitalization. J. Health Econ. 2012, 31, 599–616. [Google Scholar] [CrossRef]
- Simou, E.; Koutsogeorgou, E. Effects of the economic crisis on health and healthcare in Greece in the literature from 2009 to 2013: A systematic review. Health Policy 2014, 115, 111–119. [Google Scholar] [CrossRef] [PubMed] [Green Version]
- Catalano, R.; Goldman-Mellor, S.; Saxton, K.; Margerison-Zilko, C.; Subbaraman, M.; LeWinn, K.; Anderson, E. The Health Effects of Economic Decline. Annu. Rev. Public Health 2011, 32, 431–450. [Google Scholar] [CrossRef] [PubMed] [Green Version]
- Lee, S.; Guo, W.-J.; Tsang, A.; Mak, A.D.P.; Wu, J.; Ng, K.L.; Kwok, K. Evidence for the 2008 economic crisis exacerbating depression in Hong Kong. J. Affect. Disord. 2010, 126, 125–133. [Google Scholar] [CrossRef]
- Pickett, K.E.; Wilkinson, R.G. Income inequality and health: A causal review. Soc. Sci. Med. 2015, 128, 316–326. [Google Scholar] [CrossRef] [PubMed]
- Kim, W.; Jun, H.M.; Walker, M.; Drane, D. Evaluating the perceived social impacts of hosting large-scale sport tourism events: Scale development and validation. Tour. Manag. 2015, 48, 21–32. [Google Scholar] [CrossRef]
- Ap, J.; Crompton, J.L. Developing and Testing a Tourism Impact Scale. J. Travel Res. 1998, 37, 120–130. [Google Scholar] [CrossRef]
- Venkatesh, V.; Zhang, X.; Sykes, T.A. “Doctors Do Too Little Technology”: A Longitudinal Field Study of an Electronic Healthcare System Implementation. Inf. Syst. Res. 2011, 22, 523–546. [Google Scholar] [CrossRef]
- Viviers, P.-A.; Slabbert, E. Towards an Instrument Measuring Community Perceptions of the Impacts of Festivals. J. Hum. Ecol. 2012, 40, 197–212. [Google Scholar] [CrossRef]
- Milman, A.; Pizam, A. Social impacts of tourism on central florida. Ann. Tour. Res. 1988, 15, 191–204. [Google Scholar] [CrossRef]
- Zhu, K.; Kraemer, K.L.; Gurbaxani, V.; Xin Xu, S. Migration to open-standard interorganizational systems: Network effects, switching costs, and path dependency. MIS Q. 2006, 30, 515–539. [Google Scholar] [CrossRef] [Green Version]
- Tanriverdi, H.; Konana, P.; Ge, L. The Choice of Sourcing Mechanisms for Business Processes. Inf. Syst. Res. 2007, 18, 280–299. [Google Scholar] [CrossRef]
- Quinn, J.B. Strategic outsourcing: Leveraging knowledge capabilities. Sloan Manag. Rev. 1999, 40, 9–22. [Google Scholar]
- McGehee, N.G.; Andereck, K.L. Factors Predicting Rural Residents’ Support of Tourism. J. Travel Res. 2004, 43, 131–140. [Google Scholar] [CrossRef]
- Stylidis, D.; Biran, A.; Sit, J.; Szivas, E.M. Residents’ support for tourism development: The role of residents’ place image and perceived tourism impacts. Tour. Manag. 2014, 45, 260–274. [Google Scholar] [CrossRef]
- Achterberg, P.; Houtman, D. Ideologically Illogical? Why Do the Lower-Educated Dutch Display so Little Value Coherence? Soc. Forces 2009, 87, 1649–1670. [Google Scholar] [CrossRef] [Green Version]
- Griffeth, R.W.; Steel, R.P.; Allen, D.G.; Bryan, N. The Development of a Multidimensional Measure of Job Market Cognitions: The Employment Opportunity Index (EOI). J. Appl. Psychol. 2005, 90, 335–349. [Google Scholar] [CrossRef]
- Jiang, J.J.; Klein, G. A Discrepancy Model of Information System Personnel Turnover. J. Manag. Inf. Syst. 2002, 19, 249–272. [Google Scholar] [CrossRef]
- Šegota, T.; Mihalic, T.; Kuščer, K. The impact of residents’ informedness and involvement on their perceptions of tourism impacts: The case of Bled. J. Destin. Mark. Manag. 2017, 6, 196–206. [Google Scholar] [CrossRef]
- Tepper, B.J.; Moss, S.E.; Lockhart, D.E.; Carr, J.C. Abusive Supervision, Upward Maintenance Communication, and Subordinates’ Psychological Distress. Acad. Manag. J. 2007, 50, 1169–1180. [Google Scholar]
- Wanberg, C.R.; Hough, L.M.; Song, Z. Predictive validity of a multidisciplinary model of reemployment success. J. Appl. Psychol. 2002, 87, 1100–1120. [Google Scholar] [CrossRef]
- Dambrun, M.; Taylor, D.M.; McDonald, D.A.; Crush, J.; Méot, A. The relative deprivation-gratification continuum and the attitudes of South Africans toward immigrants: A test of the V-curve hypothesis. J. Pers. Soc. Psychol. 2006, 91, 1032–1044. [Google Scholar] [CrossRef] [Green Version]
- Guimond, S.; Dambrun, M. When Prosperity Breeds Intergroup Hostility: The Effects of Relative Deprivation and Relative Gratification on Prejudice. Pers. Soc. Psychol. Bull. 2002, 28, 900–912. [Google Scholar] [CrossRef]
- Kline, R.B. Principles and Practice of Structural Equation Modeling, 4th ed.; Guilford Press: New York, NY, USA, 2016; 534p. [Google Scholar]
- Hair, J.F.; Black, W.C.; Babin, B.J.; Anderson, R.E. Multivariate Data Analysis, 7th ed.; Pearson Prentice Hall: London, UK, 2010. [Google Scholar]
- George, D. SPSS for Windows Step by Step: A Simple Study Guide and Reference, 17.0 Update, 10/e; Pearson Education India: New Delhi, India, 2011. [Google Scholar]
- Bollen, K.A. Structural Equations with Latent Variables, 1st ed.; Wiley & Sons: New York, NY, USA, 1989. [Google Scholar]
- Hu, L.T.; Bentler, P.M. Cutoff criteria for fit indexes in covariance structure analysis: Conventional criteria versus new alternatives. Struct. Equ. Model. Multidiscip. J. 1999, 6, 1–55. [Google Scholar] [CrossRef]
- Anderson, J.C.; Gerbing, D.W. Structural equation modeling in practice: A review and recommended two-step approach. Psychol. Bull. 1988, 103, 411. [Google Scholar] [CrossRef]
- Bagozzi, R.P.; Yi, Y. On the evaluation of structural equation models. J. Acad. Mark. Sci. 1988, 16, 74–94. [Google Scholar] [CrossRef]
- Thompson, B. Exploratory and Confirmatory Factor Analysis: Understanding Concepts and Applications; American Psychological Association (APA): Washington, DC, USA, 2004. [Google Scholar]
- Tabachnick, B.; Fidell, L. Using Multivariate Statistics; Pearson Allyn & Bacon: London, UK, 2007. [Google Scholar]
- Rouquette, A.; Badley, E.M.; Falissard, B.; Dub, T.; Leplege, A.; Coste, J. Moderators, mediators, and bidirectional relationships in the International Classification of Functioning, Disability and Health (ICF) framework: An empirical investigation using a longitudinal design and Structural Equation Modeling (SEM). Soc. Sci. Med. 2015, 135, 133–142. [Google Scholar] [CrossRef]
- Baron, R.M.; Kenny, D.A. The moderator–mediator variable distinction in social psychological research: Conceptual, strategic, and statistical considerations. J. Pers. Soc. Psychol. 1986, 51, 1173–1182. [Google Scholar] [CrossRef] [PubMed]
- SEU. Bringing Britain Together: A National Strategy for Neighbourhood Renewal. Social Exclusion Unit; Stationery Office Books (TSO): London, UK, 1998; Volume 4045. [Google Scholar]
- Duncan, G.J.; Morris, P.A.; Rodrigues, C. Does money really matter? Estimating impacts of family income on young children’s achievement with data from random-assignment experiments. Dev. Psychol. 2011, 47, 1263–1279. [Google Scholar] [CrossRef] [PubMed] [Green Version]


| Characteristics | N = 505 | Percentage | S.D |
|---|---|---|---|
| Gender | 0.473 | ||
| Male | 335 | 66.3 | |
| Female | 170 | 33.7 | |
| Marital status | 0.495 | ||
| Married | 215 | 42.6 | |
| Unmarried | 290 | 57.4 | |
| Family structure of the respondents | 0.503 | ||
| Joint | 370 | 73.3 | |
| Extended | 37 | 7.3 | |
| Nuclear | 98 | 19.4 | |
| Education of the respondents | 0.754 | ||
| 10-year education | 7 | 1.4 | |
| 12-year education | 18 | 3.6 | |
| 16-year education | 238 | 47.1 | |
| 18-year education | 201 | 39.8 | |
| Ph. D and above 18-years of education | 41 | 8.1 |
| Measurement * | Pattern Matrix | Standardized Loading | Cronbach’s Alpha | Explained Variance |
|---|---|---|---|---|
| Accessibility | 0.90 | 10.49% | ||
| Acces1 | 0.784 | 0.717 | ||
| Acces2 | 0.807 | 0.760 | ||
| Acces3 | 0.755 | 0.756 | ||
| Acces4 | 0.716 | 0.720 | ||
| Acces5 | 0.702 | 0.708 | ||
| Acces6 | 0.684 | 0.704 | ||
| Acces7 | 0.687 | 0.703 | ||
| Acces8 | 0.699 | 0.705 | ||
| Acces9 | 0.707 | 0.708 | ||
| Health | 0.91 | 12.24% | ||
| Hlth1 | 0.751 | 0.738 | ||
| Hlth2 | 0.713 | 0.720 | ||
| Hlth3 | 0.744 | 0.743 | ||
| Hlth4 | 0.694 | 0.722 | ||
| Hlth5 | 0.719 | 0.743 | ||
| Hlth6 | 0.687 | 0.711 | ||
| Hlth7 | 0.782 | 0.787 | ||
| Hlth8 | 0.809 | 0.749 | ||
| Hlth9 | 0.799 | 0.737 | ||
| Employment | 0.94 | 27.82% | ||
| Empl1 | 0.732 | 0.766 | ||
| Empl2 | 0.813 | 0.840 | ||
| Empl3 | 0.738 | 0.772 | ||
| Empl4 | 0.674 | 0.724 | ||
| Empl5 | 0.898 | 0.850 | ||
| Empl6 | 0.876 | 0.856 | ||
| Empl7 | 0.736 | 0.766 | ||
| Empl8 | 0.902 | 0.841 | ||
| Empl9 | 0.839 | 0.761 | ||
| Income | 0.92 | 8.23% | ||
| Incm1 | 0.697 | 0.735 | ||
| Incm2 | 0.840 | 0.818 | ||
| Incm3 | 0.824 | 0.770 | ||
| Incm4 | 0.806 | 0.786 | ||
| Incm5 | 0.709 | 0.753 | ||
| Incm6 | 0.746 | 0.756 | ||
| Incm7 | 0.795 | 0.790 | ||
| Incm8 | 0.742 | 0.744 |
| Goodness of Fit | Recommended Value (Reference) | Measurement Model and SEM Model Fit |
|---|---|---|
| χ2/df | <3.00 [85] | 2.02 |
| RMSEA | <0.100 [90] | 0.045 |
| SRMR | <0.080 [82] | 0.037 |
| CFI | >0.950 [86] | 0.954 |
| TLI | >0.950 [91] | 0.949 |
| CR | AVE | Accessibility | Employment | Health | Income | |
|---|---|---|---|---|---|---|
| Accessibility | 0.907 | 0.519 | 0.720 | |||
| Employment | 0.940 | 0.638 | 0.220 | 0.799 | ||
| Health | 0.915 | 0.546 | 0.261 | 0.286 | 0.739 | |
| Income | 0.922 | 0.596 | 0.298 | 0.428 | 0.382 | 0.772 |
| Hypothesis | Relationship | Standardized Estimates | t-Value | Result |
|---|---|---|---|---|
| H1 | Accessibility → Health | 0.261 *** | 5.16 | Support |
| H1a | Accessibility → Income → Health | 0.149 ** | 3.03 | Support |
| H2 | Employment → Health | 0.286 *** | 5.76 | Support |
| H2a | Employment → Income → Health | 0.135 ** | 2.63 | Support |
| H3 | Accessibility → Income | 0.216 *** | 4.55 | Support |
| H4 | Employment → Income | 0.382 *** | 7.70 | Support |
| H5 | Income → Health | 0.274 *** | 4.98 | Support |
Publisher’s Note: MDPI stays neutral with regard to jurisdictional claims in published maps and institutional affiliations. |
© 2021 by the authors. Licensee MDPI, Basel, Switzerland. This article is an open access article distributed under the terms and conditions of the Creative Commons Attribution (CC BY) license (https://creativecommons.org/licenses/by/4.0/).
Share and Cite
Ali, L.; Khan, S.; Shah, S.J.; Ullah, A.; Ashraf, H.; Ahmad, M.; Begum, A.; Han, H.; Ariza-Montes, A.; Araya-Castillo, L.; et al. Road and Transportation Lead to Better Health and Sustainable Destination Development in Host Community: A Case of China Pakistan Economic Corridor (CPEC). Int. J. Environ. Res. Public Health 2021, 18, 12832. https://doi.org/10.3390/ijerph182312832
Ali L, Khan S, Shah SJ, Ullah A, Ashraf H, Ahmad M, Begum A, Han H, Ariza-Montes A, Araya-Castillo L, et al. Road and Transportation Lead to Better Health and Sustainable Destination Development in Host Community: A Case of China Pakistan Economic Corridor (CPEC). International Journal of Environmental Research and Public Health. 2021; 18(23):12832. https://doi.org/10.3390/ijerph182312832
Chicago/Turabian StyleAli, Liaqat, Salim Khan, Syed Jamal Shah, Aman Ullah, Hina Ashraf, Mushtaq Ahmad, Abida Begum, Heesup Han, Antonio Ariza-Montes, Luis Araya-Castillo, and et al. 2021. "Road and Transportation Lead to Better Health and Sustainable Destination Development in Host Community: A Case of China Pakistan Economic Corridor (CPEC)" International Journal of Environmental Research and Public Health 18, no. 23: 12832. https://doi.org/10.3390/ijerph182312832
APA StyleAli, L., Khan, S., Shah, S. J., Ullah, A., Ashraf, H., Ahmad, M., Begum, A., Han, H., Ariza-Montes, A., Araya-Castillo, L., Khan, A. U., Anas, M., & Khan, A. M. (2021). Road and Transportation Lead to Better Health and Sustainable Destination Development in Host Community: A Case of China Pakistan Economic Corridor (CPEC). International Journal of Environmental Research and Public Health, 18(23), 12832. https://doi.org/10.3390/ijerph182312832

