The Evaluation of Organizational Well-Being in An Italian Teaching Hospital Using the ANAC Questionnaire
Abstract
1. Introduction
The Evaluation of Organizational Well-Being according to the ANAC Recommendations
2. Materials and Methods
2.1. Participants and Procedure
2.2. Measures
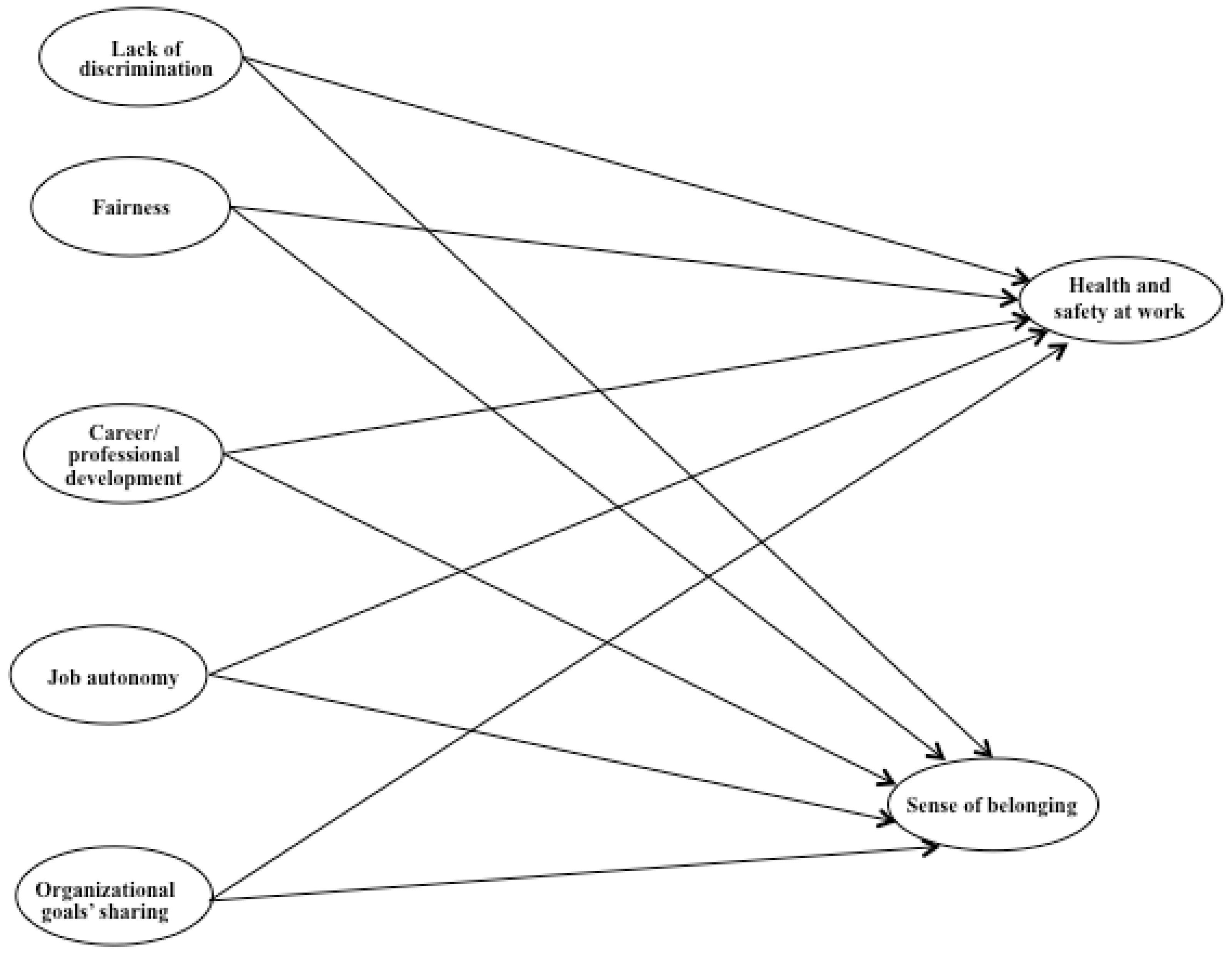
2.3. Data Analysis
3. Results
4. Discussion
Limitations and Future Research
5. Conclusions
Author Contributions
Funding
Conflicts of Interest
References
- Johnson, S.; Cooper, C.; Cartwright, S.; Donald, I.; Taylor, P.; Millet, C. The experience of work-related stress across occupations. J. Manag. Psychol. 2005, 20, 178–187. [Google Scholar] [CrossRef]
- Rugulies, R.; Christensen, K.B.; Borritz, M.; Villadsen, E.; Bültmann, U.; Kristensen, T.S. The contribution of the psychosocial work environment to sickness absence in human service workers: Results of a 3-year follow-up study. Work Stress 2007, 21, 293–311. [Google Scholar] [CrossRef]
- Bliese, P.D.; Edwards, J.R.; Sonnentag, S. Stress and well-being at work: A century of empirical trends reflecting theoretical and societal influences. J. Appl. Psychol. 2017, 102, 389–402. [Google Scholar] [CrossRef] [PubMed]
- Russell, D.W.; Altmaier, E.; Van Velzen, D. Job-related stress, social support, and burnout among classroom teachers. J. Appl. Psychol. 1987, 72, 269–274. [Google Scholar] [CrossRef] [PubMed]
- Viswesvaran, C.; Sanchez, J.I.; Fisher, J. The role of social support in the process of work stress: A meta-analysis. J. Voc. Behav. 1999, 54, 314–334. [Google Scholar] [CrossRef]
- Bakker, A.B.; Demerouti, E. Job demands-resources theory: Taking stock and looking forward. J. Occup. Health Psychol. 2017, 22, 273–285. [Google Scholar] [CrossRef]
- Nielsen, K.; Randall, R.; Yarker, J.; Brenner, S.O. The effects of transformational leadership on followers’ perceived work characteristics and psychological well-being: A longitudinal study. Work Stress 2008, 22, 16–32. [Google Scholar] [CrossRef]
- Bakker, A.B. Job crafting among health care professionals: The role of work engagement. J. Nurs. Manag. 2018, 26, 321–331. [Google Scholar] [CrossRef]
- Cortese, C.G.; Gerbaudo, L.; Manconi, M.P.; Violante, B. L’identificazione dei fattori di rischio stress lavoro-correlato in un’Azienda Sanitaria Ospedaliera: Un approccio quali-quantitativo. Med. Lav. 2013, 104, 141–157. [Google Scholar]
- Emanuel, F.; Molino, M.; Ghislieri, C.; Ghini, R.; Tortone, A.; Cortese, C.G. Dalla valutazione dello stress lavoro-correlato alla promozione del benessere organizzativo: Il caso di una azienda farmaceutica italiana. Med. Lav. 2016, 107, 364–377. [Google Scholar]
- Emanuel, F.; Bertola, L.; Colombo, L. La valutazione del benessere organizzativo in un ente pubblico: Una integrazione del questionario ANAC. Med. Lav. 2018, 109, 132–144. [Google Scholar] [PubMed]
- ANAC; Autorità Nazionale Anticorruzione. Modelli per la Realizzazione di Indagini sul Benessere Organizzativo, sul Grado di Condivisione del Sistema di Valutazione e Sulla Valutazione del Superiore Gerarchico. 2013. Available online: http://www.anticorruzione.it/portal/public/classic/home/_RisultatoRicerca?id=ed0d622e0a77804266c291bc669a1d05&search=benessere (accessed on 12 February 2019).
- Bakker, A.B.; Demerouti, E. The job demands-resources model: State of the art. J. Manag. Psychol. 2007, 22, 309–328. [Google Scholar] [CrossRef]
- Balducci, C. Gestire lo Stress Nelle Organizzazioni; Il Mulino: Bologna, Italy, 2015. [Google Scholar]
- Emanuel, F.; Colombo, L.; Cortese, C.G.; Ghislieri, C. Il ruolo della percezione del clima di sicurezza e la relazione con la soddisfazione lavorativa: Uno studio esplorativo in tre differenti contesti occupazionali. G. Ital. Med. Lav. Ergon. 2017, 39, 263–270. [Google Scholar] [PubMed]
- Burroughs, S.M.; Eby, L.T. Psychological sense of community at work: A measurement system and explanatory framework. J. Community Psychol. 1998, 26, 509–532. [Google Scholar] [CrossRef]
- Van Knippenberg, D.; Sleebos, E. Organizational identification versus organizational commitment: Self-definition, social exchange, and job attitudes. J. Organ. Behav. 2006, 27, 571–584. [Google Scholar] [CrossRef]
- West, M.; Dawson, J.; Admasachew, L.; Topakas, A. NHS Staff Management and Health Service Quality; Department of Health: London, UK, 2011.
- Lowe, G. How employee engagement matters for hospital performance. Healthc. Q. 2012, 15, 29–39. [Google Scholar] [CrossRef] [PubMed]
- Yang, T.; Guo, Y.; Ma, M.; Li, Y.; Tian, H.; Deng, J. Job stress and presenteeism among Chinese healthcare workers: The mediating effects of affective commitment. Int. J. Environ. Res. Public Health 2017, 14, 978. [Google Scholar] [CrossRef] [PubMed]
- Darity, W.A., Jr. Employment discrimination, segregation, and health. Am. J. Public Health 2003, 93, 226–231. [Google Scholar] [CrossRef] [PubMed]
- Barak, M.E.M. Managing Diversity: Toward a Globally Inclusive Workplace; Sage Publications: Thousand Oaks, CA, USA, 2016. [Google Scholar]
- Colquitt, J.A.; Conlon, D.E.; Wesson, M.J.; Porter, C.O.; Ng, K.Y. Justice at the millennium: A meta-analytic review of 25 years of organizational justice research. J. Appl. Psychol. 2001, 86, 425–445. [Google Scholar] [CrossRef] [PubMed]
- Moorman, R.H. Relationship between organizational justice and organizational citizenship behaviors: Do fairness perceptions influence employee citizenship? J. Appl. Psychol. 1991, 76, 845–855. [Google Scholar] [CrossRef]
- Lawson, K.J.; Noblet, A.J.; Rodwell, J.J. Promoting employee wellbeing: The relevance of work characteristics and organizational justice. Health Promot. Int. 2009, 24, 223–233. [Google Scholar] [CrossRef] [PubMed]
- Browne, J.H. Benchmarking HRM practices in healthy work organizations. Am. Bus. Rev. 2000, 18, 50–61. [Google Scholar]
- Xanthopoulou, D.; Bakker, A.B.; Dollard, M.F.; Demerouti, E.; Schaufeli, W.B.; Taris, T.W.; Schreurs, P.J. When do job demands particularly predict burnout? The moderating role of job resources. J. Manag. Psychol. 2007, 22, 766–786. [Google Scholar] [CrossRef]
- Spector, P.E. Job Satisfaction; Sage Publications: Thousand Oaks, CA, USA, 1997. [Google Scholar]
- Hackman, J.R.; Oldham, G.R. Motivation through the design of work: Test of a theory. Organ. Behav. Hum. Perform. 1976, 16, 250–279. [Google Scholar] [CrossRef]
- Morgeson, F.P.; Humphrey, S.E. The Work Design Questionnaire (WDQ): Developing and validating a comprehensive measure for assessing job design and the nature of work. J. Appl. Psychol. 2006, 91, 1321–1339. [Google Scholar] [CrossRef]
- Chan, Y.E.; Reich, B.H. IT alignment: What have we learned? J. Inform. Technol. 2007, 22, 297–315. [Google Scholar] [CrossRef]
- Molino, M.; Emanuel, F.; Zito, M.; Ghislieri, C.; Colombo, L.; Cortese, C.G. Inbound Call Centers and Emotional Dissonance in the Job Demands–Resources Model. Front. Psychol. 2016, 7, 1133. [Google Scholar] [CrossRef]
- World Medical Association. World Medical Association Declaration of Helsinki. Ethical principles for medical research involving human subjects. Bull. World Health Organ. 2001, 79, 373–374. [Google Scholar]
- Muthén, L.K.; Muthén, B.O. Mplus User’s Guide, 7th ed.; Muthén & Muthén: Los Angeles, CA, USA, 1998–2012. [Google Scholar]
- Bollen, K.A.; Long, J.S. Testing Structural Equation Models; Sage Publications: Thousand Oaks, CA, USA, 1993. [Google Scholar]
- Podsakoff, P.M.; MacKenzie, S.B.; Lee, J.Y.; Podsakoff, N.P. Common method biases in behavioral research: A critical review of the literature and recommended remedies. J. Appl. Psychol. 2003, 88, 879–903. [Google Scholar] [CrossRef] [PubMed]
- Chatterjee, S.; Price, B. Regression Diagnostics; John Wiley & Sons: New York, NY, USA, 1991. [Google Scholar]
- Hair, J.F.; Anderson, R.E.; Tatham, R.L.; Black, W.C. Multivariate Data Analysis: A Global Perspective, 7; Pearson: Upper Saddle River, NJ, USA, 2010. [Google Scholar]
- Vainieri, M.; Smaldone, P.; Rosa, A.; Carroll, K. The role of collective labor contracts and individual characteristics on job satisfaction in Tuscan nursing homes. Health Care Manag. Rev. 2017. [Google Scholar] [CrossRef] [PubMed]
- Niks, I.; De Jonge, J.; Gevers, J.; Houtman, I. Work Stress Interventions in Hospital Care: Effectiveness of the DISCovery Method. Int. J. Environ. Res. Public Health 2018, 15, 332. [Google Scholar] [CrossRef] [PubMed]
- Chamberlain, S.A.; Hoben, M.; Squires, J.E.; Estabrooks, C.A. Individual and organizational predictors of health care aide job satisfaction in long term care. BMC Health Serv. Res. 2016, 16, 577. [Google Scholar] [CrossRef] [PubMed]
- Baird, K.M.; Tung, A.; Yu, Y. Employee organizational commitment and hospital performance. Health Care Manag. Rev. 2017. [Google Scholar] [CrossRef] [PubMed]
- Vainieri, M.; Ferrè, F.; Giacomelli, G.; Nuti, S. Explaining performance in health care: How and when top management competencies make the difference. Health Care Manag. Rev. 2017. [Google Scholar] [CrossRef] [PubMed]
- Eurofound, EU-OSHA. Psychosocial Risks in Europe: Prevalence and Strategies for Prevention. 2014. Available online: https://osha.europa.eu/en/tools-and-publications/publications/reports/ psychosocial-risks-eu-prevalence-strategies-prevention/view (accessed on 12 February 2019).
- Giunchi, M.; Emanuel, F.; Chambel, M.J.; Ghislieri, C. Job insecurity, workload and job exhaustion in temporary agency workers (TAWs) Gender differences. Career Dev. Int. 2016, 21, 3–18. [Google Scholar] [CrossRef]
- Emanuel, F.; Colombo, L.; Ghislieri, C. Benessere e malessere emotivo al lavoro nel contesto del call center. G. Ital. Med. Lav. Ergon. 2014, 36, 95–101. [Google Scholar] [PubMed]
- Ghislieri, C.; Emanuel, F.; Molino, M.; Cortese, C.G.; Colombo, L. New technologies smart, or harm work-family boundaries management? Gender differences in conflict and enrichment using the JD-R theory. Front. Psychol. 2017, 8, 1070. [Google Scholar] [CrossRef] [PubMed]
- Aiken, L.H.; Clarke, S.P.; Sloane, D.M.; Sochalski, J.; Silber, J.H. Hospital Nurse Staffing and Patient Mortality, Nurse Burnout, and Job Dissatisfaction. JAMA J. Am. Med. Assoc. 2002, 288, 1987–1993. [Google Scholar] [CrossRef]
- Nielsen, K.; Taris, T.W.; Cox, T. The future of organizational interventions: Addressing the challenges of today’s organizations. Work Stress 2010, 24, 219–233. [Google Scholar] [CrossRef]
- Bambra, C.; Egan, M.; Thomas, S.; Petticrew, M.; Whitehead, M. The psychosocial and health effects of workplace reorganisation. 2. A systematic review of task restructuring interventions. J. Epidemiol. Community Health 2007, 61, 1028–1037. [Google Scholar] [CrossRef] [PubMed]
- Aiken, L.H.; Clarke, S.P.; Sloane, D.M. Hospital staffing, organization, and quality of care: Cross-national findings. Int. J. Qual. Health Care 2002, 14, 5–14. [Google Scholar] [CrossRef] [PubMed]
- Zangaro, G.A.; Soeken, K.L. A meta-analysis of studies of nurses’ job satisfaction. Res. Nurs. Health 2007, 30, 445–458. [Google Scholar] [CrossRef] [PubMed]
- Huang, Y.H.; Chen, J.C.; DeArmond, S.; Cigularov, K.; Chen, P.Y. Roles of safety climate and shift work on perceived injury risk: A multi-level analysis. Accid. Anal. Prev. 2007, 39, 1088–1096. [Google Scholar] [CrossRef] [PubMed]
- Alhejji, H.; Garavan, T.; Carbery, R.; O’Brien, F.; McGuire, D. Diversity training programme outcomes: A systematic review. Hum. Resour. Dev. Q. 2016, 27, 95–149. [Google Scholar] [CrossRef]


| Measures | CFA Results | Alpha |
|---|---|---|
| Health and safety at work | χ2(3) = 26.49, p < 0.05; RMSEA = 0.08; CFI = 0.99; TLI = 0.99; SRMR = 0.02 | 0.75 |
| Sense of belonging | χ2(2) = 21.48, p < 0.01; RMSEA = 0.08; CFI = 0.99; TLI = 0.95; SRMR = 0.01 | 0.86 |
| Lack of discrimination | χ2(13) = 62.00, p < 0.01; RMSEA = 0.06; CFI = 0.99; TLI = 0.98; SRMR = 0.02 | 0.92 |
| Fairness | χ2(4) = 13.12, p = ns; RMSEA = 0.04; CFI = 0.99; TLI = 0.99; SRMR = 0.01 | 0.86 |
| Career/professional development | χ2(4) = 18.53, p < 0.01; RMSEA = 0.06; CFI = 0.99; TLI = 0.99; SRMR = 0.01 | 0.88 |
| Job autonomy | χ2(4) = 15.98, p < 0.05; RMSEA = 0.05; CFI = 0.99; TLI = 0.98; SRMR = 0.02 | 0.76 |
| Organizational goals’ sharing | χ2(2) = 6.69, p < 0.05; RMSEA = 0.04; CFI = 0.99; TLI = 0.99; SRMR = 0.01 | 0.89 |
| Variables | Clinical | Correlations | ||||||
|---|---|---|---|---|---|---|---|---|
| M (SD) | 1 | 2 | 3 | 4 | 5 | 6 | 7 | |
| 1. Health and safety at work | 3.70 (1.09) | 0.75 | ||||||
| 2. Sense of belonging | 4.20 (1.24) | 0.43 ** | 0.87 | |||||
| 3. Lack of discrimination | 5.40 (0.95) | 0.33 ** | 0.31 ** | 0.91 | ||||
| 4. Fairness | 2.85 (1.27) | 0.51 ** | 0.51 ** | 0.28 ** | 0.86 | |||
| 5. Career/professional development | 3.11 (1.28) | 0.50 ** | 0.59 ** | 0.32 ** | 0.71 ** | 0.87 | ||
| 6. Job autonomy | 4.59 (0.93) | 0.45 ** | 0.57 ** | 0.40 ** | 0.50 ** | 0.60 ** | 0.75 | |
| 7. Organizational goals’ sharing | 2.75 (1.31) | 0.38 ** | 0.51 ** | 0.17 ** | 0.48 ** | 0.53 ** | 0.43 ** | 0.89 |
| Variables | Non-Clinical | Correlations | ||||||
|---|---|---|---|---|---|---|---|---|
| M (SD) | 1 | 2 | 3 | 4 | 5 | 6 | 7 | |
| 1. Health and safety at work | 3.83 (1.09) | 0.75 | ||||||
| 2. Sense of belonging | 4.18 (1.31) | 0.24 ** | 0.83 | |||||
| 3. Lack of discrimination | 5.28 (1.14) | 0.35 ** | 0.29 ** | 0.92 | ||||
| 4. Fairness | 2.99 (1.34) | 0.51 ** | 0.49 ** | 0.22 ** | 0.88 | |||
| 5. Career/professional development | 2.77 (1.28) | 0.44 ** | 0.53 ** | 0.17 * | 0.64 ** | 0.88 | ||
| 6. Job autonomy | 4.19 (1.08) | 0.43 ** | 0.47 ** | 0.38 ** | 0.47 ** | 0.54 ** | 0.78 | |
| 7. Organizational goals’ sharing | 2.83 (1.38) | 0.39 ** | 0.54 ** | 0.16 * | 0.54 ** | 0.59 ** | 0.55 ** | 0.90 |
© 2019 by the authors. Licensee MDPI, Basel, Switzerland. This article is an open access article distributed under the terms and conditions of the Creative Commons Attribution (CC BY) license (http://creativecommons.org/licenses/by/4.0/).
Share and Cite
Cortese, C.G.; Emanuel, F.; Colombo, L.; Bonaudo, M.; Politano, G.; Ripa, F.; Avanzato, M.; Dall’Occo, F.; Rinaudo, A.; Gianino, M.M. The Evaluation of Organizational Well-Being in An Italian Teaching Hospital Using the ANAC Questionnaire. Int. J. Environ. Res. Public Health 2019, 16, 1056. https://doi.org/10.3390/ijerph16061056
Cortese CG, Emanuel F, Colombo L, Bonaudo M, Politano G, Ripa F, Avanzato M, Dall’Occo F, Rinaudo A, Gianino MM. The Evaluation of Organizational Well-Being in An Italian Teaching Hospital Using the ANAC Questionnaire. International Journal of Environmental Research and Public Health. 2019; 16(6):1056. https://doi.org/10.3390/ijerph16061056
Chicago/Turabian StyleCortese, Claudio Giovanni, Federica Emanuel, Lara Colombo, Marco Bonaudo, Gianfranco Politano, Franco Ripa, Marilena Avanzato, Franca Dall’Occo, Antonella Rinaudo, and Maria Michela Gianino. 2019. "The Evaluation of Organizational Well-Being in An Italian Teaching Hospital Using the ANAC Questionnaire" International Journal of Environmental Research and Public Health 16, no. 6: 1056. https://doi.org/10.3390/ijerph16061056
APA StyleCortese, C. G., Emanuel, F., Colombo, L., Bonaudo, M., Politano, G., Ripa, F., Avanzato, M., Dall’Occo, F., Rinaudo, A., & Gianino, M. M. (2019). The Evaluation of Organizational Well-Being in An Italian Teaching Hospital Using the ANAC Questionnaire. International Journal of Environmental Research and Public Health, 16(6), 1056. https://doi.org/10.3390/ijerph16061056

