Exploring the Link Between Vitamin K and Depression: A Systematic Review
Abstract
1. Introduction
2. Materials and Methods
2.1. Search Strategy and Identification
2.2. Screening and Eligibility Criteria
Inclusion and Exclusion Criteria
2.3. Study Inclusion
2.4. Risk of Bias Assessment
3. Results
4. Discussion
4.1. Insights from the Reviewed Articles
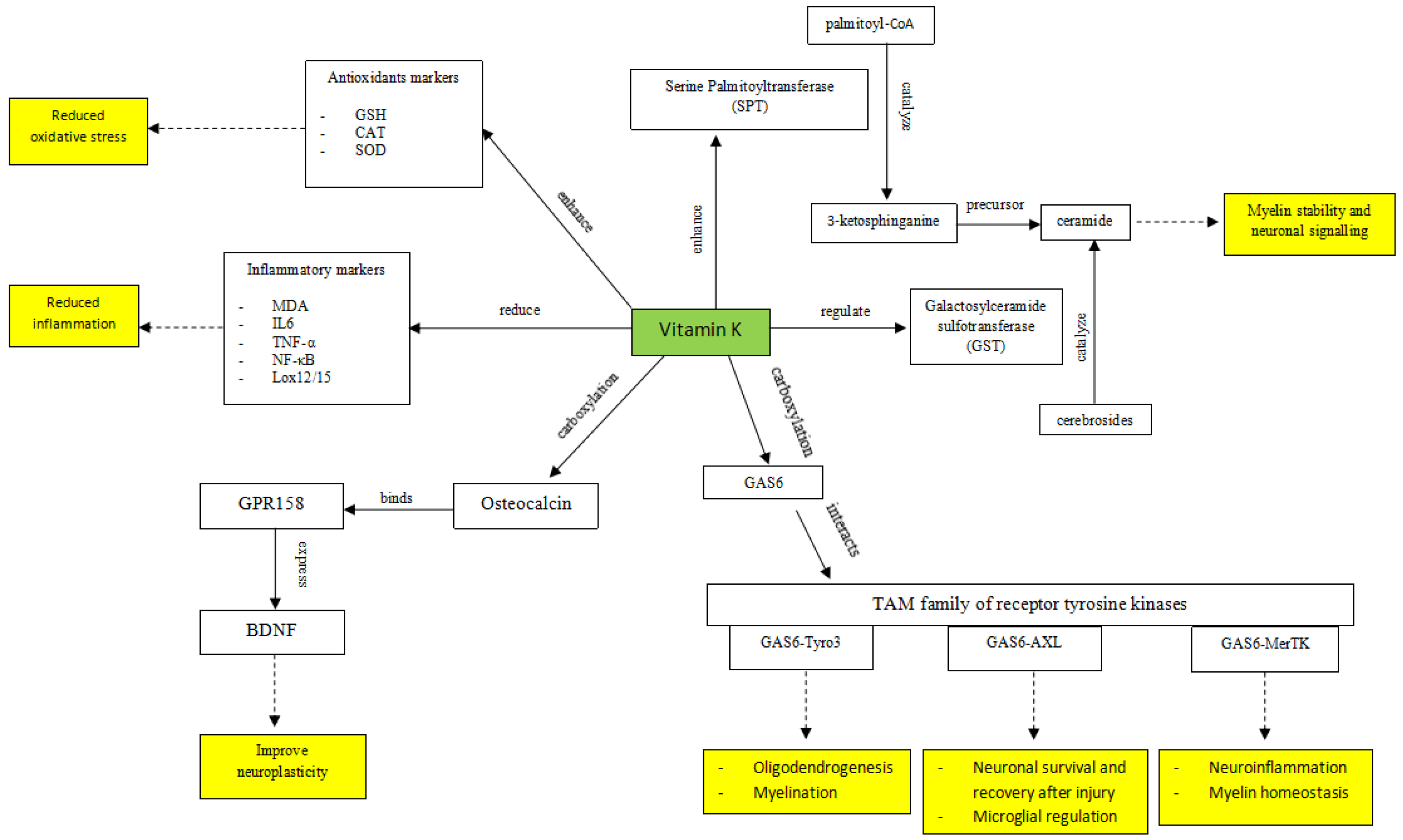
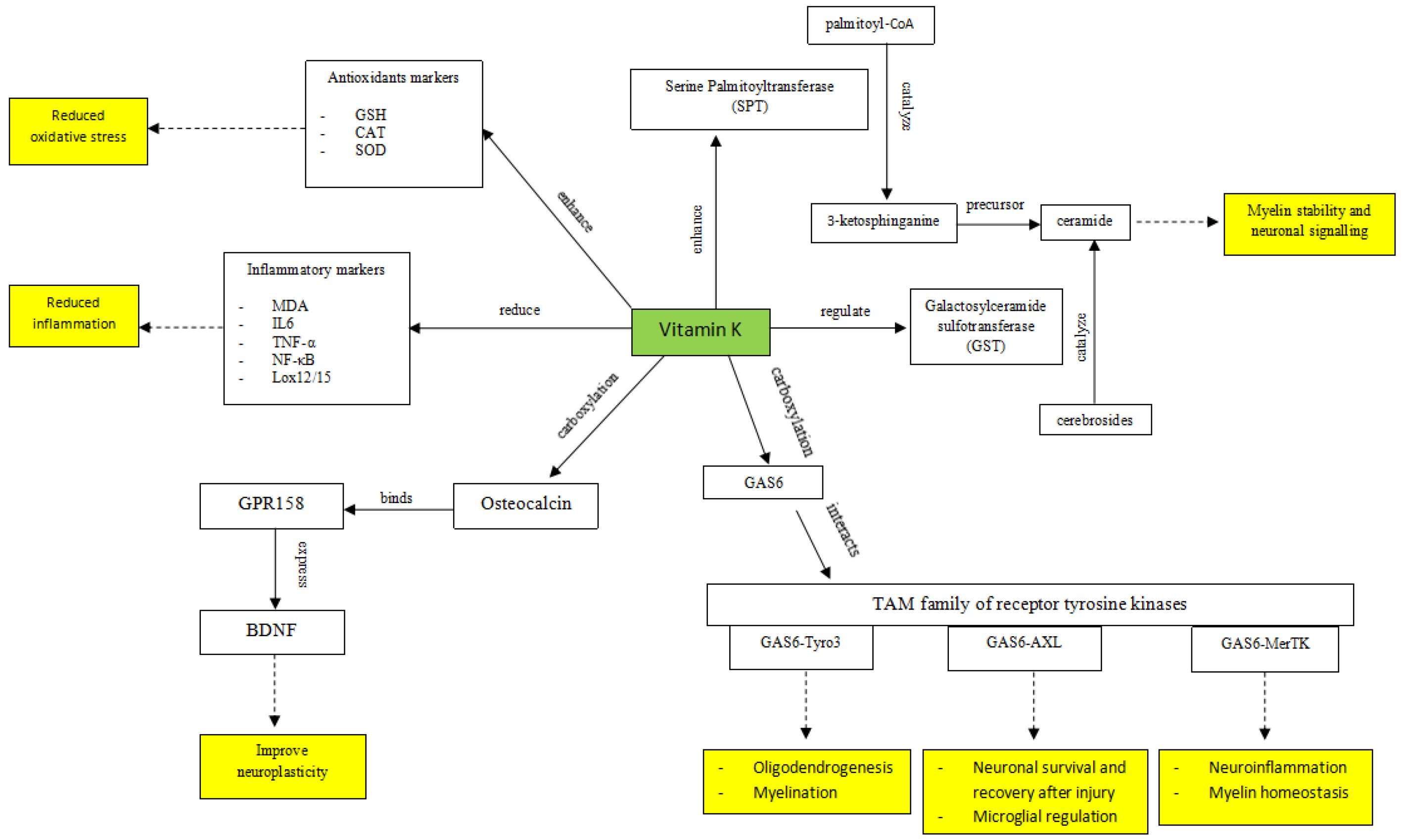
4.2. The Link: Potential Mechanism of Action (MOA) of Vitamin K on Depression
4.2.1. Mechanism of Action 1: Antioxidant and Anti-Inflammatory Potential of Vitamin K
4.2.2. Mechanism of Action 2: Vitamin K Regulation of Sphingolipid Biosynthesis
4.2.3. Mechanism of Action 3: Vitamin K-Dependent Protein, GAS6
4.2.4. Mechanism of Action 4: Vitamin K-Dependent Protein, Osteocalcin
5. Limitations
6. Conclusions
Author Contributions
Funding
Institutional Review Board Statement
Informed Consent Statement
Data Availability Statement
Conflicts of Interest
Abbreviations
| RCT | Randomized Controlled Trial |
| WHO | World Health Organization |
| MK | Menaquinone |
| MK-4 | Menaquinone-4 |
| MK-7 | Menaquinone-7 |
| ROB 2.0 | Risk of Bias tool 2.0 |
| NOS | Newcastle–Ottawa Scale |
| AHRQ | Agency for Healthcare Research and Quality |
| CES-DC | Center for Epidemiological Studies Depression Scale for Children |
| GDS | Geriatric Depression Scale |
| PHQ-9 | Patient Health Questionnaire-9 |
| SCID | Structured Clinical Interview for DSM |
| DSM-IV | Diagnostic and Statistical Manual of Mental Disorders |
| DSM-IV-TR | Diagnostic and Statistical Manual of Mental Disorders, Fourth Edition, Text Revision |
| BDI | Beck’s Depression Inventory |
| DASS-21 | Depression, Anxiety, and Stress Scale-21 items |
| BDI-II | Beck’s Depression Inventory, Second Edition |
| BDHQ | Brief Self-Administered Diet History Questionnaire |
| FFQ | Food Frequency Questionnaire |
| LC-MS/MS | Liquid Chromatography-Mass Spectrometry |
| ELISA | Enzyme-Linked Immunosorbent Assay |
| FST | Forced Swim Test |
| MS | Mass Spectrometry |
| OVX | Ovariectomized |
| PCOS | Polycystic Ovary Syndrome |
| NHANES | National Health and Nutrition Examination Survey |
| CKD | Chronic Kidney Disease |
| OR | Odds Ratio |
| CI | Confidence Interval |
| µg | Microgram |
| MDA | Malondialdehyde |
| CAT | Catalase |
| BDNF | Brain-Derived Neurotrophic Factor |
| TAM | Tyro3, Axl, MerTK |
| GSH | Glutathione |
| SOD | Superoxide Dismutase |
| IL6 | Interleukin-6 |
| TNF-α | Tumor Necrosis Factor-alpha |
| NF-kB | Nuclear Factor Kappa-Light-Chain Enhancer of Activated B Cells |
| Lox12/15 | 12/15-lipoxygenase |
| GPR158 | G-Coupled Protein Receptor 158 |
| SPT | Serine Palmitoyltransferase |
| GAS6 | Growth-Arrest-Specific 6 |
| GST | Galactosylceramide Sulfotransferase |
| MOA | Mechanism of Action |
| ROS | Reactive Oxygen Species |
| NRF2 | Nuclear factor erythroid 2-related factor 2 |
| IL-1β | Interleukin-1 Beta |
| MCP-1 | Monocyte Chemoattractant Protein-1 |
| SIRT1 | Silent Information Regulator Sirtuin 1 |
| NLRP3 | Nucleotide-Binding Domain, Leucine-Rich-Containing Family, Pyrin Domain-Containing-3 |
| GABA | Gamma-Aminobutyric Acid |
| GRADE | Grading of Recommendations Assessment, Development, and Evaluation |
| MOHE | Ministry of Higher Education |
| FRGS | Fundamental Research Grant Scheme |
| APC | Article Processing Charge |
| MPCG | Management and Science University Publication and Conference Grant |
References
- World Health Organization. Depressive Disorder (Depression). Available online: https://www.who.int/news-room/fact-sheets/detail/depression/?gad_source=1&gclid=Cj0KCQiApNW6BhD5ARIsACmEbkX2Jos93Q57OLzJsjVx98e3JKEq3DD0a8g_hq4SGDy4vGj-oajo6WcaAjm_EALw_wcB (accessed on 31 March 2023).
- Woody, C.A.; Ferrari, A.J.; Siskind, D.J.; Whiteford, H.A.; Harris, M.G. A systematic review and meta-regression of the prevalence and incidence of perinatal depression. J. Affect. Disord. 2017, 219, 86–92. [Google Scholar] [CrossRef] [PubMed]
- Evans-Lacko, S.; Aguilar-Gaxiola, S.; Al-Hamzawi, A.; Alonso, J.; Benjet, C.; Bruffaerts, R.; Chiu, W.T.; Florescu, S.; de Girolamo, G.; Gureje, O.; et al. Socio-economic variations in the mental health treatment gap for people with anxiety, mood, and substance use disorders: Results from the WHO World Mental Health (WMH) surveys. Psychol. Med. 2018, 48, 1560–1571. [Google Scholar] [CrossRef]
- Zainal Abidin, Z.; Kamaruddin, N.S.; Hein, Z.M.; Che Mohd Nassir, C.M.N.; Ramli, M.D.C. The Gut-Brain Axis and Depression: Understanding Microbiota-Driven Mechanisms and Novel Therapeutic Strategies. Preprints, 2025. [Google Scholar] [CrossRef]
- Dobrek, L.; Głowacka, K. Depression and Its Phytopharmacotherapy—A Narrative Review. Int. J. Mol. Sci. 2023, 24, 4772. [Google Scholar] [CrossRef]
- Aidiel, M.R.; Maisarah, A.M.; Khalid, K.; Nik Ramli, N.N.; Tang, S.G.H.; Adam, S.H. Polymethoxyflavones transcends expectation, a prominent flavonoid subclass from Kaempferia parviflora: A critical review. Arab. J. Chem. 2023, 17, 105364. [Google Scholar] [CrossRef]
- Mutalib, M.A.; Shamsuddin, A.S.; Nik Ramli, N.N.; Tang, S.G.H.; Adam, S.H. Antiproliferative activity and polyphenol analysis in tomato (Solanum lycopersicon). Malays. J. Microsc. 2023, 19, 282–294. Available online: https://malaysianjournalofmicroscopy.org/ojs/index.php/mjm/article/view/737 (accessed on 2 May 2025).
- Nik Ramli, N.N.; Shamsul Adzmi, N.A.; Nasarudin, S.N.A.Z.; Hashim, M.H.; Abdul Mutalib, M.; Mohamad Alwi, M.N.; Abd Rashed, A.; Ramasamy, R. Environmental enrichment preconditioning prevents chronic social defeat stress-induced memory impairment and hippocampal neurodegeneration. Asia-Pac. J. Mol. Biol. Biotechnol. 2024, 32, 29–38. [Google Scholar] [CrossRef]
- Sadler, R.A.; Shoveller, A.K.; Shandilya, U.K.; Charchoglyan, A.; Wagter-Lesperance, L.; Bridle, B.W.; Mallard, B.A.; Karrow, N.A. Beyond the Coagulation Cascade: Vitamin K and Its Multifaceted Impact on Human and Domesticated Animal Health. Curr. Issues Mol. Biol. 2024, 46, 7001–7031. [Google Scholar] [CrossRef] [PubMed]
- Wei, Y.; Gao, H.; Luo, Y.; Feng, J.; Li, G.; Wang, T.; Xu, H.; Yin, L.; Ma, J.; Chen, J. Systemic inflammation and oxidative stress markers in patients with unipolar and bipolar depression: A large-scale study. J. Affect. Disord. 2024, 346, 154–166. [Google Scholar] [CrossRef]
- Rawdin, B.J.; Mellon, S.H.; Dhabhar, F.S.; Epel, E.S.; Puterman, E.; Su, Y.; Burke, H.M.; Reus, V.I.; Rosser, R.; Hamilton, S.P.; et al. Dysregulated relationship of inflammation and oxidative stress in major depression. Brain Behav. Immun. 2013, 31, 143–152. [Google Scholar] [CrossRef]
- Halder, M.; Petsophonsakul, P.; Akbulut, A.C.; Pavlic, A.; Bohan, F.; Anderson, E.; Maresz, K.; Kramann, R.; Schurgers, L. Vitamin K: Double Bonds beyond Coagulation Insights into Differences between Vitamin K1 and K2 in Health and Disease. Int. J. Mol. Sci. 2019, 20, 896. [Google Scholar] [CrossRef]
- Mladěnka, P.; Macáková, K.; Kujovská Krčmová, L.; Javorská, L.; Mrštná, K.; Carazo, A.; Protti, M.; Remião, F.; Nováková, L.; OEMONOM Researchers and Collaborators. Vitamin K—Sources, physiological role, kinetics, deficiency, detection, therapeutic use, and toxicity. Nutr. Rev. 2022, 80, 677–698. [Google Scholar] [CrossRef] [PubMed]
- Page, M.J.; McKenzie, J.E.; Bossuyt, P.M.; Boutron, I.; Hoffmann, T.C.; Mulrow, C.D.; Shamseer, L.; Tetzlaff, J.M.; Akl, E.A.; Moher, D.; et al. The PRISMA 2020 statement: An updated guideline for reporting systematic reviews. BMJ 2021, 372, n71. [Google Scholar] [CrossRef]
- Rubio-López, N.; Morales-Suárez-Varela, M.; Pico, Y.; Livianos-Aldana, L.; Llopis-González, A. Nutrient Intake and Depression Symptoms in Spanish Children: The ANIVA Study. Int. J. Environ. Res. Public Health 2016, 13, 352. [Google Scholar] [CrossRef]
- Nguyen, T.T.T.; Tsujiguchi, H.; Kambayashi, Y.; Hara, A.; Miyagi, S.; Yamada, Y.; Nakamura, H.; Shimizu, Y.; Hori, D.; Suzuki, F.; et al. Relationship between Vitamin Intake and Depressive Symptoms in Elderly Japanese Individuals: Differences with Gender and Body Mass Index. Nutrients 2017, 9, 1319. [Google Scholar] [CrossRef]
- Bolzetta, F.; Veronese, N.; Stubbs, B.; Noale, M.; Vaona, A.; Demurtas, J.; Celotto, S.; Cacco, C.; Cester, A.; Caruso, M.G.; et al. The Relationship between Dietary Vitamin K and Depressive Symptoms in Late Adulthood: A Cross-Sectional Analysis from a Large Cohort Study. Nutrients 2019, 11, 787. [Google Scholar] [CrossRef]
- Zhang, Y.; Tan, W.; Xi, X.; Yang, H.; Zhang, K.; Li, S.; Chen, X.; Zuo, H. Association between vitamin K intake and depressive symptoms in US adults: Data from the National Health and Nutrition Examination Survey (NHANES) 2013–2018. Front. Nutr. 2023, 10, 1102109. [Google Scholar] [CrossRef] [PubMed]
- Wang, S.T.; He, X.Y.; Le, J.; Sun, T.; Peng, R. Associations Between Vitamin K and Suicide Attempts in Patients with Depression: A Case-Control Study. J. Inflamm. Res. 2024, 17, 3423–3431. [Google Scholar] [CrossRef]
- Wang, L.; Huang, S.; Feng, Z.; Xiao, J.; Luo, G.; Zhang, Y. Assessing the role of antioxidant and pro-oxidant balance in mediating the relationship between vitamin K intake and depressive symptoms in adults. Front. Nutr. 2024, 11, 1384489. [Google Scholar] [CrossRef] [PubMed]
- Hayashi, A.; Oguchi, H.; Kozawa, Y.; Ban, Y.; Shinoda, J.; Suganuma, N. Factors associated with symptoms of depression among pregnant women with gestational diabetes mellitus in Japan. Drug Discov. Ther. 2020, 14, 232–238. [Google Scholar] [CrossRef]
- Yu, C.; Liu, K.; Yao, W.; Tang, D. Associations between the intake of single and multiple dietary vitamins and depression risk among populations with chronic kidney disease. Front. Nutr. 2025, 12, 1492829. [Google Scholar] [CrossRef]
- Kaner, G.; Soylu, M.; Yüksel, N.; Inanç, N.; Ongan, D.; Başmısırlı, E. Evaluation of Nutritional Status of Patients with Depression. BioMed Res. Int. 2015, 2015, 521481. [Google Scholar] [CrossRef] [PubMed]
- Khosravi, M.; Hosseinzadeh, M.; Golzar, M.; Majdzadeh, R.; Sotoudeh, G. Comparison between Macro & Micro Nutrient Intake in Depressed Patients with Healthy People. J. Nutr. Food Secur. 2019, 4, 83–92. [Google Scholar] [CrossRef]
- Mohtashamian, A.; Soleimani, A.; Gilasi, H.R.; Taba, S.M.M.; Kheiripour, N.; Sharifi, N. Is There any Correlation Between Nutrient Intake and Mental Health in Patients with Chronic Kidney Disease? A Cross-Sectional Study. Jundishapur J. Chronic Dis. Care 2024, 13, e138367. [Google Scholar] [CrossRef]
- Tarkesh, F.; Namavar Jahromi, B.; Hejazi, N.; Hoseini, G. Effect of vitamin K2 administration on depression status in patients with polycystic ovary syndrome: A randomized clinical trial. BMC Women’s Health 2022, 22, 315. [Google Scholar] [CrossRef]
- Gancheva, S.M.; Zhelyazkova-Savova, M.D. Vitamin K2 Improves Anxiety and Depression but not Cognition in Rats with Metabolic Syndrome: A Role of Blood Glucose? Folia Med. 2016, 58, 264–272. [Google Scholar] [CrossRef] [PubMed]
- Mansour, S.W.; Selim, S.A.; Salama, S.A.; Hussein, S.; Abozaid, E.R. Anti-apoptotic effect of menaquinone-7 protects the brain of ovariectomized rats. Beni-Suef Univ. J. Basic Appl. Sci. 2023, 12, 22. [Google Scholar] [CrossRef]
- Schurgers, L.J.; Teunissen, K.J.; Hamulyák, K.; Knapen, M.H.; Vik, H.; Vermeer, C. Vitamin K-containing dietary supplements: Comparison of synthetic vitamin K1 and natto-derived menaquinone-7. Blood 2007, 109, 3279–3283. [Google Scholar] [CrossRef]
- Li, J.; Wang, H.; Rosenberg, P.A. Vitamin K prevents oxidative cell death by inhibiting activation of 12-lipoxygenase in developing oligodendrocytes. J. Neurosci. Res. 2009, 87, 1997–2005. [Google Scholar] [CrossRef]
- Li, J.; Lin, J.C.; Wang, H.; Peterson, J.W.; Furie, B.C.; Furie, B.; Booth, S.L.; Volpe, J.J.; Rosenberg, P.A. Novel role of vitamin k in preventing oxidative injury to developing oligodendrocytes and neurons. J. Neurosci. Off. J. Soc. Neurosci. 2003, 23, 5816–5826. [Google Scholar] [CrossRef]
- Vervoort, L.M.; Ronden, J.E.; Thijssen, H.H. The potent antioxidant activity of the vitamin K cycle in microsomal lipid peroxidation. Biochem. Pharmacol. 1997, 54, 871–876. [Google Scholar] [CrossRef]
- Chatterjee, K.; Pal, A.; Padhy, D.S.; Saha, R.; Chatterjee, A.; Bharadwaj, M.; Sarkar, B.; Mazumder, P.M.; Banerjee, S. Vitamin K2 Ameliorates Diabetes-Associated Cognitive Decline by Reducing Oxidative Stress and Neuroinflammation. J. Neuroimmune Pharmacol. 2024, 19, 56. [Google Scholar] [CrossRef] [PubMed]
- Chatterjee, K.; Mazumder, P.M.; Banerjee, S. Vitamin K2 protects against D-galactose induced ageing in mice. Eur. J. Pharmacol. 2025, 990, 177277. [Google Scholar] [CrossRef] [PubMed]
- Chatterjee, K.; Mazumder, P.M.; Banerjee, S. Vitamin K2 protects against aluminium chloride-mediated neurodegeneration. Inflammopharmacology 2023, 31, 2675–2684. [Google Scholar] [CrossRef]
- Chatterjee, K.; Mazumder, P.M.; Sarkar, S.R.; Saha, R.; Chatterjee, A.; Sarkar, B.; Banerjee, S. Neuroprotective effect of Vitamin K2 against gut dysbiosis associated cognitive decline. Physiol. Behav. 2023, 269, 114252. [Google Scholar] [CrossRef]
- Denisova, N.A.; Booth, S.L. Vitamin K and sphingolipid metabolism: Evidence to date. Nutr. Rev. 2005, 63, 111–121. [Google Scholar] [CrossRef]
- Crivello, N.A.; Casseus, S.L.; Peterson, J.W.; Smith, D.E.; Booth, S.L. Age- and brain region-specific effects of dietary vitamin K on myelin sulfatides. J. Nutr. Biochem. 2010, 21, 1083–1088. [Google Scholar] [CrossRef]
- Popescu, D.C.; Huang, H.; Singhal, N.K.; Shriver, L.; McDonough, J.; Clements, R.J.; Freeman, E.J. Vitamin K enhances the production of brain sulfatides during remyelination. PLoS ONE 2018, 13, e0203057. [Google Scholar] [CrossRef] [PubMed]
- Carrié, I.; Portoukalian, J.; Vicaretti, R.; Rochford, J.; Potvin, S.; Ferland, G. Menaquinone-4 concentration is correlated with sphingolipid concentrations in rat brain. J. Nutr. 2004, 134, 167–172. [Google Scholar] [CrossRef]
- Tamadon-Nejad, S.; Ouliass, B.; Rochford, J.; Ferland, G. Vitamin K Deficiency Induced by Warfarin Is Associated With Cognitive and Behavioral Perturbations, and Alterations in Brain Sphingolipids in Rats. Front. Aging Neurosci. 2018, 10, 213. [Google Scholar] [CrossRef]
- Bernal-Vega, S.; García-Juárez, M.; Camacho-Morales, A. Contribution of ceramides metabolism in psychiatric disorders. J. Neurochem. 2023, 164, 708–724. [Google Scholar] [CrossRef]
- Lemke, G.; Rothlin, C.V. Immunobiology of the TAM receptors. Nat. Rev. Immunol. 2008, 8, 327–336. [Google Scholar] [CrossRef]
- Goudarzi, S.; Rivera, A.; Butt, A.M.; Hafizi, S. Gas6 Promotes Oligodendrogenesis and Myelination in the Adult Central Nervous System and After Lysolecithin-Induced Demyelination. ASN Neuro 2016, 8, 1759091416668430. [Google Scholar] [CrossRef]
- Fourgeaud, L.; Través, P.G.; Tufail, Y.; Leal-Bailey, H.; Lew, E.D.; Burrola, P.G.; Callaway, P.; Zagórska, A.; Rothlin, C.V.; Nimmerjahn, A.; et al. TAM receptors regulate multiple features of microglial physiology. Nature 2016, 532, 240–244. [Google Scholar] [CrossRef]
- Du, Y.; Lu, Z.; Yang, D.; Wang, D.; Jiang, L.; Shen, Y.; Du, Q.; Yu, W. MerTK inhibits the activation of the NLRP3 inflammasome after subarachnoid hemorrhage by inducing autophagy. Brain Res. 2021, 1766, 147525. [Google Scholar] [CrossRef]
- Gilchrist, S.E.; Goudarzi, S.; Hafizi, S. Gas6 Inhibits Toll-Like Receptor-Mediated Inflammatory Pathways in Mouse Microglia via Axl and Mer. Front. Cell. Neurosci. 2020, 14, 576650. [Google Scholar] [CrossRef]
- Oury, F.; Khrimian, L.; Denny, C.A.; Gardin, A.; Chamouni, A.; Goeden, N.; Huang, Y.Y.; Lee, H.; Srinivas, P.; Gao, X.B.; et al. Maternal and offspring pools of osteocalcin influence brain development and functions. Cell 2013, 155, 228–241. [Google Scholar] [CrossRef]
- Khrimian, L.; Obri, A.; Ramos-Brossier, M.; Rousseaud, A.; Moriceau, S.; Nicot, A.S.; Mera, P.; Kosmidis, S.; Karnavas, T.; Saudou, F.; et al. Gpr158 mediates osteocalcin’s regulation of cognition. J. Exp. Med. 2017, 214, 2859–2873. [Google Scholar] [CrossRef]
- Rnic, K.; Jopling, E.; Tracy, A.; Battaglini, A.; Grocott, B.; Lam, R.W.; LeMoult, J. Osteocalcin: A novel biomarker of adolescent psychopathology. Psychoneuroendocrinology 2024, 169, 107136. [Google Scholar] [CrossRef]


| Study | First Author | Year | Study Type | ROB Tool Used | Overall Risk of Bias |
|---|---|---|---|---|---|
| 1 | Rubio-López et al. [15] | 2016 | Observational Study | Newcastle–Ottawa Scale | Low Risk |
| 2 | Nguyen et al. [16] | 2017 | Observational Study | Newcastle–Ottawa Scale | Moderate Risk |
| 3 | Bolzetta et al. [17] | 2019 | Observational Study | Newcastle–Ottawa Scale | Low Risk |
| 4 | Zhang et al. [18] | 2023 | Observational Study | Newcastle–Ottawa Scale | Low Risk |
| 5 | Wang et al. [19] | 2024 | Observational Study | Newcastle–Ottawa Scale | Moderate Risk |
| 6 | Wang et al. [20] | 2024 | Observational Study | Newcastle–Ottawa Scale | Low Risk |
| 7 | Hayashi et al. [21] | 2020 | Observational Study | AHRQ Checklist | Moderate Risk |
| 8 | Yu et al. [22] | 2025 | Observational Study | Newcastle–Ottawa Scale | Low Risk |
| 9 | Kaner et al. [23] | 2015 | Observational Study | Newcastle–Ottawa Scale | Low Risk |
| 10 | Khosravi et al. [24] | 2019 | Observational Study | Newcastle–Ottawa Scale | Low Risk |
| 11 | Mohtashamian et al. [25] | 2024 | Observational Study | AHRQ Checklist | Moderate Risk |
| 12 | Tarkesh et al. [26] | 2022 | Randomized Controlled Trial (RCT) | ROB 2.0 | Moderate Risk |
| 13 | Gancheva & Zhelyazkova-Savova [27] | 2016 | Preclinical Animal Study | AHRQ Checklist | Low Risk |
| 14 | Mansour et al. [28] | 2023 | Preclinical Animal Study | AHRQ Checklist | Low Risk |
| Observational Studies | ||||||
|---|---|---|---|---|---|---|
| No. | Study | Population | Depression Tool | Vitamin K Measure | Key Finding | Effect Size/Statistics |
| 1 | Rubio-López et al. [15] | Children (6–9 years), Spain, n = 710 | CES-DC | 3-day dietary recall | Lower vitamin K intake in children with depressive symptoms | p < 0.05 (between-group difference) |
| 2 | Nguyen et al. [16] | Adults ≥ 65 years, Japan, n = 1634 | GDS | BDHQ (dietary intake) | Lower K intake associated with depressive symptoms | OR = 0.998 (m), 0.997 (f), p < 0.05 |
| 3 | Bolzetta et al. [17] | Adults 45–79 years, USA, n = 4375 | CES-DC | FFQ | Higher K intake linked to lower depression | β = −0.10, 95% CI: −0.17 to −0.03, p = 0.02 |
| 4 | Zhang et al. [18] | Adults ≥ 18 years, USA, n = 11,687 | PHQ-9 | 24-h dietary recall | Higher K intake inversely associated with depression | OR = 0.68, 95% CI: 0.52–0.89, p-trend < 0.05 |
| 5 | Wang et al. [19] | Adults 18–80 years, USA, n = 30,408 | PHQ-9 | 2 × 24-h dietary recall | Non-linear inverse association; mediated by oxidative balance | OR Q4 vs. Q1 = 0.64, 95% CI: 0.52–0.78, p < 0.001 |
| 6 | Wang et al. [20] | Adults 18–65 years, China, n = 295 | SCID | Serum vitamin K (LC-MS/MS) | Lower serum K in the suicide attempt group | OR = 0.61, 95% CI: 0.15–0.90, p = 0.004 |
| 7 | Hayashi et al. [21] | Pregnant women, Japan, n = 776 | CES-D | BDHQ | Higher K intake is associated with fewer depressive symptoms | r = −0.496, p = 0.019 |
| 8 | Yu et al. [22] | Adults ≥ 18 years with CKD, USA, n = 5381 | PHQ-9 | 24-h dietary recall + supplements | Higher K intake reduced depression risk | OR = 0.61, 95% CI: 0.44–0.85, p < 0.05 |
| 9 | Kaner et al. [23] | Adults 18–60 years, Turkey, n = 59 | DSM-IV-TR diagnosis | 24-h dietary recall | Lower K intake in depressed patients | 1353.9 mg vs. 2063.9 mg, p < 0.001 |
| 10 | Khosravi et al. [24] | Adults 18–65 years, Iran, n = 330 | DSM-IV/BDI | FFQ | Lower K intake associated with depression | OR = 0.99, 95% CI: 0.99–0.99, p < 0.05 |
| 11 | Mohtashamian et al. [25] | Adults with CKD, Iran, n = 90 | DASS-21 | 3 × 24-h dietary recall | Inverse correlation for anxiety; not reported for depression | β = −0.26, p = 0.015 (anxiety only) |
| Clinical Trial | ||||||
| 12 | Tarkesh et al. [26] | Women with PCOS, Iran, n = 84 (RCT, 8 weeks) | BDI-II | Serum K (ELISA) | MK-7 improved depression scores vs. placebo | 16.9 → 15.0 vs. 13.8 → 14.0, p < 0.05 |
| Pre-clinical Animal Studies | ||||||
| No. | Study | Model | Depression Measures | Key Finding | Effect Size/Statistics | |
| 13 | Gancheva & Zhelyazkova-Savova [27] | Male Wistar rats, metabolic syndrome model | FST, Social Interaction Test | K2 reduced depression-like and anxiety-like behavior | FST immobility reduced to 162.9 s, p < 0.05 vs. MS group | |
| 14 | Mansour et al. [28] | Female rats, OVX model | Modified FST, Open Field, Biochemical markers | K2 improved mood, behavior, and oxidative markers | All behavioral outcomes improved, p < 0.05 vs. OVX | |
Disclaimer/Publisher’s Note: The statements, opinions and data contained in all publications are solely those of the individual author(s) and contributor(s) and not of MDPI and/or the editor(s). MDPI and/or the editor(s) disclaim responsibility for any injury to people or property resulting from any ideas, methods, instructions or products referred to in the content. |
© 2025 by the authors. Published by MDPI on behalf of the Lithuanian University of Health Sciences. Licensee MDPI, Basel, Switzerland. This article is an open access article distributed under the terms and conditions of the Creative Commons Attribution (CC BY) license (https://creativecommons.org/licenses/by/4.0/).
Share and Cite
Hashim, M.H.; Ramli, N.N.N.; Nasarudin, S.N.A.Z.; Abdul Mutalib, M.; Mohamad Alwi, M.N.; Abd Rashed, A.; Ramasamy, R. Exploring the Link Between Vitamin K and Depression: A Systematic Review. Medicina 2025, 61, 861. https://doi.org/10.3390/medicina61050861
Hashim MH, Ramli NNN, Nasarudin SNAZ, Abdul Mutalib M, Mohamad Alwi MN, Abd Rashed A, Ramasamy R. Exploring the Link Between Vitamin K and Depression: A Systematic Review. Medicina. 2025; 61(5):861. https://doi.org/10.3390/medicina61050861
Chicago/Turabian StyleHashim, Mohamad Hisham, Nik Nasihah Nik Ramli, Siti Nur Atiqah Zulaikah Nasarudin, Maisarah Abdul Mutalib, Muhammad Najib Mohamad Alwi, Aswir Abd Rashed, and Rajesh Ramasamy. 2025. "Exploring the Link Between Vitamin K and Depression: A Systematic Review" Medicina 61, no. 5: 861. https://doi.org/10.3390/medicina61050861
APA StyleHashim, M. H., Ramli, N. N. N., Nasarudin, S. N. A. Z., Abdul Mutalib, M., Mohamad Alwi, M. N., Abd Rashed, A., & Ramasamy, R. (2025). Exploring the Link Between Vitamin K and Depression: A Systematic Review. Medicina, 61(5), 861. https://doi.org/10.3390/medicina61050861

