Analysis of the Prognostic and Immunological Role of HSPB1 in Pituitary Adenoma: A Potential Target for Therapy
Abstract
1. Introduction
2. Materials and Methods
2.1. Patient SAMPLES
2.2. RNA Sequencing and Data Analysis
2.3. GO Functional Analysis and KEGG Pathway Analysis
2.4. HSPB1 Expression in Pan-Cancers
2.5. Survival Analysis in Pan-Cancers
2.6. PPI Network Analysis
2.7. Differences Analysis in Immune Infiltration in Pituitary Adenomas
2.8. Correlations between HSPB1 Expression and Immune System in Pan-Cancers
2.9. Drug Prediction of HSPB1
2.10. Statistical Analysis
3. Results
3.1. Basic Information of the Enrolled Cases
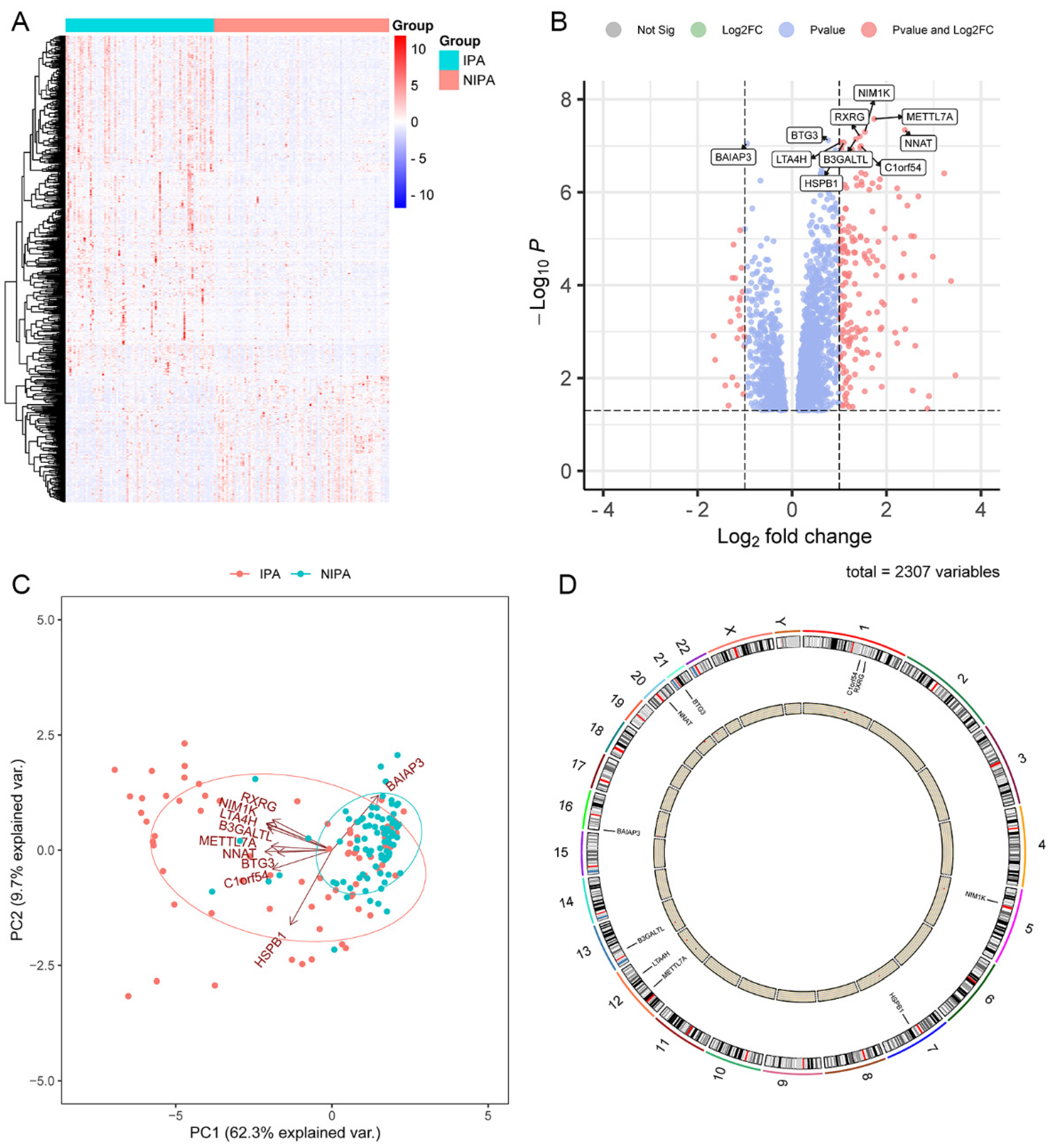
3.2. Analysis of Transcriptome Sequencing Results
3.3. GO Analysis and KEGG Enrichment Pathways of DEGs
3.4. PPI Network Establishment
3.5. Expression of HSPB1 and the Pathways Involved
3.6. Expression of HSPB1 in Pan-Cancers
3.7. Prognostic Analysis of HSPB1 in Pan-Cancers
3.8. Difference in Immune Cell Infiltration in Pituitary Adenomas
3.9. Correlations of HSPB1 Expression and Immune Infiltration in Pan-Cancers
3.10. Drug Prediction of HSPB1
4. Discussion
5. Conclusions
Author Contributions
Funding
Institutional Review Board Statement
Informed Consent Statement
Data Availability Statement
Acknowledgments
Conflicts of Interest
References
- Niu, J.; Zhang, S.; Ma, S.; Diao, J.; Zhou, W.; Tian, J.; Zang, Y.; Jia, W. Preoperative prediction of cavernous sinus invasion by pituitary adenomas using a radiomics method based on magnetic resonance images. Eur. Radiol. 2019, 29, 1625–1634. [Google Scholar] [CrossRef] [PubMed]
- Melmed, S. Pituitary-Tumor Endocrinopathies. N. Engl. J. Med. 2020, 382, 937–950. [Google Scholar] [CrossRef] [PubMed]
- Li, B.; Cheng, J.; Wang, H.; Zhao, S.; Zhu, H.; Li, C.; Zhang, Y.; Zhao, P. CCNB1 affects cavernous sinus invasion in pituitary adenomas through the epithelial-mesenchymal transition. J. Transl. Med. 2019, 17, 336. [Google Scholar] [CrossRef] [PubMed]
- Heilman, P.L.; Song, S.; Miranda, C.J.; Meyer, K.; Srivastava, A.K.; Knapp, A.; Wier, C.G.; Kaspar, B.K.; Kolb, S.J. HSPB1 mutations causing hereditary neuropathy in humans disrupt non-cell autonomous protection of motor neurons. Exp. Neurol. 2017, 297, 101–109. [Google Scholar] [CrossRef] [PubMed]
- Kim, J.Y.; Woo, S.Y.; Hong, Y.B.; Choi, H.; Kim, J.; Choi, H.; Mook-Jung, I.; Ha, N.; Kyung, J.; Koo, S.K.; et al. HDAC6 Inhibitors Rescued the Defective Axonal Mitochondrial Movement in Motor Neurons Derived from the Induced Pluripotent Stem Cells of Peripheral Neuropathy Patients with HSPB1 Mutation. Stem Cells Int. 2016, 2016, 9475981. [Google Scholar] [CrossRef]
- Alderson, T.R.; Roche, J.; Gastall, H.Y.; Dias, D.M.; Pritisanac, I.; Ying, J.; Bax, A.; Benesch, J.L.P.; Baldwin, A.J. Local unfolding of the HSP27 monomer regulates chaperone activity. Nat. Commun. 2019, 10, 1068. [Google Scholar] [CrossRef]
- Huang, W.Y.; Hsu, S.D.; Huang, H.Y.; Sun, Y.M.; Chou, C.H.; Weng, S.L.; Huang, H.D. MethHC: A database of DNA methylation and gene expression in human cancer. Nucleic Acids Res. 2015, 43, D856–D861. [Google Scholar] [CrossRef]
- Vasiljevic, N.; Ahmad, A.S.; Beesley, C.; Thorat, M.A.; Fisher, G.; Berney, D.M.; Moller, H.; Yu, Y.; Lu, Y.J.; Cuzick, J.; et al. Association between DNA methylation of HSPB1 and death in low Gleason score prostate cancer. Prostate Cancer Prostatic Dis. 2013, 16, 35–40. [Google Scholar] [CrossRef]
- Knosp, E.; Steiner, E.; Kitz, K.; Matula, C. Pituitary adenomas with invasion of the cavernous sinus space: A magnetic resonance imaging classification compared with surgical findings. Neurosurgery 1993, 33, 610–617; discussion 617–618. [Google Scholar] [CrossRef]
- Chen, Y.; Li, B.; Feng, J.; Fang, Q.; Cheng, J.; Xie, W.; Li, C.; Cheng, S.; Zhang, Y.; Gao, H. JAG1, Regulated by microRNA-424-3p, Involved in Tumorigenesis and Epithelial-Mesenchymal Transition of High Proliferative Potential-Pituitary Adenomas. Front. Oncol. 2020, 10, 567021. [Google Scholar] [CrossRef]
- Shi, L.; Liu, Q.; Yang, H.; Wang, Q.; Wang, J.; Fan, Y. Inflammation-related pathways involved in damaged articular cartilage of rats exposed to T-2 toxin based on RNA-sequencing analysis. Front. Genet. 2022, 13, 1079739. [Google Scholar] [CrossRef]
- Li, B.; Severson, E.; Pignon, J.C.; Zhao, H.; Li, T.; Novak, J.; Jiang, P.; Shen, H.; Aster, J.C.; Rodig, S.; et al. Comprehensive analyses of tumor immunity: Implications for cancer immunotherapy. Genome Biol. 2016, 17, 174. [Google Scholar] [CrossRef]
- Zhou, S.; Han, Y.; Yang, R.; Pi, X.; Li, J. TIMM13 as a prognostic biomarker and associated with immune infiltration in skin cutaneous melanoma (SKCM). Front. Surg. 2022, 9, 990749. [Google Scholar] [CrossRef]
- Roa, F.J.; Pena, E.; Inostroza, E.; Sotomayor, K.; Gonzalez, M.; Gutierrez-Castro, F.A.; Maurin, M.; Sweet, K.; Labrousse, C.; Gatica, M.; et al. Data on SVCT2 transporter expression and localization in cancer cell lines and tissues. Data Brief 2019, 25, 103972. [Google Scholar] [CrossRef]
- Zheng, M.J.; Li, X.; Hu, Y.X.; Dong, H.; Gou, R.; Nie, X.; Liu, Q.; Ying-Ying, H.; Liu, J.J.; Lin, B. Identification of molecular marker associated with ovarian cancer prognosis using bioinformatics analysis and experiments. J. Cell. Physiol. 2019, 234, 11023–11036. [Google Scholar] [CrossRef]
- Ru, B.; Wong, C.N.; Tong, Y.; Zhong, J.Y.; Zhong, S.S.W.; Wu, W.C.; Chu, K.C.; Wong, C.Y.; Lau, C.Y.; Chen, I.; et al. TISIDB: An integrated repository portal for tumor-immune system interactions. Bioinformatics 2019, 35, 4200–4202. [Google Scholar] [CrossRef]
- Melmed, S.; Kaiser, U.B.; Lopes, M.B.; Bertherat, J.; Syro, L.V.; Raverot, G.; Reincke, M.; Johannsson, G.; Beckers, A.; Fleseriu, M.; et al. Clinical Biology of the Pituitary Adenoma. Endocr. Rev. 2022, 43, 1003–1037. [Google Scholar] [CrossRef]
- Zhao, P.; Zhang, P.; Hu, W.; Wang, H.; Yu, G.; Wang, Z.; Li, C.; Bai, J.; Zhang, Y. Upregulation of cyclin B1 plays potential roles in the invasiveness of pituitary adenomas. J. Clin. Neurosci. 2017, 43, 267–273. [Google Scholar] [CrossRef]
- Li, B.; Zhu, H.B.; Song, G.D.; Cheng, J.H.; Li, C.Z.; Zhang, Y.Z.; Zhao, P. Regulating the CCNB1 gene can affect cell proliferation and apoptosis in pituitary adenomas and activate epithelial-to-mesenchymal transition. Oncol. Lett. 2019, 18, 4651–4658. [Google Scholar] [CrossRef]
- Raverot, G.; Burman, P.; McCormack, A.; Heaney, A.; Petersenn, S.; Popovic, V.; Trouillas, J.; Dekkers, O.M.; European Society of, E. European Society of Endocrinology Clinical Practice Guidelines for the management of aggressive pituitary tumours and carcinomas. Eur. J. Endocrinol. 2018, 178, G1–G24. [Google Scholar] [CrossRef]
- Galland, F.; Lacroix, L.; Saulnier, P.; Dessen, P.; Meduri, G.; Bernier, M.; Gaillard, S.; Guibourdenche, J.; Fournier, T.; Evain-Brion, D.; et al. Differential gene expression profiles of invasive and non-invasive non-functioning pituitary adenomas based on microarray analysis. Endocr. Relat. Cancer 2010, 17, 361–371. [Google Scholar] [CrossRef] [PubMed]
- Wu, J.; Liu, T.; Rios, Z.; Mei, Q.; Lin, X.; Cao, S. Heat Shock Proteins and Cancer. Trends Pharmacol. Sci. 2017, 38, 226–256. [Google Scholar] [CrossRef] [PubMed]
- Albakova, Z.; Norinho, D.D.; Mangasarova, Y.; Sapozhnikov, A. Heat Shock Proteins in Urine as Cancer Biomarkers. Front. Med. 2021, 8, 743476. [Google Scholar] [CrossRef] [PubMed]
- Calderwood, S.K.; Ciocca, D.R. Heat shock proteins: Stress proteins with Janus-like properties in cancer. Int. J. Hyperth. 2008, 24, 31–39. [Google Scholar] [CrossRef]
- Yun, C.W.; Kim, H.J.; Lim, J.H.; Lee, S.H. Heat Shock Proteins: Agents of Cancer Development and Therapeutic Targets in Anti-Cancer Therapy. Cells 2019, 9, 60. [Google Scholar] [CrossRef]
- Oh, A.; Jeon, S.; Jeong, M.G.; Kim, H.K.; Kang, J.; Lee, Y.S.; Hwang, E.S. HSPB1 inhibitor J2 attenuates lung inflammation through direct modulation of Ym1 production and paracrine signaling. Biomed. Pharmacother. 2021, 143, 112225. [Google Scholar] [CrossRef]
- Bao, X.; Wang, G.; Yu, S.; Sun, J.; He, L.; Zhao, H.; Ma, Y.; Wang, F.; Wang, X.; Wang, R.; et al. Transcriptomic analysis identifies a tumor subtype mRNA classifier for invasive non-functioning pituitary neuroendocrine tumor diagnostics. Theranostics 2021, 11, 132–146. [Google Scholar] [CrossRef]
- Santarpia, L.; Lippman, S.M.; El-Naggar, A.K. Targeting the MAPK-RAS-RAF signaling pathway in cancer therapy. Expert Opin. Ther. Targets 2012, 16, 103–119. [Google Scholar] [CrossRef]
- Itatani, Y.; Kawada, K.; Yamamoto, T.; Sakai, Y. Resistance to Anti-Angiogenic Therapy in Cancer-Alterations to Anti-VEGF Pathway. Int. J. Mol. Sci. 2018, 19, 1232. [Google Scholar] [CrossRef]
- Deng, S.; Zheng, Y.; Mo, Y.; Xu, X.; Li, Y.; Zhang, Y.; Liu, J.; Chen, J.; Tian, Y.; Ke, Y. Ferroptosis Suppressive Genes Correlate with Immunosuppression in Glioblastoma. World Neurosurg. 2021, 152, e436–e448. [Google Scholar] [CrossRef]
- Sun, W.; Yan, J.; Ma, H.; Wu, J.; Zhang, Y. Autophagy-Dependent Ferroptosis-Related Signature is Closely Associated with the Prognosis and Tumor Immune Escape of Patients with Glioma. Int. J. Gen. Med. 2022, 15, 253–270. [Google Scholar] [CrossRef]
- Lizzul, L.; Lombardi, G.; Barbot, M.; Ceccato, F.; Gardiman, M.P.; Regazzo, D.; Bellu, L.; Mazza, E.; Losa, M.; Scaroni, C. Long-course temozolomide in aggressive pituitary adenoma: Real-life experience in two tertiary care centers and review of the literature. Pituitary 2020, 23, 359–366. [Google Scholar] [CrossRef]
- Wang, J.; Zhang, Z.; Li, R.; Sun, W.; Chen, J.; Zhang, H.; Shu, K.; Lei, T. Triptolide inhibits pituitary adenoma cell viability, migration and invasion via ADAM12/EGFR signaling pathway. Life Sci. 2018, 194, 150–156. [Google Scholar] [CrossRef]
- Wan, X.; Yan, Z.; Tan, Z.; Cai, Z.; Qi, Y.; Lu, L.; Xu, Y.; Chen, J.; Lei, T. MicroRNAs in Dopamine Agonist-Resistant Prolactinoma. Neuroendocrinology 2022, 112, 417–426. [Google Scholar] [CrossRef]
- Lee, M.; Wiedemann, T.; Gross, C.; Leinhauser, I.; Roncaroli, F.; Braren, R.; Pellegata, N.S. Targeting PI3K/mTOR Signaling Displays Potent Antitumor Efficacy against Nonfunctioning Pituitary Adenomas. Clin. Cancer Res. 2015, 21, 3204–3215. [Google Scholar] [CrossRef]
- Assadi, M.; Nemati, R.; Shooli, H.; Rekabpour, S.J.; Nabipour, I.; Jafari, E.; Gholamrezanezhad, A.; Amini, A.; Ahmadzadehfar, H. An aggressive functioning pituitary adenoma treated with peptide receptor radionuclide therapy. Eur. J. Nucl. Med. Mol. Imaging 2020, 47, 1015–1016. [Google Scholar] [CrossRef]
- Iglesias, P.; Rodriguez Berrocal, V.; Diez, J.J. Giant pituitary adenoma: Histological types, clinical features and therapeutic approaches. Endocrine 2018, 61, 407–421. [Google Scholar] [CrossRef]
- Sugita, Y.; Takada, S.; Tanigaki, K.; Muraki, K.; Uemura, M.; Hojo, M.; Miyamoto, S. Inhibition of VEGF receptors induces pituitary apoplexy: An experimental study in mice. PLoS ONE 2023, 18, e0279634. [Google Scholar] [CrossRef]
- Lv, T.; Zhang, Z.; Yu, H.; Ren, S.; Wang, J.; Li, S.; Sun, L. Tamoxifen Exerts Anticancer Effects on Pituitary Adenoma Progression via Inducing Cell Apoptosis and Inhibiting Cell Migration. Int. J. Mol. Sci. 2022, 23, 2664. [Google Scholar] [CrossRef]











| Variable | Invasion (n = 73) | N-Invasion (n = 86) |
|---|---|---|
| Age (years) | 48.2 | 49.7 |
| Gender (no.) | ||
| Male | 27 | 57 |
| Female | 46 | 29 |
| Lineage (no.) | ||
| PIT-1 | 14 | 23 |
| T-PIT | 26 | 9 |
| SF-1 | 19 | 48 |
| Plurihormonal | 8 | 4 |
| Null cell | 6 | 2 |
| Recurrence (no.) | ||
| Yes | 28 | 9 |
| No | 45 | 77 |
| Ki-67 (%) | 5.2 | 4.2 |
Disclaimer/Publisher’s Note: The statements, opinions and data contained in all publications are solely those of the individual author(s) and contributor(s) and not of MDPI and/or the editor(s). MDPI and/or the editor(s) disclaim responsibility for any injury to people or property resulting from any ideas, methods, instructions or products referred to in the content. |
© 2023 by the authors. Licensee MDPI, Basel, Switzerland. This article is an open access article distributed under the terms and conditions of the Creative Commons Attribution (CC BY) license (https://creativecommons.org/licenses/by/4.0/).
Share and Cite
Zhao, S.; Li, B.; Chen, Y.; Li, C.; Zhang, Y. Analysis of the Prognostic and Immunological Role of HSPB1 in Pituitary Adenoma: A Potential Target for Therapy. Medicina 2023, 59, 885. https://doi.org/10.3390/medicina59050885
Zhao S, Li B, Chen Y, Li C, Zhang Y. Analysis of the Prognostic and Immunological Role of HSPB1 in Pituitary Adenoma: A Potential Target for Therapy. Medicina. 2023; 59(5):885. https://doi.org/10.3390/medicina59050885
Chicago/Turabian StyleZhao, Sida, Bin Li, Yiyuan Chen, Chuzhong Li, and Yazhuo Zhang. 2023. "Analysis of the Prognostic and Immunological Role of HSPB1 in Pituitary Adenoma: A Potential Target for Therapy" Medicina 59, no. 5: 885. https://doi.org/10.3390/medicina59050885
APA StyleZhao, S., Li, B., Chen, Y., Li, C., & Zhang, Y. (2023). Analysis of the Prognostic and Immunological Role of HSPB1 in Pituitary Adenoma: A Potential Target for Therapy. Medicina, 59(5), 885. https://doi.org/10.3390/medicina59050885

