A Ribosome-Related Prognostic Signature of Breast Cancer Subtypes Based on Changes in Breast Cancer Patients’ Immunological Activity
Abstract
1. Introduction
2. Materials and Methods
2.1. Data Collection
2.2. Gene Set Variation Analysis (GSVA)
2.3. Heatmaps and Nonnegative Matrix Factorization (NMF)
2.4. Classification of BC Samples
2.5. ESTIMATE and ssGSEA Analysis of BC Subtypes
2.6. Construction and Validation of Potential Prognostic Gene Sets Models
2.7. Estimation of Tumor-Infiltrating Immune Cells (TICs)
2.8. Gene Set Enrichment Analysis (GSEA)
2.9. Functional Analysis of GO and KEGG
2.10. String and Protein-Protein Interaction Analysis
2.11. Statistical Analysis
3. Results
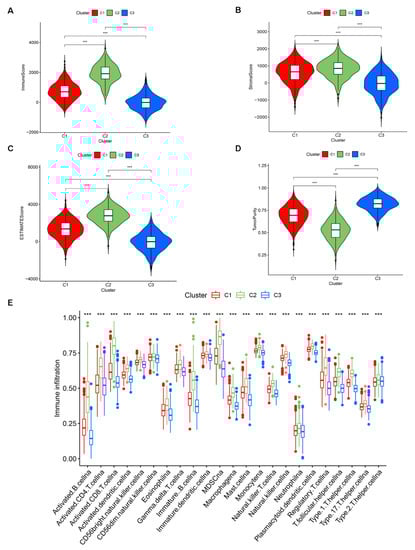
3.1. Three BC Subtypes Based on Changes in Activity of Immune and Hallmark Gene Sets
3.2. Analysis on BC Subtypes and Clinical Correlation
3.3. Functional and Pathway Enrichment Evaluation
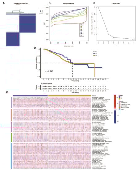
3.4. Identification of Ribosome-Associated Clusters and Assessment of Immune Cell Infiltration
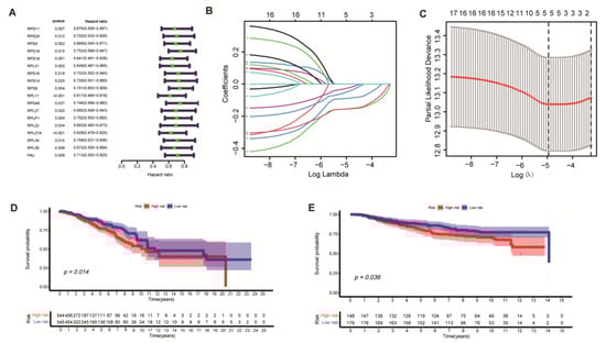
3.5. Development and Validation of a Ribosome-Related Prognostic Risk Model
3.6. Clinicopathological Characteristics, Immune Activity, and Functional Enrichment Analysis Based on the RRS Model
4. Discussion
5. Conclusions
Supplementary Materials
Author Contributions
Funding
Institutional Review Board Statement
Informed Consent Statement
Data Availability Statement
Acknowledgments
Conflicts of Interest
References
- Siegel, R.L.; Miller, K.D.; Fuchs, H.E.; Jemal, A. Cancer statistics, 2021. CA Cancer J. Clin. 2021, 71, 359–359. [Google Scholar] [CrossRef]
- Valastyan, S.; Weinberg, R.A. Tumor Metastasis: Molecular Insights and Evolving Paradigms. Cell 2011, 147, 275–292. [Google Scholar] [CrossRef] [PubMed]
- Koboldt, D.C.; Fulton, R.S.; McLellan, M.D.; Schmidt, H.; Kalicki-Veizer, J.; McMichael, J.F.; Fulton, L.L.; Dooling, D.J.; Ding, L.; Mardis, E.R.; et al. Comprehensive molecular portraits of human breast tumours. Nature 2012, 490, 61–70. [Google Scholar]
- McGale, P.; Correa, C.; Cutter, D.; Duane, F.; Ewertz, M.; Gray, R.; Mannu, G.; Peto, R.; Whelan, T.; Darby, S. Effect of radiotherapy after mastectomy and axillary surgery on 10-year recurrence and 20-year breast cancer mortality: Meta-analysis of individual patient data for 8135 women in 22 randomised trials. Lancet 2014, 383, 2127–2135. [Google Scholar]
- Yuan, X.; Wang, J.X.; Huang, Y.X.; Shangguan, D.G.; Zhang, P. Single-Cell Profiling to Explore Immunological Heterogeneity of Tumor Microenvironment in Breast Cancer. Front. Immunol. 2021, 12, 643692. [Google Scholar] [CrossRef] [PubMed]
- Wu, J.; Zhu, Y.Y.; Luo, M.M.; Li, L. Comprehensive Analysis of Pyroptosis-Related Genes and Tumor Microenvironment Infiltration Characterization in Breast Cancer. Front. Immunol. 2021, 12, 748221. [Google Scholar] [CrossRef] [PubMed]
- Gong, Y.; Ji, P.; Yang, Y.S.; Xie, S.; Yu, T.J.; Xiao, Y.; Jin, M.L.; Ma, D.; Guo, L.W.; Pei, Y.C.; et al. Metabolic-Pathway-Based Subtyping of Triple-Negative Breast Cancer Reveals Potential Therapeutic Targets. Cell Metab. 2021, 33, 51–64. [Google Scholar] [CrossRef] [PubMed]
- Lehmann, B.D.; Colaprico, A.; Silva, T.C.; Chen, J.J.; An, H.B.; Ban, Y.G.; Huang, H.C.; Wang, L.; James, J.L.; Balko, J.M.; et al. Multi-omics analysis identifies therapeutic vulnerabilities in triple-negative breast cancer subtypes. Nat. Commun. 2021, 12, 6276. [Google Scholar] [CrossRef]
- Subramanian, A.; Tamayo, P.; Mootha, V.K.; Mukherjee, S.; Ebert, B.L.; Gillette, M.A.; Paulovich, A.; Pomeroy, S.L.; Golub, T.R.; Lander, E.S.; et al. Gene set enrichment analysis: A knowledge-based approach for interpreting genome-wide expression profiles. Proc. Natl. Acad. Sci. USA 2005, 102, 15545–15550. [Google Scholar] [CrossRef]
- Mootha, V.K.; Lindgren, C.M.; Eriksson, K.F.; Subramanian, A.; Sihag, S.; Lehar, J.; Puigserver, P.; Carlsson, E.; Ridderstrale, M.; Laurila, E.; et al. PGC-1 alpha-responsive genes involved in oxidative phosphorylation are coordinately downregulated in human diabetes. Nat. Genet. 2003, 34, 267–273. [Google Scholar] [CrossRef]
- Hanzelmann, S.; Castelo, R.; Guinney, J. GSVA: Gene set variation analysis for microarray and RNA-Seq data. BMC Bioinform. 2013, 14, 7. [Google Scholar] [CrossRef] [PubMed]
- He, J.M.; Ran, J.H.; Li, J.; Chen, D.L. Construction and validation of a pyroptosis-related gene signature in hepatocellular carcinoma based on RNA sequencing. Transl. Cancer Res. 2022, 11, 1510. [Google Scholar] [CrossRef]
- Dai, X.; Zhang, R.; Wang, B.M. Contribution of classification based on ferroptosis-related genes to the heterogeneity of MAFLD. BMC Gastroenterol. 2022, 22, 55. [Google Scholar] [CrossRef]
- Xu, T.S.; Le, T.D.; Liu, L.; Su, N.; Wang, R.J.; Sun, B.Y.; Colaprico, A.; Bontempi, G.; Li, J.Y. CancerSubtypes: An R/Bioconductor package for molecular cancer subtype identification, validation and visualization. Bioinformatics 2017, 33, 3131–3133. [Google Scholar] [CrossRef]
- Xu, J.; Zhang, J.; Shan, F.L.; Wen, J.; Wang, Y. SSTR5-AS1 functions as a ceRNA to regulate CA2 by sponging miR-15b-5p for the development and prognosis of HBV-related hepatocellular carcinoma. Mol. Med. Rep. 2019, 20, 5021–5031. [Google Scholar] [CrossRef] [PubMed]
- Kim, S.M.; Kim, Y.; Jeong, K.; Jeong, H.; Kim, J. Logistic LASSO regression for the diagnosis of breast cancer using clinical demographic data and the BI-RADS lexicon for ultrasonography. Ultrasonography 2018, 37, 36–42. [Google Scholar] [CrossRef] [PubMed]
- Szklarczyk, D.; Gable, A.L.; Nastou, K.C.; Lyon, D.; Kirsch, R.; Pyysalo, S.; Doncheva, N.T.; Legeay, M.; Fang, T.; Bork, P.; et al. The STRING database in 2021: Customizable protein-protein networks, and functional characterization of user-uploaded gene/measurement sets. Nucleic Acids Res. 2021, 49, D605–D612. [Google Scholar] [CrossRef]
- Bader, G.D.; Hogue, C.W. An automated method for finding molecular complexes in large protein interaction networks. BMC Bioinform. 2003, 4, 2. [Google Scholar] [CrossRef] [PubMed]
- Tulotta, C.; Stefanescu, C.; Chen, Q.; Torraca, V.; Meijer, A.H.; Snaar-Jagalska, B.E. CXCR4 signaling regulates metastatic onset by controlling neutrophil motility and response to malignant cells. Sci. Rep. 2019, 9, 2399. [Google Scholar] [CrossRef] [PubMed]
- Wang, W.J.; Wang, H.; Hua, T.Y.; Song, W.; Zhu, J.; Wang, J.J.; Huang, Y.Q.; Ding, Z.L. Establishment of a Prognostic Model Using Immune-Related Genes in Patients with Hepatocellular Carcinoma. Front. Genet. 2020, 11, 55. [Google Scholar] [CrossRef]
- Freund, E.; Liedtke, K.R.; van der Linde, J.; Metelmann, H.R.; Heidecke, C.D.; Partecke, L.I.; Bekeschus, S. Physical plasma-treated saline promotes an immunogenic phenotype in CT26 colon cancer cells in vitro and in vivo. Sci. Rep. 2019, 9, 634. [Google Scholar] [CrossRef]
- Koupenova, M.; Clancy, L.; Corkrey, H.A.; Freedman, J.E. Circulating Platelets as Mediators of Immunity, Inflammation, and Thrombosis. Circ. Res. 2018, 122, 337–351. [Google Scholar] [CrossRef] [PubMed]
- Galipeau, J.; Sensebe, L. Mesenchymal Stromal Cells: Clinical Challenges and Therapeutic Opportunities. Cell Stem Cell 2018, 22, 824–833. [Google Scholar] [CrossRef] [PubMed]
- Pelletier, J.; Thomas, G.; Volarevic, S. Ribosome biogenesis in cancer: New players and therapeutic avenues. Nat. Rev. Cancer 2018, 18, 51–63. [Google Scholar] [CrossRef] [PubMed]
- van der Leun, A.M.; Thommen, D.S.; Schumacher, T.N. CD8(+) T cell states in human cancer: Insights from single-cell analysis. Nat. Rev. Cancer 2020, 20, 218–232. [Google Scholar] [CrossRef] [PubMed]
- SenGupta, S.; Hein, L.E.; Xu, Y.; Zhang, J.; Konwerski, J.R.; Li, Y.; Johnson, C.; Cai, D.; Smith, J.L.; Parent, C.A. Triple-Negative Breast Cancer Cells Recruit Neutrophils by Secreting TGF-β and CXCR2 Ligands. Front. Immunol. 2021, 12, 659996. [Google Scholar] [CrossRef]
- Li, H.; Yang, P.; Wang, J.; Zhang, J.; Ma, Q.; Jiang, Y.; Wu, Y.; Han, T.; Xiang, D. HLF regulates ferroptosis, X.D., development and chemoresistance of triple-negative breast cancer by activating tumor cell-macrophage crosstalk. J. Hematol. Oncol. 2022, 15, 2. [Google Scholar] [CrossRef]
- Wei, Y.; Jasbi, P.; Shi, X.; Turner, C.; Hrovat, J.; Liu, L.; Rabena, Y.; Porter, P.; Gu, H. Early Breast Cancer Detection Using Untargeted and Targeted Metabolomics. J. Proteome Res. 2021, 20, 3124–3133. [Google Scholar] [CrossRef]
- Bao, Y.; Wang, L.; Shi, L.; Yun, F.; Liu, X.; Chen, Y.; Chen, C.; Ren, Y.; Jia, Y. Transcriptome profiling revealed multiple genes and ECM-receptor interaction pathways that may be associated with breast cancer. Cell. Mol. Biol. Lett. 2019, 24, 38. [Google Scholar] [CrossRef]
- Mader, A.; Riehle, U.; Brandstetter, T.; Stickeler, E.; zur Hausen, A.; Rühe, J. Microarray-based amplification and detection of RNA by nucleic acid sequence based amplification. Anal. Bioanal. Chem. 2010, 397, 3533–3541. [Google Scholar] [CrossRef]
- Fang, E.; Zhang, X. Identification of breast cancer hub genes and analysis of prognostic values using integrated bioinformatics analysis. Cancer Biomark. 2017, 21, 373–381. [Google Scholar] [CrossRef] [PubMed]
- Ye, Q.; Putila, J.; Raese, R.; Dong, C.L.; Qian, Y.; Dowlati, A.; Guo, N.L. Identification of Prognostic and Chemopredictive microRNAs for Non-Small-Cell Lung Cancer by Integrating SEER-Medicare Data. Int. J. Mol. Sci. 2021, 22, 7658. [Google Scholar] [CrossRef] [PubMed]
- Zhang, Z.X.; Liu, Z.P.; Zhao, W.D.; Zhao, X.H.; Tao, Y.X. tRF-19-W4PU732S promotes breast cancer cell malignant activity by targeting inhibition of RPL27A (ribosomal protein-L27A). Bioengineered 2022, 13, 2087–2098. [Google Scholar] [CrossRef] [PubMed]
- Lopez-Cortes, A.; Cabrera-Andrade, A.; Vazquez-Naya, J.M.; Pazos, A.; Gonzales-Diaz, H.; Paz-y-Mino, C.; Guerrero, S.; Perez-Castillo, Y.; Tejera, E.; Munteanu, C.R. Prediction of breast cancer proteins involved in immunotherapy, metastasis, and RNA-binding using molecular descriptors and artificial neural networks. Sci. Rep. 2020, 10, 8515. [Google Scholar] [CrossRef]











Disclaimer/Publisher’s Note: The statements, opinions and data contained in all publications are solely those of the individual author(s) and contributor(s) and not of MDPI and/or the editor(s). MDPI and/or the editor(s) disclaim responsibility for any injury to people or property resulting from any ideas, methods, instructions or products referred to in the content. |
© 2023 by the authors. Licensee MDPI, Basel, Switzerland. This article is an open access article distributed under the terms and conditions of the Creative Commons Attribution (CC BY) license (https://creativecommons.org/licenses/by/4.0/).
Share and Cite
Luan, T.; Song, D.; Liu, J.; Wei, Y.; Feng, R.; Wang, X.; Gan, L.; Wan, J.; Fang, H.; Li, H.; et al. A Ribosome-Related Prognostic Signature of Breast Cancer Subtypes Based on Changes in Breast Cancer Patients’ Immunological Activity. Medicina 2023, 59, 424. https://doi.org/10.3390/medicina59030424
Luan T, Song D, Liu J, Wei Y, Feng R, Wang X, Gan L, Wan J, Fang H, Li H, et al. A Ribosome-Related Prognostic Signature of Breast Cancer Subtypes Based on Changes in Breast Cancer Patients’ Immunological Activity. Medicina. 2023; 59(3):424. https://doi.org/10.3390/medicina59030424
Chicago/Turabian StyleLuan, Tiankuo, Daqiang Song, Jiazhou Liu, Yuxian Wei, Rui Feng, Xiaoyu Wang, Lin Gan, Jingyuan Wan, Huiying Fang, Hongzhong Li, and et al. 2023. "A Ribosome-Related Prognostic Signature of Breast Cancer Subtypes Based on Changes in Breast Cancer Patients’ Immunological Activity" Medicina 59, no. 3: 424. https://doi.org/10.3390/medicina59030424
APA StyleLuan, T., Song, D., Liu, J., Wei, Y., Feng, R., Wang, X., Gan, L., Wan, J., Fang, H., Li, H., & Gong, X. (2023). A Ribosome-Related Prognostic Signature of Breast Cancer Subtypes Based on Changes in Breast Cancer Patients’ Immunological Activity. Medicina, 59(3), 424. https://doi.org/10.3390/medicina59030424
