Post-Prescription Audit Plus Beta-D-Glucan Assessment Decrease Echinocandin Use in People with Suspected Invasive Candidiasis
Abstract
:1. Introduction
2. Materials and Methods
2.1. Microbiology
2.2. Statistical Analysis
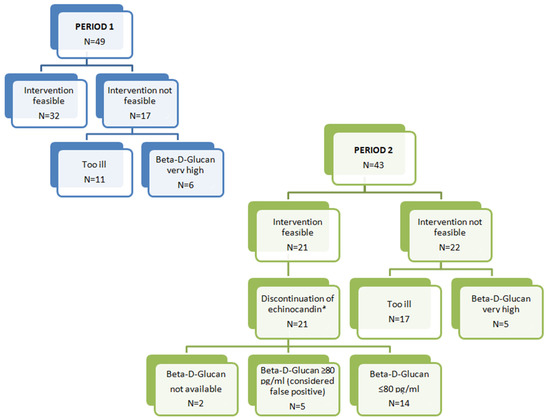
3. Results
4. Discussion
5. Conclusions
Author Contributions
Funding
Institutional Review Board Statement
Informed Consent Statement
Data Availability Statement
Conflicts of Interest
References
- Pappas, P.G.; Lionakis, M.S.; Arendrup, M.C.; Ostrosky-Zeichner, L.; Kullberg, B.J. Invasive candidiasis. Nat. Rev. Dis. Primers 2018, 4, 18026. [Google Scholar] [CrossRef]
- Pfaller, M.A.; Castanheira, M. Nosocomial Candidiasis: Antifungal Stewardship and the Importance of Rapid Diagnosis. Med. Mycol. 2016, 54, 1–22. [Google Scholar] [CrossRef] [PubMed] [Green Version]
- Bassetti, M.; Merelli, M.; Righi, E.; Diaz-Martin, A.; Rosello, E.M.; Luzzati, R.; Parra, A.; Trecarichi, E.M.; Sanguinetti, M.; Posteraro, B.; et al. Epidemiology, species distribution, antifungal susceptibility, and outcome of candidemia across five sites in Italy and Spain. J. Clin. Microbiol. 2013, 51, 4167–4172. [Google Scholar] [CrossRef] [Green Version]
- Martínez-Jiménez, M.C.; Muñoz, P.; Valerio, M.; Vena, A.; Guinea, J.; Bouza, E. Combination of Candida biomarkers in patients receiving empirical antifungal therapy in a Spanish tertiary hospital: A potential role in reducing the duration of treatment. J. Antimicrob. Chemother. 2015, 70, 3107–3115. [Google Scholar] [CrossRef] [PubMed] [Green Version]
- Leon, C.; Ostrosky-Zeichner, L.; Schuster, M. What it’s new in the clinical and diagnostic management of invasive candidiasis in critically ill patients. Intensive Care Med. 2014, 40, 808–819. [Google Scholar] [CrossRef]
- Valerio, M.; Rodriguez-Gonzalez, C.G.; Muñoz, P.; Caliz, B.; Sanjurjo, M.; Bouza, E.; COMIC Study Group (Collaborative Group on Mycoses). Evaluation of antifungal use in a tertiary care institution: Antifungal stewardship urgently needed. J. Antimicrob. Chemother. 2014, 69, 1993–1999. [Google Scholar] [CrossRef] [PubMed] [Green Version]
- Ruhnke, M. Antifungal stewardship in invasive Candida infections. Clin. Microbiol. Infect. 2014, 20 (Suppl. 6), 11–18. [Google Scholar] [CrossRef] [Green Version]
- Ananda-Rajah, M.R.; Slavin, M.A.; Thursky, K.T. The case for an-tifungal stewardship. Curr. Opin. Infect. Dis. 2012, 25, 107–115. [Google Scholar] [CrossRef]
- Hamdy, R.F.; Zaoutis, T.E.; Seo, S.K. Antifungal stewardship considerations for adults and pediatrics. Virulence 2017, 8, 658–672. [Google Scholar] [CrossRef] [Green Version]
- Perlin, D.S.; Rautemaa-Richardson, R.; Alastruey-Izquierdo, A. The global problem of antifungal resistance: Prevalence, mechanisms, and management. Lancet Infect. Dis. 2017, 17, e383–e392. [Google Scholar] [CrossRef]
- Cornely, O.A.; Bassetti, M.; Calandra, T.; Garbino, J.; Kullberg, B.J.; Lortholary, O.; Meersseman, W.; Akova, M.; Arendrup, M.C.; Arikan-Akdagli, S.; et al. ESCMID* guideline for the diagnosis and management of Candida diseases 2012: Non-neutropenic adult patients. Clin. Microbiol. Infect. 2012, 18 (Suppl. 7), 19–37. [Google Scholar] [CrossRef] [PubMed] [Green Version]
- Pappas, P.G.; Kauffman, C.A.; Andes, D.R.; Clancy, C.J.; Marr, K.A.; Ostrosky-Zeichner, L.; Reboli, A.C.; Schuster, M.G.; Vazquez, J.A.; Walsh, T.J.; et al. Clinical Practice Guideline for the Management of Candidiasis: 2016 Update by the Infectious Diseases Society of America. Clin. Infect. Dis. 2016, 62, e1–e50. [Google Scholar] [CrossRef]
- Murri, R.; Camici, M.; Posteraro, B.; Giovannenze, F.; Taccari, F.; Ventura, G.; Scoppettuolo, G.; Sanguinetti, M.; Cauda, R.; Fantoni, M. Performance evaluation of the (1,3)-β-D-glucan detection assay in non-intensive care unit adult patients. Infect. Drug Resist. 2018, 12, 19–24. [Google Scholar] [CrossRef] [PubMed] [Green Version]
- Posteraro, B.; De Pascale, G.; Tumbarello, M.; Torelli, R.; Pennisi, M.A.; Bello, G.; Maviglia, R.; Fadda, G.; Sanguinetti, M.; Antonelli, M. Early diagnosis of candidemia in intensive care unit patients with sepsis: A prospective comparison of (1→3)-β-D-glucan assay, Candida score, and colonization index. Crit. Care 2011, 15, R249. [Google Scholar] [CrossRef] [PubMed] [Green Version]
- Posteraro, B.; Tumbarello, M.; De Pascale, G.; Liberto, E.; Vallecoccia, M.S.; De Carolisn, E.; Di Gravio, V.; Trecarichi, E.M.; Sanguinetti, M.; Antonelli, M. (1,3)-β-d-Glucan-based antifungal treatment in critically ill adults at high risk of candidaemia: An observational study. J. Antimicrob. Chemother. 2016, 71, 2262–2269. [Google Scholar] [CrossRef] [Green Version]
- Scudeller, L.; Viscoli, C.; Menichetti, F.; del Bono, V.; Cristini, F.; Tascini, C.; Bassetti, M.; Viale, P.; ITALIC Group. An Italian consensus for invasive candidiasis management (ITALIC). Infection 2014, 42, 263–279. [Google Scholar] [CrossRef]
- León, C.; Ruiz-Santana, S.; Saavedra, P.; Almirante, B.; Nolla-Salas, J.; Alvarez-Lerma, F.; Garnacho-Montero, J.; León, M.A.; EPCAN Study Group. A bedside scoring system (“Candida score”) for early antifungal treatment in nonneutropenic critically ill patients with Candida colonization. Crit. Care Med. 2006, 34, 730–737. [Google Scholar] [CrossRef]
- Ostrosky-Zeichner, L.; Sable, C.; Sobel, J.; Alexander, B.D.; Donowitz, G.; Kan, V.; Kauffman, C.A.; Kett, D.; Larsen, R.A.; Morrison, V.; et al. Multicenter retrospective development and validation of a clinical prediction rule for nosocomial invasive candidiasis in the intensive care setting. Eur. J. Clin. Microbiol. Infect. Dis. 2007, 26, 271–276. [Google Scholar] [CrossRef]
- Sozio, E.; Pieralli, F.; Azzini, A.M.; Tintori, G.; Demma, F.; Furneri, G.; Sbrana, F.; Bertolino, G.; Fortunato, S.; Meini, S.; et al. A prediction rule for early recognition of patients with candidemia in Internal Medicine: Results from an Italian, multicentric, case-control study. Infection 2018, 46, 625–633. [Google Scholar] [CrossRef]
- Beyda, N.D.; John, J.; Kilic, A.; Alam, M.J.; Lasco, T.M.; Garey, K.W. FKS mutant Candida glabrata: Risk factors and outcomes in patients with candidemia. Clin. Infect. Dis. 2014, 59, 819–825. [Google Scholar] [CrossRef] [Green Version]
- Slavin, M.A.; Sorrell, T.C.; Marriott, D.; Thursky, K.A.; Nguyen, Q.; Ellis, D.H.; Morrissey, C.O.; Chen, S.C.; Australian Candidemia Study, Australasian Society for Infectious Diseases. Candidaemia in adult cancer patients: Risks for fluconazole-resistant isolates and death. J. Antimicrob. Chemother. 2010, 65, 1042–1051. [Google Scholar] [CrossRef]
- Lortholary, O.; Desnos-Ollivier, M.; Sitbon, K.; Fontanet, A.; Bretagne, S.; Dromer, F.; French Mycosis Study Group. Recent exposure to caspofungin or fluconazole influences the epidemiology of candidemia: A prospective multicenter study involving 2441 patients. Antimicrob. Agents Chemother. 2011, 55, 532–538. [Google Scholar] [CrossRef] [Green Version]
- Andes, D.; Azie, N.; Yang, H.; Harrington, R.; Kelley, C.; Tan, R.D.; Wu, E.Q.; Franks, B.; Kristy, R.; Lee, E.; et al. Drug-Drug Interaction Associated with Mold-Active Triazoles among Hospitalized Patients. Antimicrob. Agents Chemother. 2016, 60, 3398–3406. [Google Scholar] [CrossRef] [Green Version]
- Mourad, A.; Perfect, J.R. Tolerability profile of the current antifungal armoury. J. Antimicrob. Chemother. 2018, 73 (Suppl. 1), i26–i32. [Google Scholar] [CrossRef] [Green Version]
- Bienvenu, A.L.; Argaud, L.; Aubrun, F.; Fellahi, J.L.; Guerin, C.; Javouhey, E.; Piriou, V.; Rimmele, T.; Chidiac, C.; Leboucher, G. A systematic review of interventions and performance measures for antifungal stewardship programmes. J. Antimicrob. Chemother. 2018, 73, 297–305. [Google Scholar] [CrossRef]
- Micallef, C.; Ashiru-Oredope, D.; Hansraj, S.; Denning, D.W.; Agrawal, S.G.; Manuel, R.J.; Schelenz, S.; Guy, R.; Muller-Pebody, B.; Patel, R.; et al. An investigation of antifungal stewardship programmes in England. J. Med. Microbiol. 2017, 66, 1581–1589. [Google Scholar] [CrossRef] [PubMed]
- Lachenmayr, S.J.; Berking, S.; Horns, H.; Strobach, D.; Ostermann, H.; Berger, K. Antifungal treatment in haematological and oncological patients: Need for quality assessment in routine care. Mycoses 2018, 61, 464–471. [Google Scholar] [CrossRef]
- Standiford, H.C.; Chan, S.; Tripoli, M.; Weekes, E.; Forrest, G.N. Antimicrobial stewardship at a large tertiary care academic medical center: Cost analysis before, during, and after a 7-year program. Infect. Control Hosp. Epidemiol. 2012, 33, 338–345. [Google Scholar] [CrossRef] [PubMed]
- Whitney, L.; Al-Ghusein, H.; Glass, S.; Koh, M.; Klammer, M.; Ball, J.; Youngs, J.; Wake, R.; Houston, A.; Bicanic, T. Effectiveness of an antifungal stewardship programme at a London teaching hospital 2010-16. J. Antimicrob. Chemother. 2019, 74, 234–241. [Google Scholar] [CrossRef] [PubMed]
- Benoist, H.; Rodier, S.; de La Blanchardière, A.; Bonhomme, J.; Cormier, H.; Thibon, P.; Saint-Lorant, G. Appropriate use of antifungals: Impact of an antifungal stewardship program on the clinical outcome of candidaemia in a French University Hospital. Infection 2019, 47, 435–440. [Google Scholar] [CrossRef]
- Valerio, M.; Muñoz, P.; Rodríguez, C.G.; Caliz, B.; Padilla, B.; Fernández-Cruz, A.; Sánchez-Somolinos, M.; Gijón, P.; Peral, J.; Gayoso, J.; et al. Antifungal stewardship in a tertiary-care institution: A bedside intervention. Clin. Microbiol. Infect. 2015, 21, e1–e9. [Google Scholar] [CrossRef] [PubMed] [Green Version]
- Ito-Takeichi, S.; Niwa, T.; Fujibayashi, A.; Suzuki, K.; Ohta, H.; Niwa, A.; Tsuchiya, M.; Yamamoto, M.; Hatakeyama, D.; Suzuki, A.; et al. The impact of implementing an antifungal stewardship with monitoring of 1-3, β-D-glucan values on antifungal consumption and clinical outcomes. J. Clin. Pharm. Ther. 2019, 44, 454–462. [Google Scholar] [CrossRef] [PubMed]

| Age, Mean (SD), Years. | 67.0 (13.8) |
| Female (%) | 31 (33.7) |
| Medical ward (%) | 68 (73.9) |
| Surgical ward (%) | 24 (26.1) |
| Anidulafungin | 41 (44.6) |
| Caspofungin | 51 (55.4) |
| Beta-D-glucan value | |
| <80 pg/mL | 52 (56.5) |
| >80 pg/mL | 27 (29.3) |
| >500 pg/mL | 10 (10.9) |
| Not done | 13 (14.1) |
| Duration of Antifungal Therapy, Days, Mean (SD) | Beta-D-Glucan < 80 pg/mL or not Done | Beta-D-Glucan > 80 pg/mL | p |
| Total | 6.1 (5.0) | 9.8 (7.5) | 0.007 |
| Pre-intervention period | 6.4 (4.9) | 8.4 (5.9) | 0.29 |
| Intervention period | 5.5 (5.2) | 10.8 (7.9) | 0.026 |
| Length of stay, days, mean (SD) | Beta-D-glucan <80 pg/mL or not done | Beta-D-glucan >80 pg/mL | p |
| Total | 23.7 (31.4) | 19.8 (21.2) | 0.06 |
| Outcomes | Intervention not Done N = 71 | Intervention Done N = 21 | p | |
| Antifungal therapy duration, days, mean (SD) | 8.1 (6.3) | 4.1 (2.9) | <0.001 | |
| Length of hospitalization, days, mean (SD) | 23.6 (29.8) | 19.1 (25.3) | 0.54 | |
| Death (%) | 30 (42.3) | 9 (42.8) | 0.96 | |
| Outcomes | Period 1 N = 49 | Period 2, not feasible N = 22 | Period 2, feasible N = 21 | p at ANOVA |
| Antifungal therapy duration, days, mean (SD) | 7.4 (4.7) | 8.6 (7.3) | 4.1 (2.9) | 0.016 |
| Length of hospitalization, days, mean (SD) | 26.6 (23.9) | 21.2 (33.8) | 19.1 (25.3) | 0.61 |
| Death (%) | 17 (34.7) | 13 (59.1) | 9 (42.8) | 0.57 |
Publisher’s Note: MDPI stays neutral with regard to jurisdictional claims in published maps and institutional affiliations. |
© 2021 by the authors. Licensee MDPI, Basel, Switzerland. This article is an open access article distributed under the terms and conditions of the Creative Commons Attribution (CC BY) license (https://creativecommons.org/licenses/by/4.0/).
Share and Cite
Murri, R.; Lardo, S.; De Luca, A.; Posteraro, B.; Torelli, R.; De Angelis, G.; Giovannenze, F.; Taccari, F.; Pavan, L.; Parroni, L.; et al. Post-Prescription Audit Plus Beta-D-Glucan Assessment Decrease Echinocandin Use in People with Suspected Invasive Candidiasis. Medicina 2021, 57, 656. https://doi.org/10.3390/medicina57070656
Murri R, Lardo S, De Luca A, Posteraro B, Torelli R, De Angelis G, Giovannenze F, Taccari F, Pavan L, Parroni L, et al. Post-Prescription Audit Plus Beta-D-Glucan Assessment Decrease Echinocandin Use in People with Suspected Invasive Candidiasis. Medicina. 2021; 57(7):656. https://doi.org/10.3390/medicina57070656
Chicago/Turabian StyleMurri, Rita, Sara Lardo, Alessio De Luca, Brunella Posteraro, Riccardo Torelli, Giulia De Angelis, Francesca Giovannenze, Francesco Taccari, Lucia Pavan, Lucia Parroni, and et al. 2021. "Post-Prescription Audit Plus Beta-D-Glucan Assessment Decrease Echinocandin Use in People with Suspected Invasive Candidiasis" Medicina 57, no. 7: 656. https://doi.org/10.3390/medicina57070656
APA StyleMurri, R., Lardo, S., De Luca, A., Posteraro, B., Torelli, R., De Angelis, G., Giovannenze, F., Taccari, F., Pavan, L., Parroni, L., Sanguinetti, M., & Fantoni, M. (2021). Post-Prescription Audit Plus Beta-D-Glucan Assessment Decrease Echinocandin Use in People with Suspected Invasive Candidiasis. Medicina, 57(7), 656. https://doi.org/10.3390/medicina57070656

