Abstract
The developmental regulation of flower organs involves the spatio-temporal regulation of floral homeotic genes. BASIC PENTACYSTEINE genes are plant-specific transcription factors that is involved in many aspects of plant development through gene transcriptional regulation. Although studies have shown that the BPC genes are involved in the developmental regulation of flower organs, little is known about their role in the formation of double-flower due. Here we characterized a Class I BPC gene (CjBPC1) from an ornamental flower—Camellia japonica. We showed that CjBPC1 is highly expressed in the central whorls of flowers in both single and doubled varieties. Overexpression of CjBPC1 in Arabidopsis thaliana caused severe defects in siliques and seeds. We found that genes involved in ovule and seed development, including SEEDSTICK, LEAFY COTYLEDON2, ABSCISIC ACID INSENSITIVE 3 and FUSCA3, were significantly down-regulated in transgenic lines. We showed that the histone 3 lysine 27 methylation levels of these downstream genes were enhanced in the transgenic plants, indicating conserved roles of CjBPC1 in recruiting the Polycomb Repression Complex for gene suppression.
1. Introduction
Floral development requires concerted expression of genes involved in determining organ identity. With the establishment and continuous improvement of the ABC model, the floral homeotic genes, classified into A-, B-, C-, D-, E- categories, have been identified, which forms a complex regulatory network in the control of spatiotemporal gene expression [1,2]. The establishment and maintenance of expression domain of floral homeotic genes are determined by multi-layered regulators [3]; and subtle modification of expression can lead to alterations of floral forms [4].
Transcription factors are often defined as proteins that bind to DNA in a sequence-specific manner and regulate the transcription process [5,6]. In plants, different families of transcription factors are classified based on their specific DNA-binding domains, which play an important role in regulating gene expression in plant growth, development, and stress response [7,8]. The BASIC PENTACYSTEINE (BPC) transcription factors belong to a small plant-specific gene family that contains a highly conserved DNA-binding domain, including five conserved cysteine residues at the C-terminus of proteins [9,10]. BPC genes are found to preferentially bind the “RGARAGRRAA” (GA-rich box or C-box) DNA elements to regulate the expression of downstream genes [9]. In Arabidopsis thaliana, BPC gene family has seven members; and based on the N-terminus sequences, BPC genes can be divided into three subclasses: Class I contains BPC1/2/3; Class II contains BPC4/6; Class III contains BPC7; BPC5 is likely a pseudogene [10,11]. All Arabidopsis BPC genes are ubiquitously expressed in various tissues [12]. It is found that simultaneous mutation of four or five BPC genes in Arabidopsis cause severe developmental defects in multiple organs, but a weaker phenotype of a single mutation implies functional redundancy among members of the BPC family [11,12]. BPC proteins can form homologous and heterologous complexes, indicating that there are complex regulatory relationships between BPC genes in the regulation of specific downstream genes [10,13].
Several studies have reported that BPC proteins recruit a high-order protein complex of Polycomb Repressive Complex (PRC) for the suppression of genes through the trimethylation of histone 3 proteins at the lysine 27 position (H3K27me3) [14,15]. Considering that the PRC protein complex does not have the binding ability of specific DNA sites, BPC protein-mediated DNA binding site is crucial in determining the gene expression of floral organ specificity. Indeed, for the refinement of expression domain of C function gene AGAMAOUS (AG), the GATA motif inside a Polycomb Response Element (PRE)—located in the second intron of AG—is recognized by the BPC proteins to recruit the PRC for gene suppression [16,17]. In addition, the BPC genes can regulate the expression of HOMEOBOX transcription factors, including SHOOTMERISTEMLESS and BREVIPEDICELLUS, to maintain the activity of shoot apical meristem. [18]. In the cytokinin signaling pathway, BPCs are found to regulate a subset of transcription factors involved in cytokinin actions [19]. In A. thaliana, BPC genes are initially found to limit the expression of the D function gene (STK, SEEDSTICK) to regulate ovule development through transcriptional inhibition [9,13]. During the seed development, BPC genes are required to determinate the expression of INNER NO OUTER (INO) [20], LEAFY COTYLEDON2 (LEC2) [21], ABSCISIC ACID INSENSITIVE 3 (ABI3) [22], and FUSCA3 (FUS3) [23].
Camellia japonica is an important ornamental flower and possesses different kinds of cultivars with diverse floral variations [24]. The changes of floral pattern and organ shapes in ornamental varieties of C. japonica provide a unique resource to interrogate the molecular regulation of floral gene expression [25]. Although the studies have indicated that the BPC genes are involved in regulating the expression of floral homeotic genes, it remains unknown how the protein complex mediated by BPCs is regulated to determine the organ-specific expression of floral homeotic genes, particularly in the regulation of double flower formation. In this study, we characterized a Class-I BPC homolog, CjBPC1, from C. japonica. We showed that the expression of CjBPC1 is highly expressed in the inner flower tissues in both single and doubled varieties. We demonstrated that CjBPC1 possessed conserved functions of regulating genes involved in ovule and seed development through the H3K27me3 modifications of downstream genes. Our results indicate BPC genes are potential regulators of double flower formation in C. japonica.
2. Materials and Methods
2.1. Plant Materials and Growth Conditions
The Camellia japonica L. materials used in this experiment were planted in the Research Institute of Subtropical Forestry, China Academy of Forestry (119°57′ N, 30°04′ E, Fuyang, China). The flower bud materials of C. japonica were collected and classified and immediately frozen in liquid nitrogen and stored in a refrigerator at −80 °C. The Arabidopsis (Colombia ecotype) was used and maintained in a growth chamber (long-day conditions, 16 h light/8 h dark, set at 22 °C).
2.2. Identification and Phylogenetic Analysis of BPC Genes
Seven BPC protein sequences from A. thaliana were downloaded from TAIR (https://www.Arabidopsis.org/ (accessed on 10 May 2020)). The software BioEdit software was used to identify BPC sequences using local C. japonica datasets through the BLASTP program (E-value cutoff 10–15). The conserved domains of the BPC genes were analyzed on the SMART [26] with default settings. Protein sequences from C. japonica and A. thaliana are used to construct a phylogenetic tree by the MEGA 7.0 software with parameters described before [27]. The online tool MEME (meme-suite.org) was used to identify the conserved motifs of BPC proteins [28]. The parameters were as follows: the distribution of arbitrary number of repeat sites, the found six motifs, and the minimum and maximum motif widths were six and 50, respectively. The subcellular localization of CjBPC proteins was predicted by CELLO v.2.5 server (http://cello.life.nctu.edu.tw/cello2go/ (accessed on 10 May 2020)) [29,30].
2.3. RNA Extraction and qRT-PCR Analysis
Total RNA was extracted using a plant total RNA extraction kit (RNAprep Pure polysaccharide polyphenol, TIANGEN, Beijing, China), and then the first strand of cDNA was synthesized using PrimeScript™ II 1st Strand cDNA Synthesis Kit (Takara, Dalian, China). Real-time quantitative PCR (qRT-PCR) primers were designed by Primer Express 3.0.1 to amplify short fragment DNA (50–100 bp). SYBR® Premix Ex TaqTM II (Takara, Dalian, China) reagents and an ABI 7300 REAL-TIME PCR instrument were used for PCR analysis. Three replicates per test were used for obtaining the gene expression results, and data analysis was based on the 2−ΔΔCT method [31].
2.4. Vector Construction and Arabidopsis Transformation
The full-length sequences of CjBPC1 gene were cloned using specific primers (Supplementary Table S1), and cloned into pEXT06/g vector (Baige, Suzhou, China) according to the user’s manual. The recombinant plasmid was validated and transformed into Agrobacterium tumefaciens C58 (pGV3101) strain by heat shock method, and then used for the transformation of A. thaliana by the floral-dip method [32].
2.5. Phenotypic Analysis of Transgenic Lines
The transformed Arabidopsis T1 seeds were germinated on 1/2 Murashige and Skoog medium containing hygromycin (10 mg/L) for selection. The genomic DNA of transgenic plants was extracted from the young leaves (Two-week old), and PCR validation was performed using hygromycin and construct-specific primers to determine positive transgenic lines. In addition, qRT-PCR was performed to reveal the ectopic expression of CjBPC1 in transgenic plants. The length and number of seeds of deformed and shortened pods of transgenic lines were measured.
2.6. Chromatin Immunoprecipitation PCR (ChIP-PCR)
The ChIP-PCR experiment was performed according to previous studies [33]. The H3K27me3 antibody was obtained from Sigma-Aldrich (Catalogue Number: 07-449). For chromatin isolation and immunoprecipitation, around 1.5 g inflorescence of transgenic A. thaliana were taken to extract DNA for PCR analysis. Two independent chromatin isolations were performed, and three PCR amplification replicates were used for quantitative analysis according to 2−ΔΔCT method [31].
2.7. Statistical Analysis
The one-way analysis of variance (ANOVA) test is used to perform significance test for groups of samples by SPSS software [34]. Different letters indicate the significant differences (p-value < 0.01). The unpaired two-tailed Student’s tests are used for to determine the statistical significance. * p < 0.05; ** p < 0.01.
3. Results
3.1. Identification and Characterization of BPC Genes in C. japonica
To identify BPC family genes, we performed a homology search in the transcriptome sequence database of C. japonica [25,35] using sequences of Arabidopsis BPC proteins. Six candidates were identified based on the similarity of their coding sequences. Then we cloned the full-length coding sequences of the candidates using gene-specific primers (Supplementary Table S1) and validated the transcript sequences. The length of deduced amino acids (AAs) from the transcripts ranged from 235 to 332 (Supplementary Table S1). The predicted isoelectric points of all proteins were relatively high (p > 9; Supplementary Table S2), largely due to the abundance of alkaline AAs.
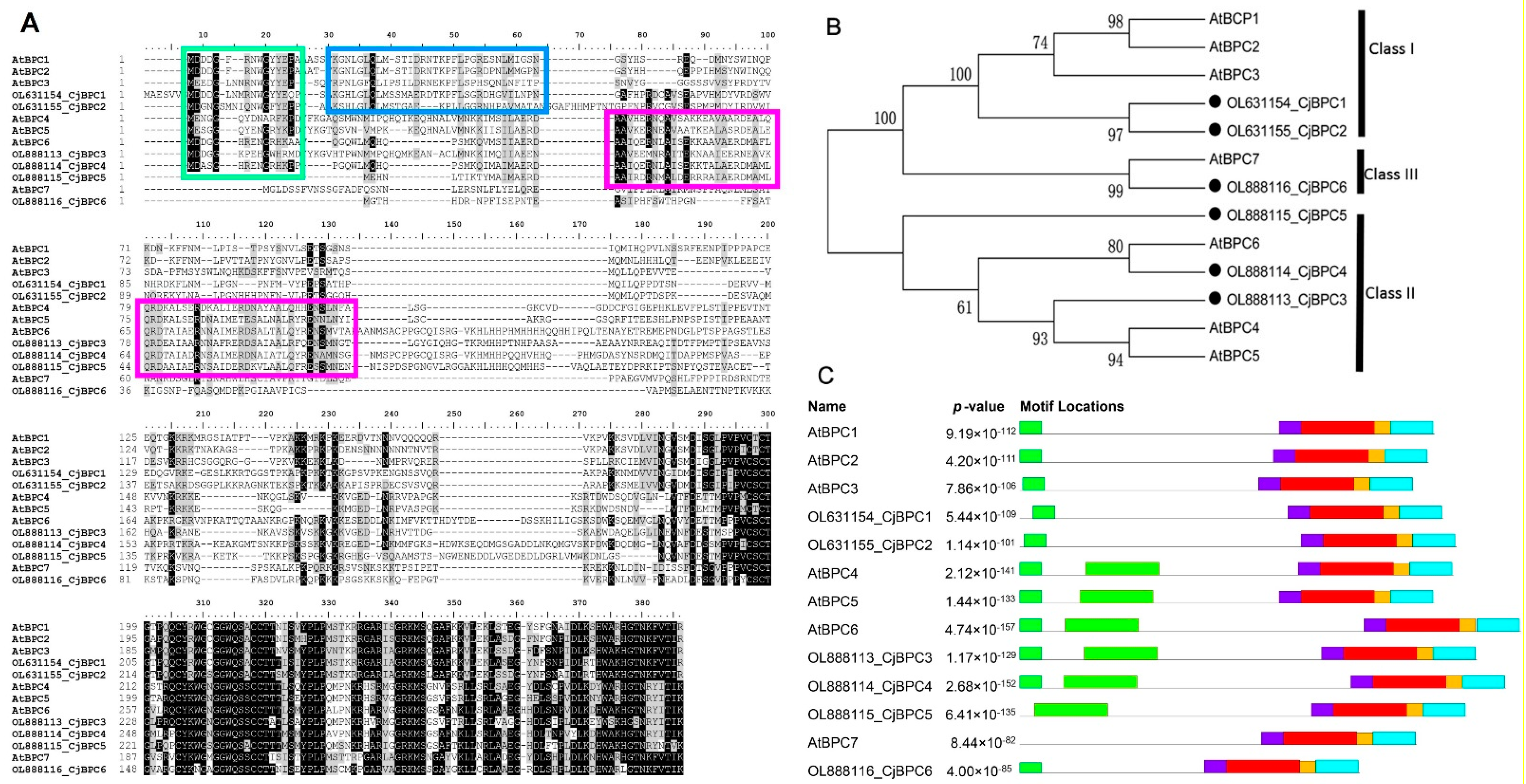
To study the sequence characteristics, we performed sequence-alignment analysis by using the BPC genes from C. japonica and A. thaliana. We found all of the six candidates from C. japonica contain the highly conserved motif in which the conserved arrangement of the five cysteine residues was revealed (Figure 1A). To gain a deep understanding of the evolution of the BPC genes in C. japonica, we constructed a phylogenetic tree. We showed that BPC proteins from C. japonica were categorized into three groups: two members in the Class I clade, two members in the Class II clade and one member in the Class III clade (Figure 1B). Through sequence alignment and motif analyses, we found that, the subclades of BPCs possessed several conserved motifs in the N-terminal regions (Figure 1A,C). The classification of sub-clades of BPC genes is consistent with previous studies [11], suggesting functional conservations of BPC genes in different plant lineages.
Figure 1.
Sequence alignment and phylogenetic analysis of BPC family genes from C. japonica. (A), protein sequence alignment of BPCs from C. japonica and A. thaliana. Green rectangle indicates the conserved N-terminal sequences in Class I and Class II BPC genes; blue rectangle indicates a conserved domain in the Class I BPC genes; magenta rectangles indicate the conserved domains in the Class II BPC genes. (B), a phylogenetic tree containing the BPC genes from C. japonica and A. thaliana. Three classes are indicated by black bars. (C), the distribution of motifs that are predicted by SMART analysis. Details of domains are presented in Supplementary Figure S1. Different color bars indicate the consensus sequences of motifs.
3.2. Expression Analysis of CjBPC1 in Floral Tissues of Single and Double Flowers of C. japonica
To reveal potential roles of CjBPC genes in floral development, we analyzed the expression profiles of CjBPCs in different tissue types. We found that the members of CjBPCs displayed different overall expression levels: CjBPC1 and CjBPC5 were abundantly detected in all tissue types; CjBPC2, CjBPC3, and CjBPC6 were relatively lowly expressed; CjBPC4 was barely detected (Supplementary Figure S2) [35]. CjBPC1 was highly expressed in floral bud, indicating a potential function of regulating floral development. We further evaluated the CjBPC1 expression in floral organs of single and doubled flowers. The four floral tissues types (sepal, petal, stamen and carpel) from wild C. japonica, together with floral tissues from anemone double and formal double varieties, were studied (Figure 2A). We found that the expression of CjBPC1 was detectable in all examined tissues (Figure 2B), and CjBPC1 displayed higher expression levels in carpels in wild C. japonica. In doubled cultivars, CjBPC1 was markedly up-regulated in the central tissues of doubled flowers (carpel in anemone double and inner petals of formal double) (Figure 2B).
Figure 2.
Expression analysis of CjBPC1 in wild and doubled C. japonica plants. (A), the expression of CjBPC1 in four floral organs in wild single C. japonica. WT-SE, sepal; WT-PE, petal; WT-STA, stamen; WT-CA, carpel. (B), the expression of CjBPC1 in anemone double variety ‘Jinpanlizhi’. Jin-SE, sepal; Jin-outP, outer whorl of petal; JIN-inP, inner whorl of petal; Jin-STA, stamen; Jin-CA, carpel. (C), the expression of CjBPC1 in formal double variety ‘Chidan’. ChiD-SE, sepal; ChiD-outP, outer whorl of petal; ChiD-inP, inner whorl of petal. Three biological replicates are used for each tissue and two technical replicates of real-time qPCR analysis are performed. The GAPDH gene was used as the internal reference for gene expression analysis (Supplementary Table S1). For each boxplot, the red bar indicates the mean value. Box limits represent the upper and lower quartiles. Whiskers represent minimum to the lower quartiles and maximum to the upper quartiles. One-way ANOVA and multiple comparisons are performed for significance tests (p-value < 0.01), and different letters indicate significant changes.
3.3. Ectopic Expression of CjBPC1 in Arabidopsis Causes Ovule Abortion
To understand the function of CjBPC1, we generated the transgenic Arabidopsis lines through ectopic expression of CjBPC1. The transgenic lines were verified by PCR amplification and gene expression analysis (Supplementary Figure S3), and we selected five lines with ectopic expression of CjBPC1 for the phenotypical evaluations (Supplementary Figure S3B,C). Moreover, we showed that the CjBPC1 predominantly localized in the nuclei (Figure 3), suggesting its functions in the regulation of gene expression.
Figure 3.
Subcellular localization of CjBPC1 in transgenic A. thaliana lines. From left to right: the light field, GFP signal, (DAPI 4′,6-diamidino-2-phenylindole) staining of nuclei, merged image. The root tips of transgenic lines are used for confocal microscopy analysis. Bars = 10 µm.
We analyzed the phenotypical alterations using transgenic lines with the high-level expression of CjBPC1 (line 3 and line 6) (Supplementary Figure S3C). We found no visible morphological changes during the vegetative growth; during the reproductive development, the siliques in transgenic lines had conspicuous defects: the shortened and deformed silique were frequently produced in the inflorescences of transgenic plants (Figure 4A–C). To compare the phenotypical effects, we classified the abnormal siliques into “strong” and “weak” categories by the length of the siliques: strong, less than 6 mm; weak, between 6–10 mm (Figure 4D,E). We found that there were varying degrees of aborted ovules throughout the development of ovules in the five assessed transgenic lines (Figure 4).
Figure 4.
Overexpression of CjBPC1 causes seed abortion in A. thaliana. (A), the comparison of inflorescences in WT and CjBPC1 transgenic lines (line CjBPC1-3 and line CjBPC1-6). Arrowheads indicate the shortened or deformed siliques. (B), close-up images of siliques, including strong and week phenotypical changes comparing to the WT. Bar = 1 mm. (C), the dissected siliques of transgenic lines. From left to right: mature siliques with normal, weakly deformed and strongly deformed phenotypes. The stars indicate the aborted seeds. Bars = 1 mm. (D), Measurements of the length of mature pods in different transgenic lines (Line 1, 2, 3, 5, 6) and WT. (E), Measurements of the number of seeds per pod. (D,E), The pods from transgenic lines are categorized into strong (S#) and weak (W#). The one-way ANOVA test is used to perform significance test. Each group contains 11 measurements. Different letters on top of boxes indicate the significant differences (p-value < 0.01). For each boxplot, the red bar indicates the mean value. Box limits represent the upper and lower quartiles. Whiskers represent minimum to the lower quartiles and maximum to the upper quartiles. The grey dots indicate the raw values of each measurement.
3.4. Overexpression of CjBPC1 Leads to Down-Regulation of Genes Involved in the Seed Development
The BPC genes have been found to be involved in several aspects of ovule and seed development through regulating the expression of downstream genes [23]. We investigated the expression of genes that are involved in the seed development using the transgenic lines of CjBPC1. The significant down-regulation of STK, LEC2, ABI3 and FUS3 was revealed in both strong and weak transgenic lines (Figure 5). Consistently, strong lines displayed severer reduction of gene expression than that of weak lines (Figure 5). These results indicate that these genes are probably downstream genes of CjBPC1 that are responsible for the defects of siliques; and CjBPC1 might share conserved functions of regulating the expression of genes involved in seed development.
Figure 5.
Expression analysis of genes involved in seed development from A. thaliana. The expression of STK (A), LEC2 (B), ABI3 (C), FUS3 (D) in different transgenic lines. A-D: strong and weak siliques are used for gene expression separately. Three biological replicates of each sample are used, and two technical replicates of real-time PCR experiments are performed to obtain the gene expression levels. ACTIN gene was used as the internal reference (Supplementary Table S1). Error bars indicate standard deviations of all the replicates in each genetic background. The one-way ANOVA test is used to perform significance test. Different letters on top of columns indicate the significant differences (p-value < 0.01).
3.5. Transgenic Lines of CjBPC1 Displays Enhanced H3K27me3 Levels of Downstream Genes
The mechanism of BPC mediated gene repression is involved in the recruitment of PRC complex that leads to the enhanced levels of H3K27me3 [13]. To further investigate if overexpression of CjBPC1 caused direct changes of histone status of the downstream genes, we investigated the H3K27me3 levels in transgenic Arabidopsis lines. We performed the Chromatin Immunoprecipitation PCR (ChIP-PCR) analysis of H3K27me3 at the regions of the downstream genes [21,23,36,37] (Figure 6). We showed that the increased levels of H3K27me3 were identified in all the tested downstream genes at different levels (Figure 6), in which STK and ABI3 had over three folds of methylation levels. These results indicate that CjBPC1 might be directly involved in the regulation of H3K27me3 levels through recruiting the PRC complex in A. thaliana.
Figure 6.
Analysis of H3K27me3 levels in WT and transgenic lines of CjBPC1. The H3K27me3 level of STK (A), LEC2 (B), ABI3 (C), FUS3 (D) loci were measured by ChIP-PCR using the fragment indicated on top of each panel (indicated by the black bars under the gene models). The immunoprecipitation experiment was performed twice and three replicates were performed to obtain quantification values. Error bars indicate standard deviations of all the replicates. The student’s t tests are used for the comparisons between control group (CK) and transgenic lines. * p < 0.05; ** p < 0.01.
4. Discussion
The BPC gene family is unique among plants and usually has a small number of members. By recruiting PRC complexes for their role in gene regulation, BPCs may affect far more genes in regulation of many aspects of plant development than has been revealed so far [38]. A recent study based on the ChIP sequencing analysis of BPC6 uncovered thousands of potential direct binding sites in Arabidopsis genome [19]. It is not known, however, whether and how different classes of BPC genes acquire sequence-preferences in regulating their downstream genes.
Although, in A. thaliana, all members of BPCs exhibit ubiquitous expression in different tissue types, the transcriptional regulation of BPCs remains an important aspect of functional divergence [11]. We found that, in C. japonica, the expression patterns of different BPCs differed greatly in terms of the expression abundance, based on transcriptomics analysis using relatively mature organs (Supplementary Figure S1). Particularly, CjBPC1 (a Class I member) and CjBPC5 (a Class II member) were highly expressed in all tissues, indicating the major roles of maintaining the gene expression profiles (Figure 1; Supplementary Figure S1). Thus, different members of BPCs might play diverse functions at different stages of plant development or in certain specified tissues. The expression level of CjBPC1 was detected in all floral organs of wild Camellia flower and markedly accumulated in the carpel tissues (Figure 2A), and this result was in good agreement with the phenotypic changes observed in transgenic Arabidopsis (Figure 3), which indicated that CjBPC1 is mainly involved in ovule development. However, the expression of CjBPC1 did not appear to be entirely tissue-specific: in the formal double variety “Chidan”, which is completely devoid of ovule development, CjBPC1 remained highly expressed in the central regions of floral buds, where ovules in wild Camellia differentiate (Figure 2C). Therefore, CjBPC1 is potentially involved not only in specifying ovule tissues but also in maintaining the floral meristem activity.
Overexpression of different BPC members can reveal functional specificity in the regulation of gene expression. For example, ectopic expression of BPC2 caused down-regulation of LATE EMBRYOGENESIS ABUNDANT (LEA) genes, which led to enhanced susceptibility of osmotic stress in A. thaliana [39]. In rice, overexpression of a Class-II BPC gene revealed divergent functions in regulation flowering time [40]. We showed, in the Arabidopsis system, the regulation of ovule/seed development was affected by the heterogeneous expression of CjBPC1 (Figure 3). This result indicated CjBPC1 might have specific functions in ovule or seed development. In Arabidopsis, the Class-I BPC genes were also found to regulate HOMEOBOX genes for the meristem maintenance [18]. In CjBPC1 transgenic lines, because no visible phenotypes at the vegetative stage (e.g., leaf development and flowering time) were observed, it is likely that expression of HOMEOBOX genes is not altered. Gene expression analysis of potential downstream genes supported that CjBPC1 is mainly involved in regulating expression of ovule- and seed-related genes (Figure 5 and Figure 7). We also found that the H3K27me3 levels of downstream genes are enhanced in transgenic lines (Figure 6). These results are consistent with molecular functions of BPC genes [13,41]. We postulated that CjBPC1 share conserved functions of regulating ovule and seed development through regulating the subset of downstream genes in C. japonica. We thereby proposed a model of the functions in the transgenic lines of Arabidopsis which involved the recruitment of PRC and suppression of genes involved in seed development (Figure 7).
Figure 7.
A molecular model of BPC genes and their roles in the regulation of seed development. The BPC proteins can form hetero- or homo- dimers during the binding of the GA-rich motifs [6,7]; this leads to the tri-methylation of histone 3 lysine 27 and further suppress the expression of genes including STK, FUS3, ABI3 and LEC2.
The spatiotemporal expression of floral homeotic genes is critical for floral development and is controlled by multi-layered regulators [42,43]. For the regulation of floral homeotic genes, it was found that the BPC genes are necessary to limit the expression domain of AG and STK [9,13,16]. The functional action of BPCs mainly involves two aspects: First, the binding to the GA-rich box to regulate downstream genes; Second, interact with proteins to recruit the PRC complexes. Based on a molecular model of PRE mediated gene suppression [17,44], BPCs and GA-rich motif are components of the regulatory mechanism [44]. It is attempting to hypothesize that the BPC-mediated gene suppression is an upstream mechanism for ensuring the correct expression of floral homeotic genes. Double flowers in C. japonica exhibits extensive changes in floral organ identity, number of flower organs and arrangement of flower organs; and the alterations in the expression of floral homeotic genes (e.g., B- and C- class genes) have been revealed to be associated with the formation of double flowers [24,45]. Further studies of BPCs and GA-rich motifs could lead to the discovery of potential regulatory mechanisms underlying the modifications of gene expression in double flowers of C. japonica.
5. Conclusions
In conclusion, this work revealed that CjBPC1—the Class-I homolog of BPC family—has conserved functions of gene suppression in regulating flower and seed development; and BPC members from C. japonica are potential regulators for establishing and maintaining the expression pattern of floral homeotic genes during double flower formation.
Supplementary Materials
The following supporting information can be downloaded at: https://www.mdpi.com/article/10.3390/cimb44090278/s1.
Author Contributions
H.Y. conceived the research objectives. X.M., Y.Y. and Z.H. performed gene expression and functional analyses of BPC genes. H.H. and S.L. participated in the sample collection. X.M. and H.Y. drafted the manuscript and all authors contributed and approved the paper. All authors have read and agreed to the published version of the manuscript.
Funding
This research is supported by Nonprofit Research Projects (CAFYBB2021QD001-1) of Chinese Academy of Forestry and National Science Foundation of China (31870578).
Institutional Review Board Statement
Not applicable.
Informed Consent Statement
Not applicable.
Data Availability Statement
The data presented in this study are available from the web link of the manuscript.
Conflicts of Interest
The authors declare no conflict of interest.
References
- Bowman, J.L.; Smyth, D.R.; Meyerowitz, E.M. The ABC model of flower development: Then and now. Development 2012, 139, 4095–4098. [Google Scholar] [CrossRef] [PubMed]
- Kramer, E.M.; Hall, J.C. Evolutionary dynamics of genes controlling floral development. Curr. Opin. Plant Biol. 2005, 8, 13–18. [Google Scholar] [CrossRef]
- Liu, Z.; Mara, C. Regulatory mechanisms for floral homeotic gene expression. In Seminars in Cell & Developmental Biology; Elsevier: Amsterdam, The Netherlands, 2010; pp. 80–86. [Google Scholar]
- Specht, C.D.; Howarth, D.G. Adaptation in flower form: A comparative evodevo approach. New Phytol. 2015, 206, 74–90. [Google Scholar] [CrossRef]
- Latchman, D.S. Transcription factors: An overview. Int. J. Biochem. Cell Biol. 1997, 29, 1305–1312. [Google Scholar] [CrossRef]
- Suter, D.M. Transcription factors and DNA play hide and seek. Trends Cell Biol. 2020, 30, 491–500. [Google Scholar] [CrossRef] [PubMed]
- Strader, L.; Weijers, D.; Wagner, D. Plant transcription factors—Being in the right place with the right company. Curr. Opin. Plant Biol. 2022, 65, 102136. [Google Scholar] [CrossRef] [PubMed]
- Yamasaki, K.; Kigawa, T.; Seki, M.; Shinozaki, K.; Yokoyama, S. DNA-binding domains of plant-specific transcription factors: Structure, function, and evolution. Trends Plant Sci. 2013, 18, 267–276. [Google Scholar] [CrossRef]
- Kooiker, M.; Airoldi, C.A.; Losa, A.; Manzotti, P.S.; Finzi, L.; Kater, M.M.; Colombo, L. BASIC PENTACYSTEINE1, a GA binding protein that induces conformational changes in the regulatory region of the homeotic Arabidopsis gene SEEDSTICK. Plant Cell 2005, 17, 722–729. [Google Scholar] [CrossRef]
- Theune, M.L.; Bloss, U.; Brand, L.H.; Ladwig, F.; Wanke, D. Phylogenetic analyses and GAGA-motif binding studies of BBR/BPC proteins lend to clues in GAGA-motif recognition and a regulatory role in Brassinosteroid signaling. Front. Plant Sci. 2019, 10, 466. [Google Scholar] [CrossRef]
- Monfared, M.M.; Simon, M.K.; Meister, R.J.; Roig-Villanova, I.; Kooiker, M.; Colombo, L.; Fletcher, J.C.; Gasser, C.S. Overlapping and antagonistic activities of BASIC PENTACYSTEINE genes affect a range of developmental processes in Arabidopsis. Plant J. 2011, 66, 1020–1031. [Google Scholar] [CrossRef]
- Petrella, R.; Caselli, F.; Roig-Villanova, I.; Vignati, V.; Chiara, M.; Ezquer, I.; Tadini, L.; Kater, M.M.; Gregis, V. BPC transcription factors and a Polycomb Group protein confine the expression of the ovule identity gene SEEDSTICK in Arabidopsis. Plant J. 2020, 102, 582–599. [Google Scholar] [CrossRef] [PubMed]
- Simonini, S.; Roig-Villanova, I.; Gregis, V.; Colombo, B.; Colombo, L.; Kater, M.M. Basic pentacysteine proteins mediate MADS domain complex binding to the DNA for tissue-specific expression of target genes in Arabidopsis. Plant Cell 2012, 24, 4163–4172. [Google Scholar] [CrossRef]
- Hecker, A.; Brand, L.H.; Peter, S.; Simoncello, N.; Kilian, J.; Harter, K.; Gaudin, V.; Wanke, D. The Arabidopsis GAGA-binding factor basic pentacysteine6 recruits the polycomb-repressive complex1 component like heterochromatin protein1 to GAGA DNA motifs. Plant Physiol. 2015, 168, 1013–1024. [Google Scholar] [CrossRef]
- Mozgova, I.; Hennig, L. The polycomb group protein regulatory network. Annu. Rev. Plant Biol. 2015, 66, 269–296. [Google Scholar] [CrossRef] [PubMed]
- Pelayo, M.A.; Yamaguchi, N.; Ito, T. One factor, many systems: The floral homeotic protein AGAMOUS and its epigenetic regulatory mechanisms. Curr. Opin. Plant Biol. 2021, 61, 102009. [Google Scholar] [CrossRef] [PubMed]
- Xiao, J.; Jin, R.; Yu, X.; Shen, M.; Wagner, J.D.; Pai, A.; Song, C.; Zhuang, M.; Klasfeld, S.; He, C. Cis and trans determinants of epigenetic silencing by Polycomb repressive complex 2 in Arabidopsis. Nat. Genet. 2017, 49, 1546–1552. [Google Scholar] [CrossRef]
- Simonini, S.; Kater, M.M. Class I BASIC PENTACYSTEINE factors regulate HOMEOBOX genes involved in meristem size maintenance. J. Exp. Bot. 2014, 65, 1455–1465. [Google Scholar] [CrossRef]
- Shanks, C.M.; Hecker, A.; Cheng, C.Y.; Brand, L.; Collani, S.; Schmid, M.; Schaller, G.E.; Wanke, D.; Harter, K.; Kieber, J.J. Role of BASIC PENTACYSTEINE transcription factors in a subset of cytokinin signaling responses. Plant J. 2018, 95, 458–473. [Google Scholar] [CrossRef]
- Meister, R.J.; Williams, L.A.; Monfared, M.M.; Gallagher, T.L.; Kraft, E.A.; Nelson, C.G.; Gasser, C.S. Definition and interactions of a positive regulatory element of the Arabidopsis INNER NO OUTER promoter. Plant J. 2004, 37, 426–438. [Google Scholar] [CrossRef]
- Berger, N.; Dubreucq, B.; Roudier, F.; Dubos, C.; Lepiniec, L. Transcriptional regulation of Arabidopsis LEAFY COTYLEDON2 involves RLE, a cis-element that regulates trimethylation of histone H3 at lysine-27. Plant Cell 2011, 23, 4065–4078. [Google Scholar] [CrossRef] [Green Version]
- Mu, Y.; Zou, M.; Sun, X.; He, B.; Xu, X.; Liu, Y.; Zhang, L.; Chi, W. BASIC PENTACYSTEINE proteins repress ABSCISIC ACID INSENSITIVE4 expression via direct recruitment of the Polycomb-Repressive Complex 2 in Arabidopsis root development. Plant Cell Physiol. 2017, 58, 607–621. [Google Scholar] [CrossRef] [PubMed]
- Wu, J.; Mohamed, D.; Dowhanik, S.; Petrella, R.; Gregis, V.; Li, J.; Wu, L.; Gazzarrini, S. Spatiotemporal restriction of FUSCA3 expression by class I BPCs promotes ovule development and coordinates embryo and endosperm growth. Plant Cell 2020, 32, 1886–1904. [Google Scholar] [CrossRef] [PubMed]
- Sun, Y.; Fan, Z.; Li, X.; Liu, Z.; Li, J.; Yin, H. Distinct double flower varieties in Camellia japonica exhibit both expansion and contraction of C-class gene expression. BMC Plant Biol. 2014, 14, 288. [Google Scholar] [CrossRef] [PubMed]
- Li, X.; Li, J.; Fan, Z.; Liu, Z.; Tanaka, T.; Yin, H. Global gene expression defines faded whorl specification of double flower domestication in Camellia. Sci. Rep. 2017, 7, 3197. [Google Scholar] [CrossRef]
- Letunic, I.; Doerks, T.; Bork, P. SMART 6: Recent updates and new developments. Nucleic Acids Res. 2009, 37 (Suppl. 1), D229–D232. [Google Scholar] [CrossRef]
- Kumar, S.; Stecher, G.; Li, M.; Knyaz, C.; Tamura, K. MEGA X: Molecular evolutionary genetics analysis across computing platforms. Mol. Biol. Evol. 2018, 35, 1547. [Google Scholar] [CrossRef]
- Bailey, T.L.; Johnson, J.; Grant, C.E.; Noble, W.S. The MEME suite. Nucleic Acids Res. 2015, 43, W39–W49. [Google Scholar] [CrossRef]
- Yu, C.S.; Lin, C.J.; Hwang, J.K. Predicting subcellular localization of proteins for Gram-negative bacteria by support vector machines based on n-peptide compositions. Protein Sci. 2004, 13, 1402–1406. [Google Scholar] [CrossRef]
- Yu, C.S.; Chen, Y.C.; Lu, C.H.; Hwang, J.K. Prediction of protein subcellular localization. Proteins Struct. Funct. Bioinform. 2006, 64, 643–651. [Google Scholar] [CrossRef]
- Livak, K.J.; Schmittgen, T.D. Analysis of relative gene expression data using real-time quantitative PCR and the 2−ΔΔCT method. Methods 2001, 25, 402–408. [Google Scholar] [CrossRef]
- Clough, S.J.; Bent, A.F. Floral dip: A simplified method for Agrobacterium-mediated transformation of Arabidopsis thaliana. Plant J. 1998, 16, 735–743. [Google Scholar] [CrossRef] [PubMed]
- Yamaguchi, N.; Winter, C.M.; Wu, M.-F.; Kwon, C.S.; William, D.A.; Wagner, D. PROTOCOLS: Chromatin immunoprecipitation from Arabidopsis tissues. Arab. Book/Am. Soc. Plant Biol. 2014, 12, e0170. [Google Scholar] [CrossRef] [PubMed]
- Park, H.M. Comparing Group Means: T-Tests and One-Way ANOVA Using Stata, SAS, R, and SPSS; Indiana University: Bloomington, IN, USA, 2009. [Google Scholar]
- Hu, Z.; Lyu, T.; Yan, C.; Wang, Y.; Ye, N.; Fan, Z.; Li, X.; Li, J.; Yin, H. Identification of alternatively spliced gene isoforms and novel noncoding RNAs by single-molecule long-read sequencing in Camellia. RNA Biol. 2020, 17, 966–976. [Google Scholar] [CrossRef] [PubMed]
- Yang, C.; Bratzel, F.; Hohmann, N.; Koch, M.; Turck, F.; Calonje, M. VAL-and AtBMI1-mediated H2Aub initiate the switch from embryonic to postgerminative growth in Arabidopsis. Curr. Biol. 2013, 23, 1324–1329. [Google Scholar] [CrossRef]
- Molitor, A.M.; Bu, Z.; Yu, Y.; Shen, W.-H. Arabidopsis AL PHD-PRC1 complexes promote seed germination through H3K4me3-to-H3K27me3 chromatin state switch in repression of seed developmental genes. PLoS Genet. 2014, 10, e1004091. [Google Scholar] [CrossRef]
- Berger, N.; Dubreucq, B. Evolution goes GAGA: GAGA binding proteins across kingdoms. Biochim. Biophys. Acta-Gene Regul. Mech. 2012, 1819, 863–868. [Google Scholar] [CrossRef]
- Liu, Y.; Xu, Y.; Jia, X. The complete chloroplast genome of Camellia osmantha, an edible oil Camellia. Mitochondrial DNA. Part B Resour. 2021, 6, 3169–3170. [Google Scholar] [CrossRef]
- Gong, R.; Cao, H.; Zhang, J.; Xie, K.; Wang, D.; Yu, S. Divergent functions of the GAGA-binding transcription factor family in rice. Plant J. 2018, 94, 32–47. [Google Scholar] [CrossRef]
- Mozgova, I.; Köhler, C.; Hennig, L. Keeping the gate closed: Functions of the polycomb repressive complex PRC 2 in development. Plant J. 2015, 83, 121–132. [Google Scholar] [CrossRef]
- Dennis, L.; Peacock, J. Genes directing flower development in Arabidopsis. Plant Cell 2019, 31, 1192–1193. [Google Scholar] [CrossRef] [Green Version]
- Thomson, B.; Wellmer, F. Molecular regulation of flower development. Curr. Top. Dev. Biol. 2019, 131, 185–210. [Google Scholar] [PubMed]
- Zhou, Y.; Wang, Y.; Krause, K.; Yang, T.; Dongus, J.A.; Zhang, Y.; Turck, F. Telobox motifs recruit CLF/SWN–PRC2 for H3K27me3 deposition via TRB factors in Arabidopsis. Nat. Genet. 2018, 50, 638–644. [Google Scholar] [CrossRef]
- Sun, Y.; Fan, Z.; Li, X.; Li, J.; Yin, H. The APETALA1 and FRUITFUL homologs in Camellia japonica and their roles in double flower domestication. Mol. Breed. 2014, 33, 821–834. [Google Scholar] [CrossRef]
Publisher’s Note: MDPI stays neutral with regard to jurisdictional claims in published maps and institutional affiliations. |
© 2022 by the authors. Licensee MDPI, Basel, Switzerland. This article is an open access article distributed under the terms and conditions of the Creative Commons Attribution (CC BY) license (https://creativecommons.org/licenses/by/4.0/).






