In Silico Identification of 2,4-Diaminopyrimidine-Based Compounds as Potential CK1ε Inhibitors
Abstract
1. Introduction
2. Results
2.1. Identification of Compounds Matching the Pharmacophore Model
2.2. Cheminformatic Analysis
2.3. Framework-Based Clustering
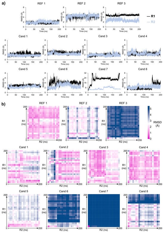
2.4. MD Simulations for Representative Compounds
2.5. Binding Free Energy for the CK1ε/Candidate Complexes
2.6. Analysis of the Binding Behavior
2.7. Assessment of the Group 5 Members
3. Discussion
4. Materials and Methods
4.1. Preparation of the CK1ε/REF 1–3 Complexes
4.2. Virtual Screening
4.3. MD Simulations
4.4. MD Analysis
4.5. MM/PBSA Calculation
5. Conclusions
Supplementary Materials
Author Contributions
Funding
Data Availability Statement
Acknowledgments
Conflicts of Interest
Abbreviations
| CK1 | Casein kinase 1 |
| CK1ε | Casein kinase 1 epsilon |
| CK1δ | Casein kinase 1 delta |
| IC50 | Half maximal inhibitory concentration |
| FDA | Food and Drug Administration |
| Ro5 | Lipinski’s rule of five |
| ATP | Adenosine triphosphate |
| PI3Kδ | Phosphoinositide 3-kinase-δ |
| RMSD | Root-mean-square deviation |
| HBD | Hydrogen bond donor |
| HBA | Hydrogen bond acceptor |
| B&M | Bemis and Murcko |
| MD | Molecular dynamics |
| RMSF | Root-mean-square fluctuation |
| ns | Nanosecond |
| MM/PBSA | Molecular Mechanics Poisson–Boltzmann Surface Area |
| IE | Interaction entropy |
| SMILES | Simplified Molecular Input Line Entry System |
| ΔG | Change in Gibbs free energy |
References
- Fulcher, L.J.; Sapkota, G.P. Functions and Regulation of the Serine/Threonine Protein Kinase CK1 Family: Moving beyond Promiscuity. Biochem. J. 2020, 477, 4603–4621. [Google Scholar] [CrossRef]
- Cheong, J.K.; Virshup, D.M. Casein Kinase 1: Complexity in the Family. Int. J. Biochem. Cell Biol. 2011, 43, 465–469. [Google Scholar] [CrossRef] [PubMed]
- Etchegaray, J.-P.; Machida, K.K.; Noton, E.; Constance, C.M.; Dallmann, R.; Di Napoli, M.N.; DeBruyne, J.P.; Lambert, C.M.; Yu, E.A.; Reppert, S.M.; et al. Casein Kinase 1 Delta Regulates the Pace of the Mammalian Circadian Clock. Mol. Cell. Biol. 2009, 29, 3853–3866. [Google Scholar] [CrossRef] [PubMed]
- Yang, Y.; Xu, T.; Zhang, Y.; Qin, X. Molecular Basis for the Regulation of the Circadian Clock Kinases CK1δ and CK1ε. Cell. Signal. 2017, 31, 58–65. [Google Scholar] [CrossRef]
- Guo, G.; Wang, K.; Hu, S.-S.; Tian, T.; Liu, P.; Mori, T.; Chen, P.; Johnson, C.H.; Qin, X. Autokinase Activity of Casein Kinase 1 δ/ε Governs the Period of Mammalian Circadian Rhythms. J. Biol. Rhythm. 2019, 34, 482–496. [Google Scholar] [CrossRef]
- He, T.-Y.; Wu, D.-W.; Lin, P.-L.; Wang, L.; Huang, C.-C.; Chou, M.-C.; Lee, H. DDX3 Promotes Tumor Invasion in Colorectal Cancer via the CK1ε/Dvl2 Axis. Sci. Rep. 2016, 6, 21483. [Google Scholar] [CrossRef]
- Cheong, J.K.; Hung, N.T.; Wang, H.; Tan, P.; Voorhoeve, P.M.; Lee, S.H.; Virshup, D.M. IC261 Induces Cell Cycle Arrest and Apoptosis of Human Cancer Cells via CK1δ/ɛ and Wnt/β-Catenin Independent Inhibition of Mitotic Spindle Formation. Oncogene 2011, 30, 2558–2569. [Google Scholar] [CrossRef]
- Sakanaka, C.; Leong, P.; Xu, L.; Harrison, S.D.; Williams, L.T. Casein Kinase Iɛ in the Wnt Pathway: Regulation of β-Catenin Function. Proc. Natl. Acad. Sci. USA 1999, 96, 12548–12552. [Google Scholar] [CrossRef]
- Zhang, S.; Li, Y.; Wu, Y.; Shi, K.; Bing, L.; Hao, J. Wnt/β-Catenin Signaling Pathway Upregulates c-Myc Expression to Promote Cell Proliferation of P19 Teratocarcinoma Cells. Anat. Rec. 2012, 295, 2104–2113. [Google Scholar] [CrossRef]
- Ma, X.; Han, X.; Wang, W.; Zhang, Q.; Tang, H. β-Catenin Regulates Ovarian Granulosa Cell Cycle and Proliferation in Laying Hens by Interacting with TCF4. Poult. Sci. 2024, 103, 103377. [Google Scholar] [CrossRef]
- Barrallo-Gimeno, A.; Nieto, M.A. The Snail Genes as Inducers of Cell Movement and Survival: Implications in Development and Cancer. Development 2005, 132, 3151–3161. [Google Scholar] [CrossRef] [PubMed]
- Heuberger, J.; Birchmeier, W. Interplay of Cadherin-Mediated Cell Adhesion and Canonical Wnt Signaling. Cold Spring Harb. Perspect. Biol. 2010, 2, a002915. [Google Scholar] [CrossRef] [PubMed]
- Vinyoles, M.; Del Valle-Pérez, B.; Curto, J.; Padilla, M.; Villarroel, A.; Yang, J.; de Herreros, A.G.; Duñach, M. Activation of CK1ɛ by PP2A/PR61ɛ Is Required for the Initiation of Wnt Signaling. Oncogene 2017, 36, 429–438. [Google Scholar] [CrossRef]
- Lin, S.-H.; Chen, M.-K.; Chang, J.H.; Velmurugan, B.K.; Annamanedi, M.; Su, S.-C.; Yeh, K.-T.; Yang, S.-F. Impact of Polymorphisms in Casein Kinase 1 Epsilon and Environmental Factors in Oral Cancer Susceptibility. J. Cancer 2019, 10, 5065–5069. [Google Scholar] [CrossRef]
- Tage, H.; Yamaguchi, K.; Nakagawa, S.; Kasuga, S.; Takane, K.; Furukawa, Y.; Ikenoue, T. Visinin-like 1, a Novel Target Gene of the Wnt/β-Catenin Signaling Pathway, Is Involved in Apoptosis Resistance in Colorectal Cancer. Cancer Med. 2023, 12, 13426–13437. [Google Scholar] [CrossRef]
- Gutova, M.; Hibbard, J.C.; Ma, E.; Natri, H.M.; Adhikarla, V.; Chimge, N.-O.; Qiu, R.; Nguyen, C.; Melendez, E.; Aguilar, B.; et al. Targeting Wnt Signaling for Improved Glioma Immunotherapy. Front. Immunol. 2024, 15, 1342625. [Google Scholar] [CrossRef]
- Richter, J.; Ullah, K.; Xu, P.; Alscher, V.; Blatz, A.; Peifer, C.; Halekotte, J.; Leban, J.; Vitt, D.; Holzmann, K.; et al. Effects of Altered Expression and Activity Levels of CK1δ and ɛ on Tumor Growth and Survival of Colorectal Cancer Patients. Int. J. Cancer 2015, 136, 2799–2810. [Google Scholar] [CrossRef]
- Lin, S.-H.; Lin, Y.-M.; Yeh, C.-M.; Chen, C.-J.; Chen, M.-W.; Hung, H.-F.; Yeh, K.-T.; Yang, S.-F. Casein Kinase 1 Epsilon Expression Predicts Poorer Prognosis in Low T-Stage Oral Cancer Patients. Int. J. Mol. Sci. 2014, 15, 2876–2891. [Google Scholar] [CrossRef]
- Lopez-Guerra, J.L.; Verdugo-Sivianes, E.M.; Otero-Albiol, D.; Vieites, B.; Ortiz-Gordillo, M.J.; León, J.M.D.; Praena-Fernandez, J.M.; Marin, J.J.; Carnero, A. High Casein Kinase 1 Epsilon Levels Are Correlated with Better Prognosis in Subsets of Patients with Breast Cancer. Oncotarget 2015, 6, 30343–30356. [Google Scholar] [CrossRef]
- Zhang, S.; Chen, L.; Cui, B.; Chuang, H.-Y.; Yu, J.; Wang-Rodriguez, J.; Tang, L.; Chen, G.; Basak, G.W.; Kipps, T.J. ROR1 Is Expressed in Human Breast Cancer and Associated with Enhanced Tumor-Cell Growth. PLoS ONE 2012, 7, e31127. [Google Scholar] [CrossRef]
- Pohl, S.-G.; Brook, N.; Agostino, M.; Arfuso, F.; Kumar, A.P.; Dharmarajan, A. Wnt Signaling in Triple-Negative Breast Cancer. Oncogenesis 2017, 6, e310. [Google Scholar] [CrossRef] [PubMed]
- Dang, F.; Nie, L.; Zhou, J.; Shimizu, K.; Chu, C.; Wu, Z.; Fassl, A.; Ke, S.; Wang, Y.; Zhang, J.; et al. Inhibition of CK1ε Potentiates the Therapeutic Efficacy of CDK4/6 Inhibitor in Breast Cancer. Nat. Commun. 2021, 12, 5386. [Google Scholar] [CrossRef] [PubMed]
- Long, N.H.; Lee, S.-J. Targeting Casein Kinase 1 for Cancer Therapy: Current Strategies and Future Perspectives. Front. Oncol. 2023, 13, 1244775. [Google Scholar] [CrossRef]
- Liu, M.; Hu, Y.; Lu, S.; Lu, M.; Li, J.; Chang, H.; Jia, H.; Zhou, M.; Ren, F.; Zhong, J. IC261, a Specific Inhibitor of CK1δ/ε, Promotes Aerobic Glycolysis through P53-Dependent Mechanisms in Colon Cancer. Int. J. Biol. Sci. 2020, 16, 882–892. [Google Scholar] [CrossRef]
- Polakis, P. The Oncogenic Activation of β-Catenin. Curr. Opin. Genet. Dev. 1999, 9, 15–21. [Google Scholar] [CrossRef]
- Rodriguez, N.; Yang, J.; Hasselblatt, K.; Liu, S.; Zhou, Y.; Rauh-Hain, J.A.; Ng, S.; Choi, P.; Fong, W.; Agar, N.Y.R.; et al. Casein Kinase I Epsilon Interacts with Mitochondrial Proteins for the Growth and Survival of Human Ovarian Cancer Cells. EMBO Mol. Med. 2012, 4, 952–963. [Google Scholar] [CrossRef]
- Kim, S.Y.; Dunn, I.F.; Firestein, R.; Gupta, P.; Wardwell, L.; Repich, K.; Schinzel, A.C.; Wittner, B.; Silver, S.J.; Root, D.E.; et al. CK1ε Is Required for Breast Cancers Dependent on β-Catenin Activity. PLoS ONE 2010, 5, e8979. [Google Scholar] [CrossRef]
- Burger, K.L.; Meads, M.B.; Silva, A.; Distler, A.; Silva, M.C.S.; Jacobson, T.; Teer, J.K.; Roush, W.R.; Shain, K.H.; Cleveland, J.L. A CK1δ/CK1ε-to-Wnt/β-Catenin Circuit Is a Therapeutic Vulnerability in Primary and Drug Resistant Multiple Myeloma. Blood 2016, 128, 2094. [Google Scholar] [CrossRef]
- Walton, K.M.; Fisher, K.; Rubitski, D.; Marconi, M.; Meng, Q.-J.; Sládek, M.; Adams, J.; Bass, M.; Chandrasekaran, R.; Butler, T.; et al. Selective Inhibition of Casein Kinase 1ϵ Minimally Alters Circadian Clock Period. J. Pharmacol. Exp. Ther. 2009, 330, 430–439. [Google Scholar] [CrossRef]
- Choi, J.Y.; Noguchi, Y.; Alburger, J.M.; Bayle, S.; Chung, E.; Grant, W.; Chaikuad, A.; Knapp, S.; Duckett, D.R.; Roush, W.R. Structure-Based Development of Isoform-Selective Inhibitors of Casein Kinase 1ε vs. Casein Kinase 1δ. J. Med. Chem. 2023, 66, 7162–7178. [Google Scholar] [CrossRef]
- Fowler, N.H.; Samaniego, F.; Jurczak, W.; Ghosh, N.; Derenzini, E.; Reeves, J.A.; Knopińska-Posłuszny, W.; Cheah, C.Y.; Phillips, T.; Lech-Maranda, E.; et al. Umbralisib, a Dual PI3Kδ/CK1ε Inhibitor in Patients with Relapsed or Refractory Indolent Lymphoma. J. Clin. Oncol. 2021, 39, 1609–1618. [Google Scholar] [CrossRef] [PubMed]
- Dhillon, S.; Keam, S.J. Umbralisib: First Approval. Drugs 2021, 81, 857–866. [Google Scholar] [CrossRef]
- Gribben, J.G.; Jurczak, W.; Jacobs, R.W.; Grosicki, S.; Giannopoulos, K.; Wrobel, T.; Zafar, S.F.; Cultrera, J.L.; Kambhampati, S.; Danilov, A.; et al. Umbralisib Plus Ublituximab (U2) Is Superior to Obinutuzumab Plus Chlorambucil (O+Chl) in Patients with Treatment Naïve (TN) and Relapsed/Refractory (R/R) Chronic Lymphocytic Leukemia (CLL): Results from the Phase 3 Unity-CLL Study. Blood 2020, 136, 37–39. [Google Scholar] [CrossRef]
- Das, S.; Mondal, S.; Patel, T.; Himaja, A.; Adhikari, N.; Banerjee, S.; Baidya, S.K.; De, A.K.; Gayen, S.; Ghosh, B.; et al. Derivatives of D(−) Glutamine-Based MMP-2 Inhibitors as an Effective Remedy for the Management of Chronic Myeloid Leukemia-Part-I: Synthesis, Biological Screening and in Silico Binding Interaction Analysis. Eur. J. Med. Chem. 2024, 274, 116563. [Google Scholar] [CrossRef]
- Das, S.; Patel, T.; Himaja, A.; Regula, S.; Banerjee, S.; De, A.K.; Qureshi, I.A.; Gayen, S.; Ghosh, B.; Adhikari, N.; et al. Derivatives of D(−)-Glutamine-Based MMP-2 Inhibitors as an Effective Remedy for the Management of Chronic Myeloid Leukemia-Part-III: Synthesis, Biological Screening and in Silico Binding Interaction Analysis. Bioorganic Chem. 2025, 154, 108057. [Google Scholar] [CrossRef]
- Sunkari, Y.K.; Meijer, L.; Flajolet, M. The Protein Kinase CK1: Inhibition, Activation, and Possible Allosteric Modulation. Front. Mol. Biosci. 2022, 9, 916232. [Google Scholar] [CrossRef]
- Traxler, P.; Furet, P. Strategies toward the Design of Novel and Selective Protein Tyrosine Kinase Inhibitors. Pharmacol. Ther. 1999, 82, 195–206. [Google Scholar] [CrossRef]
- Córdova-Bahena, L.; Sánchez-Álvarez, A.A.; Ruiz-Moreno, A.J.; Velasco-Velázquez, M.A. Repositioning of Etravirine as a Potential CK1ε Inhibitor by Virtual Screening. Pharmaceuticals 2022, 15, 8. [Google Scholar] [CrossRef]
- Sunseri, J.; Koes, D.R. Pharmit: Interactive Exploration of Chemical Space. Nucleic Acids Res. 2016, 44, W442–W448. [Google Scholar] [CrossRef]
- Kim, S.; Bolton, E.E. PubChem: A Large-Scale Public Chemical Database for Drug Discovery. In Open Access Databases and Datasets for Drug Discovery; John Wiley & Sons, Ltd.: Chichester, England, 2024; pp. 39–66. ISBN 978-3-527-83049-7. [Google Scholar]
- Koes, D.R.; Baumgartner, M.P.; Camacho, C.J. Lessons Learned in Empirical Scoring with Smina from the CSAR 2011 Benchmarking Exercise. J. Chem. Inf. Model. 2013, 53, 1893–1904. [Google Scholar] [CrossRef]
- Lipinski, C.A. Lead- and Drug-like Compounds: The Rule-of-Five Revolution. Drug Discov. Today Technol. 2004, 1, 337–341. [Google Scholar] [CrossRef] [PubMed]
- Wu, X.; Wang, S.; Pan, Y.; Li, M.; Song, M.; Zhang, H.; Deng, M.; Yang, X.; Xu, J.; Zhang, S.; et al. m6A Reader PRRC2A Promotes Colorectal Cancer Progression via CK1ε-Mediated Activation of WNT and YAP Signaling Pathways. Adv. Sci. 2025, 12, 2406935. [Google Scholar] [CrossRef] [PubMed]
- Chen, S.; Wang, Q.; Wang, L.; Chen, H.; Gao, X.; Gong, D.; Ma, J.; Kubra, S.; Yao, X.; Li, X.; et al. REGγ Deficiency Suppresses Tumor Progression via Stabilizing CK1ε in Renal Cell Carcinoma. Cell Death Dis. 2018, 9, 627. [Google Scholar] [CrossRef]
- Varghese, R.T.; Young, S.; Pham, L.; Liang, Y.; Pridham, K.J.; Guo, S.; Murphy, S.; Kelly, D.F.; Sheng, Z. Casein Kinase 1 Epsilon Regulates Glioblastoma Cell Survival. Sci. Rep. 2018, 8, 13621. [Google Scholar] [CrossRef] [PubMed]
- Puerta, A.; Galán, A.R.; Fernandes, M.X.; Padrón, J.M. Facts and Myths of Selective Casein Kinase 1 ε Inhibition. J. Mol. Clin. Med. 2018, 1, 195–200. [Google Scholar] [CrossRef]
- Harb, J.; Lin, P.-J.; Hao, J. Recent Development of Wnt Signaling Pathway Inhibitors for Cancer Therapeutics. Curr. Oncol. Rep. 2019, 21, 12. [Google Scholar] [CrossRef]
- Tran, F.H.; Zheng, J.J. Modulating the Wnt Signaling Pathway with Small Molecules. Protein Sci. 2017, 26, 650–661. [Google Scholar] [CrossRef]
- Lin, Y.-C.; Sun, D.-P.; Hsieh, T.-H.; Chen, C.-H. Targeting CK1δ and CK1ε as a New Therapeutic Approach for Clear Cell Renal Cell Carcinoma. Pharmacology 2024, 109, 330–340. [Google Scholar] [CrossRef]
- Shin, S.; Wolgamott, L.; Roux, P.P.; Yoon, S.-O. Casein Kinase 1ϵ Promotes Cell Proliferation by Regulating mRNA Translation. Cancer Res. 2014, 74, 201–211. [Google Scholar] [CrossRef]
- Janovska, P.; Verner, J.; Kohoutek, J.; Bryjova, L.; Gregorova, M.; Dzimkova, M.; Skabrahova, H.; Radaszkiewicz, T.; Ovesna, P.; Vondalova Blanarova, O.; et al. Casein Kinase 1 Is a Therapeutic Target in Chronic Lymphocytic Leukemia. Blood 2018, 131, 1206–1218. [Google Scholar] [CrossRef]
- Mehlich, D.; Marusiak, A.A. Kinase Inhibitors for Precision Therapy of Triple-Negative Breast Cancer: Progress, Challenges, and New Perspectives on Targeting This Heterogeneous Disease. Cancer Lett. 2022, 547, 215775. [Google Scholar] [CrossRef] [PubMed]
- Yang, L.-L.; Li, G.-B.; Yan, H.-X.; Sun, Q.-Z.; Ma, S.; Ji, P.; Wang, Z.-R.; Feng, S.; Zou, J.; Yang, S.-Y. Discovery of N6-Phenyl-1H-Pyrazolo[3,4-d]Pyrimidine-3,6-Diamine Derivatives as Novel CK1 Inhibitors Using Common-Feature Pharmacophore Model Based Virtual Screening and Hit-to-Lead Optimization. Eur. J. Med. Chem. 2012, 56, 30–38. [Google Scholar] [CrossRef] [PubMed]
- Bolcato, G.; Cescon, E.; Pavan, M.; Bissaro, M.; Bassani, D.; Federico, S.; Spalluto, G.; Sturlese, M.; Moro, S. A Computational Workflow for the Identification of Novel Fragments Acting as Inhibitors of the Activity of Protein Kinase CK1? Int. J. Mol. Sci. 2021, 22, 9741. [Google Scholar] [CrossRef]
- Makhuri, F.R.; Ghasemi, J.B. Computer-Aided Scaffold Hopping to Identify a Novel Series of Casein Kinase 1 Delta (CK1d) Inhibitors for Amyotrophic Lateral Sclerosis. Eur. J. Pharm. Sci. 2015, 78, 151–162. [Google Scholar] [CrossRef]
- Liu, W.; Jiang, J.; Lin, Y.; You, Q.; Wang, L. Insight into Thermodynamic and Kinetic Profiles in Small-Molecule Optimization. J. Med. Chem. 2022, 65, 10809–10847. [Google Scholar] [CrossRef]
- Good, A.C. 3D Molecular Similarity Indices and Their Application in QSAR Studies. In Molecular Similarity in Drug Design; Dean, P.M., Ed.; Springer: Dordrecht, The Netherlands, 1995; pp. 24–56. ISBN 978-94-011-1350-2. [Google Scholar]
- Hansch, C. Quantitative Approach to Biochemical Structure-Activity Relationships. Acc. Chem. Res. 1969, 2, 232–239. [Google Scholar] [CrossRef]
- McKinney, J.D.; Richard, A.; Waller, C.; Newman, M.C.; Gerberick, F. The Practice of Structure Activity Relationships (SAR) in Toxicology. Toxicol. Sci. 2000, 56, 8–17. [Google Scholar] [CrossRef]
- Kubinyi, H. Chemical Similarity and Biological Activities. J. Braz. Chem. Soc. 2002, 13, 717–726. [Google Scholar] [CrossRef]
- Stumpfe, D.; Hu, H.; Bajorath, J. Evolving Concept of Activity Cliffs. ACS Omega 2019, 4, 14360–14368. [Google Scholar] [CrossRef]
- Daoud, S.; Taha, M. Protein Characteristics Substantially Influence the Propensity of Activity Cliffs among Kinase Inhibitors. Sci. Rep. 2024, 14, 9058. [Google Scholar] [CrossRef]
- Ursu, A.; Illich, D.J.; Takemoto, Y.; Porfetye, A.T.; Zhang, M.; Brockmeyer, A.; Janning, P.; Watanabe, N.; Osada, H.; Vetter, I.R.; et al. Epiblastin A Induces Reprogramming of Epiblast Stem Cells Into Embryonic Stem Cells by Inhibition of Casein Kinase 1. Cell Chem. Biol. 2016, 23, 494–507. [Google Scholar] [CrossRef] [PubMed]
- Wu, F.; Yao, H.; Li, W.; Zhang, N.; Fan, Y.; Chan, A.S.C.; Li, X.; An, B. Synthesis and Evaluation of Novel 2,4-Diaminopyrimidines Bearing a Sulfoxide Moiety as Anaplastic Lymphoma Kinase (ALK) Inhibition Agents. Bioorg. Med. Chem. Lett. 2021, 48, 128253. [Google Scholar] [CrossRef] [PubMed]
- Wang, X.; Li, Y.-R.; Wu, J.; Niu, J.-B.; Song, J.; Zhang, S.-Y. Discovery of 2,4-Diaminopyrimidine Derivatives as Potent Inhibitors of FAK Capable of Activating the Hippo Pathway for the Treatment of Esophageal Squamous Cell Carcinoma. Eur. J. Med. Chem. 2025, 287, 117328. [Google Scholar] [CrossRef]
- Qin, W.-W.; Sang, C.-Y.; Zhang, L.-L.; Wei, W.; Tian, H.-Z.; Liu, H.-X.; Chen, S.-W.; Hui, L. Synthesis and Biological Evaluation of 2,4-Diaminopyrimidines as Selective Aurora A Kinase Inhibitors. Eur. J. Med. Chem. 2015, 95, 174–184. [Google Scholar] [CrossRef]
- Powell, N.A.; Hoffman, J.K.; Ciske, F.L.; Kohrt, J.T.; Baxi, S.M.; Peng, Y.-W.; Zhong, M.; Catana, C.; Ohren, J.; Perrin, L.A.; et al. Optimization of Highly Selective 2,4-Diaminopyrimidine-5-Carboxamide Inhibitors of Sky Kinase. Bioorg. Med. Chem. Lett. 2013, 23, 1051–1055. [Google Scholar] [CrossRef]
- Qiao, Y.; Chen, T.; Yang, H.; Chen, Y.; Lin, H.; Qu, W.; Feng, F.; Liu, W.; Guo, Q.; Liu, Z.; et al. Small Molecule Modulators Targeting Protein Kinase CK1 and CK2. Eur. J. Med. Chem. 2019, 181, 111581. [Google Scholar] [CrossRef]
- Jarmolinska, A.I.; Kadlof, M.; Dabrowski-Tumanski, P.; Sulkowska, J.I. GapRepairer: A Server to Model a Structural Gap and Validate It Using Topological Analysis. Bioinformatics 2018, 34, 3300–3307. [Google Scholar] [CrossRef]
- Daina, A.; Michielin, O.; Zoete, V. SwissADME: A Free Web Tool to Evaluate Pharmacokinetics, Drug-Likeness and Medicinal Chemistry Friendliness of Small Molecules. Sci. Rep. 2017, 7, 42717. [Google Scholar] [CrossRef]
- Bemis, G.W.; Murcko, M.A. The Properties of Known Drugs. 1. Molecular Frameworks. J. Med. Chem. 1996, 39, 2887–2893. [Google Scholar] [CrossRef]
- López-López, E.; Naveja, J.J.; Medina-Franco, J.L. DataWarrior: An Evaluation of the Open-Source Drug Discovery Tool. Expert. Opin. Drug Discov. 2019, 14, 335–341. [Google Scholar] [CrossRef]
- Abraham, M.J.; Murtola, T.; Schulz, R.; Páll, S.; Smith, J.C.; Hess, B.; Lindahl, E. GROMACS: High Performance Molecular Simulations through Multi-Level Parallelism from Laptops to Supercomputers. SoftwareX 2015, 1–2, 19–25. [Google Scholar] [CrossRef]
- Huang, J.; Rauscher, S.; Nawrocki, G.; Ran, T.; Feig, M.; de Groot, B.L.; Grubmüller, H.; MacKerell, A.D. CHARMM36m: An Improved Force Field for Folded and Intrinsically Disordered Proteins. Nat. Methods 2017, 14, 71–73. [Google Scholar] [CrossRef] [PubMed]
- Jo, S.; Cheng, X.; Islam, S.M.; Huang, L.; Rui, H.; Zhu, A.; Lee, H.S.; Qi, Y.; Han, W.; Vanommeslaeghe, K.; et al. Chapter Eight—CHARMM-GUI PDB Manipulator for Advanced Modeling and Simulations of Proteins Containing Nonstandard Residues. In Advances in Protein Chemistry and Structural Biology; Karabencheva-Christova, T., Ed.; Biomolecular Modelling and Simulations; Academic Press: Waltham, MA, USA, 2014; Volume 96, pp. 235–265. [Google Scholar]
- Li, S.; Hong, M. Protonation, Tautomerization, and Rotameric Structure of Histidine: A Comprehensive Study by Magic-Angle-Spinning Solid-State NMR. J. Am. Chem. Soc. 2011, 133, 1534–1544. [Google Scholar] [CrossRef]
- Kim, S.; Lee, J.; Jo, S.; Brooks III, C.L.; Lee, H.S.; Im, W. CHARMM-GUI Ligand Reader and Modeler for CHARMM Force Field Generation of Small Molecules. J. Comput. Chem. 2017, 38, 1879–1886. [Google Scholar] [CrossRef]
- Bussi, G.; Donadio, D.; Parrinello, M. Canonical Sampling through Velocity Rescaling. J. Chem. Phys. 2007, 126, 014101. [Google Scholar] [CrossRef]
- Nosé, S. A Molecular Dynamics Method for Simulations in the Canonical Ensemble. Mol. Phys. 1984, 52, 255–268. [Google Scholar] [CrossRef]
- Parrinello, M.; Rahman, A. Polymorphic Transitions in Single Crystals: A New Molecular Dynamics Method. J. Appl. Phys. 1981, 52, 7182–7190. [Google Scholar] [CrossRef]
- Brown, D.K.; Penkler, D.L.; Sheik Amamuddy, O.; Ross, C.; Atilgan, A.R.; Atilgan, C.; Tastan Bishop, Ö. MD-TASK: A Software Suite for Analyzing Molecular Dynamics Trajectories. Bioinformatics 2017, 33, 2768–2771. [Google Scholar] [CrossRef]
- Kagami, L.P.; das Neves, G.M.; Timmers, L.F.S.M.; Caceres, R.A.; Eifler-Lima, V.L. Geo-Measures: A PyMOL Plugin for Protein Structure Ensembles Analysis. Comput. Biol. Chem. 2020, 87, 107322. [Google Scholar] [CrossRef]
- Adasme, M.F.; Linnemann, K.L.; Bolz, S.N.; Kaiser, F.; Salentin, S.; Haupt, V.J.; Schroeder, M. PLIP 2021: Expanding the Scope of the Protein–Ligand Interaction Profiler to DNA and RNA. Nucleic Acids Res. 2021, 49, W530–W534. [Google Scholar] [CrossRef]
- Miller, B.R.; McGee, T.D.; Swails, J.M.; Homeyer, N.; Gohlke, H.; Roitberg, A.E. MMPBSA.Py: An Efficient Program for End-State Free Energy Calculations. J. Chem. Theory Comput. 2012, 8, 3314–3321. [Google Scholar] [CrossRef] [PubMed]
- Duan, L.; Liu, X.; Zhang, J.Z.H. Interaction Entropy: A New Paradigm for Highly Efficient and Reliable Computation of Protein-Ligand Binding Free Energy. J. Am. Chem. Soc. 2016, 138, 5722–5728. [Google Scholar] [CrossRef] [PubMed]
- Ekberg, V.; Ryde, U. On the Use of Interaction Entropy and Related Methods to Estimate Binding Entropies. J. Chem. Theory Comput. 2021, 17, 5379–5391. [Google Scholar] [CrossRef]
- Valdés-Tresanco, M.S.; Valdés-Tresanco, M.E.; Valiente, P.A.; Moreno, E. gmx_MMPBSA: A New Tool to Perform End-State Free Energy Calculations with GROMACS. J. Chem. Theory Comput. 2021, 17, 6281–6291. [Google Scholar] [CrossRef]









Disclaimer/Publisher’s Note: The statements, opinions and data contained in all publications are solely those of the individual author(s) and contributor(s) and not of MDPI and/or the editor(s). MDPI and/or the editor(s) disclaim responsibility for any injury to people or property resulting from any ideas, methods, instructions or products referred to in the content. |
© 2025 by the authors. Licensee MDPI, Basel, Switzerland. This article is an open access article distributed under the terms and conditions of the Creative Commons Attribution (CC BY) license (https://creativecommons.org/licenses/by/4.0/).
Share and Cite
Sánchez-Álvarez, A.A.; Velasco-Velázquez, M.A.; Cordova-Bahena, L. In Silico Identification of 2,4-Diaminopyrimidine-Based Compounds as Potential CK1ε Inhibitors. Pharmaceuticals 2025, 18, 741. https://doi.org/10.3390/ph18050741
Sánchez-Álvarez AA, Velasco-Velázquez MA, Cordova-Bahena L. In Silico Identification of 2,4-Diaminopyrimidine-Based Compounds as Potential CK1ε Inhibitors. Pharmaceuticals. 2025; 18(5):741. https://doi.org/10.3390/ph18050741
Chicago/Turabian StyleSánchez-Álvarez, Axel A., Marco A. Velasco-Velázquez, and Luis Cordova-Bahena. 2025. "In Silico Identification of 2,4-Diaminopyrimidine-Based Compounds as Potential CK1ε Inhibitors" Pharmaceuticals 18, no. 5: 741. https://doi.org/10.3390/ph18050741
APA StyleSánchez-Álvarez, A. A., Velasco-Velázquez, M. A., & Cordova-Bahena, L. (2025). In Silico Identification of 2,4-Diaminopyrimidine-Based Compounds as Potential CK1ε Inhibitors. Pharmaceuticals, 18(5), 741. https://doi.org/10.3390/ph18050741
