Hypidone Hydrochloride (YL-0919), a Sigma-1 Receptor Agonist, Improves Attention by Increasing BDNF in mPFC
Abstract
1. Introduction
2. Results
2.1. YL-0919 Improves the Attention of Rats Under a Physiological State
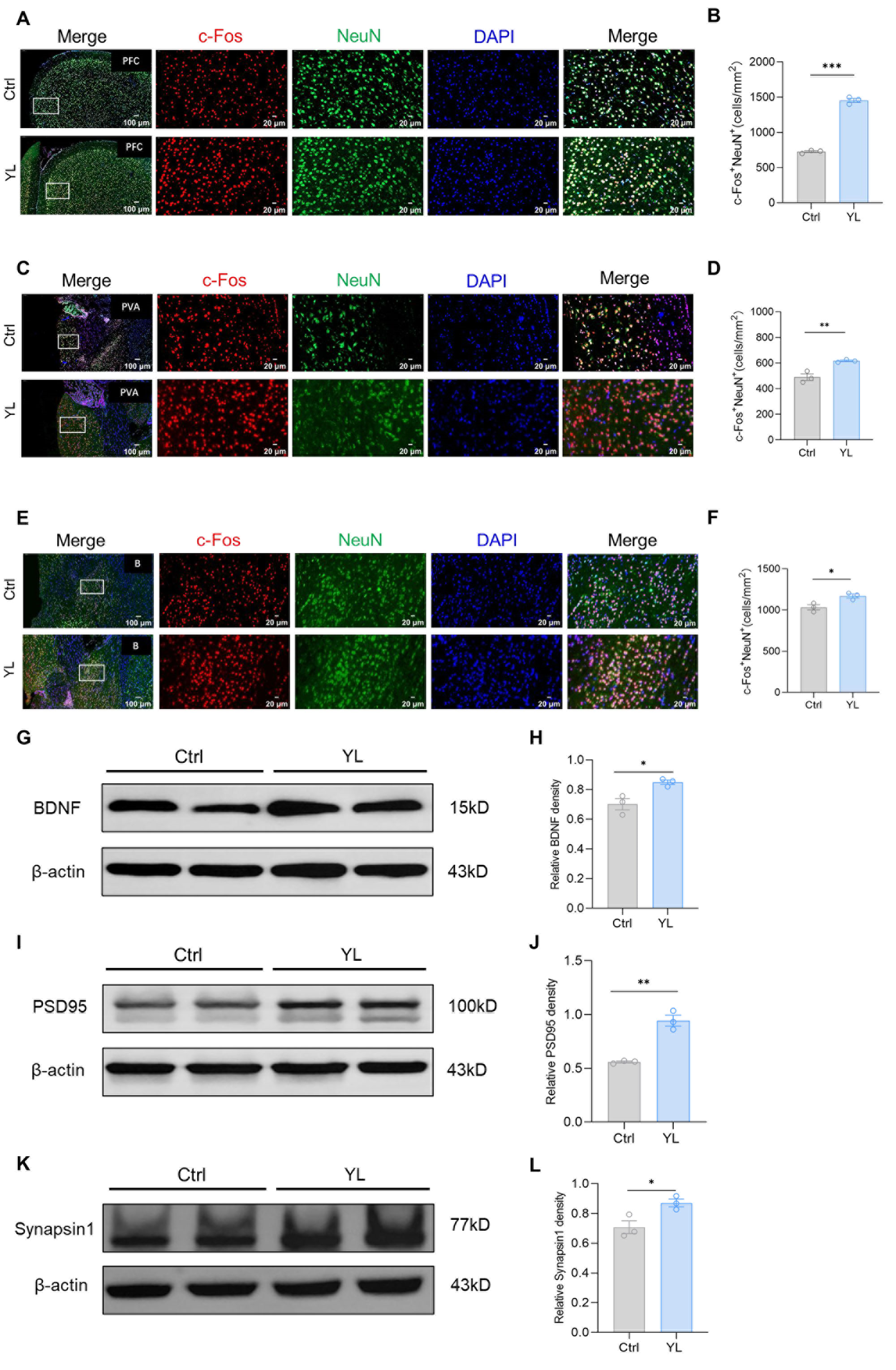
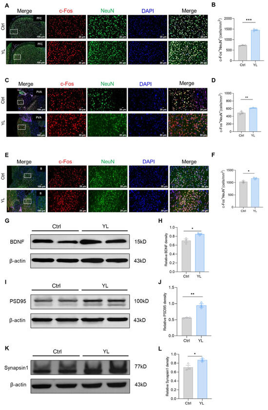
2.2. YL-0919 Improves Attention by Increasing Neuronal Excitability and the Expression of BDNF and Synaptic-Related Proteins Under a Physiological State
2.3. Exposure to Exogenous CORT Results in Anxiety/Depression-like Behaviors and Attention Deficit and YL-0919 Significantly Improves the Attention of Rats Under This State
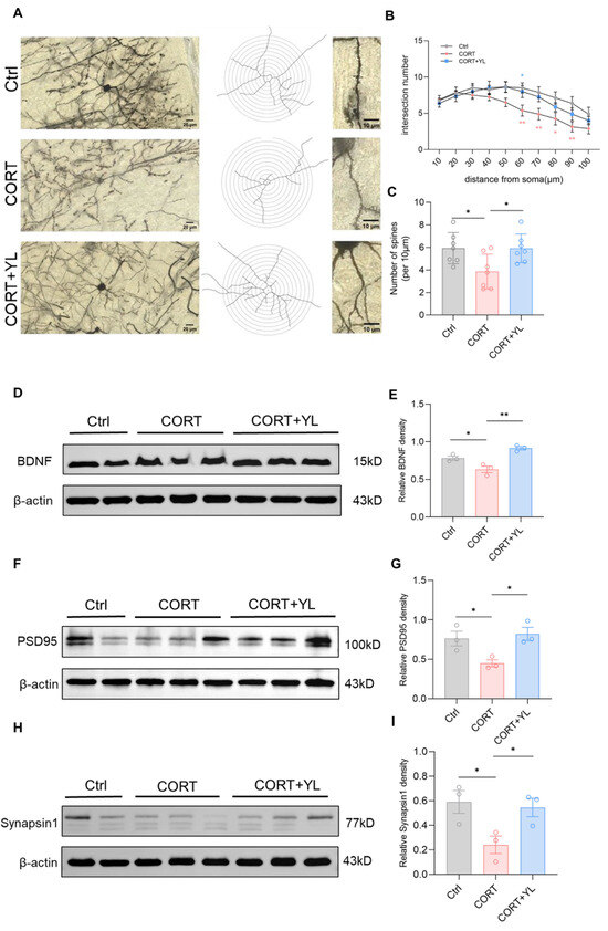
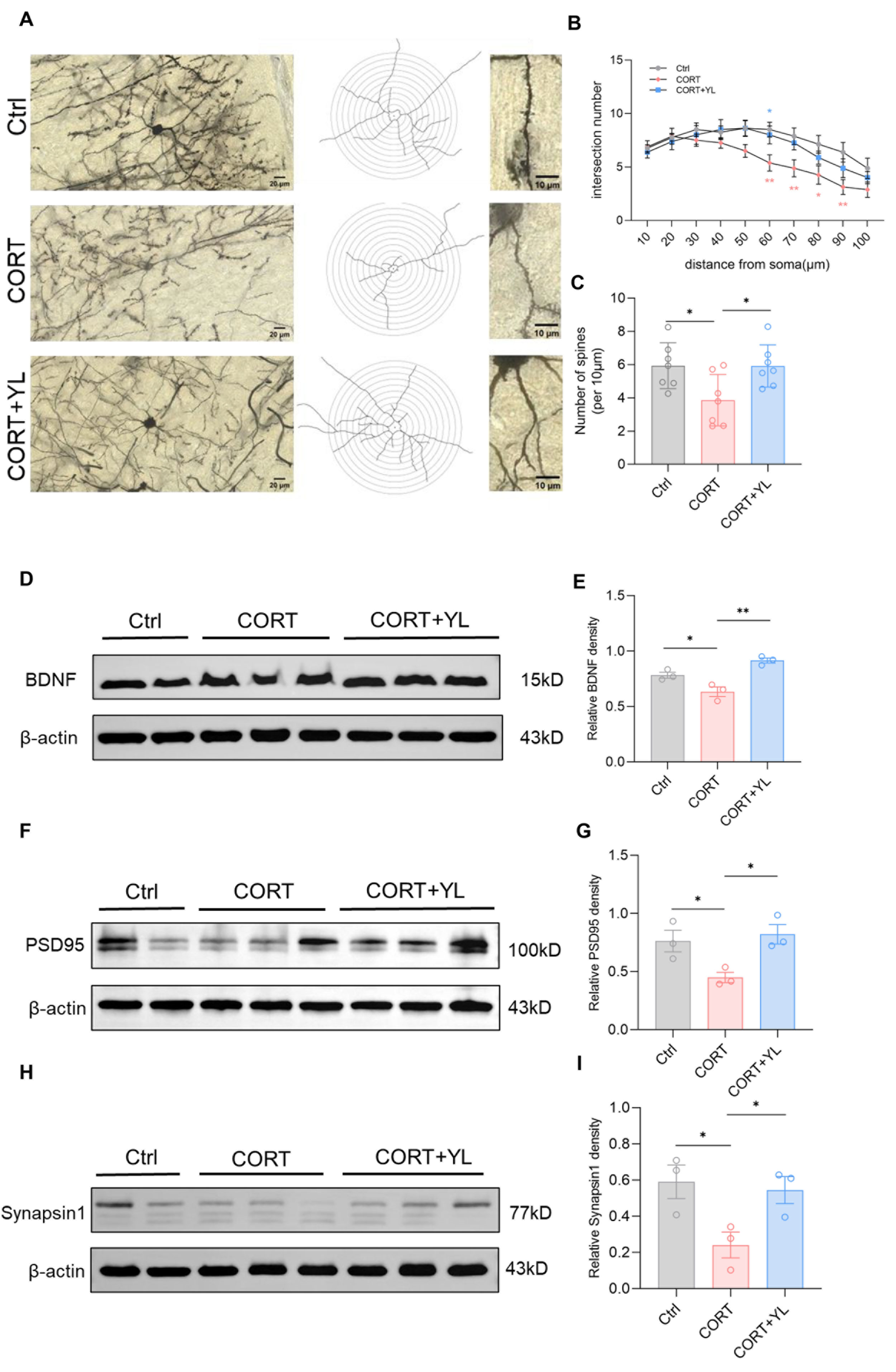
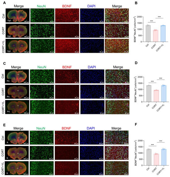
2.4. YL-0919 Improves Attention by Increasing the Expression of BDNF and Synaptic-Related Proteins and Dendritic Complexity in the mPFC of Rats Under a CORT-Exposed State
3. Discussion
4. Materials and Methods
4.1. Animals
4.2. Pharmacology Administration
4.3. 5-Choice Serial Reaction Time Task
4.4. Open Field Test
4.5. Novelty Suspended Feeding Test
4.6. Forced Swim Test
4.7. Western Blotting
4.8. Immunofluorescence Staining
4.9. Golgi–Cox Staining
4.10. Statistical Analysis
Author Contributions
Funding
Institutional Review Board Statement
Informed Consent Statement
Data Availability Statement
Conflicts of Interest
References
- Posner, J.; Polanczyk, G.V.; Sonuga-Barke, E. Attention-deficit hyperactivity disorder. Lancet 2020, 395, 450–462. [Google Scholar] [CrossRef]
- Reimherr, F.W.; Marchant, B.K.; Gift, T.E.; Steans, T.A. ADHD and Anxiety: Clinical Significance and Treatment Implications. Curr. Psychiatry Rep. 2017, 19, 109. [Google Scholar] [CrossRef] [PubMed]
- Sharma, A.; Couture, J. A review of the pathophysiology, etiology, and treatment of attention-deficit hyperactivity disorder (ADHD). Ann. Pharmacother. 2014, 48, 209–225. [Google Scholar] [CrossRef]
- Parlatini, V.; Radua, J.; Solanes Font, A.; Wichers, R.; Maltezos, S.; Sanefuji, M.; Dell’Acqua, F.; Catani, M.; Thiebaut de Schotten, M.; Murphy, D. Poor response to methylphenidate is associated with a smaller dorsal attentive network in adult Attention-Deficit/Hyperactivity Disorder (ADHD). Transl. Psychiatry 2023, 13, 303. [Google Scholar] [CrossRef]
- Wang, J.Y.; Ren, P.; Cui, L.Y.; Duan, J.Y.; Chen, H.L.; Zeng, Z.R.; Li, Y.F. Astrocyte-specific activation of sigma-1 receptors in mPFC mediates the faster onset antidepressant effect by inhibiting NF-κB-induced neuroinflammation. Brain Behav. Immun. 2024, 120, 256–274. [Google Scholar] [CrossRef]
- Li, D.; Zhang, S.Z.; Yao, Y.H.; Xiang, Y.; Ma, X.Y.; Wei, X.L.; Yan, H.T.; Liu, X.Y. Sigma-1 receptor agonist increases axon outgrowth of hippocampal neurons via voltage-gated calcium ions channels. CNS Neurosci. Ther. 2017, 23, 930–939. [Google Scholar] [CrossRef]
- Jia, J.; Cheng, J.; Wang, C.; Zhen, X. Sigma-1 Receptor-Modulated Neuroinflammation in Neurological Diseases. Front. Cell Neurosci. 2018, 12, 314. [Google Scholar] [CrossRef]
- Couly, S.; Goguadze, N.; Yasui, Y.; Kimura, Y.; Wang, S.M.; Sharikadze, N.; Wu, H.E.; Su, T.P. Knocking Out Sigma-1 Receptors Reveals Diverse Health Problems. Cell Mol. Neurobiol. 2022, 42, 597–620. [Google Scholar] [CrossRef]
- Yamaguchi, K.; Shioda, N.; Yabuki, Y.; Zhang, C.; Han, F.; Fukunaga, K. SA4503, A Potent Sigma-1 Receptor Ligand, Ameliorates Synaptic Abnormalities and Cognitive Dysfunction in a Mouse Model of ATR-X Syndrome. Int. J. Mol. Sci. 2018, 19, 2811. [Google Scholar] [CrossRef]
- Sałaciak, K.; Pytka, K. Revisiting the sigma-1 receptor as a biological target to treat affective and cognitive disorders. Neurosci. Biobehav. Rev. 2022, 132, 1114–1136. [Google Scholar] [CrossRef]
- Rueda, M.R.; Moyano, S.; Rico-Picó, J. Attention: The grounds of self-regulated cognition. Wiley Interdiscip. Rev. Cogn. Sci. 2023, 14, e1582. [Google Scholar] [CrossRef]
- Clark, A.; Tate, B.; Urban, B.; Schroeder, R.; Gennuso, S.; Ahmadzadeh, S.; McGregor, D.; Girma, B.; Shekoohi, S.; Kaye, A.D. Bupropion Mediated Effects on Depression, Attention Deficit Hyperactivity Disorder, and Smoking Cessation. Health Psychol. Res. 2023, 11, 81043. [Google Scholar] [CrossRef]
- Ren, P.; Wang, J.Y.; Chen, H.L.; Chang, H.X.; Zeng, Z.R.; Li, G.X.; Ma, H.; Zhao, Y.Q.; Li, Y.F. Sigma-1 receptor agonist properties that mediate the fast-onset antidepressant effect of hypidone hydrochloride (YL-0919). Eur. J. Pharmacol. 2023, 946, 175647. [Google Scholar] [CrossRef] [PubMed]
- Li, J.F.; Hu, W.Y.; Chang, H.X.; Bao, J.H.; Kong, X.X.; Ma, H.; Li, Y.F. Astrocytes underlie a faster-onset antidepressant effect of hypidone hydrochloride (YL-0919). Front. Pharmacol. 2023, 14, 1175938. [Google Scholar] [CrossRef]
- Li, G.X.; Yan, J.Z.; Sun, S.R.; Hou, X.J.; Yin, Y.Y.; Li, Y.F. The role of 5-HTergic neuron activation in the rapid antidepressant-like effects of hypidone hydrochloride (YL-0919) in mice. Front. Pharmacol. 2024, 15, 1428485. [Google Scholar] [CrossRef]
- Zhang, Y.M.; Ye, L.Y.; Li, T.Y.; Guo, F.; Guo, F.; Li, Y.; Li, Y.F. New monoamine antidepressant, hypidone hydrochloride (YL-0919), enhances the excitability of medial prefrontal cortex in mice via a neural disinhibition mechanism. Acta Pharmacol. Sin. 2022, 43, 1699–1709. [Google Scholar] [CrossRef] [PubMed]
- Sun, L.J.; Zhang, L.M.; Liu, D.; Xue, R.; Liu, Y.Q.; Li, L.; Guo, Y.; Shang, C.; Yao, J.Q.; Zhang, Y.Z.; et al. The faster-onset antidepressant effects of hypidone hydrochloride (YL-0919). Metab. Brain Dis. 2019, 34, 1375–1384. [Google Scholar] [CrossRef]
- Kim, H.; Ährlund-Richter, S.; Wang, X.; Deisseroth, K.; Carlén, M. Prefrontal Parvalbumin Neurons in Control of Attention. Cell 2016, 164, 208–218. [Google Scholar] [CrossRef]
- Wellman, C.L. Dendritic reorganization in pyramidal neurons in medial prefrontal cortex after chronic corticosterone administration. J. Neurobiol. 2001, 49, 245–253. [Google Scholar] [CrossRef]
- Klune, C.B.; Jin, B.; DeNardo, L.A. Linking mPFC circuit maturation to the developmental regulation of emotional memory and cognitive flexibility. Elife 2021, 10, e64567. [Google Scholar] [CrossRef]
- Nakajima, M.; Schmitt, L.I.; Halassa, M.M. Prefrontal Cortex Regulates Sensory Filtering through a Basal Ganglia-to-Thalamus Pathway. Neuron 2019, 103, 445–458.e410. [Google Scholar] [CrossRef] [PubMed]
- Shim, S.H.; Hwangbo, Y.; Kwon, Y.J.; Jeong, H.Y.; Lee, B.H.; Lee, H.J.; Kim, Y.K. Increased levels of plasma brain-derived neurotrophic factor (BDNF) in children with attention deficit-hyperactivity disorder (ADHD). Prog. Neuropsychopharmacol. Biol. Psychiatry 2008, 32, 1824–1828. [Google Scholar] [CrossRef]
- Luo, L.; Jiang, X.; Cao, G.; Xiong, P.; Yang, R.; Zhang, J.; Shen, M. Association between BDNF gene polymorphisms and attention deficit hyperactivity disorder in school-aged children in Wuhan, China. J. Affect. Disord. 2020, 264, 304–309. [Google Scholar] [CrossRef]
- Tsai, S.J. Role of neurotrophic factors in attention deficit hyperactivity disorder. Cytokine Growth Factor. Rev. 2017, 34, 35–41. [Google Scholar] [CrossRef]
- Kott, J.M.; Mooney-Leber, S.M.; Shoubah, F.A.; Brummelte, S. Effectiveness of different corticosterone administration methods to elevate corticosterone serum levels, induce depressive-like behavior, and affect neurogenesis levels in female rats. Neuroscience 2016, 312, 201–214. [Google Scholar] [CrossRef] [PubMed]
- Ma, H.; Li, J.F.; Qiao, X.; Zhang, Y.; Hou, X.J.; Chang, H.X.; Chen, H.L.; Zhang, Y.; Li, Y.F. Sigma-1 receptor activation mediates the sustained antidepressant effect of ketamine in mice via increasing BDNF levels. Acta Pharmacol. Sin. 2024, 45, 704–713. [Google Scholar] [CrossRef] [PubMed]
- Bhandari, J.; Daya, R.; Mishra, R.K. Improvements and important considerations for the 5-choice serial reaction time task-An effective measurement of visual attention in rats. J. Neurosci. Methods 2016, 270, 17–29. [Google Scholar] [CrossRef] [PubMed]
- Callahan, P.M.; Terry, A.V., Jr. Attention. Handb. Exp. Pharmacol. 2015, 228, 161–189. [Google Scholar] [CrossRef]
- Sterner, E.Y.; Kalynchuk, L.E. Behavioral and neurobiological consequences of prolonged glucocorticoid exposure in rats: Relevance to depression. Prog. Neuropsychopharmacol. Biol. Psychiatry 2010, 34, 777–790. [Google Scholar] [CrossRef]
- Brancati, G.E.; Magnesa, A.; Acierno, D.; Carli, M.; De Rosa, U.; Froli, A.; Gemignani, S.; Ventura, L.; Weiss, F.; Perugi, G. Current nonstimulant medications for adults with attention-deficit/hyperactivity disorder. Expert. Rev. Neurother. 2024, 24, 743–759. [Google Scholar] [CrossRef]
- Zhang, H.; Yin, Y.L.; Dai, A.; Zhang, T.; Zhang, C.; Wu, C.; Hu, W.; He, X.; Pan, B.; Jin, S.; et al. Dimerization and antidepressant recognition at noradrenaline transporter. Nature 2024, 630, 247–254. [Google Scholar] [CrossRef]
- Otasowie, J.; Castells, X.; Ehimare, U.P.; Smith, C.H. Tricyclic antidepressants for attention deficit hyperactivity disorder (ADHD) in children and adolescents. Cochrane Database Syst. Rev. 2014, 2014, Cd006997. [Google Scholar] [CrossRef]
- Smith, K.R.; Kahlon, C.H.; Brown, J.N.; Britt, R.B. Methylphenidate use in geriatric depression: A systematic review. Int. J. Geriatr. Psychiatry 2021, 36, 1304–1312. [Google Scholar] [CrossRef] [PubMed]
- Wang, C.S.; Kavalali, E.T.; Monteggia, L.M. BDNF signaling in context: From synaptic regulation to psychiatric disorders. Cell 2022, 185, 62–76. [Google Scholar] [CrossRef] [PubMed]
- Cao, Q.; Zou, L.; Fan, Z.; Yan, Y.; Qi, C.; Wu, B.; Song, B. Ozone causes depressive-like response through PI3K/Akt/GSK3β pathway modulating synaptic plasticity in young rats. Ecotoxicol. Environ. Saf. 2022, 246, 114171. [Google Scholar] [CrossRef] [PubMed]
- Kowiański, P.; Lietzau, G.; Czuba, E.; Waśkow, M.; Steliga, A.; Moryś, J. BDNF: A Key Factor with Multipotent Impact on Brain Signaling and Synaptic Plasticity. Cell Mol. Neurobiol. 2018, 38, 579–593. [Google Scholar] [CrossRef]
- Kernie, S.G.; Liebl, D.J.; Parada, L.F. BDNF regulates eating behavior and locomotor activity in mice. Embo J. 2000, 19, 1290–1300. [Google Scholar] [CrossRef]
- Kim, H.; Heo, H.I.; Kim, D.H.; Ko, I.G.; Lee, S.S.; Kim, S.E.; Kim, B.K.; Kim, T.W.; Ji, E.S.; Kim, J.D.; et al. Treadmill exercise and methylphenidate ameliorate symptoms of attention deficit/hyperactivity disorder through enhancing dopamine synthesis and brain-derived neurotrophic factor expression in spontaneous hypertensive rats. Neurosci. Lett. 2011, 504, 35–39. [Google Scholar] [CrossRef]
- Kilisch, M.; Gere-Becker, M.; Wüstefeld, L.; Bonnas, C.; Crauel, A.; Mechmershausen, M.; Martens, H.; Götzke, H.; Opazo, F.; Frey, S. Simple and Highly Efficient Detection of PSD95 Using a Nanobody and Its Recombinant Heavy-Chain Antibody Derivatives. Int. J. Mol. Sci. 2023, 24, 7294. [Google Scholar] [CrossRef]
- Kim, H.J.; Ko, E.A.; Kwon, O.B.; Jung, S.C. Prenatal treatment with corticosterone via maternal injection induces learning and memory impairments via delaying postsynaptic development in hippocampal CA1 neurons of rats. J. Neurosci. Res. 2024, 102, e25323. [Google Scholar] [CrossRef]
- Ma, W.; Lu, K.; Liang, H.M.; Zhang, J.Y. Synapsin 1 Ameliorates Cognitive Impairment and Neuroinflammation in Rats with Alzheimer’s Disease: An Experimental and Bioinformatics Study. Curr. Alzheimer Res. 2023, 20, 648–659. [Google Scholar] [CrossRef] [PubMed]
- Moriguchi, S.; Yamamoto, Y.; Ikuno, T.; Fukunaga, K. Sigma-1 receptor stimulation by dehydroepiandrosterone ameliorates cognitive impairment through activation of CaM kinase II, protein kinase C and extracellular signal-regulated kinase in olfactory bulbectomized mice. J. Neurochem. 2011, 117, 879–891. [Google Scholar] [CrossRef] [PubMed]
- Voronin, M.V.; Vakhitova, Y.V.; Seredenin, S.B. Chaperone Sigma1R and Antidepressant Effect. Int. J. Mol. Sci. 2020, 21, 7088. [Google Scholar] [CrossRef]
- Skalski, S.; Dobrakowski, P. Vigilance, Inhibitory Control and Regional Cerebral Blood Oxygenation in the PFC—Differences in ADHD Types of Presentations. Adv. Cogn. Psychol. 2020, 16, 202–212. [Google Scholar] [CrossRef]
- Voloh, B.; Valiante, T.A.; Everling, S.; Womelsdorf, T. Theta-gamma coordination between anterior cingulate and prefrontal cortex indexes correct attention shifts. Proc. Natl. Acad. Sci. USA 2015, 112, 8457–8462. [Google Scholar] [CrossRef]
- Arnsten, A.F. Toward a new understanding of attention-deficit hyperactivity disorder pathophysiology: An important role for prefrontal cortex dysfunction. CNS Drugs 2009, 23 (Suppl. S1), 33–41. [Google Scholar] [CrossRef]
- Morris, J.A.; Leclerc, C.M.; Kensinger, E.A. Effects of valence and divided attention on cognitive reappraisal processes. Soc. Cogn. Affect. Neurosci. 2014, 9, 1952–1961. [Google Scholar] [CrossRef] [PubMed]
- Arnsten, A.F.; Rubia, K. Neurobiological circuits regulating attention, cognitive control, motivation, and emotion: Disruptions in neurodevelopmental psychiatric disorders. J. Am. Acad. Child. Adolesc. Psychiatry 2012, 51, 356–367. [Google Scholar] [CrossRef]
- Broche-Pérez, Y.; Herrera Jiménez, L.F.; Omar-Martínez, E. Neural substrates of decision-making. Neurologia 2016, 31, 319–325. [Google Scholar] [CrossRef]
- Cubillo, A.; Halari, R.; Smith, A.; Taylor, E.; Rubia, K. A review of fronto-striatal and fronto-cortical brain abnormalities in children and adults with Attention Deficit Hyperactivity Disorder (ADHD) and new evidence for dysfunction in adults with ADHD during motivation and attention. Cortex 2012, 48, 194–215. [Google Scholar] [CrossRef]
- Li, C.S.; Chen, Y.; Ide, J.S. Gray matter volumetric correlates of attention deficit and hyperactivity traits in emerging adolescents. Sci. Rep. 2022, 12, 11367. [Google Scholar] [CrossRef] [PubMed]
- Tanji, C.; Hashimoto, M.; Furuya, T.; Saito, J.; Miyamoto, T.; Koda, M. Sigma 1 receptor agonist cutamesine promotes plasticity of serotonergic boutons in lumbar enlargement in spinal cord injured rats. Neurosci. Lett. 2021, 759, 135971. [Google Scholar] [CrossRef] [PubMed]





Disclaimer/Publisher’s Note: The statements, opinions and data contained in all publications are solely those of the individual author(s) and contributor(s) and not of MDPI and/or the editor(s). MDPI and/or the editor(s) disclaim responsibility for any injury to people or property resulting from any ideas, methods, instructions or products referred to in the content. |
© 2025 by the authors. Licensee MDPI, Basel, Switzerland. This article is an open access article distributed under the terms and conditions of the Creative Commons Attribution (CC BY) license (https://creativecommons.org/licenses/by/4.0/).
Share and Cite
Yang, Y.; Zhang, Y.; Hou, X.; Li, H.; Ma, H.; Li, Y. Hypidone Hydrochloride (YL-0919), a Sigma-1 Receptor Agonist, Improves Attention by Increasing BDNF in mPFC. Pharmaceuticals 2025, 18, 455. https://doi.org/10.3390/ph18040455
Yang Y, Zhang Y, Hou X, Li H, Ma H, Li Y. Hypidone Hydrochloride (YL-0919), a Sigma-1 Receptor Agonist, Improves Attention by Increasing BDNF in mPFC. Pharmaceuticals. 2025; 18(4):455. https://doi.org/10.3390/ph18040455
Chicago/Turabian StyleYang, Yixin, Yue Zhang, Xiaojuan Hou, Hailong Li, Hui Ma, and Yunfeng Li. 2025. "Hypidone Hydrochloride (YL-0919), a Sigma-1 Receptor Agonist, Improves Attention by Increasing BDNF in mPFC" Pharmaceuticals 18, no. 4: 455. https://doi.org/10.3390/ph18040455
APA StyleYang, Y., Zhang, Y., Hou, X., Li, H., Ma, H., & Li, Y. (2025). Hypidone Hydrochloride (YL-0919), a Sigma-1 Receptor Agonist, Improves Attention by Increasing BDNF in mPFC. Pharmaceuticals, 18(4), 455. https://doi.org/10.3390/ph18040455
