Autonomous Lightning Strike Detection and Counting System Using Rogowski Coil Current Measurement
Abstract
1. Introduction
2. Proposed Lightning Strike Counter System
2.1. Flowchart of the Proposed System
2.2. Transducer Selection, Characterization, and Performance Evaluation
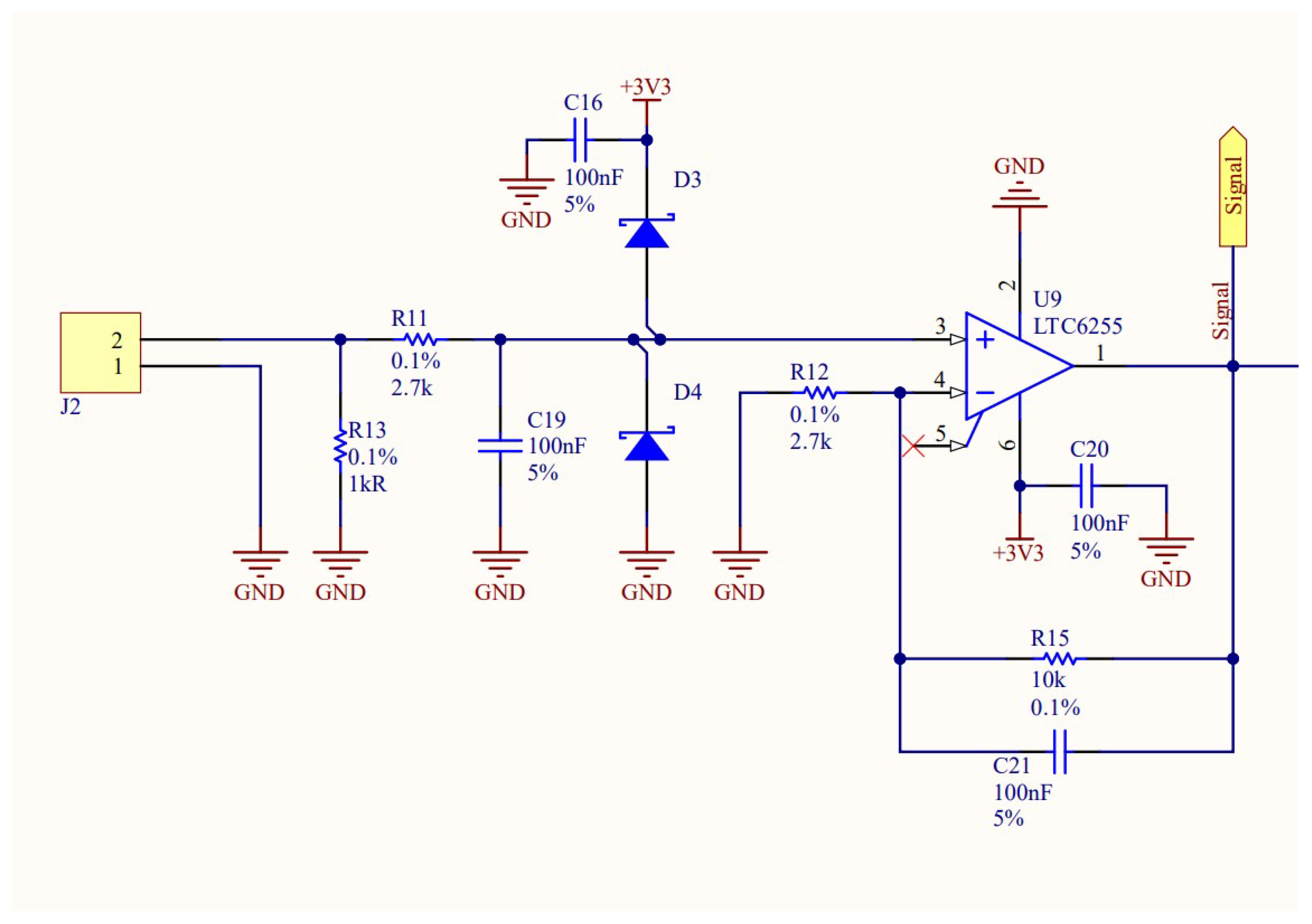
2.3. Active Integrator Circuit
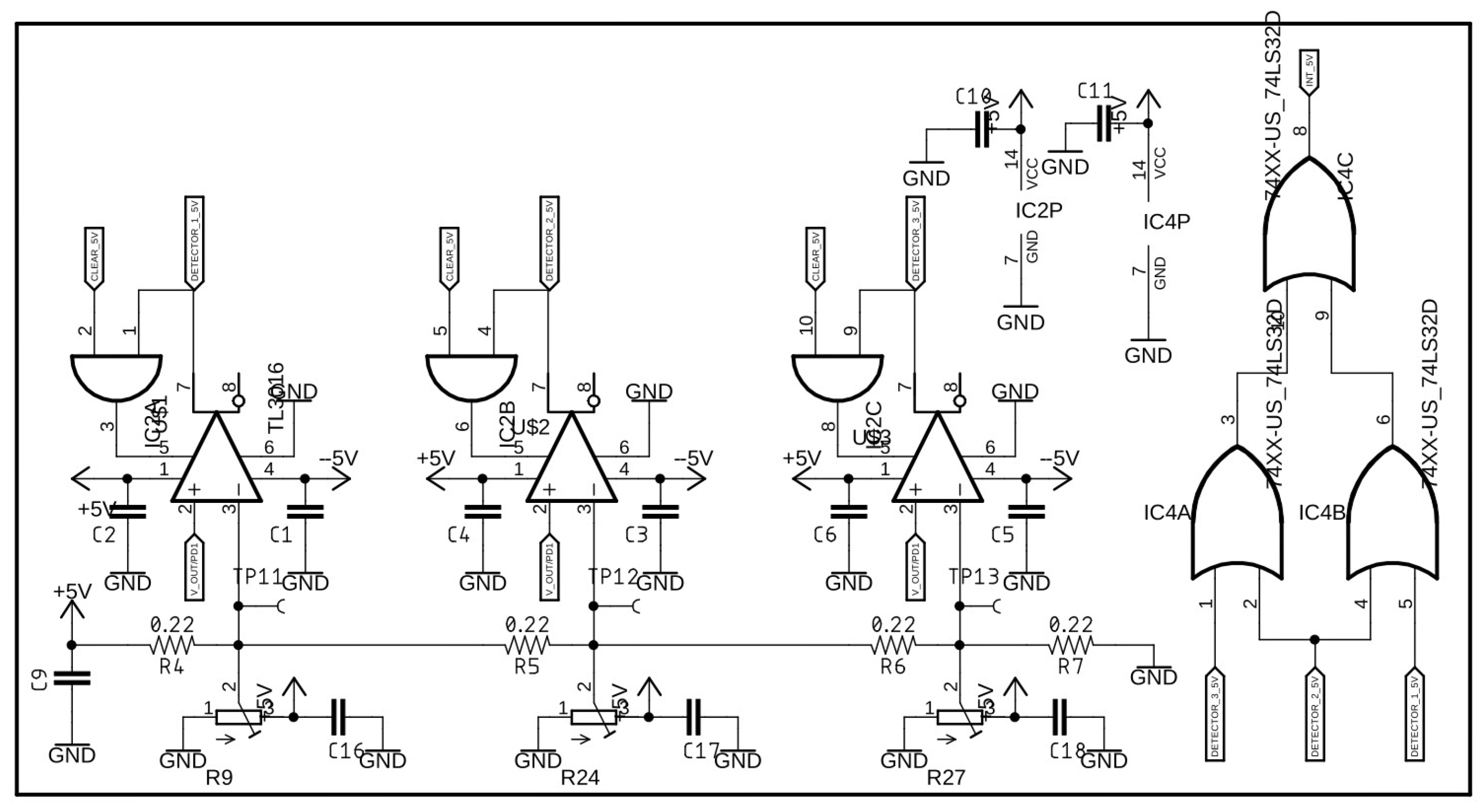
2.4. Definition of Threshold Values and Impulse Detector Module
2.5. Portable Processing Unit
2.6. Prototype Connection Mode to the Transmission Tower Structure
3. Laboratory Tests Performed to Evaluate System Performance
3.1. Material Used for Testing
3.2. Tests Performed
- Test of the Rogowski coil output: in this step, the current waveforms obtained from the ICG control desk were compared with those computed by integrating the coil output signal. The objective was to verify the linearity of the measurement system under development;
- Evaluation of the complete counter prototype: in this step, the ability of the counter prototype to reliably detect and classify lightning strikes according to the predefined amplitude ranges in Table 4 was evaluated. For each of the four ranges, a series of 10 current impulses was applied. The aim was to verify whether the counter correctly identified and recorded the number of impulses falling into each amplitude range. The voltage across the shunt resistor, measured from the oscilloscope, was used as a reference to determine the true current amplitude in each test. This procedure allowed a direct validation of the classification function of the sensor.
3.3. Results Obtained from Laboratory Tests
- Test of the Rogowski coil output: The current waveform measured using the IGC shunt resistor was compared with the current waveform obtained from the integration of the Rogowski coil output signal. The results demonstrated waveform alignment, differing only by a scaling factor related to the coil transformation ratio. To analytically assess the linearity of the coil-integrator system, the Pearson’s correlation coefficient [40] between the two signals was calculated, yielding r = 0.998. This high correlation confirms a strong linear relationship between the reference current waveform and the current derived from the Rogowski coil integration process. As an example, a comparison of the two waveforms is presented in Figure 12.
- Evaluation of the complete counter prototype: after connecting the lightning counter prototype to the ICG grounding cable and performing multiple series of current impulse applications across the defined amplitude ranges, it was verified that the counter correctly recorded all 10 impulses in each of the four series, with no misclassification. The current amplitude measured via the shunt resistor consistently matched the amplitude range recorded using the counter, demonstrating the system reliability in identifying and registering lightning events according to the proposed thresholds. Figure 13 presents an example of three current impulses recorded in the range of 5 kA to 10 kA.
4. Field Deployment of the Prototypes
- Environmental resilience: Operational temperature range from −40 °C to +85 °C; IP67-rated enclosure providing dust and water protection;
- Threshold detection: Configurable current threshold, set to 0.6 kA in the current implementation;
- Display readability: Strike count displayed using 16 mm-high characters, ensuring clear visibility;
- Safe installation: Stress-free mounting on the conductor enabled by the split-core Rogowski coil design.
5. Conclusions
Author Contributions
Funding
Institutional Review Board Statement
Informed Consent Statement
Data Availability Statement
Acknowledgments
Conflicts of Interest
Abbreviations
| ADC | Analog-to-Digital Converter |
| ICG | Impulse Current Generator |
| IEC | International Electrotechnical Commission |
| LAT | Laboratório de Alta Tensão (High-Voltage Laboratory) |
| PCB | Printed Circuit Board |
| UFCG | Federal University of Campina Grande |
References
- Cooray, V. Lightning Protection; The Institution of Engineering and Technology: London, UK, 2009; 1072p. [Google Scholar]
- Lu, J.; Zhou, T.; Wu, C.; Li, B.; Tan, Y.; Zhu, Y. Fault statistics and analysis of 220 kV and above power transmission line in province-level power grid. High Voltage Eng. 2016, 42, 200–207. [Google Scholar]
- He, J.; Zeng, R.; Zhang, B. Methodology and Technology for Power System Grounding; IEEE-Wiley: Piscataway, NJ, USA, 2013; 566p. [Google Scholar]
- Std 1410-2010; IEEE Guide for Improving the Lightning Performance of Electric Power Overhead Distribution Lines. IEEE Power & Energy Society: New York, NY, USA, 2011; ISBN 978-0-7381-6487-8.
- Feynman, R.P.; Leighton, R.B.; Sands, M. The Feynman Lectures on Physics; Addison-Wesley: Reading, MA, USA, 1964. [Google Scholar]
- Berger, K.; Anderson, R.B.; Kröninger, H. Parameters of Lightning Flashes; Electra: New York, NY, USA, 1975; Volume 41, pp. 23–37. [Google Scholar]
- Corrêa, G.M. Improvements of the Facilities for Lightning Research at Morro do Cachimbo Station. In Proceedings of the 29th International Conference on Lightning Protection (ICLP), Uppsala, Sweden, 23–26 June 2008. [Google Scholar]
- Balota, A.; Grebović, S.; Delibašić, M. Calibration of Sensors for Lightning Stroke Measurement. In Proceedings of the 2019 8th Mediterranean Conference on Embedded Computing (MECO), Budva, Montenegro, 10–14 June 2019; pp. 1–5. [Google Scholar] [CrossRef]
- Mikeš, J.; Kovář, P. Highly Efficient Portable Lightning Strike Counter—Case Study of Its Implementation and Testing. In Proceedings of the 2022 36th International Conference on Lightning Protection (ICLP), Cape Town, South Africa, 2–7 October 2022; IEEE: New York, NY, USA, 2022. [Google Scholar] [CrossRef]
- Ge, J.; Shen, Y.; Yu, W.; Liu, R.; Fan, W.; Yang, Y. A Lightning Current Measurement Method Based on Optical Sensing Technology. IEEE Sens. J. 2019, 19, 4250–4258. [Google Scholar] [CrossRef]
- Sousa, F.S.I.; Altafim, R.A.C.; Altafim, R.A.P. Lightning Peak Current Sensor Based on Electret Technology. IEEE Trans. Electromagn. Compat. 2020, 62, 1192–1199. [Google Scholar] [CrossRef]
- Latif, T.; Ida, N.; Lee, K.S.; Carletta, J. A Current and Vibration Based Detection System for Lightning Strikes on Transmission Towers. In Proceedings of the 2017 IEEE 60th International Midwest Symposium on Circuits and Systems (MWSCAS), Boston, MA, USA, 6–9 August 2017; IEEE: New York, NY, USA, 2017. [Google Scholar]
- Denov, B.; Hidayat, S.; Suwarno; Zoro, R. A Method to Obtain Lightning Peak Current in Indonesia. Energies 2023, 16, 6342. [Google Scholar] [CrossRef]
- Birkl, J.; Böhm, T.; Diendorfer, G.; Heidler, F.; Paul, C.; Pichler, H. Measurement of Lightning Currents on High Structures and Wind Turbines. In Proceedings of the 2018 34th International Conference on Lightning Protection (ICLP), Rzeszow, Poland, 2–7 September 2018; pp. 1–6. [Google Scholar]
- Takami, J.; Okabe, S. Observational Results of Lightning Current on Transmission Towers. IEEE Trans. Power Deliv. 2007, 22, 547–556. [Google Scholar] [CrossRef]
- Haruki, H.; Sunaga, M.; Kimata, R.; Katoh, J. Development of a lightning current waveform measuring system for 500 kV overhead transmission lines. IEEE Trans. Power Deliv. 1989, 4, 1891–1896. [Google Scholar] [CrossRef]
- Yang, S.; Li, H.; Zhou, W.; Yu, J. Lightning Current Waveform Observed on Transmission Line and Lightning Tower in China. In Proceedings of the 2014 International Conference on Lightning Protection (ICLP), Shanghai, China, 11–18 October 2014; IEEE: New York, NY, USA, 2014. [Google Scholar]
- Miki, T.; Saito, M.; Shindo, T.; Ishii, M. Current Observation Results of Downward Negative Flashes at Tokyo Skytree From 2012 to 2018. IEEE Trans. Electromagn. Compat. 2019, 61, 663–673. [Google Scholar] [CrossRef]
- Tanaka, R.; Yamamoto, K. Development of Lightning Detection System Using Large-diameter Rogowski Coil and its Performance Evaluation Results. In Proceedings of the 2023 12th Asia-Pacific International Conference on Lightning (APL), Langkawi, Malaysia, 12–15 June 2023; IEEE: New York, NY, USA, 2023. [Google Scholar] [CrossRef]
- Xiao, Y.; Jiao, H.; Huo, F.; Shen, Z. Lightning current measurement method using Rogowski coil based on integral circuit with low-frequency attenuation feedback. Sensors 2024, 24, 4980. [Google Scholar] [CrossRef]
- Xianghu, C.; Xiangjun, Z.; Feng, D.; Ling, L. Novel PCB sensor based on Rogowski coil for transmission lines fault detection. In Proceedings of the IEEE Power & Energy Society General Meeting, Calgary, AB, Canada, 26–30 July 2009; IEEE: New York, NY, USA, 2009. [Google Scholar] [CrossRef]
- Hemmati, E.; Shahrtash, S.M. Digital compensation of Rogowski coil’s output voltage. IEEE Trans. Instrum. Meas. 2012, 62, 71–82. [Google Scholar] [CrossRef]
- Tan, Q.; Zhang, W.; Tan, X.; Yang, L.; Ren, Y.; Hu, Y. Design of open-ended structure wideband PCB Rogowski coil based on new winding method. Electronics 2022, 11, 381. [Google Scholar] [CrossRef]
- Wang, S.; Gao, Y.; Chen, M.; Qiu, Z.; Zhuang, H.; Huang, R. Instrumentation for Sub-Ampere Lightning Current Measurement on a Tall Meteorological Tower in Complex Electromagnetic Environment. Remote Sens. 2024, 16, 1307. [Google Scholar] [CrossRef]
- Liu, Y.; Xie, X.; Hu, Y.; Qian, Y.; Sheng, G.; Jiang, X. A Novel Transient Fault Current Sensor Based on the PCB Rogowski Coil for Overhead Transmission Lines. Sensors 2016, 16, 742. [Google Scholar] [CrossRef] [PubMed]
- Yang, B.; Fu, Y.-P.; Li, Y.-X.; Yao, M.-L.; Shi, L.-H. Optically Powered Lightning Current Measurement System for High-Tower Observation. IEEE Access 2018, 6, 17022–17028. [Google Scholar] [CrossRef]
- Yulfiano, G.A.; Hidayat, S.; Denov, B. Design and Testing PCB Rogowski Coil for Lightning Current Measurement. In Proceedings of the 2023 4th International Conference on High Voltage Engineering and Power Systems (ICHVEPS), Denpasar Bali, Indonesia, 6–10 August 2023; IEEE: New York, NY, USA, 2023. [Google Scholar] [CrossRef]
- Solé-Lloveras, J.; Azpúrua, M.A.; Quilez, M.; Silva, F. Rogowski Coil Sensors for Measuring Lightning Strike Currents on Mechanical Aircraft Joints. IEEE Sens. J. 2023, 23, 4176–4184. [Google Scholar] [CrossRef]
- Lee, Y.; Lee, Y.S. A cost-effective lightning current measuring instrument with wide current range detection using dual signal conditioning circuits. Sensors 2023, 23, 3349. [Google Scholar] [CrossRef]
- Grebović, S.; Oprašić, N.; Fejzić, A.; Kartal, H.; Akšamović, A.; Konjicija, S. A Low Cost Real-Time Transient Recorder for High Voltage Systems. Sensors 2023, 23, 9769. [Google Scholar] [CrossRef]
- Samimi, M.H.; Mahari, A.; Farahnakian, M.A.; Mohseni, H. The Rogowski Coil Principles and Applications: A Review. IEEE Sens. J. 2015, 15, 651–658. [Google Scholar] [CrossRef]
- Mingotti, A.; Peretto, L.; Tinarelli, R. Smart Characterization of Rogowski Coils by Using a Synthetized Signal. Sensors 2020, 20, 3359. [Google Scholar] [CrossRef]
- Ward, D.A.; Exon, J. Using Rogowski Coil for Transient Current Measurements. Eng. Sci. Educ. J. 1993, 2, 105–113. [Google Scholar] [CrossRef]
- IEC Standard 62305-1; Protection Against Lightning—Part 1: General Principles. International Electrotechnical Commission (IEC): Geneva, Switzerland, 2010.
- Alípio, R.; Visacro, S. Modeling the frequency dependence of electrical parameters of soil. IEEE Trans. Electromagn. Compat. 2014, 56, 1163–1171. [Google Scholar] [CrossRef]
- Paophan, B.; Kunakorn, A.; Yutthagowith, P.; Yamamoto, K. Frequency Response Characteristics of Rogowski Coil with Active Integrator for Lightning Measurement. ECTI Trans. Electr. Eng. Electron. Commun. 2020, 18, 45–53. [Google Scholar] [CrossRef]
- CIGRE. Lightning Parameters for Engineering Applications; WG C4.407, Report 549; CIGRE: Paris, France, 2013. [Google Scholar]
- Moseley, P.T.; Garche, J. (Eds.) Electrochemical Energy Storage for Renewable Sources and Grid Balancing; Elsevier: Amsterdam, The Netherlands, 2015; p. 210. ISBN 978-0-444-62616-5. [Google Scholar]
- Mikeš, J.; Kreibich, O.; Neužil, J. A lightning conductor monitoring system based on a wireless sensor network. Acta Polytech. 2013, 53, 878–882. [Google Scholar] [CrossRef]
- Gibbons, J.D.; Chakraborti, S. Nonparametric Statistical Inference, 4th ed.; Marcel Dekker: New York, NY, USA, 2003. [Google Scholar]
- IEC Standard 62561-6; Lightning Protection System Components (LPSC)—Part 6: Requirements for Lightning Strike Counters (LSC). International Electrotechnical Commission (IEC): Geneva, Switzerland, 2018.














| Criterion | Split-Core Rogowski Coil | Pearson Coil | Optical Sensor | Shunt/Hall-Effect |
|---|---|---|---|---|
| Installation | Non-invasive | Requires circuit interruption | Non-invasive | Invasive/Direct contact |
| Power Supply Needed | No | No | Yes | No/Yes |
| Cost (USD) | Low (<100) | High (500–1000) | Very High (1000–5000) | Low–Medium (50–300) |
| Field Suitability | Excellent | Moderate | High (complex) | Poor/Limited |
| Current range | Very wide | Moderate | Wide | Moderate |
| Parameter | Value | Unit |
|---|---|---|
| Measurement range | Up to 300 | kA |
| Mutual inductance | 72.0 | nH |
| Transformation ratio at 50 Hz | 22.5 | mV/kA |
| Frequency bandwidth (−3 dB) | 420 | kHz |
| Ratio error (all positions) | ±0.75 | % |
| Impulse | Parameters | |
|---|---|---|
| (s−1) | (s−1) | |
| 8/20 μs | ||
| 10/350 μs | ||
| Region | Description |
|---|---|
| 1 | < 0.6 kA (Discharge is not registered) |
| 2 | 0.6 kA < 5 kA |
| 3 | 5 kA 10 kA |
| 4 | 10 kA |
Disclaimer/Publisher’s Note: The statements, opinions and data contained in all publications are solely those of the individual author(s) and contributor(s) and not of MDPI and/or the editor(s). MDPI and/or the editor(s) disclaim responsibility for any injury to people or property resulting from any ideas, methods, instructions or products referred to in the content. |
© 2025 by the authors. Licensee MDPI, Basel, Switzerland. This article is an open access article distributed under the terms and conditions of the Creative Commons Attribution (CC BY) license (https://creativecommons.org/licenses/by/4.0/).
Share and Cite
Andrade, A.F.; Galdino, G.M.B.; Souza, R.T.; Fonseca, N.S.S.M.; Leite Neto, A.F.; Costa, E.G.; Carvalho Junior, E.L. Autonomous Lightning Strike Detection and Counting System Using Rogowski Coil Current Measurement. Sensors 2025, 25, 2563. https://doi.org/10.3390/s25082563
Andrade AF, Galdino GMB, Souza RT, Fonseca NSSM, Leite Neto AF, Costa EG, Carvalho Junior EL. Autonomous Lightning Strike Detection and Counting System Using Rogowski Coil Current Measurement. Sensors. 2025; 25(8):2563. https://doi.org/10.3390/s25082563
Chicago/Turabian StyleAndrade, Arthur F., Giovanny M. B. Galdino, Ronimack T. Souza, Newton S. S. M. Fonseca, Antonio F. Leite Neto, Edson G. Costa, and Eden L. Carvalho Junior. 2025. "Autonomous Lightning Strike Detection and Counting System Using Rogowski Coil Current Measurement" Sensors 25, no. 8: 2563. https://doi.org/10.3390/s25082563
APA StyleAndrade, A. F., Galdino, G. M. B., Souza, R. T., Fonseca, N. S. S. M., Leite Neto, A. F., Costa, E. G., & Carvalho Junior, E. L. (2025). Autonomous Lightning Strike Detection and Counting System Using Rogowski Coil Current Measurement. Sensors, 25(8), 2563. https://doi.org/10.3390/s25082563

