PULSE: A Fast Portable Unit for Lab-on-Site Electrochemistry
Abstract
1. Introduction
2. Materials and Methods
2.1. Hardware Development
2.1.1. Voltammetric AFE
2.1.2. Potentiometric AFE
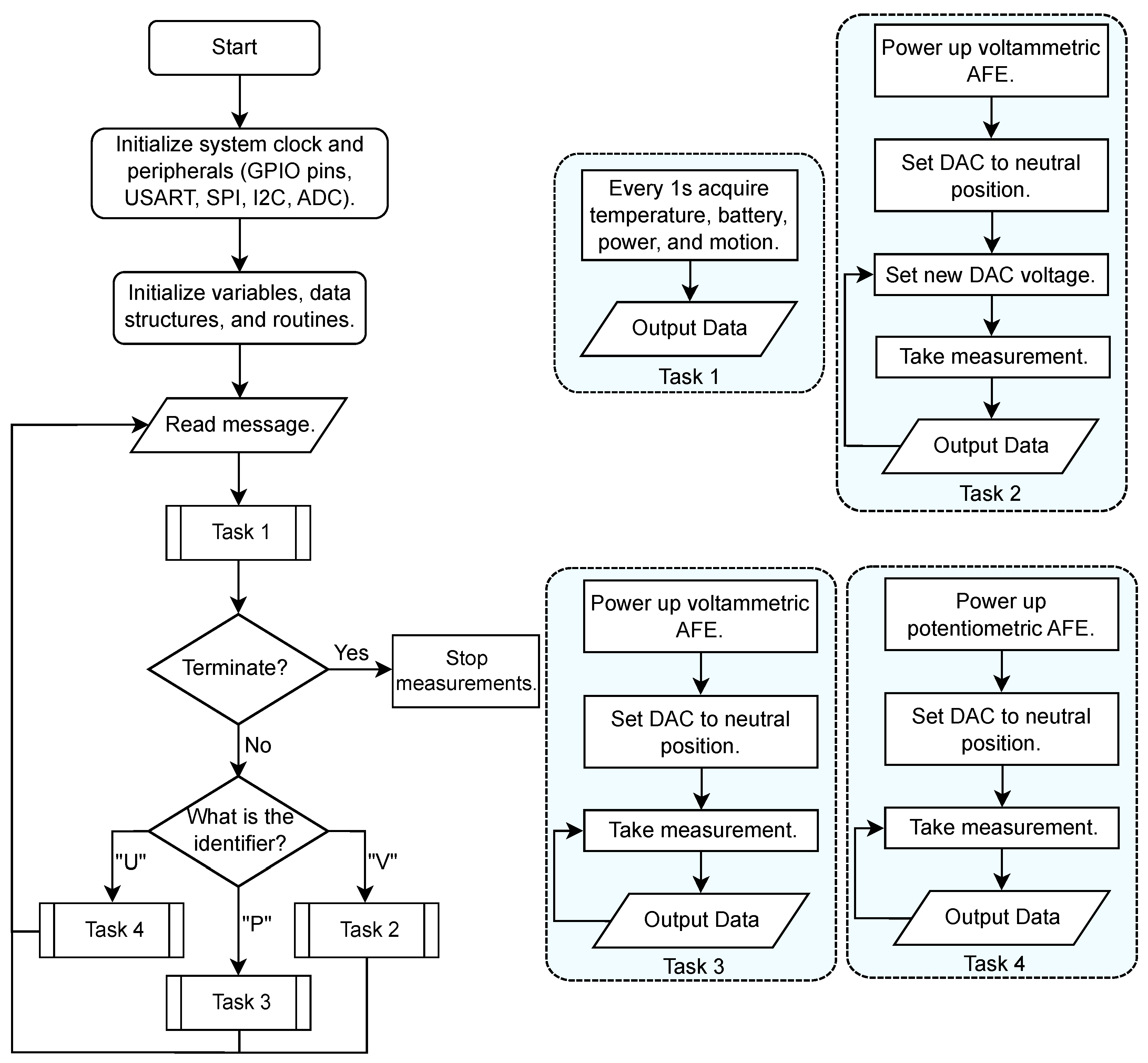
2.2. Firmware Development
2.3. Validation
3. Results
3.1. Hardware
3.2. Characterisation
3.2.1. Operational Range
3.2.2. Noise Levels
3.2.3. Power Consumption
3.3. Cyclic Voltammetry
3.4. Chronoamperometry
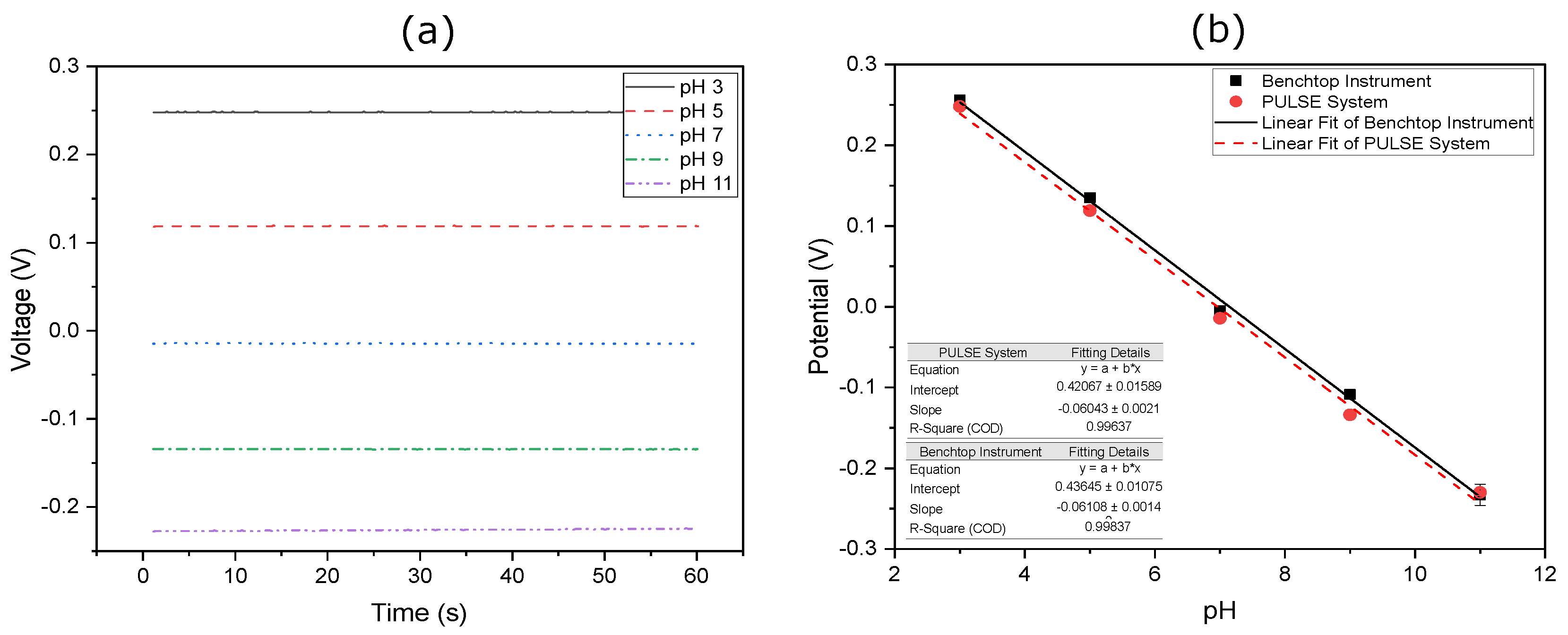
3.5. pH Measurements
3.6. Related Work
4. Conclusions
Supplementary Materials
Author Contributions
Funding
Institutional Review Board Statement
Informed Consent Statement
Data Availability Statement
Conflicts of Interest
Abbreviations
| ADC | analogue-to-digital converter |
| AFE | analogue front-end |
| APP | application |
| CA | chronoamperometry |
| CE | counter electrode |
| CMOS | complementary metal oxide semiconductor |
| CV | cyclic voltammetry |
| DAC | digital-to-analogue converter |
| FSM | finite-state machine |
| FW | firmware |
| GUI | graphical user interface |
| I | current |
| I2C | inter-integrated circuit |
| ISM | Industrial, Scientific, and Medical |
| MCU | Microcontroller Unit |
| OCP | open circuit potentiometry |
| PBS | phosphate-buffered saline |
| PCB | printed circuit board |
| PPK2 | Power Profiler Kit II |
| PULSE | Portable Unit for Lab-on-Site Electrochemistry |
| RE | reference electrode |
| SNR | signal-to-noise ratio |
| TIA | trans-impedance amplifier |
| USART | universal asynchronous receiver transmitter |
| USB | universal serial bus |
| WE | working electrode |
| XOR | exclusive OR |
Appendix A. Voltammetric AFE Development
Appendix B. Firmware Development
Appendix C. Results




References
- Umapathi, R.; Ghoreishian, S.M.; Sonwal, S.; Rani, G.M.; Huh, Y.S. Portable electrochemical sensing methodologies for on-site detection of pesticide residues in fruits and vegetables. Coord. Chem. Rev. 2022, 453, 214305. [Google Scholar] [CrossRef]
- Teymourian, H.; Parrilla, M.; Sempionatto, J.R.; Montiel, N.F.; Barfidokht, A.; Van Echelpoel, R.; De Wael, K.; Wang, J. Wearable electrochemical sensors for the monitoring and screening of drugs. ACS Sens. 2020, 5, 2679–2700. [Google Scholar] [CrossRef] [PubMed]
- Gao, F.; Liu, C.; Zhang, L.; Liu, T.; Wang, Z.; Song, Z.; Cai, H.; Fang, Z.; Chen, J.; Wang, J.; et al. Wearable and flexible electrochemical sensors for sweat analysis: A review. Microsyst. Nanoeng. 2023, 9, 1. [Google Scholar] [CrossRef] [PubMed]
- Reddicherla, U.; Ghoreishian, S.M.; Gokana, M.R.; Cho, Y.; Huh, Y.S. Emerging trends in the development of electrochemical devices for the on-site detection of food contaminants. ECS Sens. Plus 2022, 1, 044601. [Google Scholar]
- Gu, Y.; Li, Y.; Ren, D.; Sun, L.; Zhuang, Y.; Yi, L.; Wang, S. Recent advances in nanomaterial-assisted electrochemical sensors for food safety analysis. Food Front. 2022, 3, 453–479. [Google Scholar] [CrossRef]
- Ayankojo, A.G.; Boroznjak, R.; Reut, J.; Öpik, A.; Syritski, V. Molecularly imprinted polymer based electrochemical sensor for quantitative detection of SARS-CoV-2 spike protein. Sens. Actuators B Chem. 2022, 353, 131160. [Google Scholar] [CrossRef] [PubMed]
- Buledi, J.A.; Shah, Z.u.H.; Mallah, A.; Solangi, A.R. Current perspective and developments in electrochemical sensors modified with nanomaterials for environmental and pharmaceutical analysis. Curr. Anal. Chem. 2022, 18, 102–115. [Google Scholar] [CrossRef]
- Dai, Z. Recent Advances in the Development of Portable Electrochemical Sensors for Controlled Substances. Sensors 2023, 23, 3140. [Google Scholar] [CrossRef]
- Bianchi, V.; Boni, A.; Fortunati, S.; Giannetto, M.; Careri, M.; De Munari, I. A Wi-Fi cloud-based portable potentiostat for electrochemical biosensors. IEEE Trans. Instrum. Meas. 2019, 69, 3232–3240. [Google Scholar] [CrossRef]
- Scott, A.; Pandey, R.; Saxena, S.; Osman, E.; Li, Y.; Soleymani, L. A smartphone operated electrochemical reader and actuator that streamlines the operation of electrochemical biosensors. ECS Sens. Plus 2022, 1, 014601. [Google Scholar] [CrossRef]
- Joe, C.; Lee, B.H.; Kim, S.H.; Ko, Y.; Gu, M.B. Aptamer duo-based portable electrochemical biosensors for early diagnosis of periodontal disease. Biosens. Bioelectron. 2022, 199, 113884. [Google Scholar] [CrossRef] [PubMed]
- Abdul Ghani, M.A.; Nordin, A.N.; Zulhairee, M.; Che Mohamad Nor, A.; Shihabuddin Ahmad Noorden, M.; Muhamad Atan, M.K.F.; Ab Rahim, R.; Mohd Zain, Z. Portable electrochemical biosensors based on microcontrollers for detection of viruses: A review. Biosensors 2022, 12, 666. [Google Scholar] [CrossRef]
- Op’t Eynde, F.; Sansen, W. Analog Interfaces for Digital Signal Processing Systems; Springer Science & Business Media: Berlin/Heidelberg, Germany, 1993. [Google Scholar]
- Ryecroft, S.; Shaw, A.; Fergus, P.; Kot, P.; Hashim, K.; Moody, A.; Conway, L. A first implementation of underwater communications in raw water using the 433 MHz frequency combined with a bowtie antenna. Sensors 2019, 19, 1813. [Google Scholar] [CrossRef]
- Bernety, H.M.; Zhang, H.; Schurig, D.; Furse, C.M. Field focusing for implanted medical devices. IEEE J. Electromagn. RF Microwaves Med. Biol. 2020, 4, 273–278. [Google Scholar] [CrossRef]
- Huang, C.Y. Design of a voltammetry potentiostat for biochemical sensors. Analog Integr. Circuits Signal Process. 2011, 67, 375–381. [Google Scholar] [CrossRef]
- Colburn, A.W.; Levey, K.J.; O’Hare, D.; Macpherson, J.V. Lifting the lid on the potentiostat: A beginner’s guide to understanding electrochemical circuitry and practical operation. Phys. Chem. Chem. Phys. 2021, 23, 8100–8117. [Google Scholar] [CrossRef]
- Analog Devices. Datasheet: ADA4807-1/ADA4807-2/ADA4807-4; Analog Devices: Wilmington, MA, USA, 2015. [Google Scholar]
- Linear Technology. Datasheet: LTC6081/LTC6082—Precision Dual/ Quad CMOS Rail-to-Rail Input/ Output Amplifiers; Linear Technology: Milpitas, CA, USA, 2014. [Google Scholar]
- Gamry Instruments. Application Note: Potentiostat Fundamentals; Gamry Instruments: Warminster, PA, USA, 2015. [Google Scholar]
- Texas Instruments. LMP91200 Configurable AFE for Low-Power Chemical-Sensing Applications; Texas Instruments: Dallas, TX, USA, 2012. [Google Scholar]
- Texas Instruments. Datasheet: LMP7721 3-Femtoampere Input Bias Current Precision Amplifier; Texas Instruments: Dallas, TX, USA, 2008. [Google Scholar]
- Jiang, P.; Xia, H.; He, Z.; Wang, Z. Design of a water environment monitoring system based on wireless sensor networks. Sensors 2009, 9, 6411–6434. [Google Scholar] [CrossRef] [PubMed]
- Ghoneim, M.; Nguyen, A.; Dereje, N.; Huang, J.; Moore, G.; Murzynowski, P.; Dagdeviren, C. Recent progress in electrochemical pH-sensing materials and configurations for biomedical applications. Chem. Rev. 2019, 119, 5248–5297. [Google Scholar] [CrossRef]
- Boczkaj, G.; Fernandes, A. Wastewater treatment by means of advanced oxidation processes at basic pH conditions: A review. Chem. Eng. J. 2017, 320, 608–633. [Google Scholar] [CrossRef]
- Brown, G. Discovering the STM32 microcontroller. Cortex 2012, 3, 64. [Google Scholar]
- Peterson, L.L.; Davie, B.S. Computer Networks: A Systems Approach; Elsevier: Amsterdam, The Netherlands, 2007. [Google Scholar]
- Yamanaka, K. Anodically electrodeposited iridium oxide films (AEIROF) from alkaline solutions for electrochromic display devices. Jpn. J. Appl. Phys. 1989, 28, 632. [Google Scholar] [CrossRef]
- Ott, H.W. Electromagnetic Compatibility Engineering; John Wiley & Sons: Hoboken, NJ, USA, 2011. [Google Scholar]
- Escobedo, P.; Ramos-Lorente, C.E.; Martínez-Olmos, A.; Carvajal, M.A.; Ortega-Muñoz, M.; de Orbe-Payá, I.; Hernández-Mateo, F.; Santoyo-González, F.; Capitán-Vallvey, L.F.; Palma, A.J.; et al. Wireless wearable wristband for continuous sweat pH monitoring. Sens. Actuators B Chem. 2021, 327, 128948. [Google Scholar] [CrossRef]
- Monteiro, M.C.; Koper, M.T. Measuring local pH in electrochemistry. Curr. Opin. Electrochem. 2021, 25, 100649. [Google Scholar] [CrossRef]
- Adams, S.D.; Doeven, E.H.; Quayle, K.; Kouzani, A.Z. MiniStat: Development and evaluation of a mini-potentiostat for electrochemical measurements. IEEE Access 2019, 7, 31903–31912. [Google Scholar] [CrossRef]
- Dryden, M.D.; Wheeler, A.R. DStat: A versatile, open-source potentiostat for electroanalysis and integration. PLoS ONE 2015, 10, e0140349. [Google Scholar] [CrossRef]
- Ahmad, R.; Surya, S.G.; Sales, J.B.; Mkaouar, H.; Catunda, S.Y.C.; Belfort, D.R.; Lei, Y.; Wang, Z.L.; Baeumner, A.; Wolfbeis, O.S.; et al. KAUSTat: A wireless, wearable, open-source potentiostat for electrochemical measurements. In Proceedings of the 2019 IEEE SENSORS, Montreal, QC, Canada, 27–30 October 2019; IEEE: Piscataway, NJ, USA, 2019; pp. 1–4. [Google Scholar]
- Wei, Y.; Zhang, X.; Chen, X.; Pan, H.; Vasić, Ž.L.; Cifrek, M.; Gao, Y. High-Precision Dual-Channel Electrochemical POCT Device with Automatic Adjustment of Current Detection Sensitivity. IEEE Sens. J. 2022, 23, 3699–3709. [Google Scholar] [CrossRef]
- Kuffel, J.; Kuffel, P. High Voltage Engineering Fundamentals; Elsevier: Amsterdam, The Netherlands, 2000. [Google Scholar]
- Bagotsky, V.S. Fundamentals of Electrochemistry; John Wiley & Sons: Hoboken, NJ, USA, 2005. [Google Scholar]
- Bard, A.J.; Faulkner, L.R.; White, H.S. Electrochemical Methods: Fundamentals and Applications; John Wiley & Sons: Hoboken, NJ, USA, 2022. [Google Scholar]
- Habermüller, K.; Mosbach, M.; Schuhmann, W. Electron-transfer mechanisms in amperometric biosensors. Fresenius’ J. Anal. Chem. 2000, 366, 560–568. [Google Scholar] [CrossRef]
- Kissinger, P.T.; Heineman, W.R. Cyclic voltammetry. J. Chem. Educ. 1983, 60, 702. [Google Scholar] [CrossRef]
- Bakker, E.; Pretsch, E. Modern potentiometry. Angew. Chem. Int. Ed. 2007, 46, 5660–5668. [Google Scholar] [CrossRef] [PubMed]









| () | G = 1 | G = 2 | G = 10 | G = 100 |
|---|---|---|---|---|
| 1 M | A | nA | nA | nA |
| 9.9 k | A | A | A | A |
| Signal | G = 1 | G = 2 | G = 10 | G = 100 |
|---|---|---|---|---|
| (V) | [0; 3.3] | [0.825; 2.475] | [1.485; 1.815] | [1.634; 1.667] |
| (V) | ±1.65 | ±0.83 | ±0.165 | ±16.5 m |
| System | Benchtop Potentiostat | PULSE System | ||||||
|---|---|---|---|---|---|---|---|---|
| Peak | Oxidation | Reduction | Oxidation | Reduction | ||||
| Cycle | Pot (mV) | I ( A) | Pot (mV) | I ( A) | Pot (mV) | I ( A) | Pot (mV) | I ( A) |
| 1 | 171.8 | 150.7 | 51.7 | −152.4 | 171.9 | 141.6 | 58.2 | −146.6 |
| 2 | 174.3 | 155.8 | 54.2 | −151.4 | 171.9 | 152.5 | 53.3 | −145.3 |
| 3 | 174.3 | 157.9 | 54.2 | −151.7 | 166.9 | 155.5 | 53.3 | −145.9 |
| Avg | 173.4 | 154.8 | 53.3 | −151.8 | 170.2 | 149.9 | 54.9 | −145.9 |
| SD | 1.18 | 3.05 | 1.16 | 0.44 | 2.33 | 5.97 | 2.33 | 0.53 |
| System | Size (mm) | Meas. | Comm. | Voltage Range (V) | Meas. Range |
|---|---|---|---|---|---|
| MiniSat [32] | 27 × 20 | CA, CV, SWV | Bluetooth | ±1.2 | ±100 A |
| DStat [33] | 92 × 84 | CV, SWV, DPV | USB | ±1.5 | ±600 fA |
| KAUSTat [34] | 50 × 35 | CV | Bluetooth | - | A |
| [35] | 64 × 39 | CV, DPV, CA | Bluetooth | - | ±10 nA |
| PULSE (This work) | 78 × 100 | Temp., Acc., CV, OCP,CA | USB, 433 MHZ | ±1.65 | nA a V b |
Disclaimer/Publisher’s Note: The statements, opinions and data contained in all publications are solely those of the individual author(s) and contributor(s) and not of MDPI and/or the editor(s). MDPI and/or the editor(s) disclaim responsibility for any injury to people or property resulting from any ideas, methods, instructions or products referred to in the content. |
© 2025 by the authors. Licensee MDPI, Basel, Switzerland. This article is an open access article distributed under the terms and conditions of the Creative Commons Attribution (CC BY) license (https://creativecommons.org/licenses/by/4.0/).
Share and Cite
Ferreira, C.; Barry, F.; Todorović, M.; Sugrue, P.; Teixeira, S.R.; Galvin, P. PULSE: A Fast Portable Unit for Lab-on-Site Electrochemistry. Sensors 2025, 25, 762. https://doi.org/10.3390/s25030762
Ferreira C, Barry F, Todorović M, Sugrue P, Teixeira SR, Galvin P. PULSE: A Fast Portable Unit for Lab-on-Site Electrochemistry. Sensors. 2025; 25(3):762. https://doi.org/10.3390/s25030762
Chicago/Turabian StyleFerreira, Cláudia, Fiona Barry, Miomir Todorović, Patrick Sugrue, Sofia Rodrigues Teixeira, and Paul Galvin. 2025. "PULSE: A Fast Portable Unit for Lab-on-Site Electrochemistry" Sensors 25, no. 3: 762. https://doi.org/10.3390/s25030762
APA StyleFerreira, C., Barry, F., Todorović, M., Sugrue, P., Teixeira, S. R., & Galvin, P. (2025). PULSE: A Fast Portable Unit for Lab-on-Site Electrochemistry. Sensors, 25(3), 762. https://doi.org/10.3390/s25030762

