Conductive Atomic Force Microscopy—Ultralow-Current Measurement Systems for Nanoscale Imaging of a Surface’s Electrical Properties
Abstract
1. Introduction
2. Theory of Operation
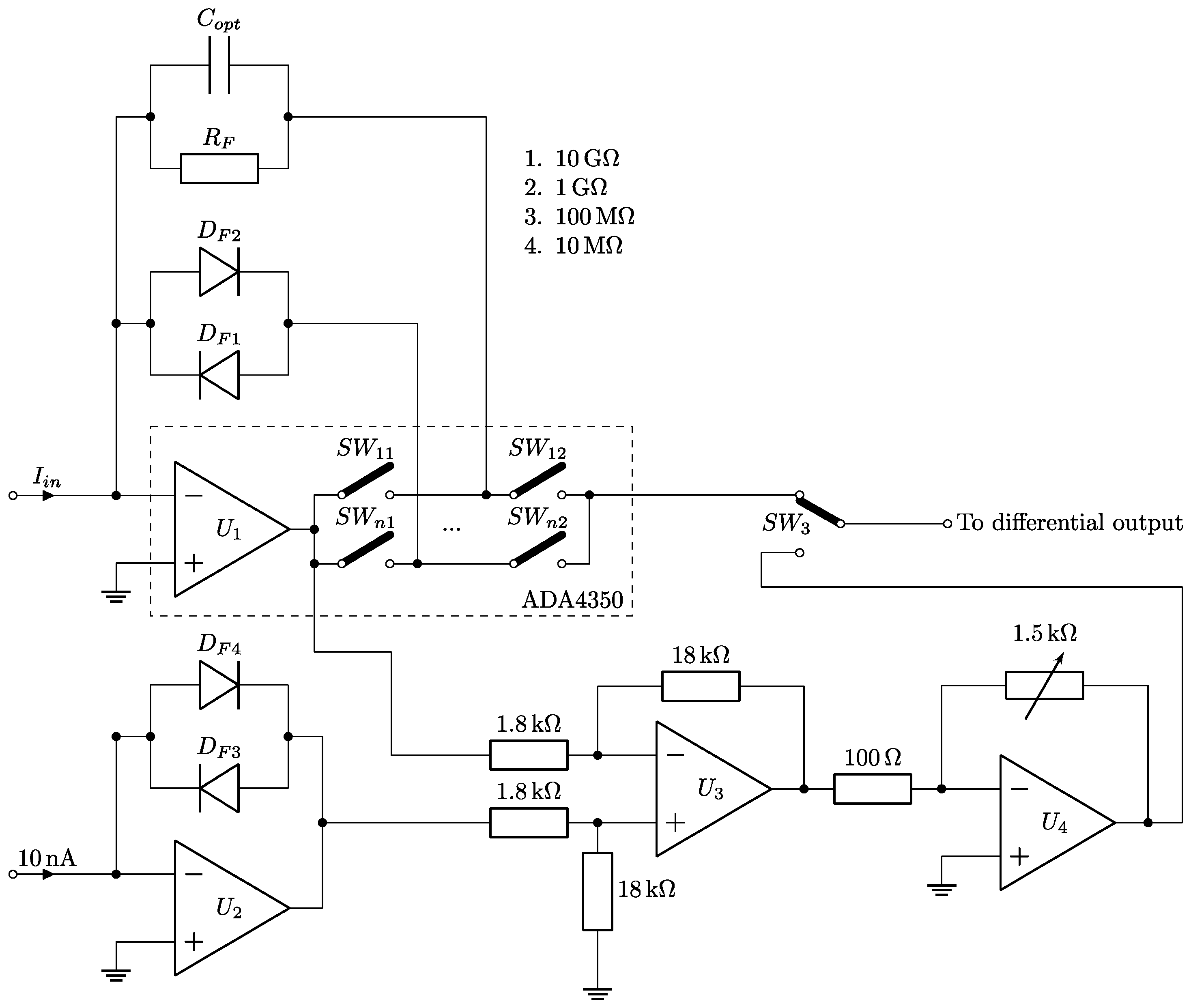
2.1. Multiple Feedback Transimpedance Amplifier
2.2. Integrating Current-to-Voltage Converter Module
2.3. SSRM Reference Current-Based Module
3. Material and Methods
4. Test Results
4.1. MFTIA Module Tests
4.2. Integrating Current-to-Voltage Converter Module Tests
4.3. SSRM Reference Current-Based Module Tests
5. Discussion and Conclusions
5.1. Summary
5.2. Comparison with Existing Solutions
5.3. Future Applications
Author Contributions
Funding
Institutional Review Board Statement
Informed Consent Statement
Data Availability Statement
Acknowledgments
Conflicts of Interest
References
- Oliver, R.A. Advances in AFM for the electrical characterization of semiconductors. Rep. Prog. Phys. 2008, 71, 076501. [Google Scholar] [CrossRef]
- Zhang, H.; Huang, J.; Wang, Y.; Liu, R.; Huai, X.; Jiang, J.; Anfuso, C. Atomic force microscopy for two-dimensional materials: A tutorial review. Opt. Commun. 2018, 406, 3–17. [Google Scholar] [CrossRef]
- Wu, G.; Cai, M.; Dai, S. Photo-Response of Two-Dimensional Ruddlesden-Popper Perovskite Films for Photovoltaics. In Proceeding of the 5th International Workshop on Advances in Energy Science and Environment Engineering (AESEE 2021), Xiamen, China, 9–11 April 2021; Volume 257, p. 03020. [Google Scholar]
- Panigrahi, S.; Jana, S.; Calmeiro, T.; Fortunato, E.; Mendes, M.J.; Martins, R. MXene-Enhanced Nanoscale Photoconduction in Perovskite Solar Cells Revealed by Conductive Atomic Force Microscopy. ACS Appl. Mater. Interfaces 2024, 16, 1930–1940. [Google Scholar] [CrossRef] [PubMed]
- Tay, J.Y.; Cheah, J.; Chef, S.; Zeng, X.M.; Liu, Q.; Gan, C.L. Investigation on Data Retrieval in Emerging Non-Volatile Memory Devices Using Conductive Probe Atomic Force Microscopy. In Proceedings of the 2023 IEEE International Symposium on the Physical and Failure Analysis of Integrated Circuits (IPFA), Pulau Pinang, Malaysia, 24–27 July 2023. [Google Scholar]
- Suman, S.; Sharma, D.K.; Sain, S.; Szabo, O.; Sethy, S.K.; Rakesh, B.; Balaji, U.; Marton, M.; Vojs, M.; Roy, S.S.; et al. Nanoscale Investigation on the Improvement of Electrical Properties of Boron-Doped Diamond Nanostructures for High-Performance Plasma Displays. ACS Appl. Electron. Mater. 2023, 5, 4946–4958. [Google Scholar] [CrossRef]
- Passian, A.; Siopsis, G. Quantum state atomic force microscopy. Phys. Rev. A 2017, 95, 043812. [Google Scholar] [CrossRef]
- Li, M.; Rieck, J.; Noheda, B.; Roerdink, J.B.T.M.; Wilkinson, M.H.F. Stripe noise removal in conductive atomic force microscopy. Sci. Rep. 2024, 14, 3931. [Google Scholar] [CrossRef]
- Yang, C.; Su, T.; Hua, Y.; Zhang, L. Electrochemical scanning probe microscopies for artificial photosynthesis. Nano Res. 2023, 16, 4013–4028. [Google Scholar] [CrossRef]
- Weber, J.; Yuan, Y.; Pazos, S.; Kühnel, F.; Metzke, C.; Schätz, J.; Frammelsberger, W.; Benstetter, G.; Lanza, M. Current-Limited Conductive Atomic Force Microscopy. ACS Appl. Mater. Interfaces 2023, 15, 56365–56374. [Google Scholar] [CrossRef]
- Wu, Y.; Akiyama, T.; van der Wal, P.D.; Gautsch, S.; de Rooij, N.F. Development of Insulated Conductive AFM Probes for Experiments in Electrochemical Environment. ECS Trans. 2013, 50, 465–468. [Google Scholar] [CrossRef]
- Gacka, E.; Kunicki, P.; Sikora, A.; Bogdanowicz, R.; Ficek, M.; Gotszalk, T.; Rangelow, I.W.; Kwoka, K. Focused ion beam-based microfabrication of boron-doped diamond single-crystal tip cantilevers for electrical and mechanical scanning probe microscopy. Measurement 2022, 188, 110373. [Google Scholar] [CrossRef]
- Liang, X.; Liu, H.; Fujinami, S.; Ito, M.; Nakajima, K. Simultaneous Visualization of Microscopic Conductivity and Deformation in Conductive Elastomers. ACS Nano 2024, 18, 3438–3446. [Google Scholar] [CrossRef] [PubMed]
- Sumaiya, S.A.; Liu, J.; Baykara, M.Z. True Atomic-Resolution Surface Imaging and Manipulation under Ambient Conditions via Conductive Atomic Force Microscopy. ACS Nano 2022, 16, 20086–20093. [Google Scholar] [CrossRef] [PubMed]
- Chen, C.; Ghosh, S.; Adams, F.; Kappers, M.J.; Wallis, D.J.; Oliver, R.A. Scanning capacitance microscopy of GaN-based high electron mobility transistor structures: A practical guide. Ultramicroscopy 2023, 254, 113833. [Google Scholar] [CrossRef] [PubMed]
- Piquemal, F.; Kaja, K.; Chrétien, P.; Morán-Meza, J.; Houzé, F.; Ulysse, C.; Harouri, A. A multi-resistance wide-range calibration sample for conductive probe atomic force microscopy measurements. Beilstein J. Nanotechnol. 2023, 14, 1141–1148. [Google Scholar] [CrossRef]
- Richarz, L.; He, J.; Ludacka, U.; Bourret, E.; Yan, Z.; van Helvoort, A.T.J.; Meier, D. Moiré fringes in conductive atomic force microscopy. Appl. Phys. Lett. 2023, 122, 162903. [Google Scholar] [CrossRef]
- Jiang, L.; Weber, J.; Puglisi, F.M.; Pavan, P.; Larcher, L.; Frammelsberger, W.; Benstetter, G.; Lanza, M. Understanding Current Instabilities in Conductive Atomic Force Microscopy. Materials 2019, 12, 459. [Google Scholar] [CrossRef]
- Carla, M.; Lanzi, L.; Pallecchi, E.; Aloisi, G. Development of an ultralow current amplifier for scanning tunneling microscopy. Rev. Sci. Instrum. 2004, 75, 497–501. [Google Scholar] [CrossRef]
- Chen, Y.P.; Cox, A.J.; Hagmann, M.J.; Smith, H.D.A. Electrometer preamplifier for scanning tunneling micros-copy. Rev. Sci. Instrum. 1996, 67, 2652–2653. [Google Scholar] [CrossRef]
- Demming, F.; Dickmann, K.; Jersch, J. Wide bandwidth transimpedance preamplifier for a scanning tunneling microscope. Rev. Sci. Instrum. 1998, 69, 2406–2408. [Google Scholar] [CrossRef]
- Kim, D.-J.; Koo, J.-Y. A low-noise and wide-band ac boosting current-to-voltage amplifier for scanning tunneling microscopy. Rev. Sci. Instrum. 2005, 76, 023703. [Google Scholar] [CrossRef]
- Analog Devices. ADA4350 Datasheet. Available online: https://www.analog.com/en/products/ada4350.html (accessed on 10 May 2024).
- HITACHI. Scanning Spread Resistance Microscope (SSRM). Available online: https://www.hitachi-hightech.com/global/en/knowledge/microscopes/spm-afm/descriptions/ssrm.html (accessed on 10 May 2024).
- Park Systems. Scanning Spreading Resistance Microscopy (SSRM). Available online: https://www.parksystems.com/en/products/research-afm/AFM-modes/Electrical-Modes/scanning-spreading-resistance-microscopy--ssrm- (accessed on 10 May 2024).
- DDC112—Dual Current Input 20-Bit Analog-to-Digital Converter. Texas Instruments. Available online: https://www.ti.com/lit/gpn/ddc112 (accessed on 10 May 2024).
- Raczkowski, K.; Piasecki, T.; Rudek, M.; Gotszalk, T. Design and evaluation of precise current integrator for scanning probe microscopy. Meas. Sci. Technol. 2017, 28, 034013. [Google Scholar] [CrossRef]
- Gacka, E.; Pruchnik, B.; Tamulewicz-Szwajkowska, M.; Badura, D.; Rangelow, I.; Gotszalk, T. Fabrication of focused ion beam-deposited nanowire probes for conductive atomic force microscopy. Measurement 2024, 234, 114815. [Google Scholar] [CrossRef]
- Gacka, E.; Kunicki, P.; Łysik, P.; Gajewski, K.; Ciechanowicz, P.; Pucicki, D.; Majchrzak, D.; Gotszalk, T.; Piasecki, T.; Busani, T.; et al. Novel type of whisker-tip cantilever based on GaN microrods for atomic force microscopy. Ultramicroscopy 2023, 248, 113713. [Google Scholar] [CrossRef] [PubMed]










| MFTiA | Integrating I/V Converter | SSRM | TC-CAFM by JPK | ORCA Mode by Oxford Instruments | C-AFM by Park Systems | |
|---|---|---|---|---|---|---|
| Amplification min. | 107 | Integrating | Exponential | Hard-set | 5 × 107 | 103 |
| Amplification max. | 1010, Exponential | Integrating | Exponential | 109 | 5 × 109 | 109 |
| Voltage range | ±6 V | ±12 V | ±12 V | ±10 V | ±10 V | ±10 V |
| Current range | ±100 μA | ±688.12 nA | 100 fA–10 μA | ±10 nA | −6 pA–+10 μA | ±10 mA |
| Resolution | <3 pA | <2.3 fA | <100 fA | 100 fA | <1 pA | <300 fA |
Disclaimer/Publisher’s Note: The statements, opinions and data contained in all publications are solely those of the individual author(s) and contributor(s) and not of MDPI and/or the editor(s). MDPI and/or the editor(s) disclaim responsibility for any injury to people or property resulting from any ideas, methods, instructions or products referred to in the content. |
© 2024 by the authors. Licensee MDPI, Basel, Switzerland. This article is an open access article distributed under the terms and conditions of the Creative Commons Attribution (CC BY) license (https://creativecommons.org/licenses/by/4.0/).
Share and Cite
Sikora, A.; Gajewski, K.; Badura, D.; Pruchnik, B.; Piasecki, T.; Raczkowski, K.; Gotszalk, T. Conductive Atomic Force Microscopy—Ultralow-Current Measurement Systems for Nanoscale Imaging of a Surface’s Electrical Properties. Sensors 2024, 24, 5649. https://doi.org/10.3390/s24175649
Sikora A, Gajewski K, Badura D, Pruchnik B, Piasecki T, Raczkowski K, Gotszalk T. Conductive Atomic Force Microscopy—Ultralow-Current Measurement Systems for Nanoscale Imaging of a Surface’s Electrical Properties. Sensors. 2024; 24(17):5649. https://doi.org/10.3390/s24175649
Chicago/Turabian StyleSikora, Andrzej, Krzysztof Gajewski, Dominik Badura, Bartosz Pruchnik, Tomasz Piasecki, Kamil Raczkowski, and Teodor Gotszalk. 2024. "Conductive Atomic Force Microscopy—Ultralow-Current Measurement Systems for Nanoscale Imaging of a Surface’s Electrical Properties" Sensors 24, no. 17: 5649. https://doi.org/10.3390/s24175649
APA StyleSikora, A., Gajewski, K., Badura, D., Pruchnik, B., Piasecki, T., Raczkowski, K., & Gotszalk, T. (2024). Conductive Atomic Force Microscopy—Ultralow-Current Measurement Systems for Nanoscale Imaging of a Surface’s Electrical Properties. Sensors, 24(17), 5649. https://doi.org/10.3390/s24175649

