Rehabilitation of Patients with Arthrogenic Muscular Inhibition in Pathologies of Knee Using Virtual Reality
Abstract
1. Introduction
2. Materials and Methods
2.1. Inclusion Criteria
- Patients declared with the biological condition of AMI as a product of a knee trauma.
- Healing process completed.
- Patients who can perform knee extension with at least 8 pounds of weight.
- Having a diagnosis of any of the following knee pathologies: injury or rupture of the anterior cruciate ligament (ACL), osteoarthritis, patellar tendinopathy, chondromalacia, mechanical knee dysfunction.
- Have at least 30 extra minutes after the end of the physiotherapy sessions.
2.2. Exclusion Criteria
- Possessing some mental pathology.
- Being under the influence of any psychoactive substance.
- People who cannot have good visualization with a VR headset.
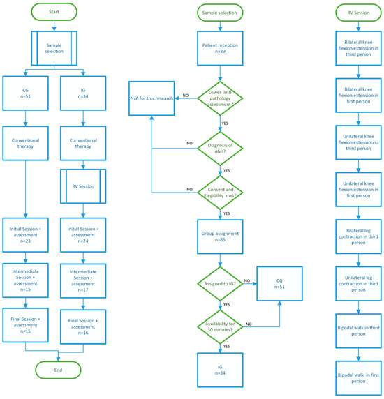
2.3. Experimental Design
2.4. Outcome Variables
2.5. Analysis Plan
- The Mann–Whitney U test was used to establish differences in numerical demographic variables such as age, weight, height, body mass index (BMI), average hours trained per week, resistance activities performed before the pathology, strength activities that they performed before the pathology, balance activities that they performed before the pathology and flexibility activities that they performed before the pathology for the CG and the IG. They are considered statistically significant if the value p < 0.05.
- The chi-square test was used to assess the association of non-numerical demographic variables such as gender, affected limb (both, right, left) and pathology for the CG and the IG. They are considered statistically significant if the value p < 0.05. p is expected to be greater than 0.05.
- The Friedman test was used to evaluate the change of the different parameters measured in the three moments, some of these were: therapeutic adherence, strength with both legs (standardized and normalized), strength with the left leg (standardized and normalized), strength with the right leg (standardized and normalized), muscle electrical activity, force symmetry, and electrical activity symmetry. They are considered statistically significant if the value p < 0.05.
- A delta was estimated (final score—initial score) for each of the outcome variables and the Mann–Whitney U test, Student’s t test, and chi-square were used to assess the delta differences between the two groups.
3. Results
3.1. Demographic Characteristics
- The CG population was younger compared to the IG; however, there was no statistically significant difference between the two groups.
- The weight of the CG was less than the weight of the patients in the IG.
- Considering that the CG had fifteen patients and the IG had sixteen, the distribution of patients regarding gender was uniform, since there were eight and seven male patients for the CG and IG, respectively.
- Height was homogeneous between the two groups, and although the CG was slightly taller than the IG, the difference between the 25th and 75th percentiles is not significant.
- Body mass index (BMI) was slightly higher in the IG compared to the CG; however, the difference is not statistically significant to influence the research project.
- Regarding the average number of hours that the patients in the CG and IG train per week and the type of sporting activity they perform, be it resistance, strength, balance, or flexibility; it is evident that they are not differentiating factors that impact the research project and the variables in Table 4, thus again affirming that there was a homogeneous distribution of the population.
- Regarding the affected limb, three patients with both legs belong to the CG while four belong to the IG; six people with pathology in the right leg for the CG and ten for the IG; and the CG had six patients with the affected left leg and the IG had two.
- Regarding the pathology, the p value between the CG and IG is greater than 0.05, therefore, there is no statistically significant difference between the two groups and the 19 different ailments.
3.2. Outcome Variables
4. Discussion
- Improvement in the therapeutic adherence between the Control Group (CG) and Intervention Group (IG).
- Increased strength with both legs and symmetry between them.
- Decreased level of pain and stiffness that is related to mobility.
4.1. Improvement in the Therapeutic Adherence between CG and IG
4.2. Increased Strength with Both Legs and Symmetry between Them
4.3. Decreased Level of Pain and Stiffness That is Related to Mobility
5. Conclusions
Supplementary Materials
Author Contributions
Funding
Institutional Review Board Statement
Informed Consent Statement
Data Availability Statement
Acknowledgments
Conflicts of Interest
References
- Pinzón Ríos, I.D. Fisioterapia En La Inhibición Muscular Iatrogénica. Revisión de Literatura. Rev. Médica Risaralda 2019, 25, 115–128. [Google Scholar]
- López Herrera, J.F.; Hurtado Cristancho, J.L.; Táutiva Londoño, M.P. Prevalencia de Sintomatología Osteomuscular y Factores Asociados En Operarios de Una Empresa de Papeles Suaves. Rev. Médica Risaralda 2017, 23, 10–13. [Google Scholar]
- Vargas Porras, P.A. Caracterización Demográfica y Ocupacional de Los Casos de Lesiones Osteomusculares de Miembros Superiores y Región Lumbar, Universidad Nacional de Colombia, Sede Bogotá 2001–2009. Available online: https://repositorio.unal.edu.co/bitstream/handle/unal/9786/paolaandreavargasporras.2012.pdf?sequence=1&isAllowed=y (accessed on 13 March 2022).
- Vargas Porras, P.A.; Orjuela Ramírez, M.E.; Vargas Porras, C. Lesiones Osteomusculares de Miembros Superiores y Región Lumbar: Caracterización Demográfica y Ocupacional. Universidad Nacional de Colombia, Bogotá 2001–2009. Enferm. Glob. 2013, 12, 119–133. [Google Scholar] [CrossRef][Green Version]
- Instituto de Biomecánica de Valencia Valoración Biomecánica. Available online: https://analisisbiomecanico.ibv.org/valoracion-biomecanica.html (accessed on 13 March 2022).
- Rice, D.A.; McNair, P.J. Quadriceps Arthrogenic Muscle Inhibition: Neural Mechanisms and Treatment Perspectives. Semin. Arthritis Rheum. 2010, 40, 250–266. [Google Scholar] [CrossRef] [PubMed]
- Palmieri-smith, R.M.; Thomas, A.C. A Neuromuscular Mechanism of Posttraumatic Osteoarthritis Associated with ACL Injury. Exerc. Sport Sci. Rev. 2009, 37, 147–153. [Google Scholar] [CrossRef] [PubMed]
- Jack, K.; McLean, S.M.; Moffett, J.K.; Gardiner, E. Barriers to Treatment Adherence in Physiotherapy Outpatient Clinics: A Systematic Review. Man. Ther. 2010, 15, 220–228. [Google Scholar] [CrossRef] [PubMed]
- Robles García, V. Realidad Virtual Como Herramienta En Fisioterapia, ¿ficción o Realidad? Fisioterapia 2018, 40, 1–3. [Google Scholar] [CrossRef][Green Version]
- Chaves Sorza, N.A.; Pinzón Vásquez, F.; Fernanda, R.E.L. Conocimientos de Los Docentes de Fisioterapia Acerca de La Realidad Virtual Como Estrategia de Intervención. Ph.D. Thesis, Universidad de la Sabana, Chia, Colombia, 2014. [Google Scholar]
- Alvarez, R. Review on the Application of Virtual Reality to Vestibular Rehabilitation. Rev. ORL 2020, 11, 97–106. [Google Scholar] [CrossRef]
- Kolt, G.S.; Brewer, B.W.; Pizzari, T.; Schoo, A.M.M.; Garrett, N. The Sport Injury Rehabilitation Adherence Scale: A Reliable Scale for Use in Clinical Physiotherapy. Physiotherapy 2007, 93, 17–22. [Google Scholar] [CrossRef]
- Martin-Martin, J.; Cuesta-Vargas, A.I.; Labajos-Manzanares, M.T. Efectividad Clínica de La Intervención Terapéutica Sobre La Mano Con Realidad Virtual En Sujetos Hemipléjicos: Revisión Sistemática. Fisioterapia 2015, 37, 27–34. [Google Scholar] [CrossRef]
- Visscher, R.M.S.; Rossi, D.; Friesenbichler, B.; Dohm-Acker, M.; Rosenheck, T.; Maffiuletti, N.A. Vastus Medialis and Lateralis Activity during Voluntary and Stimulated Contractions. Muscle Nerve 2017, 56, 968–974. [Google Scholar] [CrossRef] [PubMed]
- SENIAM Recommendations for Sensor Locations on Individual Muscles. Available online: http://seniam.org/leg_location.htm (accessed on 16 June 2022).
- Giraldo T., J.C.; Nieto G., C.E. Recuperación Enérgética Pos-Esfuerzo. Available online: https://academia.utp.edu.co/basicasyaplicadas/files/2018/09/2.-Recuperación-energética-pos-esfuerzo-JCGT-CENG.pdf (accessed on 11 September 2023).
- Metral, G. Sistemas Energéticos. Available online: https://g-se.com/sistemas-energeticos-33-sa-H57cfb270e8f83 (accessed on 25 November 2022).
- VR Box. VrBox—Virtual Reality Glasses. Available online: http://www.vr-box.es/ (accessed on 16 June 2022).
- Cuestionario WOMAC—Osteoarthritis Index. Available online: https://www.yrmc.org/docs/default-source/medservices/womac-osteoarthritis-index.pdf?sfvrsn=bb32b419_0 (accessed on 26 July 2022).
- Brewer, B.W. Adherence to Sport Injury Rehabilitation Programs. J. Appl. Sport Psychol. 1998, 10, 70–82. [Google Scholar] [CrossRef]
- Brewer, B.W.; Van Raalte, J.L.; Petitpas, A.J.; Sklar, J.H.; Pohlman, M.H.; Krushell, R.J.; Ditmar, T.D.; Daly, J.M.; Weinstock, J. Preliminary Psychometric Evaluation of a Measure of Adherence to Clinic-Based Sport Injury Rehabilitation. Phys. Ther. Sport 2000, 1, 68–74. [Google Scholar] [CrossRef]
- García, E.P. Adherencia Terapéutica en la Rehabilitación de Pacientes con Cervicalgia de Origen Mecánico. Available online: https://gredos.usal.es/bitstream/handle/10366/143717/TFG_PedrosaGarcia_Adherencia.pdf?sequence=1&isAllowed=y (accessed on 16 June 2022).
- Chronojump Kit Sensor de Fuerza. Available online: https://chronojump.org/es/product/kit-sensor-de-fuerza-con-accesorios/ (accessed on 16 June 2022).
- García Jal, J.D. Análisis de la Fuerza Absoluta y Relativa y Su Incidencia en la Capacidad y Potencia Aneróbica Aláctica de los Jugadores del Club Deportivo Espoli. Repos. Inst. Univ. Fuerzas Armadas ESPE 2009, 1–141. [Google Scholar] [CrossRef]
- Norcross, M.F.; Troy Blackburn, J.; Goerger, B.M. Reliability and Interpretation of Single Leg Stance and Maximum Voluntary Isometric Contraction Methods of Electromyography Normalization. J. Electromyogr. Kinesiol. 2010, 20, 420–425. [Google Scholar] [CrossRef] [PubMed]
- MDurance la Importancia de la Maxima Contraccion Voluntaria en Emg. Available online: https://blog.mdurance.eu/academia/la-importancia-de-la-maxima-contraccion-voluntaria-en-emg/ (accessed on 12 August 2022).
- Barahona, B.; Nicole, S. Beneficios de la Realidad Virtua Para Promover la Independencia de las Actividades Básicas de la Vida Diaria en Usuarios Con Hemiplejía. Available online: http://www.dspace.uce.edu.ec/bitstream/25000/27123/1/FCDAPD Bastidas Shirley.pdf (accessed on 25 September 2023).
- Zavala, J.; Fitace, F.; León, M.; Ponce, F.; Gutiérrez, H. Resultados Funcionales Tras Entrenamiento Fisioterapéutico Que Incluye la Realidad Virtual en Mayores de 60 Años Con Artroplastia Total de Cadera: Estudio Descriptivo Functional Results Observed after Physiotherapy Training, including Virtual Reality, in Patients over 60 Years of Age with Total Hip Arthroplasty: Descriptive Study. Available online: https://www.sciencedirect.com/science/article/abs/pii/S0211563817300391 (accessed on 11 September 2023).

| Dynamometry with Both Legs [N] | ||||||
|---|---|---|---|---|---|---|
| Mean of Force [N] | Standard Deviation of Force [N] | Initial Assessment | Intermediate Assessment | Final Assessment | Difference Final Assessment–Initial Assessment | |
| CG | 165.33 | 55.10 | ||||
| 1 | 905.35 | 993.82 | 1007.14 | 101.79 | ||
| 2 | 437.96 | 500.72 | 586.77 | 148.81 | ||
| 3 | 166.4 | 177.43 | 358.37 | 191.97 | ||
| 4 | 981.08 | 1058.92 | 1119.75 | 138.67 | ||
| 5 | 280.82 | 480.68 | 526.24 | 245.42 | ||
| IG | 85.46 | 71.61 | ||||
| 1 | 287.17 | 344.1 | 315.19 | 28.02 | ||
| 2 | 572.7 | 683.3 | 736.32 | 163.62 | ||
| 3 | 599.97 | 644.25 | 749.59 | 149.62 | ||
| 4 | 364.8 | 344.53 | 442.62 | 77.82 | ||
| 5 | 632.76 | 636.12 | 624.56 | 8.2 | ||
| Symbol | Activity | VR Environment Images | Patients Using VR | |
|---|---|---|---|---|
| Women | Men | |||
| BKFE3 | Bilateral knee flexion–extension in third person | ![]() | ![]() | ![]() |
| BKFE1 | Bilateral knee flexion–extension in first person | ![]() | ![]() | |
| UKFE3 | Unilateral knee flexion–extension in third person | ![]() | ![]() | ![]() |
| UKFE1 | Unilateral knee flexion–extension in first person | ![]() | ![]() | |
| BLC3 | Bilateral leg contraction in third person | ![]() | ![]() | ![]() |
| UC3 | Unilateral leg contraction in third person | ![]() | ![]() | |
| BW3 | Bipodal walk in third person | ![]() | ![]() | ![]() |
| BW1 | Bipodal walk in first person | ![]() | ![]() | |
| Variable | Normalized Level of Importance |
|---|---|
| Pain () | 0.21 |
| Stiffness ( | 0.22 |
| Difficulty ( | 0.22 |
| Force ( | 0.20 |
| Muscle electrical activity ( | 0.15 |
| Characteristic | CG N = 15 Median (IQR); n (%) | IG N = 16 Median (IQR); n (%) | p-Value |
|---|---|---|---|
| Age | 29 (22.5, 36.5) | 33.5 (29.3, 52.3) | 0.10 |
| Weight | 63 (57.9, 69) | 68 (59.5, 76.3) | 0.43 |
| Gender (Male) | 8 (53%) | 7 (44%) | 0.59 |
| Height | 1.73 (1.65, 1.75) | 1.70 (1.64, 1.74) | 0.65 |
| BMI | 22.2 (20.7, 22.7) | 23.7 (21.2, 26.5) | 0.16 |
| Average weekly training hours | 8 (3, 13) | 8 (3, 13) | >0.99 |
| Number of resistance activities before pathology | 5 (4, 6) | 5.5 (3.75, 8) | 0.60 |
| Number of strength activities before pathology | 4 (3, 5) | 3.5 (2, 4) | 0.67 |
| Number of balance activities before pathology | 2 (2, 3) | 2 (1, 3) | 0.55 |
| Number of flexibility activities before pathology | 0 (0, 0) | 0 (0, 0.250) | 0.65 |
| Affected limb | 0.26 | ||
| Both | 3 (20%) | 4 (25%) | |
| Right | 6 (40%) | 10 (62.5%) | |
| Left | 6 (40%) | 2 (12%) | |
| Pathology | 0.60 | ||
| Osteoarthritis | 0 (0%) | 1 (6.2%) | |
| Chondromalacia | 3 (20%) | 1 (6.2%) | |
| Knee bruise | 0 (0%) | 1 (6.2%) | |
| Meniscus tear | 0 (0%) | 1 (6.2%) | |
| Cartilage tear, right knee osteotomy | 1 (6.7%) | 0 (0%) | |
| Patella deviation | 0 (0%) | 1 (6.2%) | |
| Mechanical knee dysfunction | 1 (6.7%) | 1 (6.2%) | |
| Knee sprain | 0 (0%) | 1 (6.2%) | |
| Symmetric bilateral genu varus with decreased medial intercondylar space + bilateral patellofemoral disorder + goose foot syndrome + right plantar fasciitis | 1 (6.7%) | 0 (0%) | |
| Genu varus knee | 1 (6.7%) | 0 (0%) | |
| Baker’s cyst | 1 (6.7%) | 0 (0%) | |
| Anterior cruciate ligament rupture | 1 (6.7%) | 2 (12%) | |
| Deviated patella + tendinitis | 2 (13%) | 0 (0%) | |
| Lateralized patella | 1 (6.7%) | 0 (0%) | |
| Iliotibial band syndrome | 1 (6.7%) | 0 (0%) | |
| Patellofemoral syndrome | 0 (0%) | 2 (12%) | |
| Patellofemoral syndrome + deviated patella | 0 (0%) | 1 (6.2%) | |
| Patellar tendinopathy | 2 (13%) | 3 (19%) | |
| Bilateral patellofemoral disorder | 0 (0%) | 1 (6.2%) |
| Characteristic | GC N = 15 Median (IQR) | p-Value | Comparisons between Pairs | Δ GC Mean (Standard Deviation); n (%) a; Median (IQR) | GI N = 16 Median (IQR) | p-Value | Comparisons between Pairs | Δ GI Mean (Standard Deviation); n (%) a; Median (IQR) | p-Value Δ GC vs. Δ GI | ||||
|---|---|---|---|---|---|---|---|---|---|---|---|---|---|
| Initial assessment = V1 | Intermediate assessment = V2 | Final assessment = V3 | Initial assessment = V1 | Intermediate assessment = V2 | Final assessment = V3 | ||||||||
| Therapeutic adherence | 91.7 (89.2, 100) | 93.3 (90, 100) | 93.3 (90, 100) | 0.022 b | V1–V3 | 5 (33.3%) | 94.2 (91.7, 100) | 96,7 (91.7, 100) | 98.3, (93.3, 100) | 0.007 c | V1–V3 | 6 (37.5%) | 0.809 d |
| Attendance | 100 (100, 100) | 100 (100, 100) | 100 (100, 100) | 100 (100, 100) | 100 (100, 100) | 100 (100, 100) | |||||||
| Disposition | 85 (80, 100) | 85 (80, 100) | 85 (80, 100) | 0.050 e | V1–V2 V1–V3 | 3 (20%) | 100 (85, 100) | 100 (90, 100) | 100 (90, 100) | 0.018 f | V1–V3 | 5 (31.3%) | 0.685 g |
| Receptivity | 90 (85, 100) | 90 (85, 100) | 95 (85, 100) | 0.097 | 3 (20%) | 100 (80, 100) | 100 (83.8, 100) | 100 (85, 100) | 0.061 h | V1–V3 | 3 (18.8%) | 1 i | |
| Normalized knee flexion–extension force with both legs MVIC | 8.26 (6.67, 11.2) | 9.41 (8.18, 11.7) | 10.7 (8.46, 11.8) | 0.013 j | V1–V2 | 1.22 (2) | 7.83 (5.58, 8.98) | 8.98 (6.10, 10.7) | 9.40 (6.98, 11.3) | <0.001 k | V1–V3 V2–V3 | 1.25 (1.34) | 0.963 l |
| Normalized knee flexion–extension force with left leg MVIC | 3.86 (3.68, 5.95) | 5.35 (4.22, 6.38) | 5.22 (4.69, 6.22) | 0.009 m | V1–V2 | 0.835 (1.34) | 4.06 (3.22, 4.78) | 4.70 (3.33, 5.57) | 5.07 (3.79, 5.82) | <0.001 n | V1–V3 V2–V3 | 0.656 (0.534) | 0.625 o |
| Normalized knee flexion–extension force with right leg MVIC | 4.74 (3.88, 6.08) | 5.66 (4.40, 6.46) | 5.42 (4.76, 6.63) | 0.025 p | V1–V2 | 0.826 (1.51) | 4.80 (3.53, 5.74) | 4.82 (3.76, 5.99) | 5.23 (3.75, 6.14) | 0.004 q | V1–V3 | 0.439 (0.524) | 0.340 r |
| Symmetry of force between knee flexion–extension with normalized left and right leg MVIC | 88.7 (85.5, 89.9) | 89.5 (85.5, 97.4) | 90 (86.9, 97.3) | 0.420 | 4.94 (9.69) | 84.5 (73.1, 96.4) | 90.9 (81.6, 94.9) | 91.4 (86.9, 98.8) | 0.015 s | V1–V3 V2–V3 | 8.63 (9.30) | 0.287 t | |
| Normalized muscular electrical activity vastus lateralis left leg knee flexion–extension with both legs | 6.87 (4.80, 8.73) | 5.04 (4.17, 9.05) | 7.08 (5.57, 8.78) | 0.155 | 2.22 (−0.662, 3.06) | 6.36 (4.52, 11.6) | 6.31 (3.78, 10.3) | 8.43 (4.81, 11.1) | 0.444 | 1.29 (−1.72, 3.59) | 0.770 u | ||
| Normalized muscular electrical activity vastus medialis left leg knee flexion–extension with both legs | 6.20 (3.75, 10.8) | 6.20 (3.85, 7.42) | 5.0 (4.22, 6.64) | 0.192 | −0.631 (−5.57, 0.801) | 6.48 (4.82, 7.77) | 5.30 (4.43, 6.66) | 5.42 (3.95, 6.99) | 0.387 | −0.669 (−1.60, 1.24) | 0.711 v | ||
| Normalized muscular electrical activity vastus lateralis right leg knee flexion–extension with both legs | 5.88 (5.05, 7.27) | 6.57 (5.84, 7.58) | 7.59 (6.80, 9.22) | 0.344 | 1.57 (−0.0880, 3.28) | 5.43 (4.45, 6.50) | 7.61 (5.01, 10.7) | 7.72 (6.25, 10.8) | 0.269 | 2.88 (−0.299, 4.92) | 0.495 w | ||
| Normalized muscular electrical activity vastus medialis right leg knee flexion–extension with both legs | 7.21 (4.77, 9.90) | 8.05 (5.45, 10.0) | 7.07 (4.13, 8.99) | 0.278 | 0.267 (−3.15, 0.796) | 6.36 (3.60, 7.72) | 6.19 (4.33, 7.58) | 5.55 (3.36, 9.23) | 0.990 | 0.173 (−3.42, 2.43) | 0.401 x | ||
| Normalized muscular electrical activity vastus lateralis left leg knee flexion–extension with left leg | 12.5 (9.29, 17.9) | 11.7 (7.27, 16.6) | 14.1 (11.1, 16.5) | 0.549 | 1.47 (−1.88, 5.33) | 12.8 (9.53, 17.7) | 11.3 (7.62, 16.7) | 15.5 (11.0, 20.6) | 0.305 | 0.703 (−4.08, 3.98) | 0.953 y | ||
| Normalized muscular electrical activity vastus medialis left leg knee flexion–extension with left leg | 11.8 (7.49, 22.5) | 10.4 (6.96, 15.0) | 9.46 (7,57, 11.3) | 0.042 z | −2.49 (−9.17, 0.703) | 12.0 (7.85, 19.0) | 10.2 (7.0, 13.2) | 9.77 (7.11, 12.5) | 0.052 | −2.34 (−6.51, 2.19) | 0.800 aa | ||
| Normalized muscular electrical activity vastus lateralis right leg knee flexion–extension with right leg | 10.3 (8.15, 14.8) | 13.3 (9.95, 15.9) | 13.7 (11.6, 16.0) | 0.766 | 1.93 (−2.44, 4.0) | 11.9 (7.85, 15.7) | 12.8 (10.2, 18.7) | 13.5 (11.4, 22.0) | 0.939 | −0.991 (−2.67, 8.41) | 0.830 bb | ||
| Normalized muscular electrical activity vastus medialis right leg knee flexion–extension with right leg | 15.9 (10.6, 17.7) | 14.3 (12.7, 16.6) | 11.7 (8.69, 16.7) | 0.420 | −2.22 (7.52) | 12.1 (7.66, 17.3) | 11.8 (8.22, 14.5) | 9.53 (6.32, 15.5) | 0.646 | −1.24 (5.17) | 0.672 cc | ||
| Symmetry normalized muscular electrical activity vastus lateralis knee flexion–extension with both legs | 86.4 (52.8, 94.9) | 74.8 (61.8, 83.4) | 78.6 (66.4, 85.4) | 0.863 | −0.185 (32.2) | 70.0 (54.8, 85.1) | 61.5 (53.2, 76.1) | 82.7 (78.3, 91.2) | 0.006 dd | V2–V3 | 12.9 (23.1) | 0.202 ee | |
| Symmetry normalized muscular electrical activity vastus medialis knee flexion–extension with both legs | 56.7 (46.6, 84.4) | 68.4 (50.9, 83.6) | 81.2 (70.9, 86.3) | 0.070 | 15.1 (24.2) | 73.1 (44.8, 92.0) | 67.3 (52.6, 79.7) | 73.0 (54.4, 81.6) | 0.795 | 2.51 (33.9) | 0.245 ff | ||
| Symmetry normalized muscular electrical activity vastus lateralis individual knee flexion–extension left and right leg | 75.2 (62.1, 90.4) | 71.8 (53.6, 84.5) | 81.0 (70.2, 90.4) | 0.489 | 6.59 (31.2) | 75.1 (51.9, 86.4) | 60.5 (49.5, 83.6) | 81.0 (72.7, 93.5) | 0.042 gg | V2–V3 | 13.8 (27.7) | 0.500 hh | |
| Symmetry normalized muscular electrical activity vastus medialis individual knee flexion–extension left and right leg | 58.6 (43.3, 75.4) | 65.5 (61.3, 82.5) | 82.3 (51.2, 91.9) | 0.035 ii | 15.0 (25.1) | 69.3 (63.6, 89.5) | 59.2 (47.2, 76.4) | 73.3 (53.2, 85.7) | 0.272 | −4.60 (32.6) | 0.072 jj | ||
| Total pain level | 3 (1, 6.5) | 2 (0, 5) | 2 (0, 4.5) | 0.294 | 0.867 (2.42) | 4.5 (1.75, 8.25) | 4 (1.75, 6.25) | 6 (1, 6.75) | 0.492 | 0.500 (3.54) | 0.740 kk | ||
| Total stiffness level | 2 (0, 4) | 1 (0, 2) | 0 (0, 1.5) | 0.005 ll | V1–V2 V1–V3 | 1 (0, 2) | 2.5 (0, 5.5) | 1.5 (0, 4) | 1 (0, 4) | 0.892 | 0 (0, 0.5) | 0.239 mm | |
| Total difficulty level | 4 (2, 15) | 1 (1, 10.5) | 2 (0.5, 6) | 0.003 nn | V1–V2 V1–V3 | 2 (0.5, 4.5) | 18.5 (4.75, 24.3) | 11 (0.75, 25) | 14.5 (2.75, 26.5) | 0.184 | 2 (−2, 6.5) | 0.705 oo | |
| Recovery speed | 1.06 (0.858, 1.21) | 1.10 (0.927, 1.21) | 1.09 (0.979, 1.23) | 0.016 pp | 0.0466 (−0.00479, 0.147) | 0.877 (0.742, 1.00) | 0.880 (0.791, 1.08) | 0.984 (0.789, 1.04) | 0.100 | 0.0289 (0.00158, 0.0996) | 0.682 qq | ||
| Characteristic | GC N = 15 Median (IQR) | p-Value | Comparisons between Pairs | Δ GC Mean (Standard Deviation); n (%) a; Median (IQR) | GI N = 16 Median (IQR) | p-Value | Comparisons between Pairs | Δ GI Mean (Standard Deviation); n (%) a; Median (IQR) | p-value Δ GC vs. Δ GI | ||||
|---|---|---|---|---|---|---|---|---|---|---|---|---|---|
| Initial assessment = V1 | Intermediate assessment = V2 | Final assessment = V3 | Initial assessment = V1 | Intermediate assessment = V2 | Final assessment = V3 | ||||||||
| Therapeutic adherence | 91.7 (89.2, 100) | 93.3 (90, 100) | 93.3 (90, 100) | 0.022 b | V1–V3 | 5 (33.3%) | 94.2 (91.7, 100) | 96,7 (91.7, 100) | 98.3, (93.3, 100) | 0.007 c | V1–V3 | 6 (37.5%) | 0.809 d |
| Normalized knee flexion–extension force with both legs MVIC | 8.26 (6.67, 11.2) | 9.41 (8.18, 11.7) | 10.7 (8.46, 11.8) | 0.013 e | V1–V2 | 1.22 (2) | 7.83 (5.58, 8.98) | 8.98 (6.10, 10.7) | 9.40 (6.98, 11.3) | <0.001 f | V1–V3 V2–V3 | 1.25 (1.34) | 0.963 g |
| Symmetry of force between knee flexion-extension with normalized left and right leg MVIC | 88.7 (85.5, 89.9) | 89.5 (85.5, 97.4) | 90 (86.9, 97.3) | 0.420 | 4.94 (9.69) | 84.5 (73.1, 96.4) | 90.9 (81.6, 94.9) | 91.4 (86.9, 98.8) | 0.015 h | V1–V3 V2–V3 | 8.63 (9.30) | 0.287 i | |
| Normalized muscular electrical activity vastus lateralis left leg knee flexion–extension with left leg | 12.5 (9.29, 17.9) | 11.7 (7.27, 16.6) | 14.1 (11.1, 16.5) | 0.549 | 1.47 (−1.88, 5.33) | 12.8 (9.53, 17.7) | 11.3 (7.62, 16.7) | 15.5 (11.0, 20.6) | 0.305 | 0.703 (−4.08, 3.98) | 0.953 j | ||
| Symmetry normalized muscular electrical activity vastus lateralis knee flexion-extension with both legs | 86.4 (52.8, 94.9) | 74.8 (61.8, 83.4) | 78.6 (66.4, 85.4) | 0.863 | −0.185 (32.2) | 70.0 (54.8, 85.1) | 61.5 (53.2, 76.1) | 82.7 (78.3, 91.2) | 0.006 k | V2–V3 | 12.9 (23.1) | 0.202 l | |
| Total pain level | 3 (1, 6.5) | 2 (0, 5) | 2 (0, 4.5) | 0.294 | 0.867 (2.42) | 4.5 (1.75, 8.25) | 4 (1.75, 6.25) | 6 (1, 6.75) | 0.492 | 0.500 (3.54) | 0.740 m | ||
| Total stiffness level | 2 (0, 4) | 1 (0, 2) | 0 (0, 1.5) | 0.005 n | V1–V2 V1–V3 | 1 (0, 2) | 2.5 (0, 5.5) | 1.5 (0, 4) | 1 (0, 4) | 0.892 | 0 (0, 0.5) | 0.239 o | |
| Total difficulty level | 4 (2, 15) | 1 (1, 10.5) | 2 (0.5, 6) | 0.003 p | V1–V2 V1–V3 | 2 (0.5, 4.5) | 18.5 (4.75, 24.3) | 11 (0.75, 25) | 14.5 (2.75, 26.5) | 0.184 | 2 (−2, 6.5) | 0.705 q | |
| Recovery speed | 1.06 (0.858, 1.21) | 1.10 (0.927, 1.21) | 1.09 (0.979, 1.23) | 0.016 r | 0.0466 (−0.00479, 0.147) | 0.877 (0.742, 1.00) | 0.880 (0.791, 1.08) | 0.984 (0.789, 1.04) | 0.100 | 0.0289 (0.00158, 0.0996) | 0.682 s | ||
Disclaimer/Publisher’s Note: The statements, opinions and data contained in all publications are solely those of the individual author(s) and contributor(s) and not of MDPI and/or the editor(s). MDPI and/or the editor(s) disclaim responsibility for any injury to people or property resulting from any ideas, methods, instructions or products referred to in the content. |
© 2023 by the authors. Licensee MDPI, Basel, Switzerland. This article is an open access article distributed under the terms and conditions of the Creative Commons Attribution (CC BY) license (https://creativecommons.org/licenses/by/4.0/).
Share and Cite
Flórez Fonnegra, J.P.; Pino Prestan, A.C.; López, L.L.; Yepes, J.C.; Pérez, V.Z. Rehabilitation of Patients with Arthrogenic Muscular Inhibition in Pathologies of Knee Using Virtual Reality. Sensors 2023, 23, 9114. https://doi.org/10.3390/s23229114
Flórez Fonnegra JP, Pino Prestan AC, López LL, Yepes JC, Pérez VZ. Rehabilitation of Patients with Arthrogenic Muscular Inhibition in Pathologies of Knee Using Virtual Reality. Sensors. 2023; 23(22):9114. https://doi.org/10.3390/s23229114
Chicago/Turabian StyleFlórez Fonnegra, Juan Pablo, Andrea Carolina Pino Prestan, Lucelly López López, Juan C. Yepes, and Vera Z. Pérez. 2023. "Rehabilitation of Patients with Arthrogenic Muscular Inhibition in Pathologies of Knee Using Virtual Reality" Sensors 23, no. 22: 9114. https://doi.org/10.3390/s23229114
APA StyleFlórez Fonnegra, J. P., Pino Prestan, A. C., López, L. L., Yepes, J. C., & Pérez, V. Z. (2023). Rehabilitation of Patients with Arthrogenic Muscular Inhibition in Pathologies of Knee Using Virtual Reality. Sensors, 23(22), 9114. https://doi.org/10.3390/s23229114





















