A Review on VCII Applications in Signal Conditioning for Sensors and Bioelectrical Signals: New Opportunities
Abstract
1. Introduction
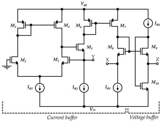
2. Overview of VCII: Features and Implementation
3. VCII in Sensor and Bioelectrical Signal Conditioning
3.1. Application of VCII in Current-Mode Wheatstone Bridges
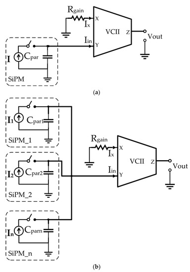
3.2. Application of VCII in Silicon Photo Multipliers
3.3. Application of VCII in an Ultrasonic PVDF Interface Circuit
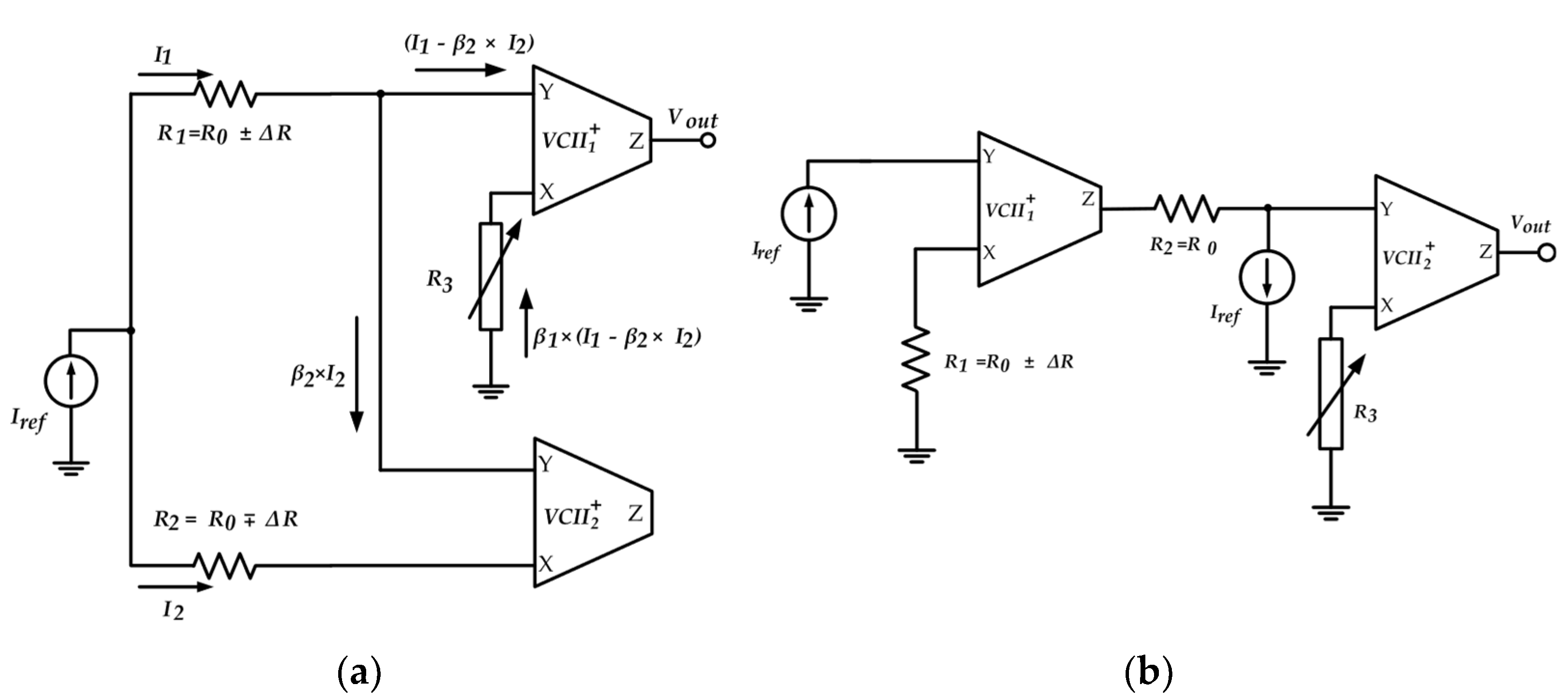
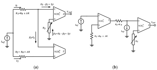
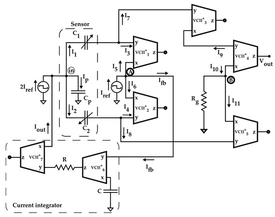
3.4. Application of VCII in Differential Capacitive Sensors
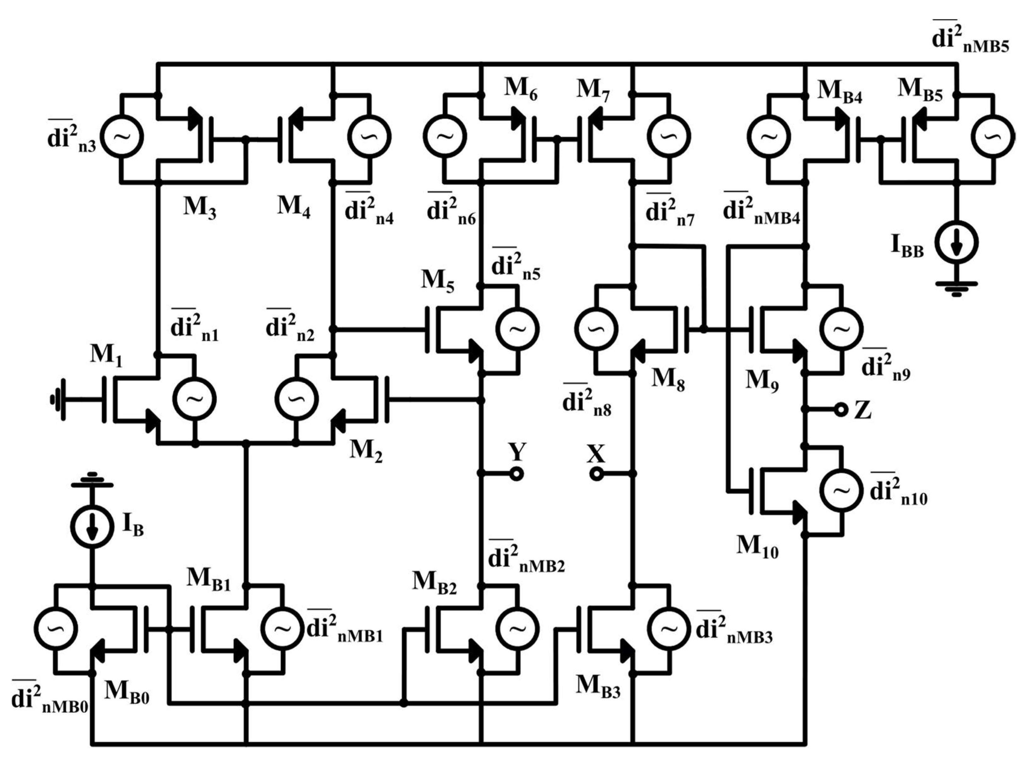
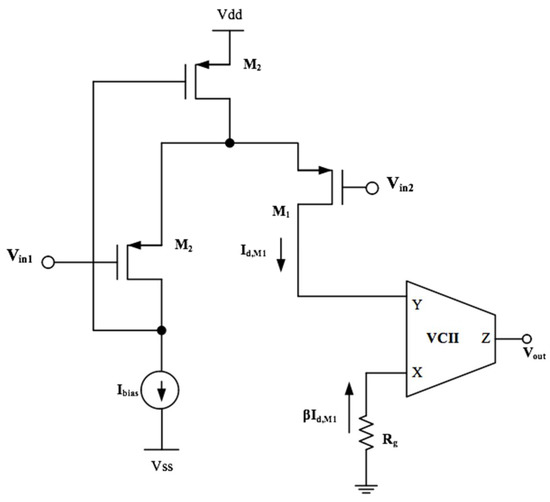
3.5. Application of VCII in Biomedical Sensors
4. Comparison and Future Prospects
5. Conclusions
Author Contributions
Funding
Institutional Review Board Statement
Informed Consent Statement
Data Availability Statement
Conflicts of Interest
References
- Esteve Bosch, R.; Toledo Alarcón, J.F.; Herrero Bosch, V.; Simón Estévez, A.; Monrabal Capilla, F.; Álvarez Puerta, V.; Rodríguez Samaniego, J.; Querol Segura, M.; Ballester Merelo, F. The Event Detection System in the NEXT-White Detector. Sensors 2021, 21, 673. [Google Scholar] [CrossRef] [PubMed]
 - Jeon, H.; Choi, I.; Kweon, S.-J.; Je, M. A Power-Efficient Radiation Sensor Interface with a Peak-Triggered Sampling Scheme for Mobile Dosimeters. Sensors 2020, 20, 3255. [Google Scholar] [CrossRef] [PubMed]
 - Kumngern, M.; Aupithak, N.; Khateb, F.; Kulej, T. 0.5 V Fifth-Order Butterworth Low-Pass Filter Using Multiple-Input OTA for ECG Applications. Sensors 2020, 20, 7343. [Google Scholar] [CrossRef] [PubMed]
 - Zamora, I.; Ledesma, E.; Uranga, A.; Barniol, N. Miniaturized 0.13-Μm CMOS Front-End Analog for AlN PMUT Arrays. Sensors 2020, 20, 1205. [Google Scholar] [CrossRef]
 - Stornelli, V.; Ferri, G. A Single Current Conveyor-Based Low Voltage Low Power Bootstrap Circuit for ElectroCardioGraphy and ElectroEncephaloGraphy Acquisition Systems. Analog Integr. Circuits Signal Process. 2014, 79, 171–175. [Google Scholar] [CrossRef]
 - Kumar, S.S.; Ojha, A.K.; Pant, B.D. Experimental Evaluation of Sensitivity and Non-Linearity in Polysilicon Piezoresistive Pressure Sensors with Different Diaphragm Sizes. Microsyst. Technol. 2016, 22, 83–91. [Google Scholar] [CrossRef]
 - Mantenuto, P.; Ferri, G.; De Marcellis, A. Uncalibrated Automatic Bridge-Based CMOS Integrated Interfaces for Wide-Range Resistive Sensors Portable Applications. Microelectron. J. 2014, 45, 589–596. [Google Scholar] [CrossRef]
 - Ghallab, Y.H.; Badawy, W. A New Topology for a Current-Mode Wheatstone Bridge. IEEE Trans. Circuits Syst. II Express Briefs 2006, 53, 18–22. [Google Scholar] [CrossRef]
 - Safari, L.; Barile, G.; Stornelli, V.; Ferri, G.; Leoni, A. New Current Mode Wheatstone Bridge Topologies with Intrinsic Linearity. In Proceedings of the 2018 14th Conference on Ph.D. Research in Microelectronics and Electronics (PRIME), Prague, Czech Republic, 2–5 July 2018; pp. 9–12. [Google Scholar]
 - Tanaphatsiri, C.; Jaikla, W.; Siripruchyanun, M. A Current-Mode Wheatstone Bridge Employing Only Single DO-CDTA. In Proceedings of the APCCAS 2008—2008 IEEE Asia Pacific Conference on Circuits and Systems, Macao, China, 30 November–3 December 2008; pp. 1494–1497. [Google Scholar]
 - Pantoli, L.; Barile, G.; Leoni, A.; Muttillo, M.; Stornelli, V. Electronic Interface for Lidar System and Smart Cities Applications. J. Commun. Softw. Syst. 2019, 15, 118–125. [Google Scholar] [CrossRef]
 - Barile, G.; Leoni, A.; Pantoli, L.; Safari, L.; Stornelli, V. A New VCII Based Low-Power Low-Voltage Front-End for Silicon Photomultipliers. In Proceedings of the 2018 3rd International Conference on Smart and Sustainable Technologies (SpliTech), Split, Croatia, 26–29 June 2018; pp. 1–4. [Google Scholar]
 - Pantoli, L.; Barile, G.; Leoni, A.; Muttillo, M.; Stornelli, V. A Novel Electronic Interface for Micromachined Si-Based Photomultipliers. Micromachines 2018, 9, 507. [Google Scholar] [CrossRef]
 - Wang, M.; Wang, Y.; Cao, Q.; Wang, L.; Kuang, J.; Xiao, Y. Comparison of Three Pre-Amplifier Circuits for Time Readout of SiPM in TOF-PET Detectors. In Proceedings of the 2019 IEEE International Symposium on Circuits and Systems (ISCAS), Sapporo, Japan, 26–29 May 2019; pp. 1–5. [Google Scholar]
 - Vinayaka, V.; Namboodiri, S.P.; Roy, A.; Baker, R.J. Segmented Digital SiPM. In Proceedings of the 2019 IEEE 62nd International Midwest Symposium on Circuits and Systems (MWSCAS), Dallas, TX, USA, 4–7 August 2019; pp. 1118–1121. [Google Scholar]
 - Barile, G.; Ferri, G.; Parente, F.R.; Stornelli, V.; Depari, A.; Flammini, A.; Sisinni, E. A Standard CMOS Bridge-Based Analog Interface for Differential Capacitive Sensors. In Proceedings of the 2017 13th Conference on Ph.D. Research in Microelectronics and Electronics (PRIME), Giardini Naxos, Italy, 12–15 June 2017; pp. 281–284. [Google Scholar]
 - Barile, G.; Ferri, G.; Parente, F.R.; Stornelli, V.; Sisinni, E.; Depari, A.; Flammini, A. A CMOS Full-Range Linear Integrated Interface for Differential Capacitive Sensor Readout. Sens. Actuators A Phys. 2018, 281, 130–140. [Google Scholar] [CrossRef]
 - Depari, A.; Sisinni, E.; Flammini, A.; Ferri, G.; Stornelli, V.; Barile, G.; Parente, F.R. Autobalancing Analog Front End for Full-Range Differential Capacitive Sensing. IEEE Trans. Instrum. Meas. 2018, 67, 885–893. [Google Scholar] [CrossRef]
 - De Marcellis, A.; Ferri, G.; Mantenuto, P. A CCII-Based Non-Inverting Schmitt Trigger and Its Application as Astable Multivibrator for Capacitive Sensor Interfacing. Int. J. Circuit Theory Appl. 2017, 45, 1060–1076. [Google Scholar] [CrossRef]
 - Ferri, G.; Parente, F.R.; Stornelli, V. Current Conveyor-Based Differential Capacitance Analog Interface for Displacement Sensing Application. AEU Int. J. Electron. Commun. 2017, 81, 83–91. [Google Scholar] [CrossRef]
 - George, B.; Kumar, V.J. Switched Capacitor Signal Conditioning for Differential Capacitive Sensors. IEEE Trans. Instrum. Meas. 2007, 56, 913–917. [Google Scholar] [CrossRef]
 - Mohan, N.M.; Shet, A.R.; Kedarnath, S.; Kumar, V.J. Digital Converter for Differential Capacitive Sensors. IEEE Trans. Instrum. Meas. 2008, 57, 2576–2581. [Google Scholar] [CrossRef]
 - Sisinni, E.; Depari, A.; Flammini, A.; Ferri, G.; Stornelli, V.; Barile, G. Full-Analog Parasitic Capacitance Compensation for AC-Excited Differential Sensors. IEEE Trans. Instrum. Meas. 2020, 69, 5890–5899. [Google Scholar] [CrossRef]
 - Barile, G.; Safari, L.; Ferri, G.; Stornelli, V. A VCII-Based Stray Insensitive Analog Interface for Differential Capacitance Sensors. Sensors 2019, 19, 3545. [Google Scholar] [CrossRef]
 - Pullano, S.A.; Fiorillo, A.S.; Barile, G.; Stornelli, V.; Ferri, G. A Second-Generation Voltage-Conveyor-Based Interface for Ultrasonic PVDF Sensors. Micromachines 2021, 12, 99. [Google Scholar] [CrossRef]
 - Stornelli, V.; Barile, G.; Leoni, A. A Novel General Purpose Combined DFVF/VCII Based Biomedical Amplifier. Electronics 2020, 9, 331. [Google Scholar] [CrossRef]
 - Safari, L.; Barile, G.; Stornelli, V.; Ferri, G. An Overview on the Second Generation Voltage Conveyor: Features, Design and Applications. IEEE Trans. Circuits Syst. II Express Briefs 2019, 66, 547–551. [Google Scholar] [CrossRef]
 - Safari, L.; Barile, G.; Ferri, G.; Stornelli, V. Traditional Op-Amp and New VCII: A Comparison on Analog Circuits Applications. AEU Int. J. Electron. Commun. 2019, 110, 152845. [Google Scholar] [CrossRef]
 - Safari, L.; Barile, G.; Ferri, G.; Stornelli, V. High Performance Voltage Output Filter Realizations Using Second Generation Voltage Conveyor. Int. J. RF Microw. Comput.-Aided Eng. 2018, 28, e21534. [Google Scholar] [CrossRef]
 - Safari, L.; Yuce, E.; Minaei, S.; Ferri, G.; Stornelli, V. A Second-Generation Voltage Conveyor (VCII)–Based Simulated Grounded Inductor. Int. J. Circuit Theory Appl. 2020, 48, 1180–1193. [Google Scholar] [CrossRef]
 - Stornelli, V.; Safari, L.; Barile, G.; Ferri, G. A New VCII Based Grounded Positive/Negative Capacitance Multiplier. AEU Int. J. Electron. Commun. 2021, 137, 153793. [Google Scholar] [CrossRef]
 - Yuce, E.; Safari, L.; Minaei, S.; Ferri, G.; Barile, G.; Stornelli, V. A New Simulated Inductor with Reduced Series Resistor Using a Single VCII±. Electronics 2021, 10, 1693. [Google Scholar] [CrossRef]
 - Barile, G.; Safari, L.; Pantoli, L.; Stornelli, V.; Ferri, G. Electronically Tunable First Order AP/LP and LP/HP Filter Topologies Using Electronically Controllable Second Generation Voltage Conveyor (CVCII). Electronics 2021, 10, 822. [Google Scholar] [CrossRef]
 - Stornelli, V.; Safari, L.; Barile, G.; Ferri, G. A New Extremely Low Power Temperature Insensitive Electronically Tunable VCII-Based Grounded Capacitance Multiplier. IEEE Trans. Circuits Syst. II Express Briefs 2021, 68, 72–76. [Google Scholar] [CrossRef]
 - Safari, L.; Barile, G.; Ferri, G.; Ragnoli, M.; Stornelli, V. A New Realization of Electronically Tunable Multiple-Input Single-Voltage Output Second-Order LP/BP Filter Using VCII. Electronics 2022, 11, 646. [Google Scholar] [CrossRef]
 - Ferri, G.; Safari, L.; Barile, G.; Pantoli, L.; Stornelli, V. Noise Analysis and Optimization of VCII-Based SiPM Interface Circuit. Analog Integr. Circuits Signal Process. 2021, 109, 1–9. [Google Scholar] [CrossRef]
 - Safari, L.; Barile, G.; Stornelli, V.; Minaei, S.; Ferri, G. Towards Realization of a Low-Voltage Class-AB VCII with High Current Drive Capability. Electronics 2021, 10, 2303. [Google Scholar] [CrossRef]
 - Ferri, G.; Safari, L.; Barile, G.; Scarsella, M.; Stornelli, V. New Resistor-Less Electronically Controllable ±C Simulator Employing VCII, DVCC, and a Grounded Capacitor. Electronics 2022, 11, 286. [Google Scholar] [CrossRef]
 - Barile, G.; Ferri, G.; Pantoli, L.; Ragnoli, M.; Stornelli, V.; Safari, L.; Centurelli, F.; Tommasino, P.; Trifiletti, A. Low Power Class-AB VCII with Extended Dynamic Range. AEU Int. J. Electron. Commun. 2022, 146, 154120. [Google Scholar] [CrossRef]
 - Safari, L.; Barile, G.; Ferri, G.; Pantoli, L.; Ragnoli, M.; Stornelli, V. A New Architecture Proposal of Half-wave Precision Rectifier using a Single VCII. In Proceedings of the 11th International Conference on Sensor Networks, Vienna, Austria, 7–8 February 2022. [Google Scholar]
 - Yesil, A.; Minaei, S.; Psychalinos, C. ± 0.45 V CMOS Second-Generation Voltage Conveyor Based on Super Source Follower. Circuits Syst. Signal Process. 2022, 41, 1819–1833. [Google Scholar] [CrossRef]
 - Pushkar, K.L. Single-Resistance Controlled Sinusoidal Oscillator Employing Single Universal Voltage Conveyor. Circuits Syst. 2018, 9, 81995. [Google Scholar] [CrossRef]
 - Kulshrestha, S.; Bansal, D.; Bansal, S. A New Voltage Mode KHN Biquad Using VCII. J. Circuits Syst. Comput. 2021, 30, 2150232. [Google Scholar] [CrossRef]
 - Koton, J.; Herencsar, N.; Vrba, K. Current and Voltage Conveyors in Current- and Voltage-Mode Precision Full-Wave Rectifiers. Radioengineering 2011, 20, 19–24. [Google Scholar]
 - Safari, L.; Barile, G.; Stornelli, V.; Ferri, G. A New Versatile Full Wave Rectifier Using Voltage Conveyors. AEU Int. J. Electron. Commun. 2020, 122, 153267. [Google Scholar] [CrossRef]
 - Harrison, R.R. A Versatile Integrated Circuit for the Acquisition of Biopotentials. In Proceedings of the 2007 IEEE Custom Integrated Circuits Conference, San Jose, CA, USA, 16–19 September 2007; pp. 115–122. [Google Scholar]
 - Scotti, G.; Pennisi, S.; Monsurrò, P.; Trifiletti, A. 88-uA 1-MHz Stray-Insensitive CMOS Current-Mode Interface IC for Di_erential Capacitive Sensors. IEEE Trans. Circuits Syst. I Regul. Pap. 2014, 61, 1905–1916. [Google Scholar] [CrossRef]
 - Mochizuki, K.; Watanabe, K.; Masuda, T. A high-accuracy high-speed signal processing circuit of differential-capacitance transducers. IEEE Trans. Instrum. Meas. 1998, 47, 1244–1247. [Google Scholar] [CrossRef]
 - Ferri, G.; Stornelli, V.; Parente, F.; Barile, G. Full range analog Wheatstone bridge-based automatic circuit for differential capacitance sensor evaluation. Int. J. Circuit Theory Appl. 2016, 45, 2149–2156. [Google Scholar] [CrossRef]
 - Silva, M.; Oliveira, L. Regulated Common-Gate Transimpedance Amplifier Designed to Operate with a Silicon Photomultiplier at the Input. IEEE Trans. Circuits Syst. I Regul. Pap. 2014, 61, 725–735. [Google Scholar] [CrossRef]
 - Albuquerque, E.; Bexiga, V.; Bugalho, R.; Carriço, B.; Ferreira, C.S.; Ferreira, M.; Godinho, J.; Gonçalves, F.; Leong, C.; Lousã, P.; et al. Experimental characterization of the 192 channel CLEAR-PEM front-end ASIC coupled to a multi-pixel APD readout of LYSO:Ce crystals. Nucl. Instrum. Methods Phys. Res. Sect. A 2009, 598, 802–814. [Google Scholar] [CrossRef]
 - Albuquerque, E.; Silva, M. Project PET, 4th Progress Report: Revised Design of the Front-End ASIC. Analog Processing; INESC-ID INESC-ID Technical Report 36/2006; INESC-ID: Lisboa, Portugal, 2006. [Google Scholar]
 - Giannakopoulos, S.; He, Z.S.; Darwazeh, I.; Zirath, H. Di_erential common base TIA with 56 dB Ohm gain and 45 GHz bandwidth in 130 nm SiGe. In Proceedings of the 2017 IEEE Asia Pacific Microwave Conference (APMC), Kuala Lumpar, Malaysia, 13–16 November 2017; pp. 1107–1110. [Google Scholar]
 - Song, S.; Rooijakkers, M.; Harpe, P.; Rabotti, C.; Mischi, M.; van Roermund, A.; Cantatore, E. A Noise Reconfigurable Current-Reuse Resistive Feedback Amplifier with Signal Dependent Power Consumption for Fetal ECG Monitoring. IEEE Sens. J. 2016, 16, 8304–8313. [Google Scholar] [CrossRef][Green Version]
 - Shen, L.; Lu, N.; Sun, N. A 1-V 0.25-μW Inverter Stacking Amplifier with 1.07 Noise Efficiency Factor. IEEE J. Solid-State Circuits 2018, 53, 896–905. [Google Scholar] [CrossRef]
 - Dong, S.; Tong, X.; Liu, L.; Yang, A.; Li, R. A Gain & Bandwidth Reprogrammable Neural Recording Amplifier with Leakage Reduction Switches. In Proceedings of the IEEE International Conference on Electron Devices and Solid-State Circuits (EDSSC), Xi’an, China, 12–14 June 2019; pp. 1–3. [Google Scholar]
 - Liu, L.; Zhuang, Y.; Zhang, L.; Jing, K.; Dong, S.; Chen, Y. A Reconfigurable Low Noise Amplifier with Sub-amplifier Compensation for Wearable Wireless Neural Recording System. In Proceedings of the IEEE International Conference on Electron Devices and Solid-State Circuits (EDSSC), Xi’an, China, 12–14 June 2019; pp. 1–3. [Google Scholar]
 - Oreggioni, J.; Caputi, A.A.; Silveira, F. Current-Efficient Preamplifier Architecture for CMRR Sensitive Neural Recording Applications. IEEE Trans. Biomed. Circuits Syst. 2018, 12, 689–699. [Google Scholar] [CrossRef]
 











| Ref. | [18] | [21] | [22] | [24] * | [47] | [48] | [49] | 
|---|---|---|---|---|---|---|---|
| Approach | C-V | C-V | C-Digital | Mixed | C-I | C-V | C-V | 
| Variation range | ±100% | ±50% | ±50% | ±100% | ±100% | ±60% | −30%–100% | 
| Cbl | 140 pF–14 nF | 500 pF | 400 pF | 10–200 pF | 1 pF | 20 pF | 400 pF | 
| Linearity error | 0.5–0.8% | <0.03% | <0.2% | <1.9%/<0.9% | ±1.5% | <0.1% | <0.45% | 
| Sensitivity | 71 mV/pF | 5 mV/pF | 4 counts/pF | 412/21 mV/pF | 50 nA/fF | 833 mV/pF | Non linear | 
| Typology | Discrete | Discrete | Discrete | Discrete | Integrated | Discrete | Discrete | 
| Ref. | Tech. | Supply | Power | T-I Gain | BW | Noise | 
|---|---|---|---|---|---|---|
| [13] * | CMOS 130 nm | 1.2 V | 0.34 µW | 100 dB | 10 MHz | 27 mVrms (output) | 
| [50] | CMOS 350 nm | 3.3 V | 0.68 µW | 100 dB | 50 MHz | 1300 e-(ENC) | 
| [51] | CMOS 350 nm | 3.3 V | 0.68 µW | 500 | 150 MHz | 2 µVrms (input) | 
| [52] | CMOS 350 nm | 3.3 V | 0.68 µW | / | / | 6.9 mVrms (output) | 
| [53] | SiGe 130 nm | −3.2 V | 82 µW | 56 dB | 45 GHz | 30.6 pA/√Hz | 
| Ref. | Active Building Block | #of Active Building Block | #of Resistors | Intrinsic Linearity for One Sensor Case | Output Signal | 
|---|---|---|---|---|---|
| [8] | CDTA | 1 | 0 | No | Current | 
| [9] * | VCII | 2 | 1 | Yes | Voltage | 
| [10] | OFCC | 3 | 5 | No | Current | 
| Sensor | Active Device | Number of Processing Stages | Filtering Stage | Gain | BW (KHz) | Power Consumption (mA) | 
|---|---|---|---|---|---|---|
| Cylindrical 40 KHz | MOS stage | 3 | Bandpass | 31 dB | 100 | 30 | 
| Cylindrical 80 KHz | Op-Amp stage | 3 | Bandpass | 61 dB | 67 | 12 (estimated) | 
| [25] * | VCII | 1 | None | 86 dBΩ | >103 | 6 | 
| Parameter | 2020 [26] * | 2016 [54] | 2018 [55] | 2019 [56] | 2019 [57] | 2018 [58] | 
|---|---|---|---|---|---|---|
| CMOS Technology | LFoundry 150 nm | 180 nm | 180 nm | 180 nm | 180 nm | 500 nm | 
| Supply voltage | ±0.6 V | 1.2 V | 1 V | 1.2 V | 1.2 V | 3.3 V | 
| Static power consumption | 20 µW | 0.9 µW | 0.25 µW | 8.1 µW | 2.48/5.46 µW (AP/LFP) | 28.05 µW | 
| Amplifier gain (dB) | 0–33 (continuous Tuning) | 30/50 | 25.6 | 26/32/35.6 (Selectable) | 40/20 (AP/LFP) | 49.5 (Untunable) | 
| fHPF (Hz) | 10−5 | 6.3 | 4 | 0.025/0.25/0.5/1.5/32/65/125/260 | - | 13 | 
| fLPF (kHz) | 174~3980 | 0.175 | 10 | 1/11.4/125 | 100/1000 (LFP/AP) | 9.8 | 
| Zin | 3.2 GΩ (@10 kHz) | 20 MΩ | 200 MΩ @100 Hz | - | - | - | 
| Zout | 1.2 kΩ (@10 kHz) | - | - | - | - | - | 
| THD @frequency reference | 1.02% (−39.8 dB) @Vin = 2 mVpp, Vctrl = 0 V, 10 kHz)  | 0.4%@1 mVpp 10 Hz | - | - | - | 1% @ 0.7 mVpp, 10 kHz | 
| Noise voltage (input referred) | 5.4 µVRMS (0.1 Hz~10 kHz) | 2.6 µVRMS (0.5 Hz~400 Hz) | 3.32 µVRMS (250 Hz~10 kHz) | 6.75 µVRMS (0.5~11.4 k, 40 dB) | AP: 3.44 (0.25 k~10 k) LFP: 6.88 (0.025~600) | 1.88 µVRMS (0.03 Hz~11 kHz) | 
| NEF | 8.3 | 6.6 | 1.07 | 7.29 | NA | 2.3 | 
Publisher’s Note: MDPI stays neutral with regard to jurisdictional claims in published maps and institutional affiliations.  | 
© 2022 by the authors. Licensee MDPI, Basel, Switzerland. This article is an open access article distributed under the terms and conditions of the Creative Commons Attribution (CC BY) license (https://creativecommons.org/licenses/by/4.0/).
Share and Cite
Safari, L.; Barile, G.; Stornelli, V.; Ferri, G. A Review on VCII Applications in Signal Conditioning for Sensors and Bioelectrical Signals: New Opportunities. Sensors 2022, 22, 3578. https://doi.org/10.3390/s22093578
Safari L, Barile G, Stornelli V, Ferri G. A Review on VCII Applications in Signal Conditioning for Sensors and Bioelectrical Signals: New Opportunities. Sensors. 2022; 22(9):3578. https://doi.org/10.3390/s22093578
Chicago/Turabian StyleSafari, Leila, Gianluca Barile, Vincenzo Stornelli, and Giuseppe Ferri. 2022. "A Review on VCII Applications in Signal Conditioning for Sensors and Bioelectrical Signals: New Opportunities" Sensors 22, no. 9: 3578. https://doi.org/10.3390/s22093578
APA StyleSafari, L., Barile, G., Stornelli, V., & Ferri, G. (2022). A Review on VCII Applications in Signal Conditioning for Sensors and Bioelectrical Signals: New Opportunities. Sensors, 22(9), 3578. https://doi.org/10.3390/s22093578
        
                                                
