FamilyGuard: A Security Architecture for Anomaly Detection in Home Networks
Abstract
:1. Introduction
2. Background
2.1. Smart Home Concepts
2.2. Internet of Things (IoT)
2.3. IoT Security Issues
- Device Issues: devices in IoT scenarios have performance constraints such as CPUs with low clock rates, low memory, and low throughput. These hardware limitations make it difficult to implement security mechanisms, such as encryption, which are computationally consuming. Many devices do not have a management interface, making it difficult to create security mechanisms such as authentication. For this reason, users need to trust websites or smartphones to manage their devices and information. Another critical issue is that objects in a smart home are physically accessible and may be subject to physical attacks such as tampering by a visitor in the home or even by the household to reduce the charge for some service that relies on smart meters [23].
- Communication Issues: to interconnect many different devices in a smart home, multiple bridges, hubs, or gateways and many communication protocols are required, which makes it difficult to implement adequate security mechanisms. The smart home environment is highly dynamic, where a device can join or leave the network at any time, reinforcing the idea of developing resilient security mechanisms that can handle asset management. A large number of existing protocols and the restricted capabilities of each device make traditional security mechanisms unsuitable for the smart home environment [21].
- Service Issues: to reduce the number of vulnerabilities, patch fixes need to be installed periodically. However, performing this process on all devices could be problematic since the firmware of these devices and protocols may not support these security updates dynamically [23].
2.4. Software Defined Networking (SDN)
3. Related Work
- Name: name of the project, solution, architecture, or framework.
- Ref: reference of the analyzed work.
- Year: the year of publication of the work.
- Placement Strategy: the solutions are monitoring traffic and managing the network to improve security in the residential environment. It is essential to assess where these data are being processed and where they are being managed. If this processing/management occurs inside the house, it is considered the edge computing strategy; when the processing occurs outside the residential environment, we consider it the cloud computing strategy. The solutions can use both strategies that keep the analysis inside the home, but help can be sought in a cloud to perform the functions.
- Validation Strategy: knowing the form of architecture validation is essential for us to analyze how the solution is explored. Hypothetical validation has a distant relationship to a real environment, empirical validation uses information from operational configurations, experiences, and observations, experimental validation seeks to reproduce the scenario where the solution is being applied, and theoretical validation uses theoretical arguments to support the results.
- Possible Threats: threats that the solutions aim to solve.
- Security Goals Compromised: what can be compromised by threats.
- Countermeasures: identify the main contribution created by the presented solutions.
- Techniques/Tools: techniques/tools used to create countermeasures.
- SDN: identifies whether the selected reference adopted SDN resources. The • symbol means that the architecture supports SDN while the ∘ symbol indicates no SDN support.
4. FamilyGuard
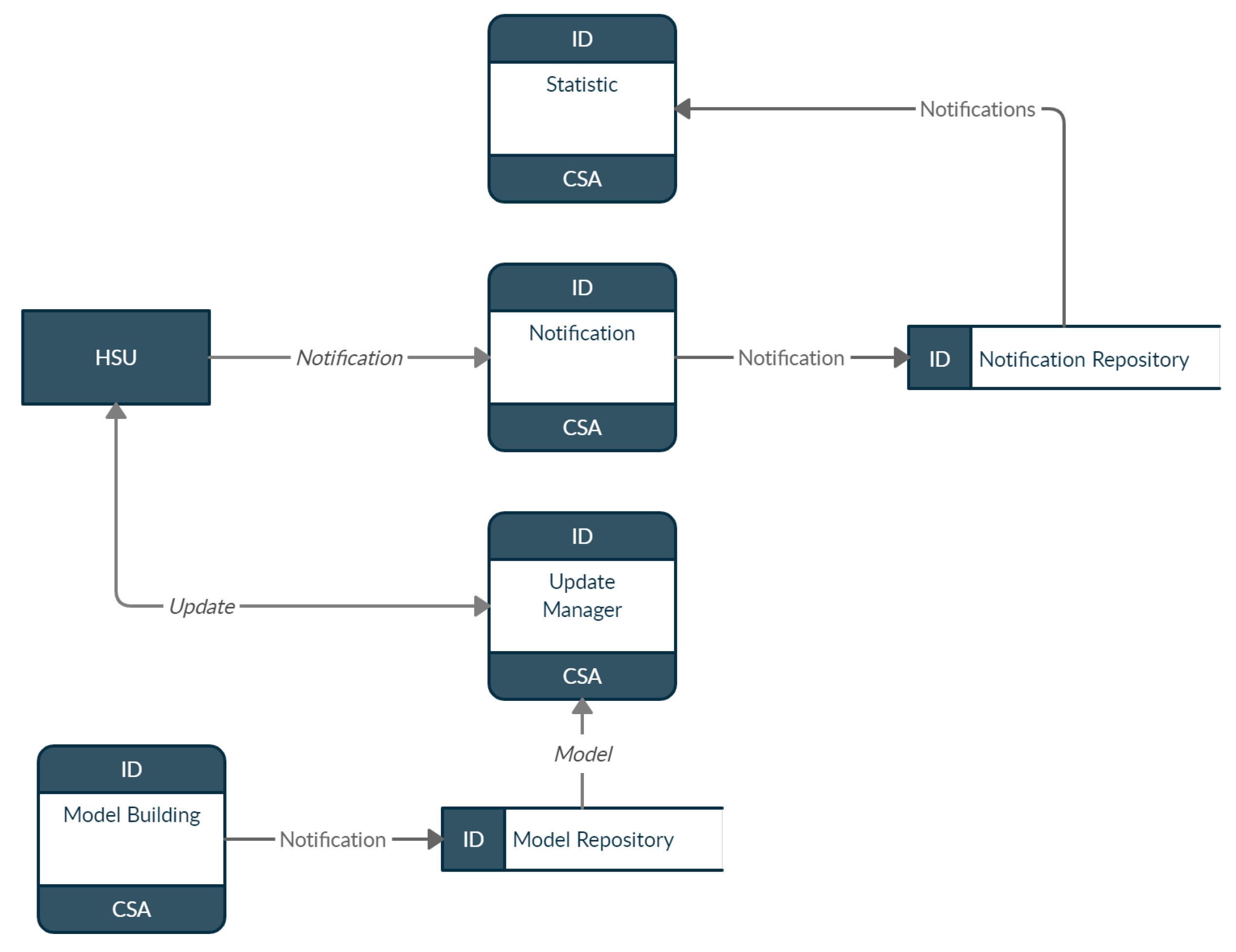
4.1. Home Surveillance Unit (HSU)
- Security Orchestrator (SECOR): is responsible for managing, configuring, and providing notification information related to security policies applied in HAN. Upon receiving the result of a prediction from the AI Workflow Orchestrator, the decision engine checks the applicable security policies to defeat or mitigate the detected threat and then notifies the controller so that the change in the flow table is performed to block or limit access to the device on which the threat was detected. The user can also change the security policies, being able to choose to either block the infected device immediately or be notified and make the blocking decision later.
- AI Workflow Orchestrator (AIWO): in charge of receiving prediction requests and generating results for the Security Orchestrator, being also responsible for managing and administering services available for predictions, categorized as Data Preparation Services, Anomaly Detection Services, and Services of Anomaly Classification.
4.2. Controller
4.3. Network Flow Generator (NFG)
4.4. Central Security Assistant (CSA)
4.5. FamilyGuard Layers
- Device Layer: represents all devices that can communicate in home environments, including laptops, smartphones, and smart devices such as sensors (temperature and presence) and actuators (light switches). There are several smart devices on the market, created by different manufacturers; therefore, residential environments are heterogeneous and complex for risk and threat management.
- Network Layer: has the ability to handle multiple protocols and receive/transmit data through the Devices layer, so that data packets are transferred over the data link, such as Wi-Fi, Ethernet, Wireless Sensor Network (WSN), and Machine- to-Machine (M2M).
- Detection Layer: performs anomaly detection (primary function) through well-defined services, from network traffic reception to notification, for layer management, by classifying a given flow as anomalous.
- Management Layer: is responsible for monitoring and controlling the settings of the residential environment through CSA and home control apps; the CSA collaborates so that HSUs can perform their functions through services that are essential for the functioning of the environment.
5. Validation
- Implementation of HSU functionalities in a low-cost hardware—here, we want to answer some questions such as: is our architecture easy to adopt for heterogeneous residential environments? Is the deployment cost low? What hardware is needed to deploy the architecture components?
- The ability of machine learning models to detect potential threats in HAN—the following questions guide this step: Is it possible to use unsupervised models to detect threats in the home environment? Does the traffic mixture between IoT and Non-IoT devices add additional complexity to the models? Do the benefits achieved with the models to provide additional protection mechanisms for the residential environment justify the adoption of the architecture?
- HSU performance during the anomaly detection process—here, we consider some questions such as: How long, on average, does the HSU take to process a network flow and issue a decision on it? Is this time reasonable for decision making?
- 4.
- We analyzed the risk of machine learning models becoming outdated and not providing an efficient threat detection rate because of changes in the environment, such as the addition of new devices and changes in network traffic behavior over time. Thus, we highlight some essential questions to mitigate this risk: How does one add or update the models used by the architecture? Who will provide these models? How will the model be made available?
- 5.
- We explore existing threat points in the residential environment that could impact the functioning of the FamilyGuard architecture.
5.1. Implementation of HSU Functionalities in a Low-Cost Hardware
5.2. Using Machine Learning to Detect Smart-Home Anomalies
- True Positive Rate (TPR), sensitivity or recall is the part of positive examples that the model correctly predicted.
- True Negative Rate (TNR) is the portion of negative test examples that the model predicts without errors.
- Error Rate (ER) is the part of the test suite examples that the model erroneously predicts.
- Precision is related to the test examples that the model correctly predicts.
- Computing Field Under AUC corresponds to how much the model can differentiate between classes. The more considerable the measure, the better the model predicts negative classes like anomalies and positive classes like regular traffic.
5.3. Hsu Performance during the Anomaly Detection Process
5.4. Process of Updating Machine Learning Models in HSU
5.5. Threats Targeting the HSU and Devices Present in the Residential Environment
- Eavesdropping: monitoring network traffic without the authorized users knowing about it. Communication may contain sensitive data that home users do not want to be discovered by unauthorized users.
- Masquerading: an attacker can acquire certain unauthorized advantages by justifying being an alternate legitimate user (e.g., guest). The attacker can impersonate an unauthorized home user and remotely access the smart home’s internal network system, considering that the ultimate goal is to gather confidential data or acquire services.
- Replay attack: an attacker first receives messages that are legitimately exchanged between two parties and then re-transmits them as an authorized party.
- Message modification: can occur when attackers intend to hijack communications between two factual parties, for example, by modifying the software to make it act maliciously or changing values in the data.
- Denial of Service: an attacker attempts to attack the availability of the network. The attacker may send very large messages, or message bursts, to the smart home networking system with the intention of overloading its services. In this way, genuine users cannot obtain the services from the home network.
6. Limitations
7. Conclusions and Future Work
Author Contributions
Funding
Institutional Review Board Statement
Informed Consent Statement
Conflicts of Interest
References
- Dacier, M.C.; Konig, H.; Cwalinski, R.; Kargl, F.; Dietrich, S. Security Challenges and Opportunities of Software-Defined Networking. IEEE Secur. Privacy 2017, 15, 96–100. [Google Scholar] [CrossRef]
- Kolias, C.; Kambourakis, G.; Stavrou, A.; Voas, J. DDoS in the IoT: Mirai and other botnets. Computer 2017, 50, 80–84. [Google Scholar] [CrossRef]
- Roman, R.; Lopez, J.; Mambo, M. Mobile edge computing, Fog et al.: A survey and analysis of security threats and challenges. Future Gen. Comput. Syst. 2018, 78, 680–698. [Google Scholar] [CrossRef] [Green Version]
- Conti, M.; Dehghantanha, A.; Franke, K.; Watson, S. Internet of Things security and forensics: Challenges and opportunities. Future Gen. Comput. Syst. 2018, 78, 544–546. [Google Scholar] [CrossRef] [Green Version]
- Kalkan, K.; Zeadally, S. Securing Internet of Things (IoT) with Software Defined Networking (SDN). IEEE Commun. Mag. 2017, 56, 186–192. [Google Scholar] [CrossRef]
- Zhou, W.; Zhang, Y.; Liu, P. The Effect of IoT New Features on Security and Privacy: New Threats, Existing Solutions, and Challenges Yet to Be Solved. IEEE Internet Things J. 2018, 6, 1606–1616. [Google Scholar] [CrossRef] [Green Version]
- Augusto-Gonzalez, J.; Collen, A.; Evangelatos, S.; Anagnostopoulos, M.; Spathoulas, G.; Giannoutakis, K.M.; Votis, K.; Tzovaras, D.; Genge, B.; Gelenbe, E.; et al. From internet of threats to internet of things: A cyber security architecture for smart homes. In Proceedings of the IEEE International Workshop on Computer Aided Modeling and Design of Communication Links and Networks, CAMAD, Limassol, Cyprus, 11–13 September 2019; Institute of Electrical and Electronics Engineers Inc.: Limassol, Cyprus, 2019; Volume 2019. [Google Scholar] [CrossRef]
- Sharma, P.K.; Park, J.H.; Jeong, Y.S.; Park, J.H. SHSec: SDN based Secure Smart Home Network Architecture for Internet of Things. Mobile Netw. Appl. 2019, 24, 913–924. [Google Scholar] [CrossRef]
- Alves, A.R.; Moura, H.D.; Borges, J.R.; Mota, V.F.; Cantelli, L.H.; Macedo, D.F.; Vieira, M.A. HomeNetRescue: An SDN service for troubleshooting home networks. In Proceedings of the IEEE/IFIP Network Operations and Management Symposium: Cognitive Management in a Cyber World, NOMS 2018, Taipei, Taiwan, 23–27 April 2018; Institute of Electrical and Electronics Engineers Inc.: Taipei, Taiwan, 2018; pp. 1–7. [Google Scholar] [CrossRef]
- Ammi, M.; Alarabi, S.; Benkhelifa, E. Customized blockchain-based architecture for secure smart home for lightweight IoT. Inf. Process. Manag. 2021, 58, 102482. [Google Scholar] [CrossRef]
- Mascarenhas, C.; Prasad, R.; Borges, P.; Syed, S.F. Project Urban Patrol: Building an Attack Resilient Smart Home Architecture. In Proceedings of the 2021 International Conference on Nascent Technologies in Engineering, ICNET 2021-Proceedings, NaviMumbai, India, 15–16 January 2021. [Google Scholar] [CrossRef]
- Ameer, S.; Benson, J.; Sandhu, R. The EGRBAC Model for Smart Home IoT. In Proceedings of the 2020 IEEE 21st International Conference on Information Reuse and Integration for Data Science, IRI 2020, Las Vegas, NV, USA, 11–13 August 2020; pp. 457–462. [Google Scholar] [CrossRef]
- Kim, J.T.S. Analyses of Open Security Issues for Smart Home and Sensor Network Based on Internet of Things. IoT Appl. Comput. 2022, 179–196. [Google Scholar] [CrossRef]
- Lee, C.; Zappaterra, L.; Choi, K.; Choi, H.A. Securing smart home: Technologies, security challenges, and security requirements. In Proceedings of the 2014 IEEE Conference on Communications and Network Security, San Francisco, CA, USA, 29–31 October 2014; pp. 67–72. [Google Scholar] [CrossRef]
- Gram-Hanssen, K.; Darby, S.J. “Home is where the smart is”? Evaluating smart home research and approaches against the concept of home. Energy Res. Soc. Sci. 2018, 37, 94–101. [Google Scholar] [CrossRef]
- Darby, S.J. Smart technology in the home: Time for more clarity. Build. Res. Inf. 2017, 46, 140–147. [Google Scholar] [CrossRef] [Green Version]
- Das, S.K.; Cook, D.J. Designing Smart Environments: A Paradigm Based on Learning and Prediction. In Lecture Notes in Computer Science (including subseries Lecture Notes in Artificial Intelligence and Lecture Notes in Bioinformatics); Springer: Berlin/Heidelberg, Germany, 2005; Volume 3776 LNCS, pp. 80–90. [Google Scholar] [CrossRef] [Green Version]
- Xia, F.; Yang, L.T.; Wang, L.; Vinel, A. Internet of things. Int. J. Commun. Syst. 2012, 25, 1101–1102. [Google Scholar] [CrossRef]
- International Telecommunication Union, Telecommunication Standardization Sector (ITU-T), O. ITU-T Y.4000/Y.2060. Available online: https://www.itu.int/rec/T-REC-Y.2060-201206-I (accessed on 1 February 2022).
- Almusaylim, Z.A.; Zaman, N. A review on smart home present state and challenges: Linked to context-awareness internet of things (IoT). Wirel. Netw. 2018, 25, 3193–3204. [Google Scholar] [CrossRef]
- Chan, M.; Estève, D.; Escriba, C.; Campo, E. A review of smart homes—Present state and future challenges. Comput. Methods Programs Biomed. 2008, 91, 55–81. [Google Scholar] [CrossRef] [PubMed]
- Lin, H.; Bergmann, N. IoT Privacy and Security Challenges for Smart Home Environments. Information 2016, 7, 44. [Google Scholar] [CrossRef] [Green Version]
- Bugeja, J.; Jacobsson, A.; Davidsson, P. On Privacy and Security Challenges in Smart Connected Homes. In Proceedings of the 2016 European Intelligence and Security Informatics Conference (EISIC), Uppsala, Sweden, 17–19 August 2016; pp. 172–175. [Google Scholar] [CrossRef] [Green Version]
- Chakrabarty, S.; Engels, D.W. A secure IoT architecture for Smart Cities. In Proceedings of the 2016 13th IEEE Annual Consumer Communications & Networking Conference (CCNC), Las Vegas, NV, USA, 9–12 January 2016; pp. 812–813. [Google Scholar] [CrossRef]
- Cahn, A.; Hoyos, J.; Hulse, M.; Keller, E. Software-defined energy communication networks: From substation automation to future smart grids. In Proceedings of the 2013 IEEE International Conference on Smart Grid Communications (SmartGridComm), Vancouver, BC, Canada, 21–24 October 2013; pp. 558–563. [Google Scholar]
- Sivaraman, V.; Gharakheili, H.H.; Vishwanath, A.; Boreli, R.; Mehani, O. Network-level security and privacy control for smart-home IoT devices. In Proceedings of the 2015 IEEE 11th International Conference on Wireless and Mobile Computing, Networking and Communications (WiMob), Abu Dhabi, United Arab Emirates, 19–21 October 2015; pp. 163–167. [Google Scholar]
- Correa Chica, J.C.; Imbachi, J.C.; Botero Vega, J.F. Security in SDN: A comprehensive survey. J. Netw. Comput. Appl. 2020, 159, 102595. [Google Scholar] [CrossRef]
- Sezer, S.; Scott-Hayward, S.; Chouhan, P.K.; Fraser, B.; Lake, D.; Finnegan, J.; Viljoen, N.; Miller, M.; Rao, N. Are we ready for SDN? Implementation challenges for software-defined networks. IEEE Commun. Mag. 2013, 51, 36–43. [Google Scholar] [CrossRef] [Green Version]
- Rawat, D.B.; Reddy, S.R. Software defined networking architecture, security and energy efficiency: A survey. IEEE Commun. Surv. Tutor. 2017, 19, 325–346. [Google Scholar] [CrossRef]
- McKeown, N.; Anderson, T.; Balakrishnan, H.; Parulkar, G.; Peterson, L.; Rexford, J.; Shenker, S.; Turner, J. OpenFlow: Enabling Innovation in Campus Networks. SIGCOMM Comput. Commun. Rev. 2008, 38, 69–74. [Google Scholar] [CrossRef]
- Open Networking Foundation. ONF Overview. 2017. Available online: https://opennetworking.org/software-defined-standards/overview/ (accessed on 1 February 2022).
- Dayal, N.; Maity, P.; Srivastava, S.; Khondoker, R. Research Trends in Security and DDoS in SDN. Secur. Commun. Netw. 2016, 9, 6386–6411. [Google Scholar] [CrossRef]
- Porras, P.; Shin, S.; Yegneswaran, V.; Fong, M.; Tyson, M.; Gu, G. A security enforcement kernel for OpenFlow networks. In Proceedings of the ACM First Workshop on Hot Topics in Software Defined Networks, Helsinki, Finland, 13 August 2012; pp. 121–126. [Google Scholar]
- Shin, S.; Porras, P.A.; Yegneswaran, V.; Fong, M.W.; Gu, G.; Tyson, M. FRESCO: Modular Composable Security Services for Software-Defined Networks. In Proceedings of the Network and Distributed System Security (NDSS), San Diego, CA, USA, 24–27 February 2013. [Google Scholar]
- Hu, H.; Han, W.; Ahn, G.J.; Zhao, Z. FLOWGUARD: Building robust firewalls for software-defined networks. In Proceedings of the ACM Third Workshop on Hot Topics in Software Defined Networking, Chicago, IL, USA, 22 August 2014; pp. 97–102. [Google Scholar]
- Shin, S.; Yegneswaran, V.; Porras, P.; Gu, G. Avant-guard: Scalable and vigilant switch flow management in software-defined networks. In Proceedings of the ACM 2013 ACM SIGSAC Conference on Computer & Communications Security, Berlin, Germany, 4–8 November 2013; pp. 413–424. [Google Scholar]
- Abu-Tair, M.; Djahel, S.; Perry, P.; Scotney, B.; Zia, U.; Carracedo, J.M.; Sajjad, A. Towards Secure and Privacy-Preserving IoT Enabled Smart Home: Architecture and Experimental Study. Sensors 2020, 20, 6131. [Google Scholar] [CrossRef] [PubMed]
- Gordon, H.; Park, C.; Tushir, B.; Liu, Y.; Dezfouli, B. An Efficient SDN Architecture for Smart Home Security Accelerated by FPGA. CoRR 2021. abs/2106.11390. [Google Scholar]
- Hafeez, I.; Ding, A.Y.; Tarkoma, S. Securing Edge Networks with Securebox. CoRR 2017. abs/1712.07740. [Google Scholar]
- Demetriou, S.; Zhang, N.; Lee, Y.; Wang, X.; Gunter, C.A.; Zhou, X.; Grace, M. HanGuard: SDN-driven protection of smart home WiFi devices from malicious mobile apps. In Proceedings of the 10th ACM Conference on Security and Privacy in Wireless and Mobile Networks, Boston, MA, USA, 18–20 July 2017; Association for Computing Machinery, Inc.: New York, NY, USA, 2017; pp. 122–133. [Google Scholar] [CrossRef]
- Stewart, C.E.; Vasu, A.M.; Keller, E. CommunityGuard: A crowdsourced home cyber-security system. In Proceedings of the SDN-NFVSec 2017—Proceedings of the ACM International Workshop on Security in Software Defined Networks and Network Function Virtualization, co-located with CODASPY 2017, Scottsdale, AZ, USA, 24 March 2017; Association for Computing Machinery, Inc.: New York, NY, USA, 2017; pp. 1–6. [Google Scholar] [CrossRef]
- Ali, W.; Dustgeer, G.; Awais, M.; Shah, M.A. IoT based smart home: Security challenges, security requirements and solutions. In Proceedings of the ICAC 2017-2017 23rd IEEE International Conference on Automation and Computing: Addressing Global Challenges through Automation and Computing, Huddersfield, UK, 7–8 September 2017; Institute of Electrical and Electronics Engineers Inc.: Huddersfield, UK, 2017. [Google Scholar] [CrossRef]
- Aouini, Z.; Pekar, A. NFStream: A flexible network data analysis framework. Comput. Netw. 2022, 204, 108719. [Google Scholar] [CrossRef]
- Claise, B. Cisco Systems NetFlow Services Export Version 9; RFC 3954; Internet Engineering Task Force (IETF), 2004. [Google Scholar] [CrossRef] [Green Version]
- Giotis, K.; Argyropoulos, C.; Androulidakis, G.; Kalogeras, D.; Maglaris, V. Combining OpenFlow and sFlow for an effective and scalable anomaly detection and mitigation mechanism on SDN environments. Comput. Netw. 2014, 62, 122–136. [Google Scholar] [CrossRef]
- Hofstede, R.; Čeleda, P.; Trammell, B.; Drago, I.; Sadre, R.; Sperotto, A.; Pras, A. Flow monitoring explained: From packet capture to data analysis with netflow and ipfix. IEEE Commun. Surv. Tutor. 2014, 16, 2037–2064. [Google Scholar] [CrossRef] [Green Version]
- Umer, M.F.; Sher, M.; Bi, Y. Flow-based intrusion detection: Techniques and challenges. Comput. Secur. 2017, 70, 238–254. [Google Scholar] [CrossRef]
- Khan, S.S.; Madden, M.G. One-class classification: Taxonomy of study and review of techniques. Knowl. Eng. Rev. 2014, 29, 345–374. [Google Scholar] [CrossRef] [Green Version]
- de Melo, P.H.A.D.; Araújo Martins de Resende, A.; Miani, R.S.; Frosi Rosa, P. Evaluation of one-class algorithms for anomaly detection in home networks. In Proceedings of the 2021 IEEE 33rd International Conference on Tools with Artificial Intelligence (ICTAI), Washington, DC, USA, 1–3 November 2021; pp. 682–689. [Google Scholar] [CrossRef]
- Habibi Lashkari, A.; Draper Gil, G.; Mamun, M.S.I.; Ghorbani, A.A. Characterization of Tor Traffic using Time based Features. In Proceedings of the 3rd International Conference on Information Systems Security and Privacy (ICISSP), INSTICC, Porto, Portugal, 19–21 February 2017; SciTePress: Setúbal, Portugal, 2017; pp. 253–262. [Google Scholar] [CrossRef]
- Draper-Gil, G.; Lashkari, A.H.; Mamun, M.S.I.; Ghorbani, A.A. Characterization of encrypted and vpn traffic using time-related. In Proceedings of the 2nd International Conference on Information Systems Security and Privacy (ICISSP), Rome, Italy, 19–21 February 2016; pp. 407–414. [Google Scholar]
- Sivanathan, A.; Gharakheili, H.H.; Loi, F.; Radford, A.; Wijenayake, C.; Vishwanath, A.; Sivaraman, V. Classifying IoT Devices in Smart Environments Using Network Traffic Characteristics. IEEE Trans. Mobile Comput. 2019, 18, 1745–1759. [Google Scholar] [CrossRef]
- Sharafaldin, I.; Lashkari, A.H.; Hakak, S.; Ghorbani, A.A. Developing realistic distributed denial of service (DDoS) attack dataset and taxonomy. In Proceedings of the 2019 International Carnahan Conference on Security Technology (ICCST), Chennai, India, 1–3 October 2019. [Google Scholar] [CrossRef]
- Garcia, S.; Parmisano, A.; Erquiaga, M.J. IoT-23: A Labeled Dataset with Malicious and Benign IoT Network Traffic. 2020. Available online: https://www.stratosphereips.org/datasets-iot23 (accessed on 1 February 2022).
- Schölkopf, B.; Platt, J.C.; Shawe-Taylor, J.; Smola, A.J.; Williamson, R.C. Estimating the Support of a High-Dimensional Distribution. Neural Comput. 2001, 13, 1443–1471. [Google Scholar] [CrossRef]
- Breunig, M.M.; Kriegel, H.P.; Ng, R.T.; Sander, J. LOF: Identifying Density-Based Local Outliers. In Proceedings of the 2000 ACM SIGMOD International Conference on Management of Data–SIGMOD ’00, Dallas, TX, USA, 15–18 May 2000. [Google Scholar] [CrossRef]
- Liu, F.T.; Ting, K.M.; Zhou, Z.H. Isolation forest. In Proceedings of the 2008 Eighth IEEE International Conference on Data Mining, Pisa, Italy, 15–19 December 2008; pp. 413–422. [Google Scholar] [CrossRef]
- Tony, L.; Ming, T.; Zhou, Z.-H. Isolation-Based Anomaly Detection. ACM Trans. Knowl. Discov. Data (TKDD) 2012, 6, 39. [Google Scholar] [CrossRef]
- Schiefer, M. Smart home definition and security threats. In Proceedings of the 2015 Ninth International Conference on IT Security Incident Management & IT Forensics, Magdeburg, Germany, 18–20 May 2015; pp. 114–118. [Google Scholar]
- Ul Rehman, S.; Manickam, S. A study of smart home environment and its security threats. Int. J. Reliabil. Qual. Saf. Eng. 2016, 23, 1640005. [Google Scholar] [CrossRef]











| Name | Ref | Year | Placement Strategy | Validation Strategy | Possible Threats | Security Goals Compromised | Countermeasures | Techniques/Tools | SDN |
|---|---|---|---|---|---|---|---|---|---|
| FamilyGuard | 2022 | Edge/Cloud | Empirical Experimental | DDoS Replay attack Eavesdropping | Availability Integrity Confidentiality | Anomaly detection | Unsupervised algorithms LOF, OCSVM, IF | • | |
| CBB | [10] | 2021 | Edge/Cloud | Experimental | Message Modification Replay attack Eavesdropping | Availability Integrity Authenticity Confidentiality | Blockchain-based | Chaincode | ∘ |
| Urban Patrol | [11] | 2021 | Edge/Cloud | Experimental | Sinkhole Attack Worm Attack Side Channel Attack | Availability Confidentiality Integrity Authenticity | Anomaly detection Blockchain RBA | ML XGBoost | ∘ |
| TSP2 | [37] | 2020 | Edge | Theoretical | Replay Attacks Data Leakage Eavesdropping | Confidentiality | Cryptography | Lightweight cryptography algorithms | ∘ |
| EGRBAC | [12] | 2020 | Edge/Cloud | Experimental | Man-in-the-Middle Identity misbinding | Authenticity | RBAC | Custom model | ∘ |
| GHOST | [7] | 2019 | Edge/Cloud | Theoretical | Impersonation Replay attack | Integrity Availability | Anomaly detection Blockchain | - | • |
| SHSec | [8] | 2019 | Edge | Experimental | DDoS | Availability Confidentiality | Anomaly detection | Conditional probability distribution | • |
| HNR | [9] | 2018 | Edge/Cloud | Experimental | DDoS | Availability | Autonomous management | Fault detection | • |
| Securebox | [39] | 2017 | Edge/Cloud | Experimental | DDoS | Integrity Availability | IPS | SNORT | • |
| HanGuard | [40] | 2017 | Edge | Empirical | Man-in-the-Middle Identity misbinding | Authenticity | Control policies | Custom model | ∘ |
| CG | [41] | 2017 | Edge/Cloud | Experimental | DDoS | Availability | IPS | SNORT | ∘ |
| Test Case | Traffic | Type | Training | Training Oversampling | Test |
|---|---|---|---|---|---|
| TC 1 | Non-IoT | Normal | 161,579 | 272,539 | 35,907 |
| NetBIOS | Anomaly | - | - | 1196 | |
| SYN | Anomaly | - | - | 1196 | |
| UDP | Anomaly | - | - | 1196 | |
| IoT | Normal | 290,347 | 272,539 | 35,764 | |
| Muhstik | Anomaly | - | - | 1193 | |
| Mirai | Anomaly | - | - | 1192 | |
| Coinminer | Anomaly | - | - | 1192 | |
| TC 2 | Non-IoT | Normal | 161,579 | 272,539 | 35,907 |
| NetBIOS | Anomaly | - | - | 1196 | |
| SYN | Anomaly | - | - | 1196 | |
| UDP | Anomaly | - | - | 1196 | |
| TC 3 | IoT | Normal | 290,347 | 272,539 | 35,764 |
| Muhstik | Anomaly | - | - | 1193 | |
| Mirai | Anomaly | - | - | 1192 | |
| Coinminer | Anomaly | - | - | 1192 |
| Classifier | Refs | Test Case | TPR | TNR | ER | ACC | AUC |
|---|---|---|---|---|---|---|---|
| OCSVM | [55] | TC1 | 0.4527 | 0.9007 | 0.1399 | 0.8600 | 0.6767 |
| TC2 | 0.8667 | 0.8985 | 0.1043 | 0.8956 | 0.8826 | ||
| TC3 | 0.3958 | 0.8993 | 0.1464 | 0.8535 | 0.6476 | ||
| LOF | [56] | TC1 | 0.9157 | 0.8684 | 0.1272 | 0.8727 | 0.8920 |
| TC2 | 0.9693 | 0.8561 | 0.1335 | 0.8664 | 0.9127 | ||
| TC3 | 0.8660 | 0.8980 | 0.1048 | 0.8951 | 0.8820 | ||
| IF | [57,58] | TC1 | 0.4654 | 0.9004 | 0.1391 | 0.8608 | 0.6829 |
| TC2 | 0.9200 | 0.9005 | 0.0976 | 0.9023 | 0.9102 | ||
| TC3 | 0.3936 | 0.8979 | 0.1478 | 0.8521 | 0.6457 |
Publisher’s Note: MDPI stays neutral with regard to jurisdictional claims in published maps and institutional affiliations. |
© 2022 by the authors. Licensee MDPI, Basel, Switzerland. This article is an open access article distributed under the terms and conditions of the Creative Commons Attribution (CC BY) license (https://creativecommons.org/licenses/by/4.0/).
Share and Cite
de Melo, P.H.A.D.; Miani, R.S.; Rosa, P.F. FamilyGuard: A Security Architecture for Anomaly Detection in Home Networks. Sensors 2022, 22, 2895. https://doi.org/10.3390/s22082895
de Melo PHAD, Miani RS, Rosa PF. FamilyGuard: A Security Architecture for Anomaly Detection in Home Networks. Sensors. 2022; 22(8):2895. https://doi.org/10.3390/s22082895
Chicago/Turabian Stylede Melo, Pedro H. A. D., Rodrigo Sanches Miani, and Pedro Frosi Rosa. 2022. "FamilyGuard: A Security Architecture for Anomaly Detection in Home Networks" Sensors 22, no. 8: 2895. https://doi.org/10.3390/s22082895
APA Stylede Melo, P. H. A. D., Miani, R. S., & Rosa, P. F. (2022). FamilyGuard: A Security Architecture for Anomaly Detection in Home Networks. Sensors, 22(8), 2895. https://doi.org/10.3390/s22082895

