Data Integration from Heterogeneous Control Levels for the Purposes of Analysis within Industry 4.0 Concept
Abstract
1. Introduction
1.1. Survey on the Deployment of Integration and Industry 4.0 Elements
1.2. Motivation for this Article
2. Materials and Methods
2.1. Structured and Unstructured Data
2.2. Processing of Unstructured Data
- Normalization—data that are expressed in different ways are reduced to so-called canonical data (to a standardized format).
- Categorization—distinguishing data from different sources into so-called categories using tags. It is the grouping of objects according to certain properties.
- Syntactic parsing (also called parsing)—analyzing a sequence of formal elements to determine grammatical structure versus formal grammar. Thus, it is the transformation of text into a concrete structure.
- Content analysis. The aim of this method is to identify key themes and concepts that occur in the text using various statistical methods.
- Contextual analysis. Contextual analysis allows us to automatically evaluate the occurrence of defined themes in the full texts of the processed documents. It is a quantitative type of data analysis used to analyze unstructured data.
- Sentiment analysis. This method detects the attitude of the author of a text towards a given topic and then classifies it into one of three groups: positive, negative, and neutral.
- Structure mining. This is a special method of extracting semi-structured data, most often XML files. It is used in cases when it is necessary to process both the content of a document and its more detailed specifications (metadata, etc.). To extract this data, the so-called XPath computer language is used, which allows one to retrieve certain data in the structure of XML documents [27,28].
2.3. Integration Types
- Manual integration or a common user interface—provides users with access to all source systems or web interfaces.
- Application-based integration—used only for a finite number of applications. Middleware data integration—helps transfer logic from one application to a new middleware layer.
- Unified data access or virtual integration—defines a set of views that give users access to a single view of the data.
- Shared data storage or physical data integration—contains a copy of the data from the source and stores and manages it independently of the original system [29].
2.4. Data Integration
- Data dissemination. By using the application, data are duplicated from one place to another. The duplication can be accomplished in two ways between the source and the client. Data dissemination is supported by enterprise data replication and enterprise application integration. Enterprise application integration (EAI) manages applications sharing messages and is usually performed in real time. An event data recorder (EDR) transfers huge amounts of data between databases, which are used to query and distribute data sharing between source and servers [31].
- Data virtualization. Virtualization manages the interface and offers unique data from separate sources with different data models. Data virtualization interprets and extracts data from any source without a single point of contact [32].
- Data federation. This is a theoretical form of data virtualization that uses virtual databases to create a generic data model for hybrid data from different systems. Data are collected from different sources and made available in a single view. Data abstraction is intended to provide a discrete view of the data from a hybrid source by integrating enterprise information. Data can be analyzed in a trend-driven manner using multiple applications. Data consolidation is expensive because of advanced security and compliance features [33,34].
2.5. Data Integration Requirements
- It must be able to integrate any data from any source;
- Data should be stored either in the cloud or on local storage;
- Maximum performance should be provided;
- Provides broad-based support and trusted information;
- Providing data on the quality of the production processes;
- Insight into the quantity and quality of products.
2.6. Overview of Data Produced at Heterogeneous Levels of Governance
2.7. General Models of Integration
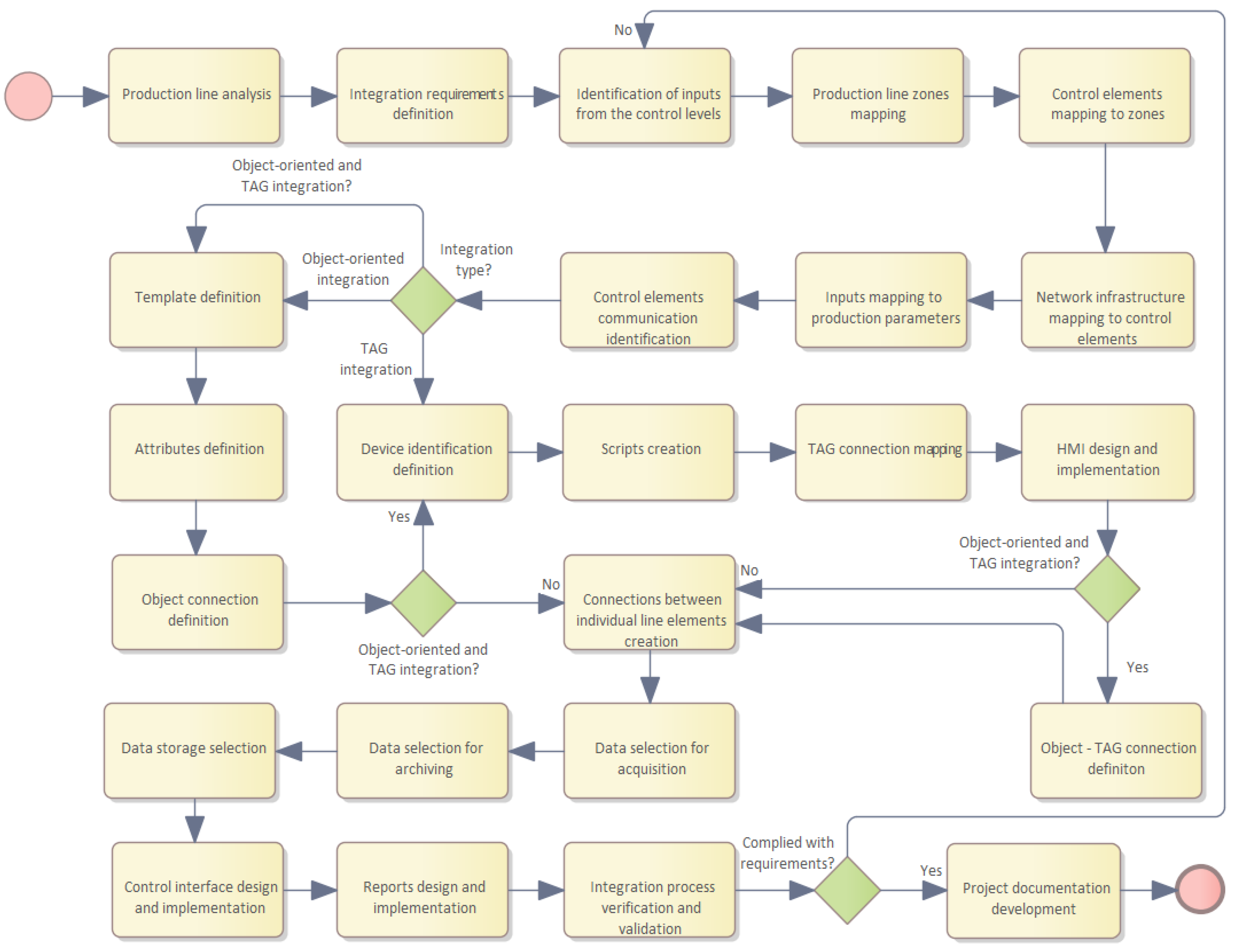
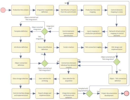
2.7.1. Object-Oriented Integration Method
- A site survey shall be performed to understand the layout of the manufacturing operation or process. Nonstandard or specific use of technology shall be defined.
- A list of similar equipment shall be developed. There are common types of motors, valves, transmitters, control loops, actuators, etc., identified.
- Templates for similar or compatible equipment or components shall be configured or created. In this way, common standards will be set for applications that will communicate or monitor processes or controls. The prepared templates can be used to develop objects representing a specific device.
- Device templates can represent classical object associations and they can be represented by inheritance relationships. One object abstraction can contain another to create more complex devices. In this way, a compatible design for object-oriented programming is guaranteed.
- The device templates have defined attributes. These represent the actual inputs/outputs available in the control system. For PLCs, these can also be defined as address spaces that contain the values required for process control. This activity results in attributes mapped to input/output (I/O) elements via device integration objects.
- When templates are transformed into logical device models, they can be transformed into object instances. This creates an object that is mapped to the template. It provides the basis for implementation and should be well enough specified to allow additional changes and new requirements to be applied to the system if necessary.
- The designed objects should be classified as security groups. This can be performed individually as needed based on enterprise definitions. Security groups must contain common attributes and security permissions. Roles are created for mapping and, in this way, general data protection regulation (GDPR) can be applied.
- Objects implemented by the developer are then implemented and usually run on application servers. Usually, the design is implemented as a distributed system that can reside on a single server or run on dozens of servers that are clustered together, and, this way, stable operation is ensured even during hardware failures. This design is referred to as redundant resource provisioning or fail over cluster.
2.7.2. TAG-Based Integration
- A site survey shall be performed to understand the layout of the manufacturing operation or process. Nonstandard or specifically used technologies shall be defined.
- A list of similar equipment shall be drawn up. There are common types of motors, valves, transmitters, control loops, actuators, etc., identified.
- A tag (TAG) is created for each type of device or control element. Data, events, or attributes are automatically imported from the PLC or manually configured according to the type of control element.
- To integrate the TAGs, a new HMI application is created for which windows or displays are created.
- Scripts are defined for each TAG to detect alarms and events.
- Tags are mapped and linked to the graphical elements of the HMI applications.
- Scripts for graphical animations or links are created.
- IO tags are defined, if necessary, and interfaced with the application.
- If the application is to be deployed in a client-server environment, the application architecture is defined to centralize alarms and event detection, and perform data archiving.
- When integrating using TAGs, each change in the system is applied by turning the application off and on. This is due to the application and execution of script changes, and due to references to the TAG database to enable new functionality and reload the new HMI on each workstation.
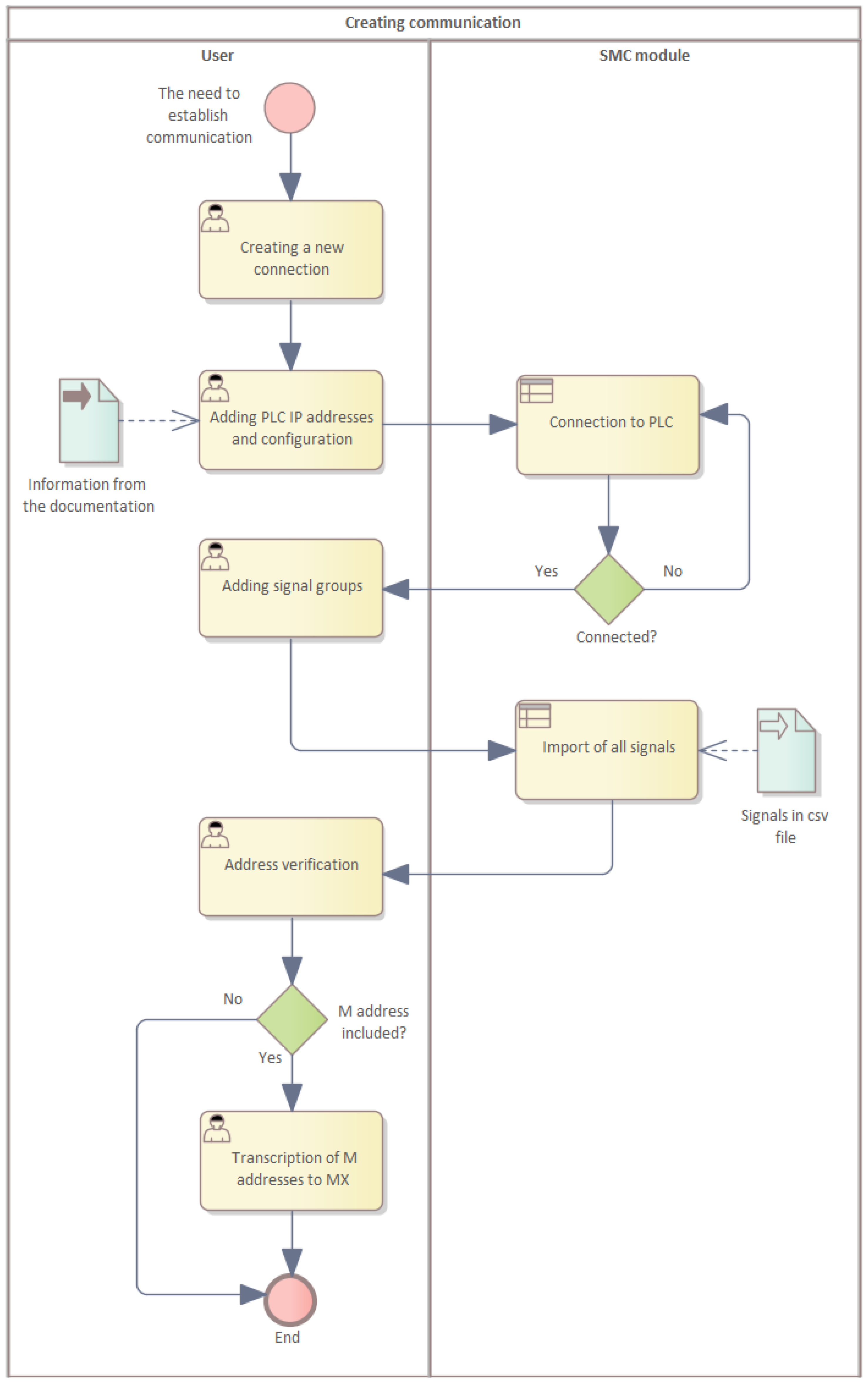
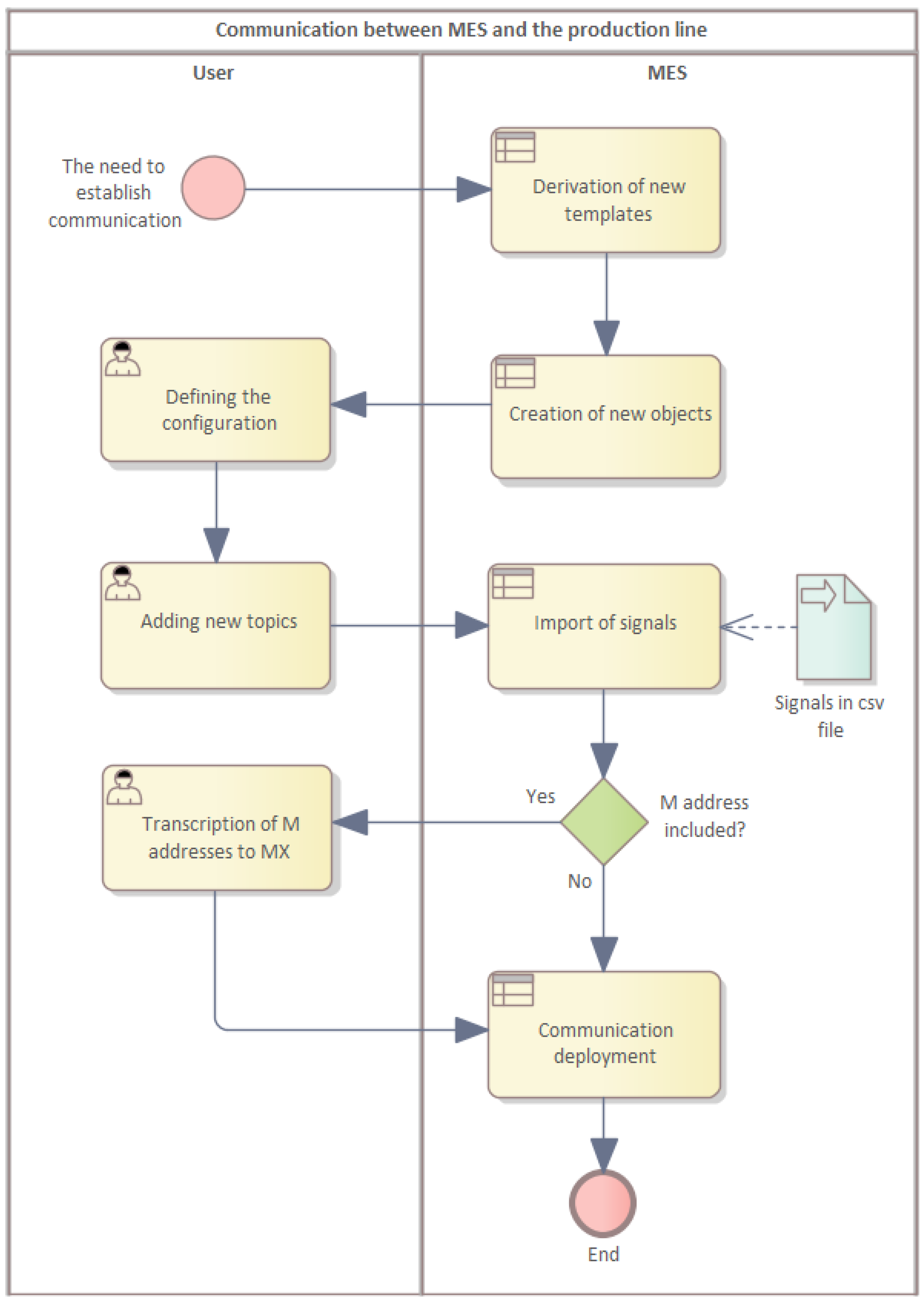
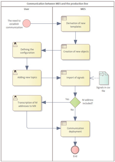
3. Results
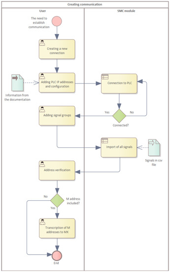
3.1. Basic Data Integration Model
- Design. In the design phase, first, it is necessary to determine what the objectives of the data integration are and to identify the sources from which the data will be obtained. Other attributes that need to be considered in the design of the data integration are data availability, data retrieval capabilities of the data sources, quality level of the retrieved data, backup capabilities, and security.
- Implementation. Based on the requirements analysis and the SRS (software requirements specification) document, suitable tools are selected for the implementation of the data integration system. In the case of companies that do not have an integration system, a new tool must be implemented, and companies that have implemented or are using the implementation can only extend their system based on the requirements that arise.
- Testing. The testing phase is critical because it is necessary to ensure that the data are unified, accurate, and correct. Different testing methods can be used, such as the performance stress test (PST), technical acceptance testing (TAT), and user acceptance testing (UAT).
3.2. Generalization of the Design to Use Integration in an Industrial Enterprise
4. Discussion
5. Conclusions
Author Contributions
Funding
Institutional Review Board Statement
Informed Consent Statement
Data Availability Statement
Conflicts of Interest
References
- Poess, M.; Rabl, T.; Jacobsen, H.-A.; Caufield, B. TPC-DI: The first industry benchmark for data integration. Proc. VLDB Endow. 2014, 7, 1367–1378. [Google Scholar] [CrossRef]
- Gölzer, P.; Patrick, C.; Michael, A. Data Processing Requirements of Industry 4.0-Use Cases for Big Data Applications. 2015. Available online: https://aisel.aisnet.org/ecis2015_rip/61/ (accessed on 19 September 2022).
- Cai, H.; Xu, B.; Jiang, L.; Vasilakos, A.V. IoT-based big data storage systems in cloud computing: Perspectives and challenges. IEEE Internet Things J. 2016, 4, 75–87. [Google Scholar] [CrossRef]
- Büsch, S.; Nissen, V.; Wünscher, A. Automatic classification of data-warehouse-data for information lifecycle management using machine learning techniques. Inf. Syst. Front. 2017, 19, 1085–1099. [Google Scholar] [CrossRef]
- Oestreich, M.; Holsten, L.; Agrawal, S.; Dahm, K.; Koch, P.; Jin, H.; Becker, M.; Ulas, T. hCoCena: Horizontal integration and analysis of transcriptomics datasets. Bioinformatics 2022, 38, 4727–4734. [Google Scholar] [CrossRef]
- Al-Fuqaha, A.; Khreishah, A.; Guizani, M.; Rayes, A.; Mohammadi, M. Toward better horizontal integration among IoT services. IEEE Commun. Mag. 2015, 53, 72–79. [Google Scholar] [CrossRef]
- Sony, M.; Naik, S. Industry 4.0 integration with socio-technical systems theory: A systematic review and proposed theoretical model. Technol. Soc. 2020, 61, 101248. [Google Scholar] [CrossRef]
- Costa, F.S.; Nassar, S.M.; Gusmeroli, S.; Schultz, R.; Conceição, A.G.S.; Xavier, M.; Hessel, F.; Dantas, M.A.R. FASTEN IIoT: An Open Real-Time Platform for Vertical, Horizontal and End-To-End Integration. Sensors 2020, 20, 5499. [Google Scholar] [CrossRef]
- Durão, L.F.; McMullin, H.; Kelly, K.; Zancul, E. Manufacturing Execution System as an Integration Backbone for Industry 4.0. In IFIP International Conference on Product Lifecycle Management; Springer: Cham, Switzerland, 2021. [Google Scholar] [CrossRef]
- Koziolek, H.; Burger, A.; Platenius-Mohr, M.; Rückert, J.; Mendoza, F.; Braun, R. Automated industrial IoT-device integration using the OpenPnP reference architecture. Softw. Pract. Exp. 2020, 50, 246–274. [Google Scholar] [CrossRef]
- Qiu, D.; Liu, J.; Zhao, G. Design and application of data integration platform based on web services and XML. In Proceedings of the 2016 6th International Conference on Electronics Information and Emergency Communication (ICEIEC), Beijing, China, 17–19 June 2016. [Google Scholar] [CrossRef]
- MOLEX: The State of Industry 4.0, Survey Says. 2022. Available online: https://www.designworldonline.com/the-state-of-industry-4-0-survey-says/ (accessed on 25 September 2022).
- Ziegler, P.; Dittrich, K.R. Data integration—Problems, approaches, and perspectives. In Conceptual Modelling in Information Systems Engineering; Springer: Berlin/Heidelberg, Germany, 2007; pp. 39–58. [Google Scholar]
- Šimon, M.; Huraj, L.; Čerňanský, M. Performance evaluations of IPTables firewall solutions under DDoS attacks. J. Appl. Math. Stat. Inform. 2015, 11, 35–45. [Google Scholar] [CrossRef][Green Version]
- Vieira, A.A.C.; Dias, L.M.S.; Santos, M.Y.; Pereira, G.A.B.; Oliveira, J.A. Supply chain data integration: A literature review. J. Ind. Inf. Integr. 2020, 19, 100161. [Google Scholar] [CrossRef]
- Hendler, J. Data integration for heterogenous datasets. Big Data 2014, 2, 205–215. [Google Scholar] [CrossRef] [PubMed]
- Hashem, I.A.T.; Yaqoob, I.; Anuar, N.B.; Mokhtar, S.; Gani, A.; Khan, S.U. The rise of “big data” on cloud computing: Review and open research issues. Inf. Syst. 2015, 47, 98–115. [Google Scholar] [CrossRef]
- Sanchez, M.; Exposito, E.; Aguilar, J. Industry 4.0: Survey from a system integration perspective. Int. J. Comput. Integr. Manuf. 2020, 11, 1017–1041. [Google Scholar] [CrossRef]
- Theorin, A.; Bengtsson, K.; Provost, J.; Lieder, M.; Johnsson, C.; Lundholm, T. An event-driven manufacturing information system architecture for Industry 4.0. Int. J. Prod. Res. 2017, 55, 1297–1311. [Google Scholar] [CrossRef]
- Carmona, J.A.R.; Benítez, J.C.M.; García-Gervacio, J.L. SCADA system design: A proposal for optimizing a production line. In Proceedings of the 2016 International Conference on Electronics, Communications and Computers (CONIELECOMP), Cholula, Mexico, 24–26 February 2016. [Google Scholar] [CrossRef]
- Jin, D.-H.; Kim, H.-J. Integrated Understanding of Big Data, Big Data Analysis, and Business Intelligence: A Case Study of Logistics. Sustainability 2018, 10, 3778. [Google Scholar] [CrossRef]
- Psuj, G. Multi-Sensor Data Integration Using Deep Learning for Characterization of Defects in Steel Elements. Sensors 2018, 18, 292. [Google Scholar] [CrossRef] [PubMed]
- Tahara, D.; Diamond, T.; Abadi, D.J. Sinew: A SQL system for multi-structured data. In Proceedings of the 2014 ACM SIGMOD International Conference on Management of Data, Snowbird, UT, USA, 22–27 June 2014. [Google Scholar] [CrossRef]
- Wang, Z.; Chen, S. Exploiting common patterns for tree-structured data. In Proceedings of the 2017 ACM International Conference on Management of Data, Chicago, IL, USA, 14–19 May 2017. [Google Scholar] [CrossRef]
- Madhusudhanan, S.; Jaganathan, S.; L. S., J. Incremental Learning for Classification of Unstructured Data Using Extreme Learning Machine. Algorithms 2018, 11, 158. [Google Scholar] [CrossRef]
- Kiefer, C. Assessing the Quality of Unstructured Data: An Initial Overview. LWDA. Stuttgard, Germany. September 2016. pp. 62–73. Available online: https://ceur-ws.org/Vol-1670/paper-25.pdf (accessed on 14 October 2022).
- Isson, J.-P.; Harriott, J. Win with Advanced Business Analytics: Creating Business Value from Your Data; John Wiley & Sons: Hoboken, NJ, USA, 2012; Volume 62. [Google Scholar]
- Feldman, R.; Sanger, J. The Text Mining Handbook: Advanced Approaches in Analyzing Unstructured Data; Cambridge University Press: Cambridge, UK, 2007. [Google Scholar]
- Doan, A.; Halevy, A.; Ives, Z. Principles of Data Integration; Elsevier: Amsterdam, The Netherlands, 2012. [Google Scholar]
- Melnykova, N.; Marikutsa, U.; Kryvenchuk, U. The new approaches of heterogeneous data consolidation. In Proceedings of the 2018 IEEE 13th international scientific and technical conference on computer sciences and information technologies (CSIT), Lviv, Ukraine, 11–14 September 2018; Volume 1. [Google Scholar] [CrossRef]
- Chaqfeh, M.; Lakas, A.; Jawhar, I. A survey on data dissemination in vehicular ad hoc networks. Veh. Commun. 2014, 1, 214–225. [Google Scholar] [CrossRef]
- Mathivanan, S.; Jayagopal, P. A big data virtualization role in agriculture: A comprehensive review. Walailak J. Sci. Technol. (WJST) 2019, 16, 55–70. [Google Scholar] [CrossRef]
- Awaysheh, F.M.; Alazab, M.; Gupta, M.; Pena, T.F.; Cabaleiro, J.C. Next-generation big data federation access control: A reference model. Future Gener. Comput. Syst. 2020, 108, 726–741. [Google Scholar] [CrossRef]
- Shakhovska, N.B.; Bolubash, Y.J.; Veres, O.M. Big data federated repository model. In Proceedings of the Experience of Designing and Application of CAD Systems in Microelectronics, Lviv, Ukraine, 24–27 February 2015. [Google Scholar] [CrossRef]
- Chen, J.; Ramanathan, L.; Alazab, M. Holistic big data integrated artificial intelligent modeling to improve privacy and security in data management of smart cities. Microprocess. Microsyst. 2021, 81, 103722. [Google Scholar] [CrossRef]
- Gu, C.; Dai, C.; Shi, X.; Wu, Z.; Chen, C. A cloud-based deep learning model in heterogeneous data integration system for lung cancer detection in medical industry 4.0. J. Ind. Inf. Integr. 2022, 30, 100386. [Google Scholar] [CrossRef]
- Nascimento, M.; Sousa, A.; Ramirez, M.; Francisco, A.P.; Carriço, J.A.; Vaz, C. PHYLOViZ 2.0: Providing scalable data integration and visualization for multiple phylogenetic inference methods. Bioinformatics 2017, 33, 128–129. [Google Scholar] [CrossRef] [PubMed]
- Meeker, W.Q.; Hong, Y. Reliability meets big data: Opportunities and challenges. Qual. Eng. 2014, 26, 102–116. [Google Scholar] [CrossRef]
- ur Rehman, M.H.; Chang, V.; Batool, A.; Wah, T.Y. Big data reduction framework for value creation in sustainable enterprises. Int. J. Inf. Manag. 2016, 36, 917–928. [Google Scholar] [CrossRef]
- Jayaratne, M.; Nallaperuma, D.; De Silva, D.; Alahakoon, D.; Devitt, B.; Webster, K.E.; Chilamkurti, N. A data integration platform for patient-centered e-healthcare and clinical decision support. Future Gener. Comput. Syst. 2019, 92, 996–1008. [Google Scholar] [CrossRef]
- Carbonaro, A.; Piccinini, F.; Reda, R. Integrating heterogeneous data of healthcare devices to enable domain data management. J. e-Learn. Knowl. Soc. 2018, 14. Available online: https://www.learntechlib.org/p/182316/ (accessed on 17 August 2022).
- Upadhyay, D.; Sampalli, S. SCADA (Supervisory Control and Data Acquisition) systems: Vulnerability assessment and security recommendations. Comput. Secur. 2020, 89, 101666. [Google Scholar] [CrossRef]
- Mahmoud, M.I.; Ammar, H.H.; Hamdy, M.M.; Eissa, M.H. Production operation management using manufacturing execution systems (MES). In Proceedings of the 2015 11th international computer engineering conference (ICENCO), Cairo, Egypt, 29–30 December 2015. [Google Scholar] [CrossRef]
- Wei, O.C.; Idrus, R.; Abdullah, N.L. Extended ERP for inventory management: The case of a multi-national manufacturing company. In Proceedings of the 2017 International Conference on Research and Innovation in Information Systems (ICRIIS), Langkawi, Malaysia, 16–17 July 2017. [Google Scholar] [CrossRef]
- Ahmed, M.M.; Soo, W.L. Supervisory control and data acquisition system (scada) based customized remote terminal unit (rtu) for distribution automation system. In Proceedings of the 2008 IEEE 2nd International Power and Energy Conference, Johor Bahru, Malaysia, 1–3 December 2008. [Google Scholar] [CrossRef]
- Le Traon, Y.; Jeron, T.; Jezequel, J.-M.; Morel, P. Efficient object-oriented integration and regression testing. IEEE Trans. Reliab. 2000, 49, 12–25. [Google Scholar] [CrossRef]
- Wonderware: Application Server. Training Manual. Schneider Electric Software. 2015. Available online: https://cdn.logic-control.com/media/IDE.pdf (accessed on 15 July 2022).
- Beregi, R.; Pedone, G.; Háy, B.; Váncza, J. Manufacturing Execution System Integration through the Standardization of a Common Service Model for Cyber-Physical Production Systems. Appl. Sci. 2021, 11, 7581. [Google Scholar] [CrossRef]








| Management Level | Data Type | Purpose of Use |
|---|---|---|
| Direct control [41] | Data from specific devices and sensors (PLCs, IIoT devices, controllers) | Real-time control of specific devices |
| Supervisory control and SCADA and HMI data collection [42] | Visualized data from the HMIs | Immediate monitoring and production control |
| MES production control and tracking [43] | Detailed production tracking data | Use for business and management purposes |
| MRP/ERP production resource planning [44] | Data from order processing, inventory management, financial modules, and production planning | Management of the organization as a whole (logistics, finance, etc.) |
| Object-Oriented Integration | Integration with TAGs |
|---|---|
| Tasks that need to be structured and have dependencies created | Simple tasks, controls that do not require structure and hierarchical links |
| Providing inheritance or compatibility for devices that may differ in a few small attributes, or share many common characteristics, and can be templated well | Variable control elements that do not have a common attributes. It makes little sense to create a template for them |
| A large number of parameters need to be monitored | A large or small number of monitored parameters |
| Unnecessary visualization | The need to create a visualization of the components on the HMIs |
| High functionality in terms of application logic | Low complexity for implementing application logic |
| Potentially frequent functionality changes | Low probability of functionality change |
Publisher’s Note: MDPI stays neutral with regard to jurisdictional claims in published maps and institutional affiliations. |
© 2022 by the authors. Licensee MDPI, Basel, Switzerland. This article is an open access article distributed under the terms and conditions of the Creative Commons Attribution (CC BY) license (https://creativecommons.org/licenses/by/4.0/).
Share and Cite
Horak, T.; Strelec, P.; Kebisek, M.; Tanuska, P.; Vaclavova, A. Data Integration from Heterogeneous Control Levels for the Purposes of Analysis within Industry 4.0 Concept. Sensors 2022, 22, 9860. https://doi.org/10.3390/s22249860
Horak T, Strelec P, Kebisek M, Tanuska P, Vaclavova A. Data Integration from Heterogeneous Control Levels for the Purposes of Analysis within Industry 4.0 Concept. Sensors. 2022; 22(24):9860. https://doi.org/10.3390/s22249860
Chicago/Turabian StyleHorak, Tibor, Peter Strelec, Michal Kebisek, Pavol Tanuska, and Andrea Vaclavova. 2022. "Data Integration from Heterogeneous Control Levels for the Purposes of Analysis within Industry 4.0 Concept" Sensors 22, no. 24: 9860. https://doi.org/10.3390/s22249860
APA StyleHorak, T., Strelec, P., Kebisek, M., Tanuska, P., & Vaclavova, A. (2022). Data Integration from Heterogeneous Control Levels for the Purposes of Analysis within Industry 4.0 Concept. Sensors, 22(24), 9860. https://doi.org/10.3390/s22249860

