An Application of a LPWAN for Upgrading Proximal Soil Sensing Systems
Abstract
:1. Introduction
- This paper put forward a new idea for applying the emerging LPWAN technology in proximal soil sensing systems and carried out engineering practice.
- Instead of directly eliminating the inventoried proximal soil sensor device with outdated technology, this paper upgraded it by designing an AHS; the new device not only retained the original mature sensing technology of the sensor device, but also exhibited ultralow power consumption and long-distance transmission. In addition, this paper gave full play to the application value and economic value of the devices stored in the inventory.
- The proposed approach also provides a reference for applying LPWAN technology to a wider range of inventoried sensor devices for technical upgrading.
2. Design of the System Architecture
3. Hardware Design of the AHS
3.1. Proximal Soil Sensor Device and Power Supply
3.2. Ultralow-Power MCU System
3.3. Communication Module Based on LoRa
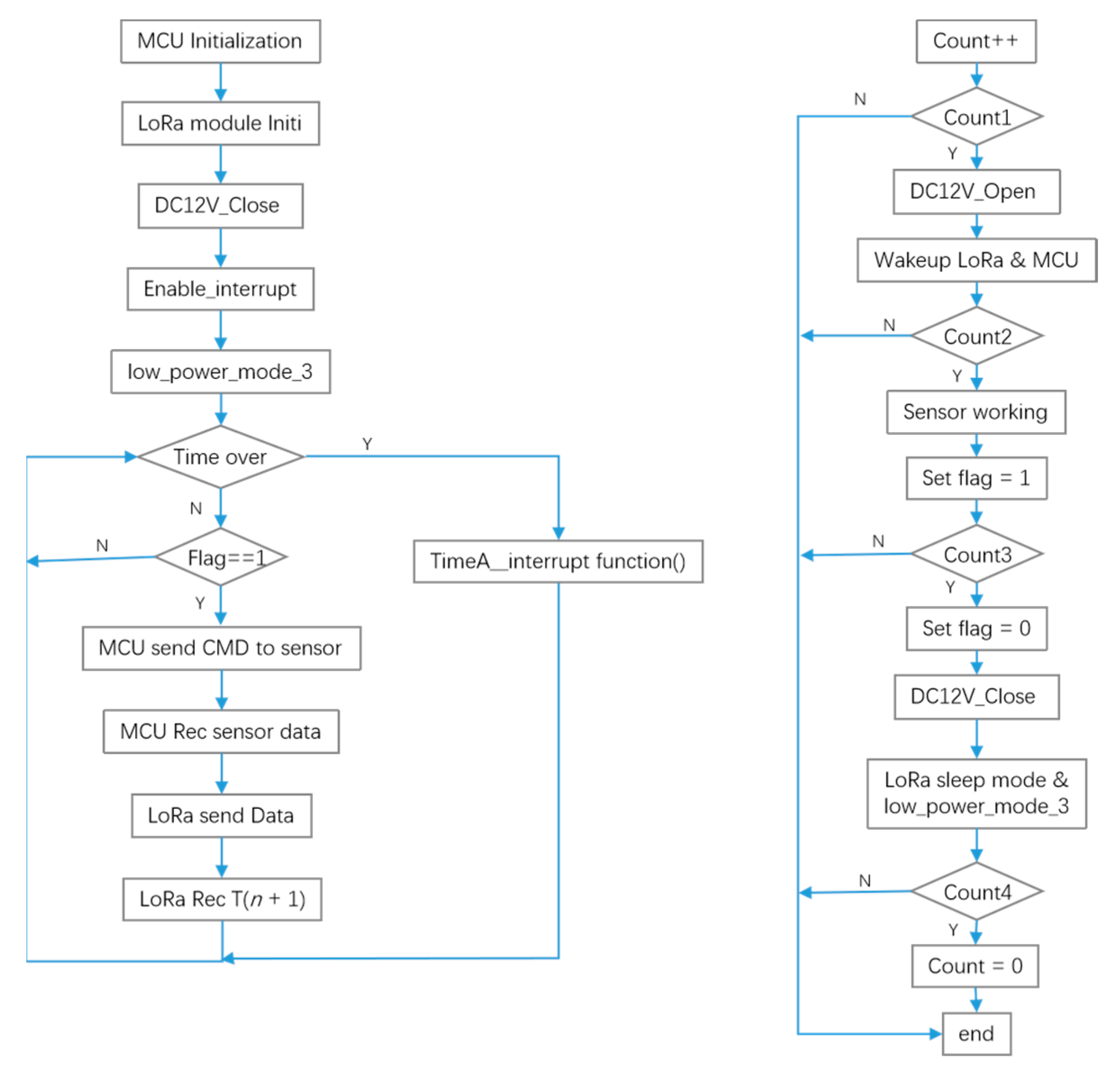
4. Software Design
4.1. Software Design of the MCU
4.2. Server Design
5. System Test and Analysis
5.1. Actual Energy Consumption Test and Analysis
5.2. Channel Characteristics and Gateway Capacity Analysis
5.3. Communication Test and Discussion
6. Conclusions
Author Contributions
Funding
Institutional Review Board Statement
Informed Consent Statement
Data Availability Statement
Conflicts of Interest
Abbreviations
| IoT | Internet of Things |
| LPWAN | Low-Power Wide-Area Network |
| AHS | Attachment Hardware System |
| ECa | apparent Electrical Conductivity |
| ISEs | Ion Selective Electrodes |
| ISFETs | Ion Sensitive Field Effect Transistors |
| MCU | Microcontroller Unit |
| PaaS | Platform as a Service |
| VWC | Volumetric Water Content |
| MQTT | Message Queuing Telemetry Transport |
| RAAEP | Red Azalea Agricultural Ecological Park |
| RSSI | Received Signal Strength Indication |
| SNR | Signal-to-Noise Ratio |
| DTU | Data Transfer Unit |
| ERP | Effective Radiated Power |
| BW | Band Width |
| SF | Spreading Factor |
| CR | Coding Rate |
| LBT | Listen Before Talk |
References
- Adamchuk, V.I.; Rossel, R.A.V. Development of On-the-Go Proximal Soil Sensor Systems. In Proceedings of the 1st Global Workshop on High Resolution Digital Soil Sensing and Mapping, University of Sydney, Faculty of Agriculture, Food & Nat Resources, Sydney, Australia, 5–8 February 2008. [Google Scholar]
- Shi, Z.; Guo, Y.; Jin, X.; Wu, H. Advancement in study on proximal soil sensing. Acta Pedol. Sin. 2011, 48, 1274–1281. [Google Scholar]
- Rossel, R.A.V.; McBratney, A.B. Laboratory evaluation of a proximal sensing technique for simultaneous measurement of soil clay and water content. Geoderma 1998, 85, 19–39. [Google Scholar] [CrossRef]
- Rossel, R.A.V.; McBratney, A.B.; Minasny, B. Proximal Soil Sensing; Springer Science + Business Media B V: Berlin, Germany, 2010. [Google Scholar]
- Myers, D.B.; Kitchen, N.R.; Sudduth, K.A.; Grunwald, S.; Miles, R.J.; Sadler, E.J.; Udawatta, R.P. Combining Proximal and Penetrating Soil Electrical Conductivity Sensors for High-Resolution Digital Soil Mapping. In Proceedings of the 1st Global Workshop on High Resolution Digital Soil Sensing and Mapping, University of Sydney, Faculty of Agriculture, Food & Nat Resources, Sydney, Australia, 5–8 February 2008. [Google Scholar]
- Besson, A.; Cousin, I.; Richard, G.; Bourennane, H.; Pasquier, C.; Nicoullaud, B.; King, D. Changes in Field Soil Water Tracked by Electrical Resistivity. In Proceedings of the 1st Global Workshop on High Resolution Digital Soil Sensing and Mapping, University of Sydney, Faculty of Agriculture, Food & Nat Resources, Sydney, Australia, 5–8 February 2008; pp. 275–282. [Google Scholar]
- Adsett, J.F.; Thottan, J.A.; Sibley, K.J. Development of an automated on-the-go soil nitrate monitoring system. Appl. Eng. Agric. 1999, 15, 351–356. [Google Scholar] [CrossRef]
- Vu, V.A.; Trinh, D.C.; Truvant, T.C.; Bui, T.D. Design of automatic irrigation system for greenhouse based on LoRa technology. In Proceedings of the International Conference on Advanced Technologies for Communications (ATC), Ho Chi Minh City, Vietnam, 18–20 October 2018; pp. 72–77. [Google Scholar]
- Bembe, M.; Abu-Mahfouz, A.; Masonta, M.; Ngqondi, T. A survey on low-power wide area networks for IoT applications. Telecommun. Syst. 2019, 71, 249–274. [Google Scholar] [CrossRef]
- Pitu, F.; Gaitan, N.C. Surveillance of SigFox technology integrated with environmental monitoring. In Proceedings of the 15th International Conference on Development and Application Systems (DAS), Suceava, Romania, 21–23 May 2020; pp. 69–72. [Google Scholar]
- Rachmani, A.F.; Zulkifli, F.Y. IEEE In Design of IoT Monitoring System Based on LoRa Technology for Starfruit Plantation. In Proceedings of the IEEE-Region-10 Conference (IEEE TENCON), IEEE Reg 10, Jeju, Korea, 28–31 October 2018; pp. 1241–1245. [Google Scholar]
- Co, J.; Tiausas, F.J.; Domer, P.A.; Guico, M.L.; Monje, J.C.; Oppus, C. IEEE In Design of a Long-Short Range Soil Monitoring Wireless Sensor Network for Medium-Scale Deployment. In Proceedings of the IEEE-Region-10 Conference (IEEE TENCON), IEEE Reg 10, Jeju, Korea, 28–31 October 2018; pp. 1371–1376. [Google Scholar]
- Hardie, M.; Hoyle, D. Underground Wireless Data Transmission Using 433-MHz LoRa for Agriculture. Sensors 2019, 19, 4232. [Google Scholar] [CrossRef] [PubMed] [Green Version]
- Babaeian, E.; Sadeghi, M.; Jones, S.B.; Montzka, C.; Vereecken, H.; Tuller, M. Ground, Proximal, and Satellite Remote Sensing of Soil Moisture. Rev. Geophys. 2019, 57, 530–616. [Google Scholar] [CrossRef] [Green Version]
- Liu, J.; Ge, H.; Zhou, G.; Wu, Y.; Bao, B. Research status of lithium/thionyl chloride battery. Battery 2005, 35, 408–410. [Google Scholar]
- Gao, D. Low Power Design for Key Circuits of Baseband Processor in Wireless; Graduate School of Chinese Academy of Sciences (Shanghai Institute of Microsystem and Information Technology): Shanghai, China, 2007. [Google Scholar]
- Xu, Z.; Yang, L. Design Methodology for Low-Power CMOS integrated CIrcuits. Microelectronics 2004, 34, 223–226. [Google Scholar]
- Chandrakasan, A.P.; Sheng, S.; Brodersen, R.W. Low-Power Cmos Digital Design. IEEE J. Solid-St Circ. 1992, 27, 473–484. [Google Scholar] [CrossRef] [Green Version]
- Najm, F.N. IEEE In Low-power design methodology: Power estimation and optimization. In Proceedings of the 40th Midwest Symposium on Circuits and Systems, Sacramento, CA, USA, 3–6 August 1997; pp. 1124–1129. [Google Scholar]
- Wang, C.C.; Hsiao, Y.H.; Huang, M.C. Development of MSP430-based ultra-low power expandable underwater acoustic recorder. Ocean Eng. 2009, 36, 446–455. [Google Scholar] [CrossRef]
- Raza, U.; Kulkarni, P.; Sooriyabandara, M. Low Power Wide Area Networks: An Overview. IEEE Commun. Surv. Tut. 2017, 19, 855–873. [Google Scholar] [CrossRef] [Green Version]
- de Oliveira, F.C.; Rodrigues, J.; Rabelo, R.A.L.; Mumtaz, S. Performance Delay Comparison in Random Access Procedure for NB-IoT, LoRa, and SigFox IoT Protocols. In Proceedings of the IEEE 1st Sustainable Cities Latin America Conference (SCLA), Arequipa, Peru, 26–29 August 2019. [Google Scholar]
- Mekki, K.; Bajic, E.; Chaxel, F.; Meyer, F. A comparative study of LPWAN technologies for large-scale IoT deployment. ICT Express 2019, 5, 1–7. [Google Scholar] [CrossRef]
- Thoen, B.; Callebaut, G.; Leenders, G.; Wielandt, S. A Deployable LPWAN Platform for Low-Cost and Energy-Constrained IoT Applications. Sensors 2019, 19, 12. [Google Scholar] [CrossRef] [Green Version]
- Haxhibeqiri, J.; De Poorter, E.; Moerman, I.; Hoebeke, J. A Survey of LoRaWAN for IoT: From Technology to Application. Sensors 2018, 18, 3995. [Google Scholar] [CrossRef] [Green Version]
- Chen, J.J.; Liu, V.; Caelli, W. An Adaptive and Autonomous LoRa Gateway for Throughput Optimisation. In Proceedings of the Australasian Computer Science Week Multiconference (ACSW), Sydney, Australia, 29–31 January 2019. [Google Scholar]
- Emeakaroha, V.C.; Cafferkey, N.; Healy, P.; Morrison, J.P. In A Cloud-based IoT Data Gathering and Processing Platform. In Proceedings of the 3rd International Conference on Future Internet of Things and Cloud (FiCloud)/International Conference on Open and Big Data (OBD), Rome, Italy, 24–26 August 2015; pp. 50–57. [Google Scholar]
- Du, J.Y.; Guo, J.B.; Xu, D.D.; Huang, Q. A Remote Monitoring System of Temperature and Humidity Based on OneNet Cloud Service Platform. In Proceedings of the IEEE Electrical Design of Advanced Packaging and Systems Symposium (EDAPS), Haining, China, 14–16 December 2017. [Google Scholar]
- Zhang, X.S.; Han, M.D.; Meng, B.; Zhang, H.X. High performance triboelectric nanogenerators based on large-scale mass-fabrication technologies. Nano Energy 2015, 11, 304–322. [Google Scholar] [CrossRef]
- Farooq, M.O. Multi-hop communication protocol for LoRa with software-defined networking extension. Internet Things 2021, 14, 100379. [Google Scholar] [CrossRef]
- Muthanna, M.S.A.; Muthanna, A.; Rafiq, A.; Hammoudeh, M.; Alkanhel, R.; Lynch, S.; Abd El-Latif, A.A. Deep reinforcement learning based transmission policy enforcement and multi-hop routing in QoS aware LoRa IoT networks. Comput. Commun. 2022, 183, 33–50. [Google Scholar] [CrossRef]
- Mayer, P.; Magno, M.; Brunner, T.; Benini, L. LoRa vs. LoRa: In-Field Evaluation and Comparison For Long-Lifetime Sensor Nodes. In Proceedings of the 8th IEEE International Workshop on Advances in Sensors and Interfaces (IWASI), Otranto, Italy, 13–14 June 2019; pp. 307–311. [Google Scholar]
- Zhang, C.; Wang, S.; Jiao, L.; Shi, J.; Yue, J. A Novel MuLoRa Modulation Based on Fractional Fourier Transform. IEEE Commun. Lett. 2021, 25, 2993–2997. [Google Scholar] [CrossRef]
- Semtech Corporation. “137 MHz to 1020 MHz Low Power Long Range Transceiver” DS_SX1276-7-8-9_W_APP_V7 Datasheet, September 2013 [Revised May 2020]. Available online: https://www.semtech.com/products/wireless-rf/lora-core/sx1276#datasheets (accessed on 15 October 2020).
- Lavric, A.; Popa, V. Performance Evaluation of LoRaWAN Communication Scalability in Large-Scale Wireless Sensor Networks. Wirel. Commun. Mob. Comput. 2018, 2018, 6730719. [Google Scholar] [CrossRef] [Green Version]
- Elshabrawy, T.; Robert, J. Capacity Planning of LoRa Networks With Joint Noise-Limited and Interference-Limited Coverage Considerations. IEEE Sens. J. 2019, 19, 4340–4348. [Google Scholar] [CrossRef]
- Available online: https://www.miit.gov.cn/jgsj/wgj/wjfb/art/2020/art_792ab84586c34b64bb391eb64 (accessed on 19 October 2020).
- Van den Abeele, F.; Haxhibeqiri, J.; Moerman, I.; Hoebeke, J. Scalability Analysis of Large-Scale LoRaWAN Networks in ns-3. IEEE Internet Things 2017, 4, 2186–2198. [Google Scholar] [CrossRef] [Green Version]
- Kam, O.M.; Noel, S.; Kasser, P.; Tanougast, C.; Ramenah, H.; Adjallah, K.H. Supervision and energy management system for smart telecom tower based on the LoRaWAN protocol. In Proceedings of the 6th International Conference on Control, Decision and Information Technologies (CoDIT), Conservatoire Nat Arts Metiers, Paris, France, 23–26 April 2019; pp. 539–544. [Google Scholar]
- Zhang, J.-l.; Wang, M.; Tian, E.-m.; Li, X.; Wang, Z.-b.; Zhang, Y. Analysis and Experimental Verification of Sensitivity and SNR of Laser Warning Receiver. Spectrosc. Spect. Anal. 2009, 29, 20–23. [Google Scholar]
- Shaw, J.A. Radiometry and the Friis transmission equation. Am. J. Phys. 2013, 81, 33–37. [Google Scholar] [CrossRef] [Green Version]
- Bush, R.T. The antenna formula—An application of single-slit diffraction theory. Am. J. Phys. 1987, 55, 350–351. [Google Scholar] [CrossRef]
- Zhang, Z.; Cao, S.; Zhu, J.; Chen, J. Long range low power sensor networks with LoRa sensor for large area fishery environment monitoring. Trans. Chin. Soc. Agric. Eng. 2019, 35, 164–171. [Google Scholar]
















| Sigfox | LoRa | NB-IoT | |
|---|---|---|---|
| Frequency | Unlicensed sub-1 GHz ISM bands | Unlicensed sub-1 GHz ISM bands | Licensed LTE frequency bands |
| Range | 10 km (urban), 40 km (rural) | 5 km (urban), 20 km (rural) | 1 km (urban), 10 km (rural) |
| Bandwidth | 100 Hz | 250 kHz and 125 kHz | 200 kHz |
| Maximum data rate | 100 bps | 50 kbps | 200 kbps |
| Interference immunity | Very high | Very high | Low |
| Adaptive data rate | No | Yes | No |
| Allow private network | No | Yes | No |
| ADC Sampling Battery Voltage | Sensor Work | Data Sending and Receiving | Low Power Mode | |
|---|---|---|---|---|
| Voltage(V) | 3.3 | 12 | 3.3 | 3.3 |
| Current (mA) | 15.4 | 40.9 | 168.3 | 4.3 × 10−3 |
| Duration (s) | 6 | 3 | 2 | T-11 |
| TFREQ | RFREQ | POW | BW | TSF | RSF | CR |
|---|---|---|---|---|---|---|
| 475.5 MHz | 506.5 MHz | 20 dBm | 125 kHz | 12 | 12 | 4/5 |
| Spreading Factor | 7 | 8 | 9 | 10 | 11 | 12 |
|---|---|---|---|---|---|---|
| Demodulator SNR | −7.5 dB | −10 dB | −12.5 dB | −15 dB | −17.5 dB | −20 dB |
Publisher’s Note: MDPI stays neutral with regard to jurisdictional claims in published maps and institutional affiliations. |
© 2022 by the authors. Licensee MDPI, Basel, Switzerland. This article is an open access article distributed under the terms and conditions of the Creative Commons Attribution (CC BY) license (https://creativecommons.org/licenses/by/4.0/).
Share and Cite
Tu, Y.; Tang, H.; Hu, W. An Application of a LPWAN for Upgrading Proximal Soil Sensing Systems. Sensors 2022, 22, 4333. https://doi.org/10.3390/s22124333
Tu Y, Tang H, Hu W. An Application of a LPWAN for Upgrading Proximal Soil Sensing Systems. Sensors. 2022; 22(12):4333. https://doi.org/10.3390/s22124333
Chicago/Turabian StyleTu, Yonghui, Haoye Tang, and Wenyou Hu. 2022. "An Application of a LPWAN for Upgrading Proximal Soil Sensing Systems" Sensors 22, no. 12: 4333. https://doi.org/10.3390/s22124333
APA StyleTu, Y., Tang, H., & Hu, W. (2022). An Application of a LPWAN for Upgrading Proximal Soil Sensing Systems. Sensors, 22(12), 4333. https://doi.org/10.3390/s22124333

