A High-Performance Optoelectronic Sensor Device for Nitrate Nitrogen in Recirculating Aquaculture Systems
Abstract
1. Introduction
2. Sensor Principles and Modeling Method
3. Experimental Details
3.1. Sensor Design Considerations
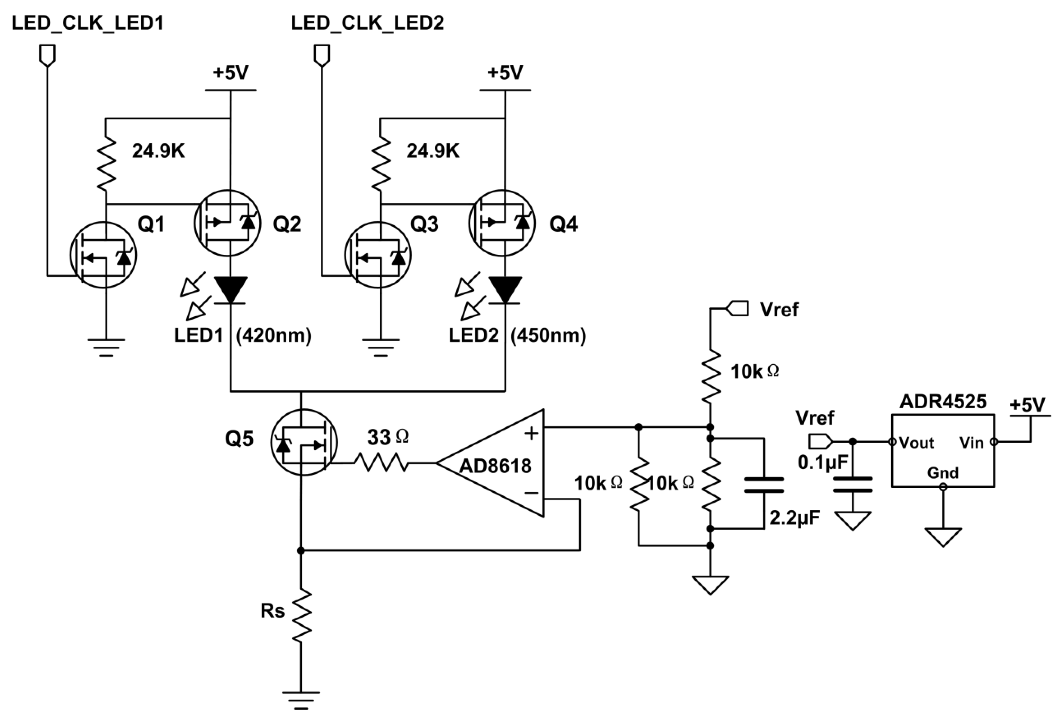
3.1.1. Incident Light Drive Circuit
3.1.2. Signal Conditioning Circuit
3.1.3. The Front-End Circuitry Noise Analysis
3.2. Reagents and Analytical Procedures
3.2.1. Reagents
Ammonium Sulfamate Solution
Thymol–Ethanol Solution
Silver Sulfate–Sulfuric Acid Solution
Nitrate Nitrogen Standard Solution
3.2.2. Basic Procedures
3.3. Transducer Performance Test
3.4. Field Sample Analysis
4. Conclusions
Author Contributions
Funding
Conflicts of Interest
References
- Dalsgaard, J.; Lund, I.; Thorarinsdottir, R.; Drengstig, A.; Arvonen, K.; Pedersen, P.B. Farming different species in RAS in Nordic countries: Current status and future perspectives. Aquac. Eng. 2013, 53, 2–13. [Google Scholar] [CrossRef]
- Xiao, R.; Wei, Y.; An, D.; Li, D.; Ta, X.; Wu, Y. A review on the research status and development trend of equipment in water treatment processes of recirculating aquaculture systems. Rev. Aquac. 2018, 1–33. [Google Scholar] [CrossRef]
- Badiola, M.; Basurko, O.C.; Piedrahita, R.; Hundley, P.; Mendiola, D. Energy use in recirculating aquaculture systems (RAS): A review. Aquac. Eng. 2018, 81, 57–70. [Google Scholar] [CrossRef]
- Gutierrez Wing, M.T.; Malone, R.F. Biological filters in aquaculture: Trends and research directions for freshwater and marine applications. Aquac. Eng. 2006, 34, 163–171. [Google Scholar] [CrossRef]
- Rijn, J.V.; Tal, Y.; Schreier, H.J. Denitrification in recirculating systems: Theory and applications. Aquac. Eng. 2006, 34, 364–376. [Google Scholar] [CrossRef]
- Monsees, H.; Klatt, L.; Kloas, W.; Wuertz, S. Chronic exposure to nitrate significantly reduces growth and affects the health status of juvenile Nile tilapia (Oreochromis niloticus L.) in recirculating aquaculture systems. Aquac. Res 2017, 48, 3482–3492. [Google Scholar] [CrossRef]
- Luo, S.; Wu, B.; Xiong, X.; Wang, J. Short-term toxicity of ammonia, nitrite and nitrate to early life stages of the rare minnow, Gobiocypris rarus. Environ. Toxicol. Chem. 2016, 35, 1422–1427. [Google Scholar] [CrossRef] [PubMed]
- Davidson, J.; Good, C.; Welsh, C.; Summerfelt, S.T. Comparing the effects of high vs. low nitrate on the health, performance, and welfare of juvenile rainbow trout Oncorhynchus mykiss within water recirculating aquaculture systems. Aquac. Eng. 2014, 59, 30–40. [Google Scholar] [CrossRef]
- Good, C.; Davidson, J.; Iwanowicz, L.; Meyer, M.; Dietze, J.; Kolpin, D.W. Investigating the influence of nitrate nitrogen on post-smolt atlantic salmon salmo salar, reproductive physiology in freshwater recirculation aquaculture systems. Aquac. Eng. 2017, 78, 2–8. [Google Scholar] [CrossRef]
- David, D.; Kuhn, S.A.; Smith, G.D. Chronic toxicity of nitrate to Pacific white shrimp, Litopenaeus vannamei: Impacts on survival, growth, antennae length, and pathology. Aquaculture 2010, 309, 109–114. [Google Scholar]
- Hamlin, J. Nitrate toxicity in Siberian sturgeon (Acipenser baeri). Aquaculture 2006, 25, 688–693. [Google Scholar] [CrossRef]
- Chrisgj, V.B.; Janp, S.; Sven, W.; Carsten, S. The chronic effect of nitrate on production performance and health status of juvenile turbot (Psetta maxima). Aquaculture 2012, s326–s329, 163–167. [Google Scholar]
- Shimura, R.; Ma, Y.X.; Ijiri, K.; Nagaoka, S.; Uchiyama, M. Nitrate toxicity on visceral organs of medaka fish, oryzias latipes: Aiming to raise fish from egg to egg in space. Biol. Sci. Space 2004, 18, 7–12. [Google Scholar] [CrossRef] [PubMed]
- Muir, P.; Sutton, D.C.; Owens, L. Nitrate toxicity to Penaeus monodon protozoea. Mar. Biol. 1991, 108, 67–71. [Google Scholar] [CrossRef]
- Hrubec, T.C. Nitrate toxicity: A potential problem of recirculating systems. Aquac. Eng. Soc. Proc. 1996, 1, 41–48. [Google Scholar]
- Davidson, J.; Good, C.; Welsh, C.; Summerfelt, S.T. Abnormal swimming behavior and increased deformities in rainbow trout Oncorhynchus mykiss cultured in low exchange water recirculating aquaculture systems. Aquac. Eng. 2011, 45, 109–117. [Google Scholar] [CrossRef]
- Schram, E.; Roques, J.A.C.; Abbink, W.; Yokohama, Y.; Spanings, T.; de Vries, P.; Bierman, S.; van de Vis, H.; Flik, G. The impact of elevated water nitrate concentration on physiology, growth and feed intake of African catfish Clarias gariepinus (Burchell 1822). Aquac. Res. 2014, 45, 1499–1511. [Google Scholar] [CrossRef]
- Kincheloe, J.W.; Wedemeyer, G.A.; Koch, D.C. Tolerance of developing salmonid eggs and fry to nitrate exposure. Bull. Environ. Contam. Toxicol. 1979, 23, 575–578. [Google Scholar] [CrossRef] [PubMed]
- McGurk, M.D.; Landry, F.; Tang, A.; Hanks, C.C. Acute and chronic toxicity of nitrate to early life stages of lake trout (Salvelinus namaycush) and lake whitefish (Coregonus clupeaformis). Environ. Toxicol. Chem. 2006, 25, 2187–2196. [Google Scholar] [CrossRef] [PubMed]
- Wang, Q.H.; Yu, L.J.; Liu, Y.; Lin, L.; Lu, R.G.; Zhu, J.P. Methods for the detection and determination of nitrite and nitrate: A review. Talanta 2017, 165, 709–720. [Google Scholar] [CrossRef] [PubMed]
- Kimura, Y.; Eba, H.; Takanashi, T.; Ogita, H.; Ito, M. Determination of nitrate nitrogen by the cadmium-copper reduction method: Results of the addition of EDTA to samples. Org. Process Res. Dev. 1985, 7, 187–190. [Google Scholar]
- Hosseini, S.M.; Ataie Ashtiani, B.; Kholghi, M. Nitrate reduction by nano-Fe/Cu particles in packed column. Desalination 2011, 276, 214–221. [Google Scholar] [CrossRef]
- Eastoe, J.E.; Pollard, A.G. A modified phenoldisulphonic acid method for determining nitrates in soil extracts etc. J. Sci. Food Agric. 2010, 1, 266–269. [Google Scholar] [CrossRef]
- Stewart, R.; Greaves, J.E. The influence of chlorine on the determination of nitrates by the phenol disulphonic acid method. J. Radioanal. Nucl. Chem. 2013, 295, 685–695. [Google Scholar] [CrossRef]
- Anigbogu, V.C.; Dietz, M.L.; Syty, A. Determination of ammonium, nitrate, and urea nitrogen in fertilizer by gas-phase molecular absorption spectrometry. Anal. Chem. 1983, 55, 535–539. [Google Scholar] [CrossRef]
- Haghighi, B.; Kurd, S.F. Sequential flow injection analysis of ammonium and nitrate using gas phase molecular absorption spectrometry. Talanta 2004, 64, 688–694. [Google Scholar] [CrossRef] [PubMed]
- Zhang, M.; Zhang, Z.; Yuan, D.; Feng, S.; Liu, B. An automatic gas-phase molecular absorption spectrometric system using a UV-LED photodiode based detector for determination of nitrite and total nitrate. Talanta 2011, 84, 443–450. [Google Scholar] [CrossRef] [PubMed]
- Gapper, L.; Fong, B.; Otter, D.; Indyk, H.; Woollard, D. Determination of nitrite and nitrate in dairy products by ion exchange LC with spectrophotometric detection. Int. Dairy J. 2004, 14, 881–887. [Google Scholar] [CrossRef]
- Zuo, Y.; Wang, C.; Van, T. Simultaneous determination of nitrite and nitrate in dew, rain, snow and lake water samples by ion-pair high-performance liquid chromatography. Talanta 2006, 70, 281–285. [Google Scholar] [CrossRef] [PubMed]
- Causse, J.; Thomas, O.; Jung, A.V.; Thomas, M.F. Direct DOC and nitrate determination in water using dual pathlength and second derivative UV spectrophotometry. Water Res. 2016, 108, 312–319. [Google Scholar] [CrossRef] [PubMed]
- Qiu, L.L.; Ye, S.M.; Chen, H. In situ determination of nitrate in deep sea by UV spectrometry. Adv. Mater. Res. 2012, 538–541, 2311–2317. [Google Scholar] [CrossRef]
- Sandford, R.C.; Exenberger, A.; Worsfold, P.J. Nitrogen cycling in natural waters using in situ, reagentless UV spectrophotometry with simultaneous determination of nitrate and nitrite. Environ. Sci. Technol. 2007, 41, 8420–8425. [Google Scholar] [CrossRef] [PubMed]
- Bouvier, J.C.; Bekri, M.; Mazouni, D.; Schoefs, O.; Harmand, J.; Ribeiro, T. On-line monitoring of nitrate and nitrite by uv spectrophotometry in a SBR process used for the treatment of industrial wastewaters. Int. J. Chem. React. Eng. 2008, 6, 77–90. [Google Scholar] [CrossRef]
- Gao, H.W. Analysis of suspended liquid by multi-wavelength spectrophotometry. Anal. Instrum. 1992, 2, 47–52. [Google Scholar]
- Bajwa, N.; Maldonado, C.J.; Thundat, T.; Passian, A. Piezoresistive measurement of Swine H1N1 hemagglutinin peptide binding with microcantilever arrays. AIP Adv. 2014, 4, 037118. [Google Scholar] [CrossRef]
- Passian, A.; Muralidharan, G.; Kouchekian, S.; Mehta, A.; Cherian, S.; Ferrell, T.L.; Thundat, T. Dynamics of self-driven microcantilevers. J. Appl. Phys. 2002, 91, 4693–4700. [Google Scholar] [CrossRef]
- Passian, A.; Muralidharan, G.; Mehta, A.; Simpson, H.; Ferrell, T.L.; Thundat, T. Manipulation of microcantilever oscillations. Ultramicroscopy 2003, 97, 391–399. [Google Scholar] [CrossRef]
- Bartlett, J.W.; Frost, J. Reliability, repeatability and reproducibility: Analysis of measurement errors in continuous variables. Ultrasound Obstet. Gynecol. 2008, 31, 466–475. [Google Scholar] [CrossRef] [PubMed]











| LED_CLK_LED1/2 Level | LED_CLK Level | Vin Range | Transfer Function |
|---|---|---|---|
| High | High | 2.50–3.75 V | Vo = Vin |
| Low | Low | 1.25–2.50 V | Vo = 2 Vref − Vin |
| Symbols | Traditional Model (See Equation (7)) | New Model (See Equation (3)) |
|---|---|---|
| Sample Source (100 mL) | Adding Standard Matter Amount | Determination Value (mg/L) | Sample Concentration (mg/L) | Recovery Rate |
|---|---|---|---|---|
| Cynoglossus semilaevis tank | 0 | 1.932 | 1.932 | 105.1% |
| 10 mL of 20 mg/L | 3.667 | |||
| Tiger grouper tank | 0 | 0.857 | 0.857 | 103.9% |
| 10 mL of 10 mg/L | 1.724 | |||
| Shrimp tank | 0 | 2.690 | 2.690 | 105.7% |
| 10 mL of 30 mg/L | 5.328 | |||
| Golden trout tank | 0 | 0.522 | 0.522 | 98.1% |
| 10 mL of 10 mg/L | 1.366 |
© 2018 by the authors. Licensee MDPI, Basel, Switzerland. This article is an open access article distributed under the terms and conditions of the Creative Commons Attribution (CC BY) license (http://creativecommons.org/licenses/by/4.0/).
Share and Cite
Wang, C.; Li, Z.; Pan, Z.; Li, D. A High-Performance Optoelectronic Sensor Device for Nitrate Nitrogen in Recirculating Aquaculture Systems. Sensors 2018, 18, 3382. https://doi.org/10.3390/s18103382
Wang C, Li Z, Pan Z, Li D. A High-Performance Optoelectronic Sensor Device for Nitrate Nitrogen in Recirculating Aquaculture Systems. Sensors. 2018; 18(10):3382. https://doi.org/10.3390/s18103382
Chicago/Turabian StyleWang, Cong, Zhen Li, Zhongli Pan, and Daoliang Li. 2018. "A High-Performance Optoelectronic Sensor Device for Nitrate Nitrogen in Recirculating Aquaculture Systems" Sensors 18, no. 10: 3382. https://doi.org/10.3390/s18103382
APA StyleWang, C., Li, Z., Pan, Z., & Li, D. (2018). A High-Performance Optoelectronic Sensor Device for Nitrate Nitrogen in Recirculating Aquaculture Systems. Sensors, 18(10), 3382. https://doi.org/10.3390/s18103382
