SACFIR: SDN-Based Application-Aware Centralized Adaptive Flow Iterative Reconfiguring Routing Protocol for WSNs
Abstract
:1. Introduction
2. Related Work
3. Heterogeneous Network Model of the Proposed Models
3.1. SDN-Enabled Iteratively Reconfigurable WSNs of the Proposed Models
3.2. Network Topology for the Proposed Protocols
3.3. Iterative Solver with Min-Cost Optimization
4. Proposed Model of SACFIR and SAMCFIR
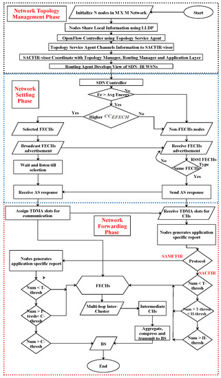
4.1. Network Topology Management Phase of SACFIR and SAMCFIR
4.2. Network Settling Phase of SACFIR and SAMCFIR
| Algorithm 1: SACFIR and SAMCFIR Reconfiguration Algorithm of FECHs |
![]() |
4.3. Network Forwarding Phase (NFP) of SACFIR and SAMCFIR
Optimization in Multi-Hoping Communication
5. Simulation Results and Discussion
5.1. Overall Network Operational Period and Stability Period
5.2. Proposed Model Throughput, Packet Delivery Ratio, and End-To-End Delay
6. Conclusions
Acknowledgments
Author Contributions
Conflicts of Interest
Abbreviations
| SDN | Software-Defined Networking |
| WSNs | Wireless Sensor Networks |
| SACFIR | SDN-Based Application-aware Centralized adaptive Flow Iterative Reconfiguring |
| SAMCFIR | SDN-Based Application-aware Main-value Centralized adaptive Flow Iterative Reconfiguring |
| MEMS | Micro Electro Mechanical System |
| FECHs | Forwarding Elements Cluster-Heads |
| non-FECHs | non-Forwarding Elements Cluster-Heads |
| SDCSN | Software Defined Clustered Sensor Networks |
| NMS | Network Management System |
| SOF | Sensor OpenFlow |
| IoT | Internet of Thing |
| SDWN | Software Defined Wireless Network |
| ATCEEC | Application-aware threshold-based Centralized Energy Efficient Clustering |
| MCEEC | Multi-hop Centralized Energy Efficient Clustering |
| SDN-IRWSNs | SDN-enabled Iteratively Reconfigurable WSNs |
| MCU | Micro Controller Unit |
| INP | Inter-Networking Processing |
| ASH | Average Surface Heights |
| LLDP | Link Layer Discovery Protocol |
| NTMP | Network Topology Management Phase |
| NFP | Network Forwarding Phase |
| NSP | Network Settling Phase |
| MCF | Minimum Cost Function |
References
- Heinzelman, W.; Chandrakasan, A.; Balakrishnan, H. Energy-efficient communication protocol for wireless microsensor networks. In Proceedings of the 33rd Annual Hawaii International Conference on System Sciences, Maui, HI, USA, 7 January 2000; IEEE: Washington, DC, USA, 2000; pp. 10–pp. [Google Scholar]
- Heinzelman, W.; Chandrakasan, A.; Balakrishnan, H. An application-specific protocol architecture for wireless microsensor networks. IEEE Trans. Wirel. Commun. 2002, 1, 660–670. [Google Scholar] [CrossRef]
- De Gante, A.; Aslan, M.; Matrawy, A. Smart wireless sensor network management based on software-defined networking. In Proceedings of the 2014 27th Biennial Symposium on Communications (QBSC), Kingston, ON, Canada, 1–4 June 2014; IEEE: Piscataway, NJ, USA, 2014; pp. 71–75. [Google Scholar]
- Garcia, F.P.; de Souza, J.N.; Andrade, R.M. An energy-efficient passive monitoring system for wireless sensor networks. In Proceedings of the Sustainable Internet and ICT for Sustainability (SustainIT), Pisa, Italy, 4–5 October 2012; IEEE: Piscataway, NJ, USA, 2012; pp. 1–3. [Google Scholar]
- Galluccio, L.; Milardo, S.; Morabito, G.; Palazzo, S. SDN-WISE: Design, prototyping and experimentation of a stateful SDN solution for WIreless SEnsor networks. In Proceedings of the 2015 IEEE Conference on Computer Communications (INFOCOM), Hong Kong, China, 26 April–1 May 2015; IEEE: Piscataway, NJ, USA, 2015; pp. 513–521. [Google Scholar]
- Luo, T.; Tan, H.P.; Quek, T.Q. Sensor OpenFlow: Enabling software-defined wireless sensor networks. IEEE Commun. Lett. 2012, 16, 1896–1899. [Google Scholar] [CrossRef]
- Keller, L.; Atsan, E.; Argyraki, K.; Fragouli, C. SenseCode: Network coding for reliable sensor networks. ACM Trans. Sens. Netw. 2013, 9, 25. [Google Scholar] [CrossRef]
- Gupta, A.; Vanbever, L.; Shahbaz, M.; Donovan, S.P.; Schlinker, B.; Feamster, N.; Rexford, J.; Shenker, S.; Clark, R.; Katz-Bassett, E. SDX: A software defined internet exchange. ACM SIGCOMM Comput. Commun. Rev. 2015, 44, 551–562. [Google Scholar] [CrossRef]
- Agarwal, S.; Kodialam, M.; Lakshman, T. Traffic engineering in software defined networks. In Proceedings of the 2013 IEEE INFOCOM, Turin, Italy, 14–19 April 2013; pp. 2211–2219. [Google Scholar]
- Yu, H.; Jia, Z.; Ju, L.; Liu, C.; Ding, X. Energy Efficient Routing Algorithm Using Software Defining Network for WSNs via Unequal Clustering. In Proceedings of the International Conference on Geo-Informatics in Resource Management and Sustainable Ecosystems, Hong Kong, China, 18–20 November 2016; Springer: Singapore, 2016; pp. 154–163. [Google Scholar]
- Kahjogh, B.O.; Bernstein, G. Energy and latency optimization in software defined wireless networks. In Proceedings of the 2017 Ninth International Conference on Ubiquitous and Future Networks (ICUFN), Milan, Italy, 4–7 July 2017; IEEE: Piscataway, NJ, USA, 2017; pp. 714–719. [Google Scholar]
- Bera, S.; Misra, S.; Roy, S.K.; Obaidat, M.S. Soft-WSN: Software-Defined WSN Management System for IoT Applications. IEEE Syst. J. 2016, PP, 1–8. [Google Scholar] [CrossRef]
- Li, M.; Zhao, L.; Liang, H. An SMDP-based Prioritized Channel Allocation Scheme in Cognitive Enabled Vehicular Ad Hoc Networks. IEEE Trans. Veh. Technol. 2017, 66, 7925–7933. [Google Scholar] [CrossRef]
- Liu, Y.; Dong, M.; Ota, K.; Liu, A. ActiveTrust: Secure and trustable routing in wireless sensor networks. IEEE Trans. Inf. Forensics Secur. 2016, 11, 2013–2027. [Google Scholar] [CrossRef]
- Luo, S.; Dong, M.; Ota, K.; Wu, J.; Li, J. A security assessment mechanism for software-defined networking-based mobile networks. Sensors 2015, 15, 31843–31858. [Google Scholar] [CrossRef] [PubMed]
- Javaid, N.; Aslam, M.; Ahmad, A.; Khan, Z.A.; Alghamdi, T.A. MCEEC: Multi-Hop Centralized Energy Efficient Clustering Routing Protocol for WSNs. In Proceedings of the 2014 IEEE International Conference on Communications (ICC), Sydney, Australia, 10–14 June 2014; pp. 1784–1789. [Google Scholar]
- Javaid, N.; Aslam, M.; Djouani, K.; Khan, Z.A.; Alghamdi, T.A. ATCEEC: A new energy efficient routing protocol for Wireless Sensor Networks. In Proceedings of the 2014 IEEE International Conference on Communications (ICC), Sydney, Australia, 10–14 June 2014; pp. 263–268. [Google Scholar]
- Galluccio, L.; Milardo, S.; Morabito, G.; Palazzo, S. Reprogramming Wireless Sensor Networks by using SDN-WISE: A hands-on demo. In Proceedings of the 2015 IEEE Conference on Computer Communications Workshops (INFOCOM WKSHPS), Hong Kong, China, 26 April–1 May 2015; pp. 19–20. [Google Scholar]
- Anadiotis, A.C.G.; Galluccio, L.; Milardo, S.; Morabito, G.; Palazzo, S. Towards a software-defined Network Operating System for the IoT. In Proceedings of the 2015 IEEE 2nd World Forum on Internet of Things (WF-IoT), Milan, Italy, 14–16 December 2015; pp. 579–584. [Google Scholar]
- Kobo, H.I.; Abu-Mahfouz, A.M.; Hancke, G.P. A Survey on Software-Defined Wireless Sensor Networks: Challenges and Design Requirements. IEEE Access 2017, 5, 1872–1899. [Google Scholar] [CrossRef]
- Xiong, X.; Hou, L.; Zheng, K.; Xiang, W.; Hossain, M.S.; Rahman, S.M.M. Smdp-based radio resource allocation scheme in software-defined internet of things networks. IEEE Sens. J. 2016, 16, 7304–7314. [Google Scholar] [CrossRef]
- Ejaz, W.; Naeem, M.; Basharat, M.; Anpalagan, A.; Kandeepan, S. Efficient wireless power transfer in software-defined wireless sensor networks. IEEE Sens. J. 2016, 16, 7409–7420. [Google Scholar] [CrossRef]
- Anadiotis, A.C.G.; Morabito, G.; Palazzo, S. An SDN-Assisted Framework for Optimal Deployment of MapReduce Functions in WSNs. IEEE Trans. Mob. Comput. 2016, 15, 2165–2178. [Google Scholar] [CrossRef]
- O’Shea, D.; Cionca, V.; Pesch, D. The Presidium of Wireless Sensor Networks—A Software Defined Wireless Sensor Network Architecture. In Proceedings of the International Conference on Mobile Networks and Management, Santander, Spain, 16 September–18 October 2015; Springer: Cham, Switzerland, 2015; pp. 281–292. [Google Scholar]
- Abdolmaleki, N.; Ahmadi, M.; Malazi, H.T.; Milardo, S. Fuzzy topology discovery protocol for SDN-based wireless sensor networks. Simul. Model. Pract. Theory 2017, 79, 54–68. [Google Scholar] [CrossRef]
- Wang, H.; Li, Y.; Jin, D.; Hui, P.; Wu, J. Saving energy in partially deployed software defined networks. IEEE Trans. Comput. 2016, 65, 1578–1592. [Google Scholar] [CrossRef]
- Olivier, F.; Carlos, G.; Florent, N. SDN based architecture for clustered WSN. In Proceedings of the 2015 9th International Conference on Innovative Mobile and Internet Services in Ubiquitous Computing (IMIS), Blumenau, Brazil, 8–10 July 2015; IEEE: Los Alamitos, CA, USA, 2015; pp. 342–347. [Google Scholar]
- Hu, F.; Hao, Q.; Bao, K. A survey on software-defined network and openflow: From concept to implementation. IEEE Commun. Surv. Tutor. 2014, 16, 2181–2206. [Google Scholar] [CrossRef]
- De Oliveira, B.T.; Gabriel, L.B.; Margi, C.B. TinySDN: Enabling multiple controllers for software-defined wireless sensor networks. IEEE Lat. Am. Trans. 2015, 13, 3690–3696. [Google Scholar] [CrossRef]
- Cao, C.; Luo, L.; Gao, Y.; Dong, W.; Chen, C. TinySDM: Software defined measurement in wireless sensor networks. In Proceedings of the 15th International Conference on Information Processing in Sensor Networks, Vienna, Austria, 11–14 April 2016; IEEE Press: Piscataway, NJ, USA, 2016; p. 18. [Google Scholar]
- Hong, S.; Kim, D.; Ha, M.; Bae, S. SNAIL: An IP-based wireless sensor network approach to the internet of things. Wirel. Commun. IEEE 2010, 17, 34–42. [Google Scholar] [CrossRef]
- Costanzo, S.; Galluccio, L.; Morabito, G.; Palazzo, S. Software Defined Wireless Networks: Unbridling SDNs. In Proceedings of the European Workshop on Software Defined Networking, Darmstadt, Germany, 25–26 October 2012; pp. 1–6. [Google Scholar]
- Gude, N.; Koponen, T.; Pettit, J.; Pfaff, B.; Casado, M.; McKeown, N.; Shenker, S. NOX: Towards an operating system for networks. ACM SIGCOMM Comput. Commun. Rev. 2008, 38, 105–110. [Google Scholar] [CrossRef]
- Pakzad, F.; Portmann, M.; Tan, W.L.; Indulska, J. Efficient topology discovery in software defined networks. In Proceedings of the 2014 8th International Conference on Signal Processing and Communication Systems (ICSPCS), Gold Coast, Australia, 15–17 December 2014; IEEE: Piscataway, NJ, USA, 2014; pp. 1–8. [Google Scholar]
- Krishnan, S.; Yegin, A.; Montavont, N.; Njedjou, E.; Veerepalli, S. Link-Layer Event Notifications for Detecting Network Attachments. 2007. Available online: https://tools.ietf.org/html/rfc4957 (accessed on 10 December 2017).


















| Management Architecture | Energy Efficiency | Load-Balancing | Scalability | Dynamic Reconfigurations | Resource Monitoring | Topology Management |
|---|---|---|---|---|---|---|
| SDN-WISE [5] | ✓ | ✓ | ✓ | |||
| SDCSN [27] | ✓ | ✓ | ✓ | ✓ | ||
| Sensor OpenFlow [28] | ✓ | ✓ | ||||
| Soft-WSN [12] | ✓ | ✓ | ✓ | |||
| TinySDN [29] | ✓ | ✓ | ✓ | |||
| TinySDM [30] | ✓ | ✓ | ✓ | ✓ | ||
| SDWN [32] | ✓ | ✓ | ✓ | |||
| ATCEEC [17] | ✓ | ✓ | ||||
| MCEEC [16] | ✓ | ✓ | ✓ | |||
| SACFIR | ✓ | ✓ | ✓ | ✓ | ✓ | ✓ |
| SAMCFIR | ✓ | ✓ | ✓ | ✓ | ✓ | ✓ |
| Parameter | Value |
|---|---|
| 1st Network size | 100 m × 100 m |
| 2nd Network size | 300 m × 300 m |
| 3rd Network size | 450 m × 4500 m |
| Initial Energy | 0.5 j |
| P | 0.1 j |
| Data Aggregation Energy cost | 50 pj/bit j |
| 1st Network nodes | 100 |
| 2nd Network nodes | 200 |
| 3rd Network nodes | 300 |
| packet size | 4000 bit |
| Transmitter Electronics (EelectTx) | 50 nj/bit |
| Receiver Electronics (EelecRx) | 50 nj/bit |
| Transmit amplifier (Eamp) | 100 pj/bit/m2 |
© 2017 by the authors. Licensee MDPI, Basel, Switzerland. This article is an open access article distributed under the terms and conditions of the Creative Commons Attribution (CC BY) license (http://creativecommons.org/licenses/by/4.0/).
Share and Cite
Aslam, M.; Hu, X.; Wang, F. SACFIR: SDN-Based Application-Aware Centralized Adaptive Flow Iterative Reconfiguring Routing Protocol for WSNs. Sensors 2017, 17, 2893. https://doi.org/10.3390/s17122893
Aslam M, Hu X, Wang F. SACFIR: SDN-Based Application-Aware Centralized Adaptive Flow Iterative Reconfiguring Routing Protocol for WSNs. Sensors. 2017; 17(12):2893. https://doi.org/10.3390/s17122893
Chicago/Turabian StyleAslam, Muhammad, Xiaopeng Hu, and Fan Wang. 2017. "SACFIR: SDN-Based Application-Aware Centralized Adaptive Flow Iterative Reconfiguring Routing Protocol for WSNs" Sensors 17, no. 12: 2893. https://doi.org/10.3390/s17122893
APA StyleAslam, M., Hu, X., & Wang, F. (2017). SACFIR: SDN-Based Application-Aware Centralized Adaptive Flow Iterative Reconfiguring Routing Protocol for WSNs. Sensors, 17(12), 2893. https://doi.org/10.3390/s17122893


