Profiling 26S Proteasome Activity of Plasmodium falciparum Monitored by a Live-Cell Assay
Abstract
1. Introduction
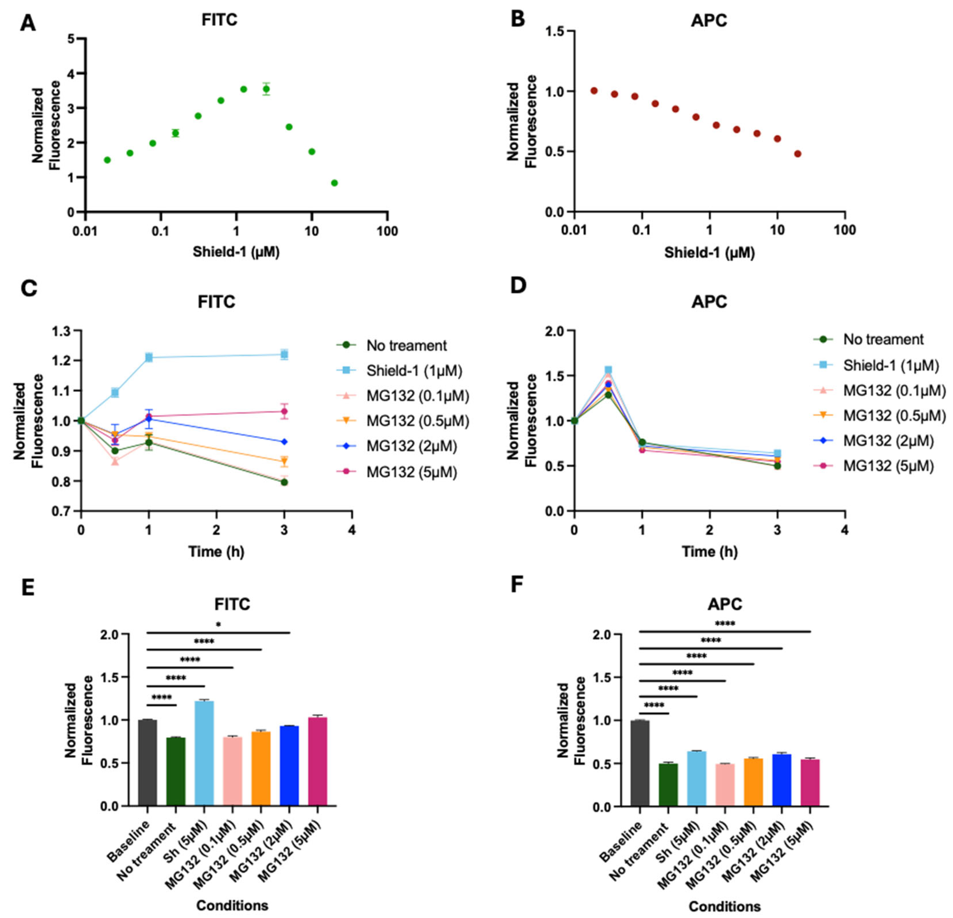
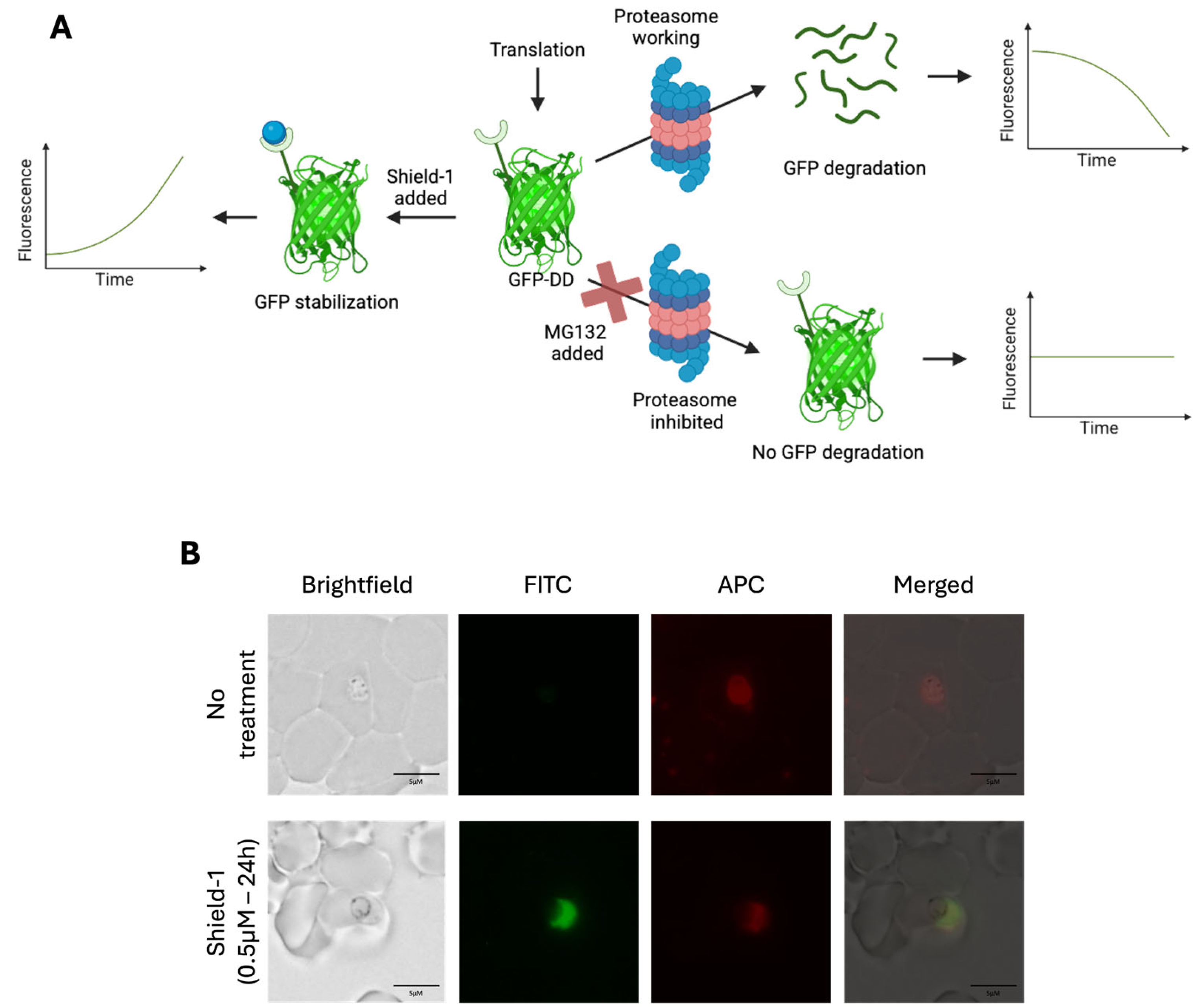
2. Results
3. Discussion
4. Materials and Methods
4.1. P. falciparum Cell Culture
4.1.1. Culture Maintenance
4.1.2. Plasmid Construction
4.1.3. P. falciparum Transfection
4.2. Fluorescence Microscopy
4.3. Flow Cytometry
4.4. Statistical Analysis
5. Conclusions
Supplementary Materials
Author Contributions
Funding
Institutional Review Board Statement
Informed Consent Statement
Data Availability Statement
Acknowledgments
Conflicts of Interest
Abbreviations
| ACTs | Artemisinin-based combination therapies |
| ANOVA | Analysis of variance |
| ARTs | Artemisinin and its derivatives |
| BSD | Blasticidin |
| DD | Destabilization Domain |
| GFP | Green Fluorescent Protein |
| iRBCs | Infected RBCs |
| MCM | Malaria Culture Medium |
| RBCs | Red Blood Cells |
| uRBCs | Uninfected RBCs |
References
- World Health Organization. World Malaria Report 2024: Addressing Inequity in the Global Malaria Response; World Health Organization: Geneva, Switzerland, 2024. [Google Scholar]
- Hsu, H.C.; Li, D.; Zhan, W.; Ye, J.; Liu, Y.J.; Leung, A.; Qin, J.; Crespo, B.; Gamo, F.J.; Zhang, H.; et al. Structures Revealing Mechanisms of Resistance and Collateral Sensitivity of Plasmodium falciparum to Proteasome Inhibitors. Nat. Commun. 2023, 14, 8302. [Google Scholar] [CrossRef] [PubMed]
- Wicht, K.J.; Mok, S.; Fidock, D.A. Molecular Mechanisms of Drug Resistance in Plasmodium falciparum Malaria. Annu. Rev. Microbiol. 2020, 74, 431–454. [Google Scholar] [CrossRef] [PubMed]
- Rosenthal, M.R.; Ng, C.L. A Proteasome Mutation Sensitizes P. falciparum Cam3.II K13C580Y Parasites to DHA and OZ439. ACS Infect. Dis. 2021, 7, 1923–1931. [Google Scholar] [CrossRef] [PubMed]
- Xie, S.C.; Ralph, S.A.; Tilley, L. K13, the Cytostome, and Artemisinin Resistance. Trends Parasitol. 2020, 36, 533–544. [Google Scholar] [CrossRef]
- Rosenthal, M.R.; Ng, C.L. Plasmodium falciparum Artemisinin Resistance: The Effect of Heme, Protein Damage, and Parasite Cell Stress Response. ACS Infect. Dis. 2020, 6, 1599–1614. [Google Scholar] [CrossRef]
- Talman, A.M.; Clain, J.; Duval, R.; Ménard, R.; Ariey, F. Artemisinin Bioactivity and Resistance in Malaria Parasites. Trends Parasitol. 2019, 35, 953–963. [Google Scholar] [CrossRef]
- LU, F.; HE, X.-L.; Richard, C.; CAO, J. A Brief History of Artemisinin: Modes of Action and Mechanisms of Resistance. Chin. J. Nat. Med. 2019, 17, 331–336. [Google Scholar] [CrossRef]
- Bridgford, J.L.; Xie, S.C.; Cobbold, S.A.; Pasaje, C.F.A.; Herrmann, S.; Yang, T.; Gillett, D.L.; Dick, L.R.; Ralph, S.A.; Dogovski, C.; et al. Artemisinin Kills Malaria Parasites by Damaging Proteins and Inhibiting the Proteasome. Nat. Commun. 2018, 9, 3801. [Google Scholar] [CrossRef]
- Gonçalves, A.F.; Lima-Pinheiro, A.; Teixeira, M.; Cassiano, G.C.; Cravo, P.; Ferreira, P.E. Mutation in the 26S Proteasome Regulatory Subunit Rpn2 Gene in Plasmodium falciparum Confers Resistance to Artemisinin. Front. Cell. Infect. Microbiol. 2024, 14, 1342856. [Google Scholar] [CrossRef]
- Pires, C.V.; Oberstaller, J.; Wang, C.; Casandra, D.; Zhang, M.; Chawla, J.; Adapa, S.R.; Otto, T.D.; Ferdig, M.T.; Rayner, J.C.; et al. Chemogenomic Profiling of a Plasmodium falciparum Transposon Mutant Library Reveals Shared Effects of Dihydroartemisinin and Bortezomib on Lipid Metabolism and Exported Proteins. Microbiol. Spectr. 2023, 11, e0501422. [Google Scholar] [CrossRef]
- Banaszynski, L.A.; Chen, L.; Maynard-Smith, L.A.; Ooi, A.G.L.; Wandless, T.J. A Rapid, Reversible, and Tunable Method to Regulate Protein Function in Living Cells Using Synthetic Small Molecules. Cell 2006, 126, 995–1004. [Google Scholar] [CrossRef] [PubMed]
- Filarsky, M.; Fraschka, S.A.; Niederwieser, I.; Brancucci, N.M.B.; Carrington, E.; Carrió, E.; Moes, S.; Jenoe, P.; Bártfai, R.; Voss, T.S. GDV1 Induces Sexual Commitment of Malaria Parasites by Antagonizing HP1-Dependent Gene Silencing. Science 2018, 359, 1259–1263. [Google Scholar] [CrossRef] [PubMed]
- De Azevedo, M.F.; Gilson, P.R.; Gabriel, H.B.; Simões, R.F.; Angrisano, F.; Baum, J.; Crabb, B.S.; Wunderlich, G. Systematic Analysis of FKBP Inducible Degradation Domain Tagging Strategies for the Human Malaria Parasite Plasmodium falciparum. PLoS ONE 2012, 7, e40981. [Google Scholar] [CrossRef] [PubMed]
- Armstrong, C.M.; Goldberg, D.E. An FKBP Destabilization Domain Modulates Protein Levels in Plasmodium falciparum. Nat. Methods 2007, 4, 1007–1009. [Google Scholar] [CrossRef]
- Jogdand, P.S.; Singh, S.K.; Christiansen, M.; Dziegiel, M.H.; Singh, S.; Theisen, M. Flow Cytometric Readout Based on Mitotracker Red CMXRos Staining of Live Asexual Blood Stage Malarial Parasites Reliably Assesses Antibody Dependent Cellular Inhibition. Malar. J. 2012, 11, 235. [Google Scholar] [CrossRef]
- Prasad, R.; Atul, N.; Kolla, V.K.; Legac, J.; Singhal, N.; Navale, R.; Rosenthal, P.J.; Sijwali, P.S. Blocking Plasmodium falciparum Development via Dual Inhibition of Hemoglobin Degradation and the Ubiquitin Proteasome System by MG132. PLoS ONE 2013, 8, e73530. [Google Scholar] [CrossRef]
- Silva, M.; Calçada, C.; Teixeira, M.; Veiga, M.I.; Ferreira, P.E. Multigenic Architecture of Piperaquine Resistance Trait in Plasmodium falciparum. Lancet Infect. Dis. 2020, 20, 26–27. [Google Scholar] [CrossRef]
- Maier, A.G.; Rug, M. In Vitro Culturing Plasmodium falciparum Erythrocytic Stages. In Malaria. Methods in Molecular Biology; Ménard, R., Ed.; Humana Press: Totowa, NJ, USA, 2012; Volume 923, pp. 3–15. [Google Scholar] [CrossRef]
- Hasenkamp, S.; Russell, K.T.; Horrocks, P. Comparison of the Absolute and Relative Efficiencies of Electroporation-Based Transfection Protocols for Plasmodium falciparum. Malar. J. 2012, 11, 210. [Google Scholar] [CrossRef]
- Reilly, H.B.; Wang, H.; Steuter, J.A.; Marx, A.M.; Ferdig, M.T. Quantitative Dissection of Clone-Specific Growth Rates in Cultured Malaria Parasites. Int. J. Parasitol. 2007, 37, 1599–1607. [Google Scholar] [CrossRef]
- Coronado, L.M.; Tayler, N.M.; Correa, R.; Giovani, R.M.; Spadafora, C. Separation of Plasmodium falciparum Late Stage-Infected Erythrocytes by Magnetic Means. J. Vis. Exp. 2013, 73, e50342. [Google Scholar] [CrossRef]
- Cravo, P. On the Contribution of the Rodent Model Plasmodium chabaudi for Understanding the Genetics of Drug Resistance in Malaria. Parasitol. Int. 2022, 91, 102623. [Google Scholar] [CrossRef]
- Bennett, J.M.; Ward, K.E.; Muir, R.K.; Kabeche, S.; Yoo, E.; Yeo, T.; Lam, G.; Zhang, H.; Almaliti, J.; Berger, G.; et al. Covalent Macrocyclic Proteasome Inhibitors Mitigate Resistance in Plasmodium falciparum. ACS Infect. Dis. 2023, 9, 2036–2047. [Google Scholar] [CrossRef]



| Name | Sequence |
|---|---|
| P1 | CTAATAGAAATATATCACCTAGGATGAGTAAAGGAGAAGAACT |
| P2 | AATATATTATATAACTCGAGTCATTCCAGTTTTAGAAGCT |
Disclaimer/Publisher’s Note: The statements, opinions and data contained in all publications are solely those of the individual author(s) and contributor(s) and not of MDPI and/or the editor(s). MDPI and/or the editor(s) disclaim responsibility for any injury to people or property resulting from any ideas, methods, instructions or products referred to in the content. |
© 2026 by the authors. Licensee MDPI, Basel, Switzerland. This article is an open access article distributed under the terms and conditions of the Creative Commons Attribution (CC BY) license.
Share and Cite
Gonçalves, A.F.; Lima-Pinheiro, A.; Sampaio-Marques, B.; Ferreira, P.E. Profiling 26S Proteasome Activity of Plasmodium falciparum Monitored by a Live-Cell Assay. Int. J. Mol. Sci. 2026, 27, 2104. https://doi.org/10.3390/ijms27052104
Gonçalves AF, Lima-Pinheiro A, Sampaio-Marques B, Ferreira PE. Profiling 26S Proteasome Activity of Plasmodium falciparum Monitored by a Live-Cell Assay. International Journal of Molecular Sciences. 2026; 27(5):2104. https://doi.org/10.3390/ijms27052104
Chicago/Turabian StyleGonçalves, Adriana F., Ana Lima-Pinheiro, Belém Sampaio-Marques, and Pedro E. Ferreira. 2026. "Profiling 26S Proteasome Activity of Plasmodium falciparum Monitored by a Live-Cell Assay" International Journal of Molecular Sciences 27, no. 5: 2104. https://doi.org/10.3390/ijms27052104
APA StyleGonçalves, A. F., Lima-Pinheiro, A., Sampaio-Marques, B., & Ferreira, P. E. (2026). Profiling 26S Proteasome Activity of Plasmodium falciparum Monitored by a Live-Cell Assay. International Journal of Molecular Sciences, 27(5), 2104. https://doi.org/10.3390/ijms27052104

