Identifying a Common Autoimmune Gene Core as a Tool for Verifying Biological Significance and Applicability of Polygenic Risk Scores
Abstract
1. Introduction
2. Results
2.1. Most Frequently Encountered Genes
2.2. Review of SNPs in Shared Genes
2.3. Effect of PRS Size on Biological Impact
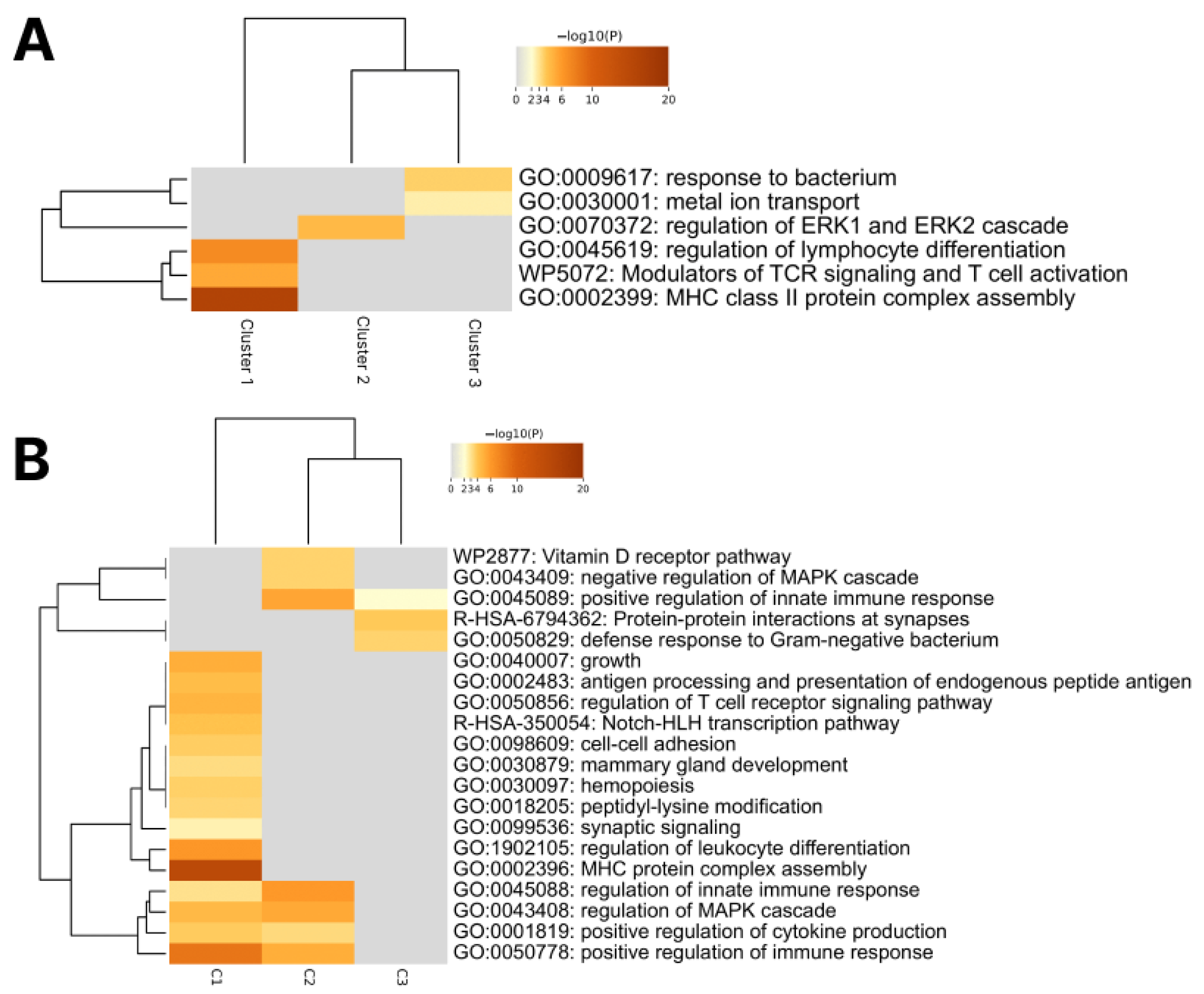
3. Discussion
4. Materials and Methods
4.1. Identification of Autoimmune Diseases (ADs) and Data Collection
4.2. Preparation of Gene-SNP Correspondence Table for Each AD
4.3. Analysis of Intersections and Common Genes
4.4. Identification of Genes in Which SNPs Are Associated with Multiple AD Pathogenesis
4.5. Data Processing and Clustering
5. Conclusions
Supplementary Materials
Author Contributions
Funding
Institutional Review Board Statement
Informed Consent Statement
Data Availability Statement
Conflicts of Interest
References
- Pisetsky, D.S. Pathogenesis of Autoimmune Disease. Nat. Rev. Nephrol. 2023, 19, 509–524. [Google Scholar] [CrossRef]
- Angum, F.; Khan, T.; Kaler, J.; Siddiqui, L.; Hussain, A. The Prevalence of Autoimmune Disorders in Women: A Narrative Review. Cureus 2020, 12, e8094. [Google Scholar] [CrossRef] [PubMed]
- Su, M.A.; Anderson, M.S. Monogenic Autoimmune Diseases: Insights into Self-Tolerance. Pediatr. Res. 2009, 65, 20R–25R. [Google Scholar] [CrossRef]
- Doria, A.; Zen, M.; Bettio, S.; Gatto, M.; Bassi, N.; Nalotto, L.; Ghirardello, A.; Iaccarino, L.; Punzi, L. Autoinflammation and Autoimmunity: Bridging the Divide. Autoimmun. Rev. 2012, 12, 22–30. [Google Scholar] [CrossRef] [PubMed]
- Zen, M.; Gatto, M.; Domeneghetti, M.; Palma, L.; Borella, E.; Iaccarino, L.; Punzi, L.; Doria, A. Clinical Guidelines and Definitions of Autoinflammatory Diseases: Contrasts and Comparisons with Autoimmunity—A Comprehensive Review. Clin. Rev. Allerg. Immunol. 2013, 45, 227–235. [Google Scholar] [CrossRef] [PubMed]
- Wang, L.; Wang, F.; Gershwin, M.E. Human Autoimmune Diseases: A Comprehensive Update. J. Intern. Med. 2015, 278, 369–395. [Google Scholar] [CrossRef]
- Toro-Domínguez, D.; Carmona-Sáez, P.; Alarcón-Riquelme, M.E. Shared Signatures between Rheumatoid Arthritis, Systemic Lupus Erythematosus and Sjögren’s Syndrome Uncovered through Gene Expression Meta-Analysis. Arthritis Res. Ther. 2014, 16, 489. [Google Scholar] [CrossRef]
- Conrad, N.; Misra, S.; Verbakel, J.Y.; Verbeke, G.; Molenberghs, G.; Taylor, P.N.; Mason, J.; Sattar, N.; McMurray, J.J.V.; McInnes, I.B.; et al. Incidence, Prevalence, and Co-Occurrence of Autoimmune Disorders over Time and by Age, Sex, and Socioeconomic Status: A Population-Based Cohort Study of 22 Million Individuals in the UK. Lancet 2023, 401, 1878–1890. [Google Scholar] [CrossRef]
- Popoviciu, M.S.; Kaka, N.; Sethi, Y.; Patel, N.; Chopra, H.; Cavalu, S. Type 1 Diabetes Mellitus and Autoimmune Diseases: A Critical Review of the Association and the Application of Personalized Medicine. JPM 2023, 13, 422. [Google Scholar] [CrossRef]
- Gokuladhas, S.; Schierding, W.; Golovina, E.; Fadason, T.; O’Sullivan, J. Unravelling the Shared Genetic Mechanisms Underlying 18 Autoimmune Diseases Using a Systems Approach. Front. Immunol. 2021, 12, 693142. [Google Scholar] [CrossRef]
- Caliskan, M.; Brown, C.D.; Maranville, J.C. A Catalog of GWAS Fine-Mapping Efforts in Autoimmune Disease. Am. J. Hum. Genet. 2021, 108, 549–563. [Google Scholar] [CrossRef] [PubMed]
- Robino, A.; Bevilacqua, E.; Aldegheri, L.; Conti, A.; Bazzo, V.; Tornese, G.; Catamo, E. Next-Generation Sequencing Reveals Additional HLA Class I and Class II Alleles Associated with Type 1 Diabetes and Age at Onset. Front. Immunol. 2024, 15, 1427349. [Google Scholar] [CrossRef] [PubMed]
- The Type 1 Diabetes Genetics Consortium; Barrett, J.C.; Clayton, D.G.; Concannon, P.; Akolkar, B.; Cooper, J.D.; Erlich, H.A.; Julier, C.; Morahan, G.; Nerup, J.; et al. Genome-Wide Association Study and Meta-Analysis Find That over 40 Loci Affect Risk of Type 1 Diabetes. Nat. Genet. 2009, 41, 703–707. [Google Scholar] [CrossRef]
- Ma, Q.; Shams, H.; Didonna, A.; Baranzini, S.E.; Cree, B.A.C.; Hauser, S.L.; Henry, R.G.; Oksenberg, J.R. Integration of Epigenetic and Genetic Profiles Identifies Multiple Sclerosis Disease-Critical Cell Types and Genes. Commun. Biol. 2023, 6, 342. [Google Scholar] [CrossRef]
- Zajec, A.; Trebušak Podkrajšek, K.; Tesovnik, T.; Šket, R.; Čugalj Kern, B.; Jenko Bizjan, B.; Šmigoc Schweiger, D.; Battelino, T.; Kovač, J. Pathogenesis of Type 1 Diabetes: Established Facts and New Insights. Genes. 2022, 13, 706. [Google Scholar] [CrossRef]
- Sharp, S.A.; Rich, S.S.; Wood, A.R.; Jones, S.E.; Beaumont, R.N.; Harrison, J.W.; Schneider, D.A.; Locke, J.M.; Tyrrell, J.; Weedon, M.N.; et al. Development and Standardization of an Improved Type 1 Diabetes Genetic Risk Score for Use in Newborn Screening and Incident Diagnosis. Diabetes Care 2019, 42, 200–207. [Google Scholar] [CrossRef]
- Demela, P.; Pirastu, N.; Soskic, B. Cross-Disorder Genetic Analysis of Immune Diseases Reveals Distinct Gene Associations That Converge on Common Pathways. Nat. Commun. 2023, 14, 2743. [Google Scholar] [CrossRef]
- Yarwood, A.; Han, B.; Raychaudhuri, S.; Bowes, J.; Lunt, M.; Pappas, D.A.; Kremer, J.; Greenberg, J.D.; Plenge, R.; Worthington, J.; et al. A Weighted Genetic Risk Score Using All Known Susceptibility Variants to Estimate Rheumatoid Arthritis Risk. Ann. Rheum. Dis. 2015, 74, 170–176. [Google Scholar] [CrossRef]
- Chen, Y.-C.; Liu, T.-Y.; Lu, H.-F.; Huang, C.-M.; Liao, C.-C.; Tsai, F.-J. Multiple Polygenic Risk Scores Can Improve the Prediction of Systemic Lupus Erythematosus in Taiwan. Lupus Sci. Med. 2024, 11, e001035. [Google Scholar] [CrossRef]
- Choi, S.W.; Mak, T.S.-H.; O’Reilly, P.F. Tutorial: A Guide to Performing Polygenic Risk Score Analyses. Nat. Protoc. 2020, 15, 2759–2772. [Google Scholar] [CrossRef] [PubMed]
- Zhao, Z.; Gruenloh, T.; Yan, M.; Wu, Y.; Sun, Z.; Miao, J.; Wu, Y.; Song, J.; Lu, Q. Optimizing and Benchmarking Polygenic Risk Scores with GWAS Summary Statistics. Genome Biol. 2024, 25, 260. [Google Scholar] [CrossRef] [PubMed]
- Marees, A.T.; de Kluiver, H.; Stringer, S.; Vorspan, F.; Curis, E.; Marie-Claire, C.; Derks, E.M. A Tutorial on Conducting Genome-Wide Association Studies: Quality Control and Statistical Analysis. Int. J. Methods Psychiatr. Res. 2018, 27, e1608. [Google Scholar] [CrossRef] [PubMed]
- Privé, F.; Aschard, H.; Carmi, S.; Folkersen, L.; Hoggart, C.; O’Reilly, P.F.; Vilhjálmsson, B.J. Portability of 245 Polygenic Scores When Derived from the UK Biobank and Applied to 9 Ancestry Groups from the Same Cohort. Am. J. Hum. Genet. 2022, 109, 12–23. [Google Scholar] [CrossRef] [PubMed]
- Mobasseri, M.; Shirmohammadi, M.; Amiri, T.; Vahed, N.; Hosseini Fard, H.; Ghojazadeh, M. Prevalence and Incidence of Type 1 Diabetes in the World: A Systematic Review and Meta-Analysis. Health Promot. Perspect. 2020, 10, 98–115, Correction in Health Promot. Perspect. 2020, 14, 202–205. https://doi.org/10.34172/hpp.2020.18. [Google Scholar]
- Feuerstein, J.D.; Cheifetz, A.S. Crohn Disease: Epidemiology, Diagnosis, and Management. Mayo Clin. Proc. 2017, 92, 1088–1103. [Google Scholar] [CrossRef]
- Torres, J.; Mehandru, S.; Colombel, J.-F.; Peyrin-Biroulet, L. Crohn’s Disease. Lancet 2017, 389, 1741–1755. [Google Scholar] [CrossRef]
- Ordás, I.; Eckmann, L.; Talamini, M.; Baumgart, D.C.; Sandborn, W.J. Ulcerative Colitis. Lancet 2012, 380, 1606–1619. [Google Scholar] [CrossRef] [PubMed]
- Fortuna, G.; Brennan, M.T. Systemic Lupus Erythematosus: Epidemiology, Pathophysiology, Manifestations, and Management. Dent. Clin. North. Am. 2013, 57, 631–655. [Google Scholar] [CrossRef]
- McGrogan, A.; Seaman, H.E.; Wright, J.W.; de Vries, C.S. The Incidence of Autoimmune Thyroid Disease: A Systematic Review of the Literature. Clin. Endocrinol. 2008, 69, 687–696. [Google Scholar] [CrossRef]
- Hu, X.; Chen, Y.; Shen, Y.; Tian, R.; Sheng, Y.; Que, H. Global Prevalence and Epidemiological Trends of Hashimoto’s Thyroiditis in Adults: A Systematic Review and Meta-Analysis. Front. Public. Health 2022, 10, 1020709. [Google Scholar] [CrossRef]
- Icen, M.; Crowson, C.S.; McEvoy, M.T.; Dann, F.J.; Gabriel, S.E.; Maradit Kremers, H. Trends in Incidence of Adult-Onset Psoriasis over Three Decades: A Population-Based Study. J. Am. Acad. Dermatol. 2009, 60, 394–401. [Google Scholar] [CrossRef] [PubMed]
- Parisi, R.; Iskandar, I.Y.K.; Kontopantelis, E.; Augustin, M.; Griffiths, C.E.M.; Ashcroft, D.M. Global Psoriasis Atlas National, Regional, and Worldwide Epidemiology of Psoriasis: Systematic Analysis and Modelling Study. BMJ 2020, 369, m1590. [Google Scholar] [CrossRef]
- GBD 2021 Rheumatoid Arthritis Collaborators. Global, Regional, and National Burden of Rheumatoid Arthritis, 1990–2020, and Projections to 2050: A Systematic Analysis of the Global Burden of Disease Study 2021. Lancet Rheumatol. 2023, 5, e594–e610. [Google Scholar] [CrossRef] [PubMed]
- Cao, Y.; Chen, S.; Chen, X.; Zou, W.; Liu, Z.; Wu, Y.; Hu, S. Global Trends in the Incidence and Mortality of Asthma from 1990 to 2019: An Age-Period-Cohort Analysis Using the Global Burden of Disease Study 2019. Front Public Health 2022, 10, 1036674. [Google Scholar] [CrossRef] [PubMed]
- Song, P.; Adeloye, D.; Salim, H.; Dos Santos, J.P.; Campbell, H.; Sheikh, A.; Rudan, I. Global, Regional, and National Prevalence of Asthma in 2019: A Systematic Analysis and Modelling Study. J Glob Health 2022, 12, 04052. [Google Scholar] [CrossRef]
- King, J.A.; Jeong, J.; Underwood, F.E.; Quan, J.; Panaccione, N.; Windsor, J.W.; Coward, S.; deBruyn, J.; Ronksley, P.E.; Shaheen, A.-A.; et al. Incidence of Celiac Disease Is Increasing Over Time: A Systematic Review and Meta-Analysis. Am. J. Gastroenterol. 2020, 115, 507–525. [Google Scholar] [CrossRef]
- Singh, P.; Arora, A.; Strand, T.A.; Leffler, D.A.; Catassi, C.; Green, P.H.; Kelly, C.P.; Ahuja, V.; Makharia, G.K. Global Prevalence of Celiac Disease: Systematic Review and Meta-Analysis. Clin. Gastroenterol. Hepatol. 2018, 16, 823–836.e2. [Google Scholar] [CrossRef]
- Walton, C.; King, R.; Rechtman, L.; Kaye, W.; Leray, E.; Marrie, R.A.; Robertson, N.; La Rocca, N.; Uitdehaag, B.; van der Mei, I.; et al. Rising Prevalence of Multiple Sclerosis Worldwide: Insights from the Atlas of MS, Third Edition. Mult. Scler. 2020, 26, 1816–1821. [Google Scholar] [CrossRef]
- Liu, T.; Hecker, J.; Liu, S.; Rui, X.; Boyer, N.; Wang, J.; Yu, Y.; Zhang, Y.; Mou, H.; Gomez-Escobar, L.G.; et al. The Asthma Risk Gene, GSDMB, Promotes Mitochondrial DNA-Induced ISGs Expression. J. Respir. Biol. Transl. Med. 2024, 1, 10005. [Google Scholar] [CrossRef]
- Kaufman, C.S.; Butler, M.G. Mutation in TNXB Gene Causes Moderate to Severe Ehlers-Danlos Syndrome. World J. Med. Genet. 2016, 6, 17–21. [Google Scholar] [CrossRef]
- Buhelt, S.; Laigaard, H.-M.; von Essen, M.R.; Ullum, H.; Oturai, A.; Sellebjerg, F.; Søndergaard, H.B. IL2RA Methylation and Gene Expression in Relation to the Multiple Sclerosis-Associated Gene Variant Rs2104286 and Soluble IL-2Rα in CD8+ T Cells. Front. Immunol. 2021, 12, 676141. [Google Scholar] [CrossRef]
- Ban, T.; Kikuchi, M.; Sato, G.R.; Manabe, A.; Tagata, N.; Harita, K.; Nishiyama, A.; Nishimura, K.; Yoshimi, R.; Kirino, Y.; et al. Genetic and Chemical Inhibition of IRF5 Suppresses Pre-Existing Mouse Lupus-like Disease. Nat. Commun. 2021, 12, 4379. [Google Scholar] [CrossRef]
- Martinelli-Boneschi, F.; Esposito, F.; Brambilla, P.; Lindström, E.; Lavorgna, G.; Stankovich, J.; Rodegher, M.; Capra, R.; Ghezzi, A.; Coniglio, G.; et al. A Genome-Wide Association Study in Progressive Multiple Sclerosis. Mult. Scler. 2012, 18, 1384–1394. [Google Scholar] [CrossRef]
- Bahram, S.; Arnold, D.; Bresnahan, M.; Strominger, J.L.; Spies, T. Two Putative Subunits of a Peptide Pump Encoded in the Human Major Histocompatibility Complex Class II Region. Proc. Natl. Acad. Sci. USA 1991, 88, 10094–10098. [Google Scholar] [CrossRef]
- Cildir, G.; Tumes, D.J. DOT1L Leaves Its Mark on Adaptive Immunity. Immunol. Cell Biol. 2021, 99, 348–350. [Google Scholar] [CrossRef] [PubMed]
- Geranton, S.; Rostagnat-Stefanutti, A.; Bendelac, N.; Cerrato, E.; Barbalat, V.; Leissner, P.; Nicolino, M.; Thivolet, C.; Mougin, B. High-Risk Genotype for Type 1 Diabetes: A New Simple Microtiter Plate-Based ELOSA Assay. Genet. Test. 2003, 7, 7–12. [Google Scholar] [CrossRef] [PubMed]
- O’Leary, A.; Fernàndez-Castillo, N.; Gan, G.; Yang, Y.; Yotova, A.Y.; Kranz, T.M.; Grünewald, L.; Freudenberg, F.; Antón-Galindo, E.; Cabana-Domínguez, J.; et al. Behavioural and Functional Evidence Revealing the Role of RBFOX1 Variation in Multiple Psychiatric Disorders and Traits. Mol. Psychiatry 2022, 27, 4464–4473. [Google Scholar] [CrossRef]
- Kraus, D.M.; Elliott, G.S.; Chute, H.; Horan, T.; Pfenninger, K.H.; Sanford, S.D.; Foster, S.; Scully, S.; Welcher, A.A.; Holers, V.M. CSMD1 Is a Novel Multiple Domain Complement-Regulatory Protein Highly Expressed in the Central Nervous System and Epithelial Tissues. J. Immunol. 2006, 176, 4419–4430. [Google Scholar] [CrossRef] [PubMed]
- Baum, M.L.; Wilton, D.K.; Fox, R.G.; Carey, A.; Hsu, Y.-H.H.; Hu, R.; Jäntti, H.J.; Fahey, J.B.; Muthukumar, A.K.; Salla, N.; et al. CSMD1 Regulates Brain Complement Activity and Circuit Development. Brain Behav. Immun. 2024, 119, 317–332. [Google Scholar] [CrossRef]
- Arnett, H.A.; Escobar, S.S.; Gonzalez-Suarez, E.; Budelsky, A.L.; Steffen, L.A.; Boiani, N.; Zhang, M.; Siu, G.; Brewer, A.W.; Viney, J.L. BTNL2, a Butyrophilin/B7-like Molecule, Is a Negative Costimulatory Molecule Modulated in Intestinal Inflammation. J. Immunol. 2007, 178, 1523–1533. [Google Scholar] [CrossRef]
- Admon, A. ERAP1 Shapes Just Part of the Immunopeptidome. Hum. Immunol. 2019, 80, 296–301. [Google Scholar] [CrossRef]
- Saad, M.A.; Abdul-Sattar, A.B.; Abdelal, I.T.; Baraka, A. Shedding Light on the Role of ERAP1 in Axial Spondyloarthritis. Cureus 2023, 15, e48806. [Google Scholar] [CrossRef]
- Liu, H.; Wang, S.; Cao, B.; Zhu, J.; Huang, Z.; Li, P.; Zhang, S.; Liu, X.; Yu, J.; Huang, Z.; et al. Unraveling Genetic Risk Contributions to Nonverbal Status in Autism Spectrum Disorder Probands. Behav. Brain Funct. 2025, 21, 15. [Google Scholar] [CrossRef] [PubMed]
- Ben Khalaf, N.; Taha, S.; Bakhiet, M.; Fathallah, M.D. A Central Nervous System-Dependent Intron-Embedded Gene Encodes a Novel Murine Fyn Binding Protein. PLoS ONE 2016, 11, e0149612. [Google Scholar] [CrossRef] [PubMed][Green Version]
- Pandey, R.; Bakay, M.; Hakonarson, H. CLEC16A-An Emerging Master Regulator of Autoimmunity and Neurodegeneration. Int. J. Mol. Sci. 2023, 24, 8224. [Google Scholar] [CrossRef]
- Gao, S.; Xu, T.; Liang, W.; Xun, C.; Deng, Q.; Guo, H.; Sheng, W. Association of Rs27044 and Rs30187 Polymorphisms in Endoplasmic Reticulum Aminopeptidase 1 Gene and Ankylosing Spondylitis Susceptibility: A Meta-Analysis. Int. J. Rheum. Dis. 2020, 23, 499–510. [Google Scholar] [CrossRef]
- Sun, W.; Min, H.; Zhao, L. Association of BTNL2 Single Nucleotide Polymorphisms with Knee Osteoarthritis Susceptibility. Int. J. Clin. Exp. Pathol. 2019, 12, 3921–3927. [Google Scholar]
- Lin, Y.; Wei, J.; Fan, L.; Cheng, D. BTNL2 Gene Polymorphism and Sarcoidosis Susceptibility: A Meta-Analysis. PLoS ONE 2015, 10, e0122639. [Google Scholar] [CrossRef] [PubMed]
- Jiang, R.; Dong, J.; Dai, Y. Genome-Wide Association Study of Rheumatoid Arthritis by a Score Test Based on Wavelet Transformation. BMC Proc. 2009, 3, S8. [Google Scholar] [CrossRef]
- Zavattaro, E.; Ramezani, M.; Sadeghi, M. Endoplasmic Reticulum Aminopeptidase 1 (ERAP1) Polymorphisms and Psoriasis Susceptibility: A Systematic Review and Meta-Analysis. Gene 2020, 736, 144416. [Google Scholar] [CrossRef]
- Tsui, F.W.L.; Haroon, N.; Reveille, J.D.; Rahman, P.; Chiu, B.; Tsui, H.W.; Inman, R.D. Association of an ERAP1 ERAP2 Haplotype with Familial Ankylosing Spondylitis. Ann. Rheum. Dis. 2010, 69, 733–736. [Google Scholar] [CrossRef]
- Das, A.; Chandra, A.; Chakraborty, J.; Chattopadhyay, A.; Senapati, S.; Chatterjee, G.; Chatterjee, R. Associations of ERAP1 Coding Variants and Domain Specific Interaction with HLA-C∗06 in the Early Onset Psoriasis Patients of India. Hum. Immunol. 2017, 78, 724–730. [Google Scholar] [CrossRef]
- Wu, X.; Zhao, Z. Associations between ERAP1 Gene Polymorphisms and Psoriasis Susceptibility: A Meta-Analysis of Case-Control Studies. Biomed. Res. Int. 2021, 2021, 5515868. [Google Scholar] [CrossRef] [PubMed]
- Qin, Z.-M.; Liang, S.-Q.; Long, J.-X.; Deng, J.-M.; Wei, X.; Yang, M.-L.; Tang, S.-J.; Li, H.-L. Importance of GWAS Risk Loci and Clinical Data in Predicting Asthma Using Machine-Learning Approaches. Comb. Chem. High. Throughput Screen. 2024, 27, 400–407. [Google Scholar] [CrossRef]
- Shamsi, B.H.; Chen, H.; Yang, X.; Liu, M.; Liu, Y. Association between Polymorphisms of the GSDMB Gene and Allergic Rhinitis Risk in the Chinese Population: A Case-Control Study. J. Asthma 2023, 60, 1751–1760. [Google Scholar] [CrossRef] [PubMed]
- Song, G.G.; Choi, S.J.; Ji, J.D.; Lee, Y.H. Genome-Wide Pathway Analysis of a Genome-Wide Association Study on Multiple Sclerosis. Mol. Biol. Rep. 2013, 40, 2557–2564. [Google Scholar] [CrossRef]
- Wang, Z.-X.; Wang, H.-F.; Tan, L.; Liu, J.; Wan, Y.; Sun, F.-R.; Tan, M.-S.; Tan, C.-C.; Jiang, T.; Tan, L.; et al. Effects of HLA-DRB1/DQB1 Genetic Variants on Neuroimaging in Healthy, Mild Cognitive Impairment, and Alzheimer’s Disease Cohorts. Mol. Neurobiol. 2017, 54, 3181–3188. [Google Scholar] [CrossRef]
- Chiba, H.; Kakuta, Y.; Kinouchi, Y.; Kawai, Y.; Watanabe, K.; Nagao, M.; Naito, T.; Onodera, M.; Moroi, R.; Kuroha, M.; et al. Allele-Specific DNA Methylation of Disease Susceptibility Genes in Japanese Patients with Inflammatory Bowel Disease. PLoS ONE 2018, 13, e0194036, Correction in PLoS ONE 2019, 14, e0212148. https://doi.org/10.1371/journal.pone.0194036. [Google Scholar]
- Lee, Y.H.; Choi, S.J.; Ji, J.D.; Song, G.G. Genome-Wide Pathway Analysis of a Genome-Wide Association Study on Psoriasis and Behcet’s Disease. Mol. Biol. Rep. 2012, 39, 5953–5959. [Google Scholar] [CrossRef]
- Matern, B.M.; Olieslagers, T.I.; Voorter, C.E.M.; Groeneweg, M.; Tilanus, M.G.J. Insights into the Polymorphism in HLA-DRA and Its Evolutionary Relationship with HLA Haplotypes. HLA 2020, 95, 117–127. [Google Scholar] [CrossRef] [PubMed]
- Guo, C.C.; Huang, W.H.; Zhang, N.; Dong, F.; Jing, L.P.; Liu, Y.; Ye, X.G.; Xiao, D.; Ou, M.L.; Zhang, B.H.; et al. Association between IL2/IL21 and SH2B3 Polymorphisms and Risk of Celiac Disease: A Meta-Analysis. Genet. Mol. Res. 2015, 14, 13221–13235. [Google Scholar] [CrossRef]
- Allenspach, E.J.; Shubin, N.J.; Cerosaletti, K.; Mikacenic, C.; Gorman, J.A.; MacQuivey, M.A.; Rosen, A.B.I.; Timms, A.E.; Wray-Dutra, M.N.; Niino, K.; et al. The Autoimmune Risk R262W Variant of the Adaptor SH2B3 Improves Survival in Sepsis. J. Immunol. 2021, 207, 2710–2719. [Google Scholar] [CrossRef]
- Lee, Y.H.; Bae, S.-C.; Choi, S.J.; Ji, J.D.; Song, G.G. Genome-Wide Pathway Analysis of Genome-Wide Association Studies on Systemic Lupus Erythematosus and Rheumatoid Arthritis. Mol. Biol. Rep. 2012, 39, 10627–10635. [Google Scholar] [CrossRef]
- Hagopian, W.; Lee, H.S.; Liu, E.; Rewers, M.; She, J.X.; Ziegler, A.G.; Lernmark, Å.; Toppari, J.; Rich, S.S.; Krischer, J.P.; et al. Co-occurrence of Type 1 Diabetes and Celiac Disease Autoimmunity. Pediatrics 2017, 140, e20171305. [Google Scholar] [CrossRef]
- Lichtiger, A.; Fadaei, G.; Tagoe, C.E. Autoimmune Thyroid Disease and Rheumatoid Arthritis: Where the Twain Meet. Clin. Rheumatol. 2024, 43, 895–905. [Google Scholar] [CrossRef]
- Sartor, R.B. Mechanisms of Disease: Pathogenesis of Crohn’s Disease and Ulcerative Colitis. Nat. Rev. Gastroenterol. Hepatol. 2006, 3, 390–407. [Google Scholar] [CrossRef]
- Festen, E.A.M.; Weersma, R.K. How Will Insights from Genetics Translate to Clinical Practice in Inflammatory Bowel Disease? Best. Pract. Res. Clin. Gastroenterol. 2014, 28, 387–397. [Google Scholar] [CrossRef]
- Loh, G.; Blaut, M. Role of Commensal Gut Bacteria in Inflammatory Bowel Diseases. Gut Microbes 2012, 3, 544–555. [Google Scholar] [CrossRef]
- Alula, K.M.; Theiss, A.L. Autophagy in Crohn’s Disease: Converging on Dysfunctional Innate Immunity. Cells 2023, 12, 1779. [Google Scholar] [CrossRef]
- Xie, J.; Sun, S.; Li, Q.; Chen, Y.; Huang, L.; Wang, D.; Wang, Y. MAPK/ERK Signaling Pathway in Rheumatoid Arthritis: Mechanisms and Therapeutic Potential. PeerJ 2025, 13, e19708. [Google Scholar] [CrossRef]
- Mavropoulos, A.; Orfanidou, T.; Liaskos, C.; Smyk, D.S.; Billinis, C.; Blank, M.; Rigopoulou, E.I.; Bogdanos, D.P. P38 Mitogen-Activated Protein Kinase (P38 MAPK)-Mediated Autoimmunity: Lessons to Learn from ANCA Vasculitis and Pemphigus Vulgaris. Autoimmun. Rev. 2013, 12, 580–590. [Google Scholar] [CrossRef]
- Kyritsi, E.M.; Kanaka-Gantenbein, C. Autoimmune Thyroid Disease in Specific Genetic Syndromes in Childhood and Adolescence. Front. Endocrinol. 2020, 11, 543. [Google Scholar] [CrossRef]
- Antontseva, E.V.; Degtyareva, A.O.; Korbolina, E.E.; Damarov, I.S.; Merkulova, T.I. Human-Genome Single Nucleotide Polymorphisms Affecting Transcription Factor Binding and Their Role in Pathogenesis. Vestn. VOGiS 2023, 27, 662–675. [Google Scholar] [CrossRef]
- Papatheodorou, I.; Moreno, P.; Manning, J.; Fuentes, A.M.-P.; George, N.; Fexova, S.; Fonseca, N.A.; Füllgrabe, A.; Green, M.; Huang, N.; et al. Expression Atlas Update: From Tissues to Single Cells. Nucleic Acids Res. 2019, 48, D77–D83. [Google Scholar] [CrossRef]
- Li, J.-H.; Liu, S.; Zhou, H.; Qu, L.-H.; Yang, J.-H. starBase v2.0: Decoding miRNA-ceRNA, miRNA-ncRNA and Protein–RNA Interaction Networks from Large-Scale CLIP-Seq Data. Nucl. Acids Res. 2014, 42, D92–D97. [Google Scholar] [CrossRef]
- Peltier, D.C.; Roberts, A.; Reddy, P. LNCing RNA to Immunity. Trends Immunol. 2022, 43, 478–495. [Google Scholar] [CrossRef]
- Kelly, A.; Trowsdale, J. Genetics of Antigen Processing and Presentation. Immunogenetics 2019, 71, 161–170. [Google Scholar] [CrossRef]
- Zhao, Y.; Forst, C.V.; Sayegh, C.E.; Wang, I.-M.; Yang, X.; Zhang, B. Molecular and Genetic Inflammation Networks in Major Human Diseases. Mol. Biosyst. 2016, 12, 2318–2341. [Google Scholar] [CrossRef]
- Ohkura, N.; Sakaguchi, S. Transcriptional and Epigenetic Basis of Treg Cell Development and Function: Its Genetic Anomalies or Variations in Autoimmune Diseases. Cell Res. 2020, 30, 465–474. [Google Scholar] [CrossRef]
- Thakore, P.I.; Schnell, A.; Huang, L.; Zhao, M.; Hou, Y.; Christian, E.; Zaghouani, S.; Wang, C.; Singh, V.; Singaraju, A.; et al. BACH2 Regulates Diversification of Regulatory and Proinflammatory Chromatin States in TH17 Cells. Nat. Immunol. 2024, 25, 1395–1410. [Google Scholar] [CrossRef]
- Lomelí, H. ZMIZ Proteins: Partners in Transcriptional Regulation and Risk Factors for Human Disease. J. Mol. Med. 2022, 100, 973–983. [Google Scholar] [CrossRef]
- Raghavan, N.S.; Dumitrescu, L.; Mormino, E.; Mahoney, E.R.; Lee, A.J.; Gao, Y.; Bilgel, M.; Goldstein, D.; Harrison, T.; Engelman, C.D.; et al. Association Between Common Variants in RBFOX1, an RNA-Binding Protein, and Brain Amyloidosis in Early and Preclinical Alzheimer Disease. JAMA Neurol. 2020, 77, 1288–1298. [Google Scholar] [CrossRef]
- Bill, B.R.; Lowe, J.K.; Dybuncio, C.T.; Fogel, B.L. Orchestration of Neurodevelopmental Programs by RBFOX1: Implications for Autism Spectrum Disorder. Int. Rev. Neurobiol. 2013, 113, 251–267. [Google Scholar] [CrossRef]
- Pastore, S.F.; Ko, S.Y.; Frankland, P.W.; Hamel, P.A.; Vincent, J.B. PTCHD1: Identification and Neurodevelopmental Contributions of an Autism Spectrum Disorder and Intellectual Disability Susceptibility Gene. Genes 2022, 13, 527. [Google Scholar] [CrossRef]
- Umar, S.; Zhu, W.; Souza-Neto, F.; Bender, I.; Wu, S.C.; Healy, C.L.; O’Connell, T.D.; van Berlo, J.H. RBFOX1 Regulates Calcium Signaling and Enhances SERCA2 Translation. Cells 2025, 14, 664. [Google Scholar] [CrossRef]
- Pedrotti, S.; Giudice, J.; Dagnino-Acosta, A.; Knoblauch, M.; Singh, R.K.; Hanna, A.; Mo, Q.; Hicks, J.; Hamilton, S.; Cooper, T.A. The RNA-Binding Protein Rbfox1 Regulates Splicing Required for Skeletal Muscle Structure and Function. Hum. Mol. Genet. 2015, 24, 2360–2374. [Google Scholar] [CrossRef]
- Bergara-Muguruza, L.; Castellanos-Rubio, A.; Santin, I.; Olazagoitia-Garmendia, A. lncRNA Involvement in Immune-Related Diseases—From SNP Association to Implication in Pathogenesis and Therapeutic Potential. J. Transl. Genet. Genom. 2023, 7, 213–229. [Google Scholar] [CrossRef]
- Landrum, M.J.; Lee, J.M.; Riley, G.R.; Jang, W.; Rubinstein, W.S.; Church, D.M.; Maglott, D.R. ClinVar: Public Archive of Relationships among Sequence Variation and Human Phenotype. Nucleic Acids Res. 2014, 42, D980–D985. [Google Scholar] [CrossRef]
- Boyle, A.P.; Hong, E.L.; Hariharan, M.; Cheng, Y.; Schaub, M.A.; Kasowski, M.; Karczewski, K.J.; Park, J.; Hitz, B.C.; Weng, S.; et al. Annotation of Functional Variation in Personal Genomes Using RegulomeDB. Genome Res. 2012, 22, 1790–1797. [Google Scholar] [CrossRef]
- Burren, O.S.; Rubio García, A.; Javierre, B.-M.; Rainbow, D.B.; Cairns, J.; Cooper, N.J.; Lambourne, J.J.; Schofield, E.; Castro Dopico, X.; Ferreira, R.C.; et al. Chromosome Contacts in Activated T Cells Identify Autoimmune Disease Candidate Genes. Genome Biol. 2017, 18, 165. [Google Scholar] [CrossRef]
- Jones, S.A.; Cantsilieris, S.; Fan, H.; Cheng, Q.; Russ, B.E.; Tucker, E.J.; Harris, J.; Rudloff, I.; Nold, M.; Northcott, M.; et al. Rare Variants in Non-Coding Regulatory Regions of the Genome That Affect Gene Expression in Systemic Lupus Erythematosus. Sci. Rep. 2019, 9, 15433. [Google Scholar] [CrossRef]



| Disease | Target | Incidence | Prevalence |
|---|---|---|---|
| T1DM | Pancreas | 15 per 100,000 people [24] | 0.12% in Europe [24] |
| Crohn’s disease | Gastrointestinal tract | 3–20 per 100,000 [25] | 0.2% to 0.3% [26] |
| Ulcerative colitis | Gastrointestinal tract | 20 per 100,000 [27] | 0.3% [27] |
| Systemic lupus erythematosus | Multiple organs | 1–8.7 per 100,000 [28] | 0.03% to 0.05% [28] |
| Hashimoto’s thyroiditis | Thyroid gland | 80 (male)–350 (female) cases per 100,000 [29] | 7.5% [30] |
| Psoriasis | Skin | 78.9 per 100,000 [31] 30.3–321.0 per 100,000 person years [32] | 0.14–1.99% [32] |
| Rheumatoid arthritis | Synovial tissue | 208.8 cases (186.8–241.1) per 100,000 [33] | 2.45% [33] |
| Asthma | Lungs | 477.92 per 100,000 [34] | 10.0–13.2% [35] |
| Celiac disease | Small intestine | 7.8 (male)–17.4 (female) per 100,000 person years [36] | 1.4% [37] |
| Multiple sclerosis | Central nervous system | 2.1 [95% CI: 2.09, 2.12] per 100,000 person years [38] | 2.8 million (0.04%) [38] |
| Gene | Diseases | Comment |
|---|---|---|
| TSBP1-AS1 | Asthma, Celiac_disease, Colitis, Multiple_sclerosis, Psoriasis, Rheumatoid_arthritis, T1DM, Thyroid_disease | TSBP1-AS1 is a long non-coding RNA (lncRNA) that is thought to regulate the expression of proximal genes, including immune-related genes within the MHC region. Its exact function is still being explored, but it may play a role in autoimmune disease susceptibility (https://www.ncbi.nlm.nih.gov/gene/10665, assessed on 15 July 2025). |
| GSDMB | Asthma, Colitis, Crohn’s_disease, Psoriasis, Rheumatoid_arthritis, T1DM, Thyroid_disease | GSDMB (Gasdermin B) is involved in cell death processes like pyroptosis, a form of programmed cell death linked to inflammation. It has been associated with asthma, inflammatory bowel disease, and some cancers [39]. |
| TNXB | Celiac_disease, Multiple_sclerosis, Psoriasis, Rheumatoid_arthritis, SLE, T1DM, Thyroid_disease | The TNXB gene encodes tenascin-XB, a member of the tenascin family of extracellular matrix glycoproteins. Mutations are linked to Ehlers–Danlos syndrome and may affect immune regulation [40]. |
| IL2RA | Asthma, Colitis, Multiple_sclerosis, Psoriasis, Rheumatoid_arthritis, SLE, T1DM | IL2RA encodes the alpha chain of the interleukin-2 receptor, crucial for T cell function, and immune regulation. Variants in IL2RA are linked to autoimmune diseases like type 1 diabetes and multiple sclerosis [41]. |
| SH2B3 | Asthma, Celiac_disease, Psoriasis, Rheumatoid_arthritis, SLE, T1DM, Thyroid_disease | The SH2B3 gene, also known as LNK, encodes a member of the SH2B adaptor protein family, which plays a pivotal role in hematopoiesis and acts as a key negative regulator of cytokine signaling. The protein product of SH2B3 is involved in various signaling pathways initiated by growth factors and cytokines, and its function is critical for the proper regulation of these pathways (https://www.ncbi.nlm.nih.gov/gene/10019, assessed on 15 July 2025). |
| IRF5 | Asthma, Colitis, Crohn_disease, Psoriasis, Rheumatoid_arthritis, SLE, Thyroid_disease | IRF5 (Interferon Regulatory Factor 5) is a transcription factor involved in the regulation of type I interferon and pro-inflammatory cytokines. It plays a central role in immune response and has been implicated in lupus and other autoimmune conditions [42]. |
| TSBP1 | Asthma, Celiac_disease, Multiple_sclerosis, Psoriasis, Rheumatoid_arthritis, T1DM, Thyroid_disease | TSBP1 is a gene located within the major histocompatibility complex (MHC) region, and, while its precise biological function is not fully understood, it is thought to be involved in transcriptional regulation or chromatin organization. It may also have a regulatory role in immune-related pathways due to its proximity to immune genes. Research into its function is ongoing, particularly regarding its potential link to autoimmune diseases [43]. |
| TAP2 | Asthma, Celiac_disease, Colitis, Psoriasis, Rheumatoid_arthritis, T1DM, Thyroid_disease | TAP2 encodes a membrane-associated protein that plays a crucial role in the immune system by forming a heterodimer with ABCB2, another transporter protein, to facilitate the transport of peptides from the cytoplasm into the endoplasmic reticulum (https://www.ncbi.nlm.nih.gov/gene/6891, assessed on 15 July 2025) [44]. |
| BACH2 | Asthma, Multiple_sclerosis, Rheumatoid_arthritis, SLE, T1DM, Thyroid_disease | The BACH2 gene is a critical regulator of the primary adaptive immune response, with a role in the development and function of T cells and B cells (https://www.ncbi.nlm.nih.gov/gene/60468, assessed on 15 July 2025). In the immune system, BACH2 has been linked to the regulation of gene expression through epigenetic mechanisms, such as the methylation of histone H3 at lysine 79 (H3K79me), mediated by DOT1L [45]. |
| HLA-DQB1 | Asthma, Celiac_disease, Colitis, Rheumatoid_arthritis, T1DM, Thyroid_disease | HLA-DQB1 is a key gene in the MHC class II region that helps present antigens to CD4+ T cells. Its alleles are strongly associated with autoimmune diseases, such as celiac disease and type 1 diabetes [46]. |
| HLA-DRA | Asthma, Celiac_disease, Multiple_sclerosis, Psoriasis, Rheumatoid_arthritis, T1DM | HLA-DRA encodes the alpha chain of the HLA-DR antigen, which is a major histocompatibility complex (MHC) class II molecule (https://www.ncbi.nlm.nih.gov/gene/3122, assessed on 15 July 2025). |
| RBFOX1 | Asthma, Celiac_disease, Colitis, Crohn_disease, Psoriasis, T1DM | RBFOX1 is an RNA-binding protein that regulates alternative splicing in the nervous system and heart. It has been linked to neurodevelopmental disorders such as autism, epilepsy, and schizophrenia [47]. |
| PTCHD1-AS | Asthma, Celiac_disease, Colitis, Psoriasis, Rheumatoid_arthritis, T1DM | PTCHD1-AS is a non-coding RNA that may regulate the PTCHD1 gene, which is involved in neural development. Variants in this region are associated with intellectual disability and autism spectrum disorders [48]. |
| LOC124901301 | Asthma, Celiac_disease, Multiple_sclerosis, SLE, T1DM, Thyroid_disease | LOC124901301 is a predicted or uncharacterized genomic locus; its biological function is currently unknown. Further research is needed to determine its role. |
| HLA-DPB1 | Asthma, Celiac_disease, Multiple_sclerosis, Rheumatoid_arthritis, T1DM, Thyroid_disease | HLA-DPB1 is part of the MHC class II complex involved in presenting peptides to T-helper cells. It has associations with various immune responses, including transplant compatibility and autoimmune diseases. |
| CSMD1 | Celiac_disease, Colitis, Psoriasis, Rheumatoid_arthritis, T1DM, Thyroid_disease | The gene product of CSMD1 functions as a complement control protein. CSMD1 is thought to act as a tumor suppressor and is involved in complement system regulation and neural development. It has been implicated in schizophrenia and some cancers [49]. |
| HCG20 | Celiac_disease, Multiple_sclerosis, Psoriasis, Rheumatoid_arthritis, T1DM, Thyroid_disease | HCG20 is a non-coding RNA gene located in the MHC region on chromosome 6; its function is not well-understood. It may be involved in regulating immune gene expression or linked to disease susceptibility through genetic proximity (https://www.ncbi.nlm.nih.gov/gene/?term=HCG20, assessed on 15 July 2025). |
| BTNL2 | Celiac_disease, Colitis, Multiple_sclerosis, Psoriasis, Rheumatoid_arthritis, T1DM | BTNL2 encodes a butyrophilin-like protein that modulates T-cell activation and immune response. Variants are associated with sarcoidosis and other inflammatory conditions [50]. |
| ERAP1 | Asthma, Crohn’s_disease, Psoriasis, Rheumatoid_arthritis, SLE, Thyroid_disease | ERAP1 (Endoplasmic Reticulum Aminopeptidase 1) trims peptides for presentation on MHC class I molecules. It is strongly associated with autoimmune diseases, like ankylosing spondylitis [51,52]. |
| CNTN5 | Asthma, Crohn’s_disease, Multiple_sclerosis, Rheumatoid_arthritis, T1DM, Thyroid_disease | CNTN5 encodes Contactin-5, a neural adhesion molecule important for brain development. It has been linked to autism spectrum disorders and cognitive dysfunction [53]. |
| ZMIZ1 | Celiac_disease, Multiple_sclerosis, Psoriasis, Rheumatoid_arthritis, SLE, T1DM | ZMIZ1 (zinc finger, MIZ-type containing 1) is a gene that encodes a protein belonging to the PIAS (protein inhibitor of activated STAT) family, which plays a crucial role in regulating the activity of various transcription factors, including the androgen receptor, Smad3/4, and p53. The protein is also implicated in the process of sumoylation. The gene also has a connection to the immune system, as evidenced by its relationship with the novel soluble immune system factor ISRAA. ISRAA is nested within intron 6 of the mouse Zmiz1 gene and has been shown to play a role in modulating anti-infection immunity by downregulating T-cell activation [54]. |
| CLEC16A | Asthma, Multiple_sclerosis, Rheumatoid_arthritis, SLE, T1DM, Thyroid_disease | CLEC16A encodes a protein involved in autophagy and antigen presentation processes. It is a strong susceptibility gene for autoimmune diseases including type 1 diabetes and multiple sclerosis [55]. |
| rsID | Gene | Source | Type | Location | LOE Regulome DB | Description | Source |
|---|---|---|---|---|---|---|---|
| rs41521946 | BTNL2 | PGS001306 | missense | intron | 1f | rs41521946 was shown to correlate with the development of knee osteoarthritis. | [57] |
| rs2076530 | BTNL2 | PGS001309 PGS001310 | missense | intron | 1f | A study has shown that, in addition to being associated with sarcoidosis, rs2076530 may play a role in rheumatoid arthritis. | [58] |
| A transition constituting rs2076530 leads to the use of a cryptic splice site located 4 bp upstream of the affected wild-type donor site. Transcripts of the risk-associated allele have a premature stop in the spliced mRNA. The resulting protein lacks the C-terminal IgC domain and transmembrane helix, thereby disrupting the membrane localization of the protein, as shown in experiments using green fluorescent protein and V5 fusion proteins. | [59] | ||||||
| rs27044 | ERAP1 | PGS002293 | missense | exon | 1f | According to meta analysis, the rs27044 polymorphism was significantly associated with ankylosing spondylitis susceptibility in the overall population: rs27044, G versus C, OR = 1.24, 95% CI 1.16–1.33, p < 0.001. When stratified by ethnicity, rs27044 appeared to be significantly correlated with AS in both Asians and Caucasians. | [56] |
| This polymorphism is also known to be associated with psoriasis. | [60] | ||||||
| rs26653 | ERAP1 | PGS001345 | missense | exon | 1f | This polymorphism is known to be associated with psoriasis. | [60] |
| rs2549782 | ERAP1 | PGS001043 | missense | intron | 1f | This polymorphism is known to be associated with ankylosing spondylitis. | [61] |
| rs30187 | ERAP1 | PGS001312 | missense | exon | 1b | Significant epistatic interaction was observed between HLA-C*06 and the SNP (rs27044) located at the peptide-binding cavity of ERAP1. Evolutionary conservation analysis among mammals showed confinement of Lys528 and Gln730 within highly conserved regions of ERAP1 and suggested the possible detrimental effect of this allele in ERAP1 regulation. | [62] |
| It was shown that there is a significant association between rs30187 polymorphisms and psoriasis susceptibility (T vs. C, OR = 1.23, 95% CI: 1.15–1.32, p < 0.00001). | [63] | ||||||
| rs2305480 | GSDMB | PGS000037 | missense | exon | 1f | GWAS risk loci study showed that this polymorphism is a risk factor for asthma development. | [64] |
| rs2305479 | GSDMB | PGS004252 | missense | exon | 1f | It was shown that this polymorphism is associated with allergic rhinitis in the Chinese population. | [65] |
| rs9277471 | HLA-DPB1 | PGS001301 | missense | intron | 1b | It was shown that that rs9277471 is associated with multiple sclerosis in GWAS pathway analysis. | [66] |
| rs1130399 | HLA-DQB1 | PGS001306 | missense | intron | 1f | It was shown that that rs1130399 has an association with Alzheimer’s disease. | [67] |
| rs1130368 | HLA-DQB1 | PGS001310 | missense | intron | 1f | It was shown that this polymorphism is associated with inflammatory bowel in the Japanese population. | [68] |
| rs7192 | HLA-DRA | PGS001313 | missense | intron | 1f | A psoriasis genome-wide association study (GWAS) dataset that included 436,192 SNPs in 1409 psoriasis cases and 1436 controls of European descent, and a BD GWAS dataset that contained 310,324 SNPs in 1215 BD cases; 1278 controls were used in this study. Identify candidate causal SNPs and pathways (ICSNPathway) analysis was applied to the GWAS datasets, which identified 15 candidate causal SNPs and 28 candidate causal pathways. The top five candidate causal SNPs were rs1063478 (p = 1.45 × 10−10), rs8084 (p = 2.20 × 10−8), rs7192 (p = 5.18 × 10−8), rs20541 (p = 5.30 × 10−6), and rs1130838 (p = 5.65 × 10−6), which with the exception of rs20541 [interleukin (IL)-13] are at the human leukocyte antigen (HLA) loci. | [69] |
| Since this SNP (rs7192, HLA00662.1:g.4276G>T p.Val217Leu) lies within exon 4, in the region encoding the cytoplasmic tail, the resulting protein is effectively monomorphic. For this reason, in-depth studies on HLA-DRA and its function have been limited. However, analysis of sequences from the 1000 Genomes Project and preliminary data from our lab revealed an unrepresented polymorphism within HLA-DRA, suggesting a more complex role within the MHC than previously assumed. This study focused on elucidating the extent of HLA-DRA polymorphism, and extending our understanding of the gene’s role in HLA-DR~HLA-DQ haplotypes. Ninety-eight samples were sequenced for full-length HLA-DRA, and from this analysis, we identified 20 novel SNP positions in the intronic sequences within the 5711 bp region represented in IPD-IMGT/HLA. This polymorphism gives rise to at least 22 novel HLA-DRA alleles, and the patterns of intronic and 3’ UTR polymorphism correspond to HLA-DRA~HLA-DRB345~HLA-DRB1~HLA-DQB1 haplotypes. The current understanding of the organization of the genes within the HLA-DR region assumes a single lineage for the HLA-DRA gene, as opposed to multiple gene lineages, such as in HLA-DRB. | [70] | ||||||
| rs3184504 | SH2B3 | PGS001345 | missense | intron | 1f | It was shown that rs3184504 has an association with celiac disease. | [71] |
| The rs3184504*T allele is associated with a loss-of-function amino acid change (p.R262W) in the adaptor protein SH2B3, a likely causal variant. The peritoneal infiltrating cells exhibited augmented phagocytosis in Sh2b3 −/− mice with enriched recruitment of Ly6Chi inflammatory monocytes despite equivalent or reduced chemokine expression. Rapid cycling of monocytes and progenitors occurred uniquely in Sh2b3 −/− mice following CLP, suggesting augmented myelopoiesis. | [72] | ||||||
| rs185819 | TNXB | PGS001296 | missense | intron | 1f | GWAS association with systemic lupus erythematosus and rheumatoid arthritis. | [73] |
| Cluster | PRS 250 Genes | PRS 500 Genes | PRS 1000 Genes | Common in Across PRS Sizes | Common in Top-5 AUC |
|---|---|---|---|---|---|
| C1—Celiac Disease, T1D | 21 | 128 | 94 | 18 | 37 |
| C2—RA, SLE, AIT | 9 | 12 | 23 | 8 | 6 |
| C3—Colitis, Crohn’s disease | 16 | 18 | 40 | 16 | 40 |
| Common gene between clusters | 0 | 0 | 0 | 0 | 0 |
Disclaimer/Publisher’s Note: The statements, opinions and data contained in all publications are solely those of the individual author(s) and contributor(s) and not of MDPI and/or the editor(s). MDPI and/or the editor(s) disclaim responsibility for any injury to people or property resulting from any ideas, methods, instructions or products referred to in the content. |
© 2026 by the authors. Licensee MDPI, Basel, Switzerland. This article is an open access article distributed under the terms and conditions of the Creative Commons Attribution (CC BY) license.
Share and Cite
Shchekina, V.S.; Batashkov, N.A.; Maznina, A.A.; Krupinova, J.A.; Bogdanov, V.P.; Korobeinikova, A.V.; Tychinin, D.I.; Glushkova, O.V.; Petriaikina, E.S.; Svetlichnyy, D.V.; et al. Identifying a Common Autoimmune Gene Core as a Tool for Verifying Biological Significance and Applicability of Polygenic Risk Scores. Int. J. Mol. Sci. 2026, 27, 543. https://doi.org/10.3390/ijms27010543
Shchekina VS, Batashkov NA, Maznina AA, Krupinova JA, Bogdanov VP, Korobeinikova AV, Tychinin DI, Glushkova OV, Petriaikina ES, Svetlichnyy DV, et al. Identifying a Common Autoimmune Gene Core as a Tool for Verifying Biological Significance and Applicability of Polygenic Risk Scores. International Journal of Molecular Sciences. 2026; 27(1):543. https://doi.org/10.3390/ijms27010543
Chicago/Turabian StyleShchekina, Victoria Sergeevna, Nikita Aleksandrovich Batashkov, Anna Arkadievna Maznina, Julia Aleksandrovna Krupinova, Viktor Pavlovich Bogdanov, Anna Vasilievna Korobeinikova, Dmitry Igorevich Tychinin, Olga Valentinovna Glushkova, Ekaterina Sergeevna Petriaikina, Dmitry Vladimirovich Svetlichnyy, and et al. 2026. "Identifying a Common Autoimmune Gene Core as a Tool for Verifying Biological Significance and Applicability of Polygenic Risk Scores" International Journal of Molecular Sciences 27, no. 1: 543. https://doi.org/10.3390/ijms27010543
APA StyleShchekina, V. S., Batashkov, N. A., Maznina, A. A., Krupinova, J. A., Bogdanov, V. P., Korobeinikova, A. V., Tychinin, D. I., Glushkova, O. V., Petriaikina, E. S., Svetlichnyy, D. V., Woroncow, M., Yudin, V. S., Keskinov, A. A., Yudin, S. M., Skvortsova, V. I., Tabakov, D. V., Deviatkin, A. A., & Volchkov, P. Y. (2026). Identifying a Common Autoimmune Gene Core as a Tool for Verifying Biological Significance and Applicability of Polygenic Risk Scores. International Journal of Molecular Sciences, 27(1), 543. https://doi.org/10.3390/ijms27010543

