Distinct Impact of Doxorubicin on Skeletal Muscle and Fat Metabolism in Mice: Without Dexrazoxane Effect
Abstract
1. Introduction
2. Results
2.1. DOX Reduced Body Weight, Basal Activity and Metabolic Function, Regardless of DEXRA
2.2. DOX Induced SkM and AT Wasting, Partially Reversed by DEXRA
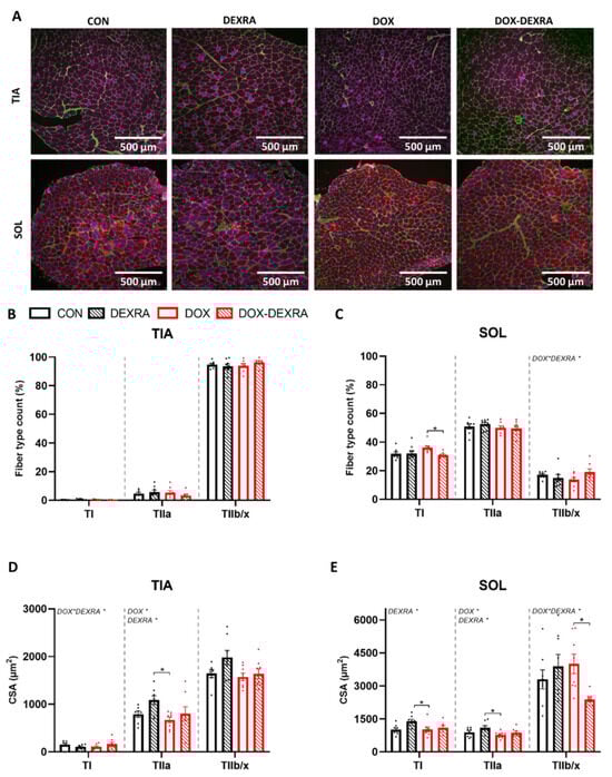
2.3. DEXRA Encompassed Complex Effects on Muscle Fiber Type and Muscle CSA
2.4. DOX Induced Irreversible Changes in Metabolic Markers and Protein Degradation in SkM, Despite DEXRA
2.5. DOX Induced Irreversible Changes in Metabolic Markers Suggestive of Impaired Lipid Storage in AT, Despite DEXRA
3. Discussion
Study Limitations
4. Material and Methods
4.1. Animal Model
4.2. Experimental Design
4.3. Indirect Calorimetry (IC)
4.4. Blood and Tissue Sampling
4.5. Immunohistochemistry
4.6. RNA Extraction and Reverse-Transcription Quantitative PCR (RT-qPCR)
4.7. Statistical Analysis
5. Conclusions
Author Contributions
Funding
Institutional Review Board Statement
Informed Consent Statement
Data Availability Statement
Acknowledgments
Conflicts of Interest
Abbreviations
| DOX | doxorubicin |
| CTRCD | cancer-therapy-related cardiovascular dysfunction |
| DEXRA | dexrazoxane |
| SkM | skeletal muscle |
| AT | adipose tissue |
| REE | resting energy expenditure |
| TEE | total energy expenditure |
| ROS | reactive oxygen species |
| SOL | Soleus |
| TIA | Tibialis anterior |
| GAS | gastrocnemius |
| IC | indirect calorimetry |
| EE | energy expenditure |
| VO2 | oxygen consumption |
| VCO2 | carbon dioxide production |
| eWAT | epididymal white adipose tissue |
| MyHC | Myosin Heavy Chain |
| CSA | cross-sectional area |
| RT-qPCR | Reverse-Transcription Quantitative PCR |
| Rpl19 | ribosomal protein L19 |
| β-actin | beta-actin |
| Gapdh | glyceraldehyde-3-phosphate dehydrogenase |
| Rplp0 | ribosomal protein lateral stalk subunit P0 |
| Murf1 | muscle RING-finger protein-1 |
| Atrogin1 | atrophy gene 1 |
| Pparg | peroxisome proliferator-activated receptor gamma |
| Ppard | peroxisome proliferator-activated receptor delta |
| Cd36 | cluster of differentiation 36 |
| Glut4 | glucose transporter type 4 |
| Pdk4 | pyruvate dehydrogenase kinase 4 |
| FFM | fat-free mass |
| FM | fat mass |
| RER | respiratory exchange ratio |
| UPS | ubiquitin–proteasome system |
| FFA | free fatty acid |
| FA | fatty acid |
| mRNA | messenger RNA |
References
- Van Soom, T.; El Bakkali, S.; Gebruers, N.; Verbelen, H.; Tjalma, W.; van Breda, E. The effects of chemotherapy on energy metabolic aspects in cancer patients: A systematic review. Clin. Nutr. 2020, 39, 1863–1877. [Google Scholar] [CrossRef] [PubMed]
- Dillon, H.T.; Foulkes, S.J.; Baik, A.H.; Scott, J.M.; Touyz, R.M.; Herrmann, J.; Haykowsky, M.J.; La Gerche, A.; Howden, E.J. Cancer Therapy and Exercise Intolerance: The Heart Is But a Part: JACC: CardioOncology State-of-the-Art Review. JACC CardioOncology 2024, 6, 496–513. [Google Scholar] [CrossRef]
- Pedrosa, M.B.; Barbosa, S.; Vitorino, R.; Ferreira, R.; Moreira-Gonçalves, D.; Santos, L.L. Chemotherapy-Induced Molecular Changes in Skeletal Muscle. Biomedicines 2023, 11, 905. [Google Scholar] [CrossRef] [PubMed]
- Campelj, D.G.; Goodman, C.A.; Rybalka, E. Chemotherapy-Induced Myopathy: The Dark Side of the Cachexia Sphere. Cancers 2021, 13, 3615. [Google Scholar] [CrossRef]
- Tacar, O.; Sriamornsak, P.; Dass, C.R. Doxorubicin: An update on anticancer molecular action, toxicity and novel drug delivery systems. J. Pharm. Pharmacol. 2013, 65, 157–170. [Google Scholar] [CrossRef]
- Vejpongsa, P.; Yeh, E.T.H. Prevention of anthracycline-induced cardiotoxicity: Challenges and opportunities. J. Am. Coll. Cardiol. 2014, 64, 938–945. [Google Scholar] [CrossRef]
- Bosman, M.; Krüger, D.; Van Assche, C.; Boen, H.; Neutel, C.; Favere, K.; Franssen, C.; Martinet, W.; Roth, L.; De Meyer, G.R.Y.; et al. Doxorubicin-induced cardiovascular toxicity: A longitudinal evaluation of functional and molecular markers. Cardiovasc. Res. 2023, 119, 2579–2590. [Google Scholar] [CrossRef]
- Bosman, M.; Favere, K.; Neutel, C.H.; Jacobs, G.; De Meyer, G.R.; Martinet, W.; Van Craenenbroeck, E.M.; Guns, P.-J.D. Doxorubicin induces arterial stiffness: A comprehensive in vivo and ex vivo evaluation of vascular toxicity in mice. Toxicol. Lett. 2021, 346, 23–33. [Google Scholar] [CrossRef] [PubMed]
- Cvetković, R.S.; Scott, L.J. Dexrazoxane: A review of its use for cardioprotection during anthracycline chemotherapy. Drugs 2005, 65, 1005–1024. [Google Scholar] [CrossRef]
- Argilés, J.M.; Busquets, S.; Stemmler, B.; López-Soriano, F.J. Cancer cachexia: Understanding the molecular basis. Nat. Rev. Cancer 2014, 14, 754–762. [Google Scholar] [CrossRef] [PubMed]
- Luo, L.; Liu, M. Adipose tissue in control of metabolism. J. Endocrinol. 2016, 231, R77–R99. [Google Scholar] [CrossRef]
- Frontera, W.R.; Ochala, J. Skeletal muscle: A brief review of structure and function. Calcif. Tissue Int. 2015, 96, 183–195. [Google Scholar] [CrossRef]
- Knox, L.S.; Crosby, L.O.; Feurer, I.D.; Buzby, G.P.; Miller, C.L.; Mullen, J.L. Energy expenditure in malnourished cancer patients. Ann. Surg. 1983, 197, 152–162. [Google Scholar] [CrossRef]
- Hiensch, A.E.; Bolam, K.A.; Mijwel, S.; Jeneson, J.A.L.; Huitema, A.D.R.; Kranenburg, O.; van der Wall, E.; Rundqvist, H.; Wengstrom, Y.; May, A.M. Doxorubicin-induced skeletal muscle atrophy: Elucidating the underlying molecular pathways. Acta Physiol. 2020, 229, e13400. [Google Scholar] [CrossRef] [PubMed]
- Biondo, L.A.; Silveira, L.S.; Teixeira, A.A.d.S.; Neto, J.C.R. White Adipose Tissue and Cancer: Impacts of Doxorubicin and Potential Co-Therapies. Immunometabolism 2020, 2, e200030. [Google Scholar] [CrossRef]
- Barbosa, S.; Pedrosa, M.B.; Ferreira, R.; Moreira-Gonçalves, D.; Santos, L.L. The impact of chemotherapy on adipose tissue remodeling: The molecular players involved in this tissue wasting. Biochimie 2024, 223, 1–12. [Google Scholar] [CrossRef]
- Baracos, V.E.; Martin, L.; Korc, M.; Guttridge, D.C.; Fearon, K.C.H. Cancer-associated cachexia. Nat. Rev. Dis. Prim. 2018, 4, 17105. [Google Scholar] [CrossRef] [PubMed]
- Jin, C.; Wang, S.; Sui, X.; Meng, Q.; Wu, G. Low expression of ELOVL6 may be involved in fat loss in white adipose tissue of cancer-associated cachexia. Lipids Health Dis. 2024, 23, 144. [Google Scholar] [CrossRef]
- Joshi, M.; Patel, B.M. The burning furnace: Alteration in lipid metabolism in cancer-associated cachexia. Mol. Cell. Biochem. 2022, 477, 1709–1723. [Google Scholar] [CrossRef]
- Wang, Y.; Pessin, J.E. Mechanisms for fiber-type specificity of skeletal muscle atrophy. Curr. Opin. Clin. Nutr. Metab. Care 2013, 16, 243–250. [Google Scholar] [CrossRef]
- Shachar, S.S.; Deal, A.M.; Weinberg, M.; Williams, G.R.; Nyrop, K.A.; Popuri, K.; Choi, S.K.; Muss, H.B. Body Composition as a Predictor of Toxicity in Patients Receiving Anthracycline and Taxane-Based Chemotherapy for Early-Stage Breast Cancer. Clin. Cancer Res. 2017, 23, 3537–3543. [Google Scholar] [CrossRef] [PubMed]
- Zima, T.; Tesar, V.; Richardson, P.J.; Mantle, D.; Preedy, V.R. Effects of Doxorubicin (Adriamycin) and [(+)-1,2-bis(3,5-dioxopiperazinyl-1-yl)]propane (ICRF-187) on skeletal muscle protease activities. Toxicol. Appl. Pharmacol. 2001, 171, 135–140. [Google Scholar] [CrossRef]
- Krüger, D.N.; Bosman, M.; Van Craenenbroeck, E.M.; De Meyer, G.R.Y.; Franssen, C.; Guns, P.-J. Dexrazoxane prevents vascular toxicity in doxorubicin-treated mice. CardioOncology 2024, 10, 65. [Google Scholar] [CrossRef]
- Campelj, D.G.; Debruin, D.A.; Timpani, C.A.; Hayes, A.; Goodman, C.A.; Rybalka, E. Sodium nitrate co-supplementation does not exacerbate low dose metronomic doxorubicin-induced cachexia in healthy mice. Sci. Rep. 2020, 10, 15044. [Google Scholar] [CrossRef] [PubMed]
- Díaz-Guerra, A.; Villena-Gutiérrez, R.; Clemente-Moragón, A.; Gómez, M.; Oliver, E.; Fernández-Tocino, M.; Galán-Arriola, C.; Cádiz, L.; Ibáñez, B. Anthracycline Cardiotoxicity Induces Progressive Changes in Myocardial Metabolism and Mitochondrial Quality Control: Novel Therapeutic Target. JACC CardioOncology 2024, 6, 217–232. [Google Scholar] [CrossRef]
- Brzęk, P.; Gębczyński, A.; Selewestruk, P.; Książek, A.; Sadowska, J.; Konarzewski, M. Significance of variation in basal metabolic rate in laboratory mice for translational experiments. J. Comp. Physiol. B 2022, 192, 161–169. [Google Scholar] [CrossRef] [PubMed]
- Sharples, A.P.; Hughes, D.C.; Deane, C.S.; Saini, A.; Selman, C.; Stewart, C.E. Longevity and skeletal muscle mass: The role of IGF signalling, the sirtuins, dietary restriction and protein intake. Aging Cell 2015, 14, 511–523. [Google Scholar] [CrossRef] [PubMed]
- Carbone, J.W.; McClung, J.P.; Pasiakos, S.M. Skeletal muscle responses to negative energy balance: Effects of dietary protein. Adv. Nutr. 2012, 3, 119–126. [Google Scholar] [CrossRef]
- Sun, C.; Mao, S.; Chen, S.; Zhang, W.; Liu, C. PPARs-Orchestrated Metabolic Homeostasis in the Adipose Tissue. Int. J. Mol. Sci. 2021, 22, 8974. [Google Scholar] [CrossRef] [PubMed]
- Manickam, R.; Duszka, K.; Wahli, W. PPARs and Microbiota in Skeletal Muscle Health and Wasting. Int. J. Mol. Sci. 2020, 21, 8056. [Google Scholar] [CrossRef] [PubMed]
- Nahlé, Z.; Hsieh, M.; Pietka, T.; Coburn, C.T.; Grimaldi, P.A.; Zhang, M.Q.; Das, D.; Abumrad, N.A. D36-dependent regulation of muscle FoxO1 and PDK4 in the PPAR delta/beta-mediated adaptation to metabolic stress. J. Biol. Chem. 2008, 283, 14317–14326. [Google Scholar] [CrossRef] [PubMed]
- De La Vega-Moreno, K.; Suárez-Cuenca, J.A. Understanding glucose transporter type 4, aka GLUT4: A novel review. Rev. Mex. Endocrinol. Metab. Nutr. 2024, 11, 53–59. [Google Scholar] [CrossRef]
- Ramos-Jiménez, A.; Zavala-Lira, R.A.; Moreno-Brito, V.; González-Rodríguez, E. FAT/CD36 Participation in Human Skeletal Muscle Lipid Metabolism: A Systematic Review. J. Clin. Med. 2022, 12, 318. [Google Scholar] [CrossRef]
- de Lima Junior, E.A.; Yamashita, A.S.; Pimentel, G.D.; De Sousa, L.G.O.; Santos, R.V.T.; Gonçalves, C.L.; Streck, E.L.; de Lira, F.S.; Neto, J.C.R. Doxorubicin caused severe hyperglycaemia and insulin resistance, mediated by inhibition in AMPk signalling in skeletal muscle. J. Cachex- Sarcopenia Muscle 2016, 7, 615–625. [Google Scholar] [CrossRef]
- Supriya, R.; Tam, B.T.; Pei, X.M.; Lai, C.W.; Chan, L.W.; Yung, B.Y.; Siu, P.M. Doxorubicin Induces Inflammatory Modulation and Metabolic Dysregulation in Diabetic Skeletal Muscle. Front. Physiol. 2016, 7, 323. [Google Scholar] [CrossRef] [PubMed]
- Sin, T.K.; Tam, B.T.; Yu, A.P.; Yip, S.P.; Yung, B.Y.; Chan, L.W.; Wong, C.S.; Rudd, J.A.; Siu, P.M. Acute Treatment of Resveratrol Alleviates Doxorubicin-Induced Myotoxicity in Aged Skeletal Muscle Through SIRT1-Dependent Mechanisms. J. Gerontol. A Biol. Sci. Med. Sci. 2016, 71, 730–739. [Google Scholar] [CrossRef] [PubMed]
- Osama, E.; Khowailed, E.; Rashed, L.; Fawzy, A.; Hassan, R.M.; Harb, I.; Maher, M. Evaluation of skeletal muscle function in male rats with doxorubicin-induced myopathy following various exercise techniques: The significant role of glucose transporter 4. Pflugers Arch. 2024, 476, 797–808. [Google Scholar] [CrossRef] [PubMed]
- Pin, F.; Novinger, L.J.; Huot, J.R.; Harris, R.A.; Couch, M.E.; O’Connell, T.M.; Bonetto, A. PDK4 drives metabolic alterations and muscle atrophy in cancer cachexia. FASEB J. 2019, 33, 7778–7790. [Google Scholar] [CrossRef] [PubMed]
- Jeon, J.-H.; Thoudam, T.; Choi, E.J.; Kim, M.-J.; Harris, R.A.; Lee, I.-K. Loss of metabolic flexibility as a result of overexpression of pyruvate dehydrogenase kinases in muscle, liver and the immune system: Therapeutic targets in metabolic diseases. J. Diabetes Investig. 2021, 12, 21–31. [Google Scholar] [CrossRef] [PubMed]
- Sinam, I.S.; Chanda, D.; Thoudam, T.; Kim, M.; Kim, B.; Kang, H.; Lee, J.Y.; Baek, S.; Kim, S.; Shim, B.J.; et al. Pyruvate dehydrogenase kinase 4 promotes ubiquitin–proteasome system-dependent muscle atrophy. J. Cachex- Sarcopenia Muscle 2022, 13, 3122–3136. [Google Scholar] [CrossRef]
- Mallinson, J.E.; Constantin-Teodosiu, D.; Glaves, P.D.; Martin, E.A.; Davies, W.J.; Westwood, F.R.; Sidaway, J.E.; Greenhaff, P.L. Pharmacological activation of the pyruvate dehydrogenase complex reduces statin-mediated upregulation of FOXO gene targets and protects against statin myopathy in rodents. J. Physiol. 2012, 590, 6389–6402. [Google Scholar] [CrossRef] [PubMed]
- Bodine, S.C.; Baehr, L.M. Skeletal muscle atrophy and the E3 ubiquitin ligases MuRF1 and MAFbx/atrogin-1. Am. J. Physiol. Endocrinol. Metab. 2014, 307, E469–E484. [Google Scholar] [CrossRef] [PubMed]
- Chen, W.; Wang, L.; You, W.; Shan, T. Myokines mediate the cross talk between skeletal muscle and other organs. J. Cell. Physiol. 2021, 236, 2393–2412. [Google Scholar] [CrossRef] [PubMed]
- Steinberg, G.R.; Hardie, D.G. New insights into activation and function of the AMPK. Nat. Rev. Mol. Cell Biol. 2023, 24, 255–272. [Google Scholar] [CrossRef] [PubMed]
- Mallinson, J.E.; Constantin-Teodosiu, D.; Sidaway, J.; Westwood, F.R.; Greenhaff, P.L. Blunted Akt/FOXO signalling and activation of genes controlling atrophy and fuel use in statin myopathy. J. Physiol. 2009, 587, 219–230. [Google Scholar] [CrossRef]
- Ciciliot, S.; Rossi, A.C.; Dyar, K.A.; Blaauw, B.; Schiaffino, S. Muscle type and fiber type specificity in muscle wasting. Int. J. Biochem. Cell Biol. 2013, 45, 2191–2199. [Google Scholar] [CrossRef] [PubMed]
- Meiners, B.; Shenoy, C.; Zordoky, B.N. Clinical and preclinical evidence of sex-related differences in anthracycline-induced cardiotoxicity. Biol. Sex Differ. 2018, 9, 38. [Google Scholar] [CrossRef] [PubMed]
- Norton, N.; Bruno, K.A.; Di Florio, D.N.; Whelan, E.R.; Hill, A.R.; Morales-Lara, A.C.; Mease, A.A.; Sousou, J.M.; Malavet, J.A.; Dorn, L.E.; et al. Trpc6 Promotes Doxorubicin-Induced Cardiomyopathy in Male Mice With Pleiotropic Differences Between Males and Females. Front. Cardiovasc. Med. 2021, 8, 757784. [Google Scholar] [CrossRef] [PubMed]
- Moulin, M.; Piquereau, J.; Mateo, P.; Fortin, D.; Rucker-Martin, C.; Gressette, M.; Lefebvre, F.; Gresikova, M.; Solgadi, A.; Veksler, V.; et al. Sexual dimorphism of doxorubicin-mediated cardiotoxicity: Potential role of energy metabolism remodeling. Circ. Heart Fail. 2015, 8, 98–108. [Google Scholar] [CrossRef]
- Bozzetti, F.; Mariani, L. Defining and classifying cancer cachexia: A proposal by the SCRINIO Working Group. JPEN J. Parenter. Enter. Nutr. 2009, 33, 361–367. [Google Scholar] [CrossRef] [PubMed]
- Ni, J.; Zhang, L. Cancer Cachexia: Definition, Staging, and Emerging Treatments. Cancer Manag. Res. 2020, 12, 5597–5605. [Google Scholar] [CrossRef] [PubMed]
- Ferrannini, E. The theoretical bases of indirect calorimetry: A review. Metabolism 1988, 37, 287–301. [Google Scholar] [CrossRef] [PubMed]
- Jeukendrup, A.E.; Wallis, G.A. Measurement of substrate oxidation during exercise by means of gas exchange measurements. Int. J. Sports Med. 2005, 26 (Suppl. S1), S28–S37. [Google Scholar] [CrossRef]
- Even, P.C.; Nadkarni, N.A. Indirect calorimetry in laboratory mice and rats: Principles, practical considerations, interpretation and perspectives. Am. J. Physiol. Regul. Integr. Comp. Physiol. 2012, 303, R459–R476. [Google Scholar] [CrossRef] [PubMed]
- Hagdorn, Q.A.J.; Bossers, G.P.L.; Koop, A.M.C.; Piek, A.; Eijgenraam, T.R.; van der Feen, D.E.; Silljé, H.H.W.; de Boer, R.A.; Berger, R.M.F. A novel method optimizing the normalization of cardiac parameters in small animal models: The importance of dimensional indexing. Am. J. Physiol. Heart Circ. Physiol. 2019, 316, H1552–H1557. [Google Scholar] [CrossRef] [PubMed]






Disclaimer/Publisher’s Note: The statements, opinions and data contained in all publications are solely those of the individual author(s) and contributor(s) and not of MDPI and/or the editor(s). MDPI and/or the editor(s) disclaim responsibility for any injury to people or property resulting from any ideas, methods, instructions or products referred to in the content. |
© 2025 by the authors. Licensee MDPI, Basel, Switzerland. This article is an open access article distributed under the terms and conditions of the Creative Commons Attribution (CC BY) license (https://creativecommons.org/licenses/by/4.0/).
Share and Cite
Van Asbroeck, B.; Krüger, D.N.; Van den Bogaert, S.; Dombrecht, D.; Bosman, M.; Van Craenenbroeck, E.M.; Guns, P.-J.; van Breda, E. Distinct Impact of Doxorubicin on Skeletal Muscle and Fat Metabolism in Mice: Without Dexrazoxane Effect. Int. J. Mol. Sci. 2025, 26, 1177. https://doi.org/10.3390/ijms26031177
Van Asbroeck B, Krüger DN, Van den Bogaert S, Dombrecht D, Bosman M, Van Craenenbroeck EM, Guns P-J, van Breda E. Distinct Impact of Doxorubicin on Skeletal Muscle and Fat Metabolism in Mice: Without Dexrazoxane Effect. International Journal of Molecular Sciences. 2025; 26(3):1177. https://doi.org/10.3390/ijms26031177
Chicago/Turabian StyleVan Asbroeck, Birgit, Dustin N. Krüger, Siel Van den Bogaert, Dorien Dombrecht, Matthias Bosman, Emeline M. Van Craenenbroeck, Pieter-Jan Guns, and Eric van Breda. 2025. "Distinct Impact of Doxorubicin on Skeletal Muscle and Fat Metabolism in Mice: Without Dexrazoxane Effect" International Journal of Molecular Sciences 26, no. 3: 1177. https://doi.org/10.3390/ijms26031177
APA StyleVan Asbroeck, B., Krüger, D. N., Van den Bogaert, S., Dombrecht, D., Bosman, M., Van Craenenbroeck, E. M., Guns, P.-J., & van Breda, E. (2025). Distinct Impact of Doxorubicin on Skeletal Muscle and Fat Metabolism in Mice: Without Dexrazoxane Effect. International Journal of Molecular Sciences, 26(3), 1177. https://doi.org/10.3390/ijms26031177

