Effect of IL-1β on NSCLC-Derived Small Extracellular Vesicles as Actors in Mediating Cancer Progression and Evading Immune System
Abstract
1. Introduction
2. Results
2.1. Isolation and Characterization of sEVs from Sensitive and Resistant NSCLC Cells
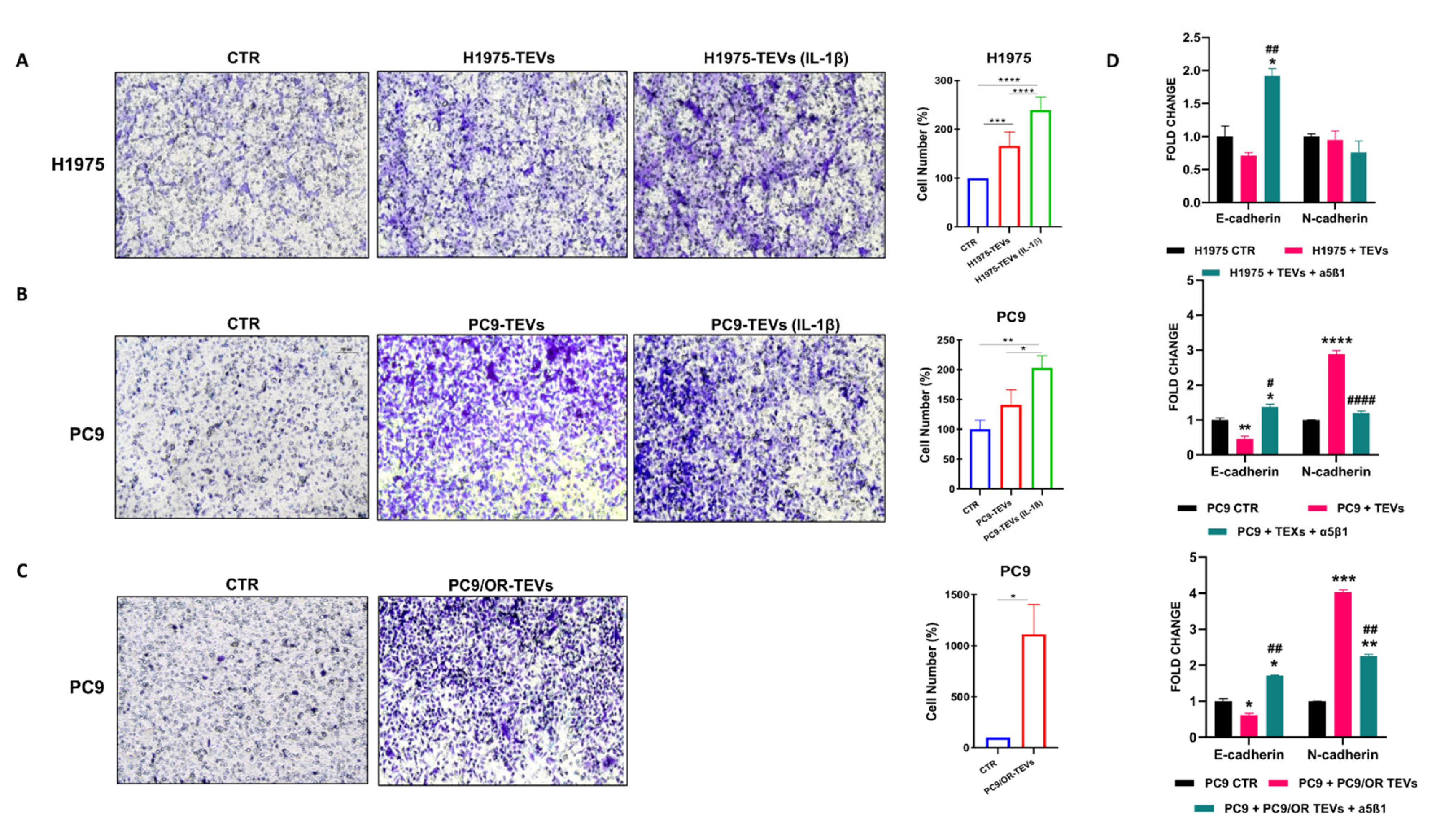
2.2. TEV-Dependent Activation of EMT by Fibronectin Binding to α5β1 Integrin in NSCLCs
2.3. Effect of IL-1β on Levels of Fibronectin and Cell Migration
2.4. Effect of IL-1β on PD-L1 Levels in TEVs Isolated from NSCLC Cells and PCR Analysis of sEV-Dependent Modulation of Immune Genes in PBMCs
3. Discussion
4. Materials and Methods
4.1. Cell Culture
4.2. sEV Isolation from Cell Lines
4.3. Immunoblotting Analysis
4.4. Flow Cytometry
4.5. Nanoparticle Tracking Analysis (NTA)
4.6. MTS Assay
4.7. Cell Migration Assay
4.8. PBMCs Isolation
4.9. TEV Co-Culture with NSCLC Cells and PBMCs from Lung Cancer Patients
4.10. RNA Extraction and cDNA Synthesis from NSCLCs and PBMCs
4.11. mRNA Gene Expression Analysis by RT-PCR
4.12. Molecular Docking Simulation of Integrin α5β1 Binding to Fibronectin Exposed on TEVs
4.13. Statistical Analysis
5. Conclusions
Supplementary Materials
Author Contributions
Funding
Institutional Review Board Statement
Informed Consent Statement
Data Availability Statement
Acknowledgments
Conflicts of Interest
Abbreviations
| IL-1β | Interleukin-1 beta |
| TME | Tumor microenvironment |
| TEVs | Tumor-derived small extracellular vesicles |
| OR | Osimertinib-resistant |
| NSCLC | Non-small-cell lung cancer |
| PD-L1 | Programmed death-ligand 1 |
| SMAD3 | Mothers against decapentaplegic homolog 3 |
| PBMCs | Peripheral blood mononuclear cells |
| CTLA-4 | Cytotoxic T-lymphocyte-associated protein 4 |
| FOXP3 | Forkhead box P3 |
| TNF-α | Tumor necrosis factor |
| IL-12 | Interleukin-12 |
| INF-γ | Interferon gamma |
| EMT | Epithelial–mesenchymal transition |
| EVs | Extracellular vesicles |
| sEVs | Small extracellular vesicles |
| EXs | Exosomes |
| ApoEVs | Apoptotic bodies |
| MVs | Microvesicles |
| MVBs | Multivesicular bodies |
| IL-1R | Interleukin-1 receptor |
| VEGF | Vascular endothelial growth factor |
| TGF-β | Transforming growth factor beta |
| STAT-3 | Signal transducer and activator of transcription 3 |
| NF-κB | Nuclear factor kappa-light-chain-enhancer of activated B cells |
| EGFR | Epidermal growth factor receptor |
| PD-1 | Programmed cell death protein 1 |
| FBS | Fetal bovine serum |
| LDS | Lithium dodecyl sulfate |
| SDS-PAGE | Sodium dodecyl sulfate polyacrylamide gel electrophoresis |
| PVDF | Polyvinylidene fluoride |
| HSP-70 | Heat shock protein 70 |
| SEC | Size-exclusion chromatography |
| NTA | Nanoparticle tracking analysis |
| EDTA | Ethylenediaminetetraacetic acid |
| RBC | Red blood cells |
| SD | Standard deviation |
| SE | Standard error |
| MISEV | Minimal Information for Studies of Extracellular Vesicles |
| ASP | Aspartic acid |
| VAL | Valine |
| ARG | Arginine |
| CTR | Control |
| TKIs | Tyrosine kinase inhibitors |
| SF | Serum-free |
| APCs | Antigen-presenting cells |
References
- Camussi, G.; Deregibus, M.C.; Bruno, S.; Cantaluppi, V.; Biancone, L. Exosomes/Microvesicles as a Mechanism of Cell-to-Cell Communication. Kidney Int. 2010, 78, 838–848. [Google Scholar] [CrossRef]
- Ghadami, S.; Dellinger, K. The Lipid Composition of Extracellular Vesicles: Applications in Diagnostics and Therapeutic Delivery. Front. Mol. Biosci. 2023, 10, 1198044. [Google Scholar] [CrossRef]
- Sauter, E.R. Exosomes in Blood and Cancer. Transl. Cancer Res. 2017, 6, S1316–S1320. [Google Scholar] [CrossRef]
- Goldvaser, H.; Gutkin, A.; Beery, E.; Edel, Y.; Nordenberg, J.; Wolach, O.; Rabizadeh, E.; Uziel, O.; Lahav, M. Characterisation of Blood-Derived Exosomal HTERT MRNA Secretion in Cancer Patients: A Potential Pan-Cancer Marker. Br. J. Cancer 2017, 117, 353–357. [Google Scholar] [CrossRef]
- Street, J.M.; Barran, P.E.; Mackay, C.L.; Weidt, S.; Balmforth, C.; Walsh, T.S.; Chalmers, R.T.A.; Webb, D.J.; Dear, J.W. Identification and Proteomic Profiling of Exosomes in Human Cerebrospinal Fluid. J. Transl. Med. 2012, 10, 5. [Google Scholar] [CrossRef]
- Salehi, M.; Negahdari, B.; Vosough, M.; Shekari, F. Treatment of Milk with Various Chemicals Differentially Affects the Physicochemical and Functional Characteristics of Extracellular Vesicles. Food Biosci. 2024, 58, 103570. [Google Scholar] [CrossRef]
- Boogaard, B. Therapeutic Potential of Milk-Derived Extracellular Vesicles as Drug Delivery System. 2023. Available online: https://studenttheses.uu.nl/bitstream/handle/20.500.12932/44709/Final%20Version%20Writing%20Assignment%20-%20Bart%20Boogaard%20-%206158374.pdf?sequence=1&isAllowed=y (accessed on 10 July 2025).
- Samuel, M.; Sanwlani, R.; Pathan, M.; Anand, S.; Johnston, E.L.; Ang, C.-S.; Kaparakis-Liaskos, M.; Mathivanan, S. Isolation and Characterization of Cow-, Buffalo-, Sheep-and Goat-Milk-Derived Extracellular Vesicles. Cells 2023, 12, 2491. [Google Scholar] [CrossRef]
- Sheller-Miller, S.; Menon, R. Isolation and Characterization of Human Amniotic Fluid-Derived Exosomes. In Methods in Enzymology; Elsevier: Amsterdam, The Netherlands, 2020; Volume 645, pp. 181–194. ISBN 0076-6879. [Google Scholar]
- Ebert, B.; Rai, A.J. Isolation and Characterization of Amniotic Fluid-Derived Extracellular Vesicles for Biomarker Discovery. In Prenatal Diagnosis; Springer: Berlin/Heidelberg, Germany, 2018; pp. 287–294. [Google Scholar]
- Street, J.M.; Koritzinsky, E.H.; Glispie, D.M.; Star, R.A.; Yuen, P.S.T. Urine Exosomes: An Emerging Trove of Biomarkers. Adv. Clin. Chem. 2017, 78, 103–122. [Google Scholar]
- Guan, S.; Yu, H.; Yan, G.; Gao, M.; Sun, W.; Zhang, X. Characterization of Urinary Exosomes Purified with Size Exclusion Chromatography and Ultracentrifugation. J. Proteome Res. 2020, 19, 2217–2225. [Google Scholar] [CrossRef]
- Cheng, L.; Sun, X.; Scicluna, B.J.; Coleman, B.M.; Hill, A.F. Characterization and Deep Sequencing Analysis of Exosomal and Non-Exosomal MiRNA in Human Urine. Kidney Int. 2014, 86, 433–444. [Google Scholar] [CrossRef]
- Yang, C.; Guo, W.; Zhang, W.; Bian, J.; Yang, J.; Zhou, Q.; Chen, M.; Peng, W.; Qi, T.; Wang, C. Comprehensive Proteomics Analysis of Exosomes Derived from Human Seminal Plasma. Andrology 2017, 5, 1007–1015. [Google Scholar] [CrossRef]
- Sheikhhossein, H.H.; Iommelli, F.; Di Pietro, N.; Curia, M.C.; Piattelli, A.; Palumbo, R.; Roviello, G.N.; De Rosa, V. Exosome-like Systems: From Therapies to Vaccination for Cancer Treatment and Prevention—Exploring the State of the Art. Vaccines 2024, 12, 519. [Google Scholar] [CrossRef]
- Welsh, J.A.; Goberdhan, D.C.I.; O’Driscoll, L.; Buzas, E.I.; Blenkiron, C.; Bussolati, B.; Cai, H.; Di Vizio, D.; Driedonks, T.A.P.; Erdbrügger, U. Minimal Information for Studies of Extracellular Vesicles (MISEV2023): From Basic to Advanced Approaches. J. Extracell. Vesicles 2024, 13, e12404. [Google Scholar] [CrossRef]
- Pegtel, D.M.; Gould, S.J. Exosomes. Annu. Rev. Biochem. 2019, 88, 487–514. [Google Scholar] [CrossRef] [PubMed]
- Crescitelli, R.; Lässer, C.; Lötvall, J. Isolation and Characterization of Extracellular Vesicle Subpopulations from Tissues. Nat. Protoc. 2021, 16, 1548–1580. [Google Scholar] [CrossRef] [PubMed]
- Kumar, M.A.; Baba, S.K.; Sadida, H.Q.; Marzooqi, S.A.; Jerobin, J.; Altemani, F.H.; Algehainy, N.; Alanazi, M.A.; Abou-Samra, A.-B.; Kumar, R. Extracellular Vesicles as Tools and Targets in Therapy for Diseases. Signal Transduct. Target. Ther. 2024, 9, 27. [Google Scholar] [CrossRef]
- Wu, T.; Liu, Y.; Ali, N.M.; Zhang, B.; Cui, X. Effects of Exosomes on Tumor Bioregulation and Diagnosis. ACS Omega 2023, 8, 5157–5168. [Google Scholar] [CrossRef]
- Shao, Y.; Shen, Y.; Chen, T.; Xu, F.; Chen, X.; Zheng, S. The Functions and Clinical Applications of Tumor-Derived Exosomes. Oncotarget 2016, 7, 60736. [Google Scholar] [CrossRef]
- Whiteside, T.L. Tumor-Derived Exosomes and Their Role in Cancer Progression. Adv. Clin. Chem. 2016, 74, 103–141. [Google Scholar]
- Kharaziha, P.; Ceder, S.; Li, Q.; Panaretakis, T. Tumor Cell-Derived Exosomes: A Message in a Bottle. Biochim. et Biophys. Acta (BBA)-Rev. Cancer 2012, 1826, 103–111. [Google Scholar] [CrossRef]
- Zhang, H.-G.; Grizzle, W.E. Exosomes and Cancer: A Newly Described Pathway of Immune Suppression. Clin. Cancer Res. 2011, 17, 959–964. [Google Scholar] [CrossRef]
- Yáñez-Mó, M.; Siljander, P.R.-M.; Andreu, Z.; Bedina Zavec, A.; Borràs, F.E.; Buzas, E.I.; Buzas, K.; Casal, E.; Cappello, F.; Carvalho, J. Biological Properties of Extracellular Vesicles and Their Physiological Functions. J. Extracell. Vesicles 2015, 4, 27066. [Google Scholar] [CrossRef]
- Zhang, L.; Pan, J.; Chen, W.; Jiang, J.; Huang, J. Chronic Stress-Induced Immune Dysregulation in Cancer: Implications for Initiation, Progression, Metastasis, and Treatment. Am. J. Cancer Res. 2020, 10, 1294. [Google Scholar] [PubMed]
- Mendes, F.; Domingues, C.; Rodrigues-Santos, P.; Abrantes, A.M.; Goncalves, A.C.; Estrela, J.; Encarnacao, J.; Pires, A.S.; Laranjo, M.; Alves, V. The Role of Immune System Exhaustion on Cancer Cell Escape and Anti-Tumor Immune Induction after Irradiation. Biochim. et Biophys. Acta (BBA)-Rev. Cancer 2016, 1865, 168–175. [Google Scholar] [CrossRef] [PubMed]
- Li, H.; Wu, M.; Zhao, X. Role of Chemokine Systems in Cancer and Inflammatory Diseases. MedComm 2022, 3, e147. [Google Scholar] [CrossRef] [PubMed]
- Garon, E.B.; Yang, J.C.-H.; Dubinett, S.M. The Role of Interleukin 1β in the Pathogenesis of Lung Cancer. JTO Clin. Res. Rep. 2020, 1, 100001. [Google Scholar] [CrossRef]
- Pretre, V.; Papadopoulos, D.; Regard, J.; Pelletier, M.; Woo, J. Interleukin-1 (IL-1) and the Inflammasome in Cancer. Cytokine 2022, 153, 155850. [Google Scholar] [CrossRef]
- Li, R.; Ong, S.L.; Tran, L.M.; Jing, Z.; Liu, B.; Park, S.J.; Huang, Z.L.; Walser, T.C.; Heinrich, E.L.; Lee, G. Chronic IL-1β-Induced Inflammation Regulates Epithelial-to-Mesenchymal Transition Memory Phenotypes via Epigenetic Modifications in Non-Small Cell Lung Cancer. Sci. Rep. 2020, 10, 377. [Google Scholar] [CrossRef]
- Xu, C.; Xia, Y.; Zhang, B.; Drokow, E.K.; Li, H.; Xu, S.; Wang, Z.; Wang, S.; Jin, P.; Fang, T. Macrophages Facilitate Tumor Cell PD-L1 Expression via an IL-1β-centered Loop to Attenuate Immune Checkpoint Blockade. MedComm 2023, 4, e242. [Google Scholar] [CrossRef]
- Landskron, G.; De la Fuente, M.; Thuwajit, P.; Thuwajit, C.; Hermoso, M.A. Chronic Inflammation and Cytokines in the Tumor Microenvironment. J. Immunol. Res. 2014, 2014, 149185. [Google Scholar] [CrossRef]
- Vakkila, J.; Lotze, M.T. Inflammation and Necrosis Promote Tumour Growth. Nat. Rev. Immunol. 2004, 4, 641–648. [Google Scholar] [CrossRef]
- Zhang, J.; Veeramachaneni, N. Targeting Interleukin-1β and Inflammation in Lung Cancer. Biomark. Res. 2022, 10, 5. [Google Scholar] [CrossRef] [PubMed]
- El Filaly, H.; Outlioua, A.; Medyouf, H.; Guessous, F.; Akarid, K. Targeting IL-1β in Patients with Advanced Helicobacter Pylori Infection: A Potential Therapy for Gastric Cancer. Future Microbiol. 2022, 17, 633–641. [Google Scholar] [CrossRef] [PubMed]
- Watari, K.; Shibata, T.; Kawahara, A.; Sata, K.; Nabeshima, H.; Shinoda, A.; Abe, H.; Azuma, K.; Murakami, Y.; Izumi, H. Tumor-Derived Interleukin-1 Promotes Lymphangiogenesis and Lymph Node Metastasis through M2-Type Macrophages. PLoS ONE 2014, 9, e99568. [Google Scholar] [CrossRef]
- Shi, H.; Zhang, J.; Han, X.; Li, H.; Xie, M.; Sun, Y.; Liu, W.; Ba, X.; Zeng, X. Recruited Monocytic Myeloid-derived Suppressor Cells Promote the Arrest of Tumor Cells in the Premetastatic Niche through an IL-1β-mediated Increase in E-selectin Expression. Int. J. Cancer 2017, 140, 1370–1383. [Google Scholar] [CrossRef]
- Rébé, C.; Ghiringhelli, F. Interleukin-1β and Cancer. Cancers 2020, 12, 1791. [Google Scholar] [CrossRef]
- De Rosa, C.; De Rosa, V.; Tuccillo, C.; Tirino, V.; Amato, L.; Papaccio, F.; Ciardiello, D.; Napolitano, S.; Martini, G.; Ciardiello, F. ITGB1 and DDR Activation as Novel Mediators in Acquired Resistance to Osimertinib and MEK Inhibitors in EGFR-Mutant NSCLC. Sci. Rep. 2024, 14, 500. [Google Scholar] [CrossRef]
- Lin, C.-C.; Kuo, C.-T.; Cheng, C.-Y.; Wu, C.-Y.; Lee, C.-W.; Hsieh, H.-L.; Lee, I.-T.; Yang, C.-M. IL-1β Promotes A549 Cell Migration via MAPKs/AP-1-and NF-ΚB-Dependent Matrix Metalloproteinase-9 Expression. Cell Signal. 2009, 21, 1652–1662. [Google Scholar] [CrossRef]
- Tabei, Y.; Nakajima, Y. IL-1β-Activated PI3K/AKT and MEK/ERK Pathways Coordinately Promote Induction of Partial Epithelial–Mesenchymal Transition. Cell Commun. Signal. 2024, 22, 392. [Google Scholar] [CrossRef]
- Ben-Baruch, A. Tumor Necrosis Factor α: Taking a Personalized Road in Cancer Therapy. Front. Immunol. 2022, 13, 903679. [Google Scholar] [CrossRef]
- Boivin, W.A.; Cooper, D.M.; Hiebert, P.R.; Granville, D.J. Intracellular versus Extracellular Granzyme B in Immunity and Disease: Challenging the Dogma. Lab. Investig. 2009, 89, 1195–1220. [Google Scholar] [CrossRef]
- Afonina, I.S.; Cullen, S.P.; Martin, S.J. Cytotoxic and Non-cytotoxic Roles of the CTL/NK Protease Granzyme B. Immunol. Rev. 2010, 235, 105–116. [Google Scholar] [CrossRef] [PubMed]
- Jorgovanovic, D.; Song, M.; Wang, L.; Zhang, Y. Roles of IFN-γ in Tumor Progression and Regression: A Review. Biomark. Res. 2020, 8, 49. [Google Scholar] [CrossRef] [PubMed]
- Della Corte, C.M.; Malapelle, U.; Vigliar, E.; Pepe, F.; Troncone, G.; Ciaramella, V.; Troiani, T.; Martinelli, E.; Belli, V.; Ciardiello, F. Efficacy of Continuous EGFR-Inhibition and Role of Hedgehog in EGFR Acquired Resistance in Human Lung Cancer Cells with Activating Mutation of EGFR. Oncotarget 2017, 8, 23020. [Google Scholar] [CrossRef] [PubMed]
- Amato, L.; Omodei, D.; De Rosa, C.; Ariano, A.; Capaldo, S.; Tufano, C.C.; Buono, R.; Terlizzi, C.; Nardelli, A.; Del Vecchio, V. Combined Therapeutic Strategies Based on the Inhibition of Non-Oncogene Addiction to Improve Tumor Response in EGFR-and KRAS-Mutant Non-Small-Cell Lung Cancer. Cancers 2024, 16, 3941. [Google Scholar] [CrossRef]
- Iommelli, F.; De Rosa, V.; Terlizzi, C.; Fonti, R.; Camerlingo, R.; Stoppelli, M.P.; Stewart, C.A.; Byers, L.A.; Piwnica-Worms, D.; Del Vecchio, S. A Reversible Shift of Driver Dependence from Egfr to Notch1 in Non-Small Cell Lung Cancer as a Cause of Resistance to Tyrosine Kinase Inhibitors. Cancers 2021, 13, 2022. [Google Scholar] [CrossRef]
- Laird, B.J.; McMillan, D.; Skipworth, R.J.E.; Fallon, M.T.; Paval, D.R.; McNeish, I.; Gallagher, I.J. The Emerging Role of Interleukin 1β (IL-1β) in Cancer Cachexia. Inflammation 2021, 44, 1223–1228. [Google Scholar] [CrossRef]
- Spada, S.; Tocci, A.; Di Modugno, F.; Nisticò, P. Fibronectin as a Multiregulatory Molecule Crucial in Tumor Matrisome: From Structural and Functional Features to Clinical Practice in Oncology. J. Exp. Clin. Cancer Res. 2021, 40, 102. [Google Scholar] [CrossRef]
- Amato, L.; De Rosa, C.; De Rosa, V.; Heydari Sheikhhossein, H.; Ariano, A.; Franco, P.; Nele, V.; Capaldo, S.; Di Guida, G.; Sepe, F. Immune-Cell-Derived Exosomes as a Potential Novel Tool to Investigate Immune Responsiveness in SCLC Patients: A Proof-of-Concept Study. Cancers 2024, 16, 3151. [Google Scholar] [CrossRef]
- Maia, J.; Batista, S.; Couto, N.; Gregório, A.C.; Bodo, C.; Elzanowska, J.; Strano Moraes, M.C.; Costa-Silva, B. Employing Flow Cytometry to Extracellular Vesicles Sample Microvolume Analysis and Quality Control. Front. Cell Dev. Biol. 2020, 8, 593750. [Google Scholar] [CrossRef]
- De Rosa, C.; Iommelli, F.; De Rosa, V.; Ercolano, G.; Sodano, F.; Tuccillo, C.; Amato, L.; Tirino, V.; Ariano, A.; Cimmino, F. PBMCs as Tool for Identification of Novel Immunotherapy Biomarkers in Lung Cancer. Biomedicines 2024, 12, 809. [Google Scholar] [CrossRef]







Disclaimer/Publisher’s Note: The statements, opinions and data contained in all publications are solely those of the individual author(s) and contributor(s) and not of MDPI and/or the editor(s). MDPI and/or the editor(s) disclaim responsibility for any injury to people or property resulting from any ideas, methods, instructions or products referred to in the content. |
© 2025 by the authors. Licensee MDPI, Basel, Switzerland. This article is an open access article distributed under the terms and conditions of the Creative Commons Attribution (CC BY) license (https://creativecommons.org/licenses/by/4.0/).
Share and Cite
Heydari Sheikhhossein, H.; Amato, L.; De Rosa, V.; De Rosa, C.; Ariano, A.; Critelli, S.; Omodei, D.; Nele, V.; Tuccillo, C.; Franco, P.; et al. Effect of IL-1β on NSCLC-Derived Small Extracellular Vesicles as Actors in Mediating Cancer Progression and Evading Immune System. Int. J. Mol. Sci. 2025, 26, 6825. https://doi.org/10.3390/ijms26146825
Heydari Sheikhhossein H, Amato L, De Rosa V, De Rosa C, Ariano A, Critelli S, Omodei D, Nele V, Tuccillo C, Franco P, et al. Effect of IL-1β on NSCLC-Derived Small Extracellular Vesicles as Actors in Mediating Cancer Progression and Evading Immune System. International Journal of Molecular Sciences. 2025; 26(14):6825. https://doi.org/10.3390/ijms26146825
Chicago/Turabian StyleHeydari Sheikhhossein, Hamid, Luisa Amato, Viviana De Rosa, Caterina De Rosa, Annalisa Ariano, Sabrina Critelli, Daniela Omodei, Valeria Nele, Concetta Tuccillo, Paola Franco, and et al. 2025. "Effect of IL-1β on NSCLC-Derived Small Extracellular Vesicles as Actors in Mediating Cancer Progression and Evading Immune System" International Journal of Molecular Sciences 26, no. 14: 6825. https://doi.org/10.3390/ijms26146825
APA StyleHeydari Sheikhhossein, H., Amato, L., De Rosa, V., De Rosa, C., Ariano, A., Critelli, S., Omodei, D., Nele, V., Tuccillo, C., Franco, P., Roviello, G. N., Camerlingo, R., Piattelli, A., Vicidomini, G., Morgillo, F., De Rosa, G., Stoppelli, M. P., Della Corte, C. M., Di Pietro, N., & Iommelli, F. (2025). Effect of IL-1β on NSCLC-Derived Small Extracellular Vesicles as Actors in Mediating Cancer Progression and Evading Immune System. International Journal of Molecular Sciences, 26(14), 6825. https://doi.org/10.3390/ijms26146825

