A Comparison of the Effects of Milk, Yogurt, and Cheese on Insulin Sensitivity, Hepatic Steatosis, and Gut Microbiota in Diet-Induced Obese Male Mice
Abstract
1. Introduction
2. Results
2.1. HFD-Induced Obesity and Development of MASLD
2.2. Effect of Dairy Product Consumption on Obesity Phenotypes and Glucose and Lipid Parameters
2.3. Effect of Dairy Product Consumption on Accumulation of Fat and Lipid Metabolism Pathways in the Liver
2.4. Effect of Dairy Product Consumption on Liver Lipogenesis, Lipid Import and Export Pathways
2.5. Effect of Dairy Product Consumption on Insulin-Regulated Liver Enzymes
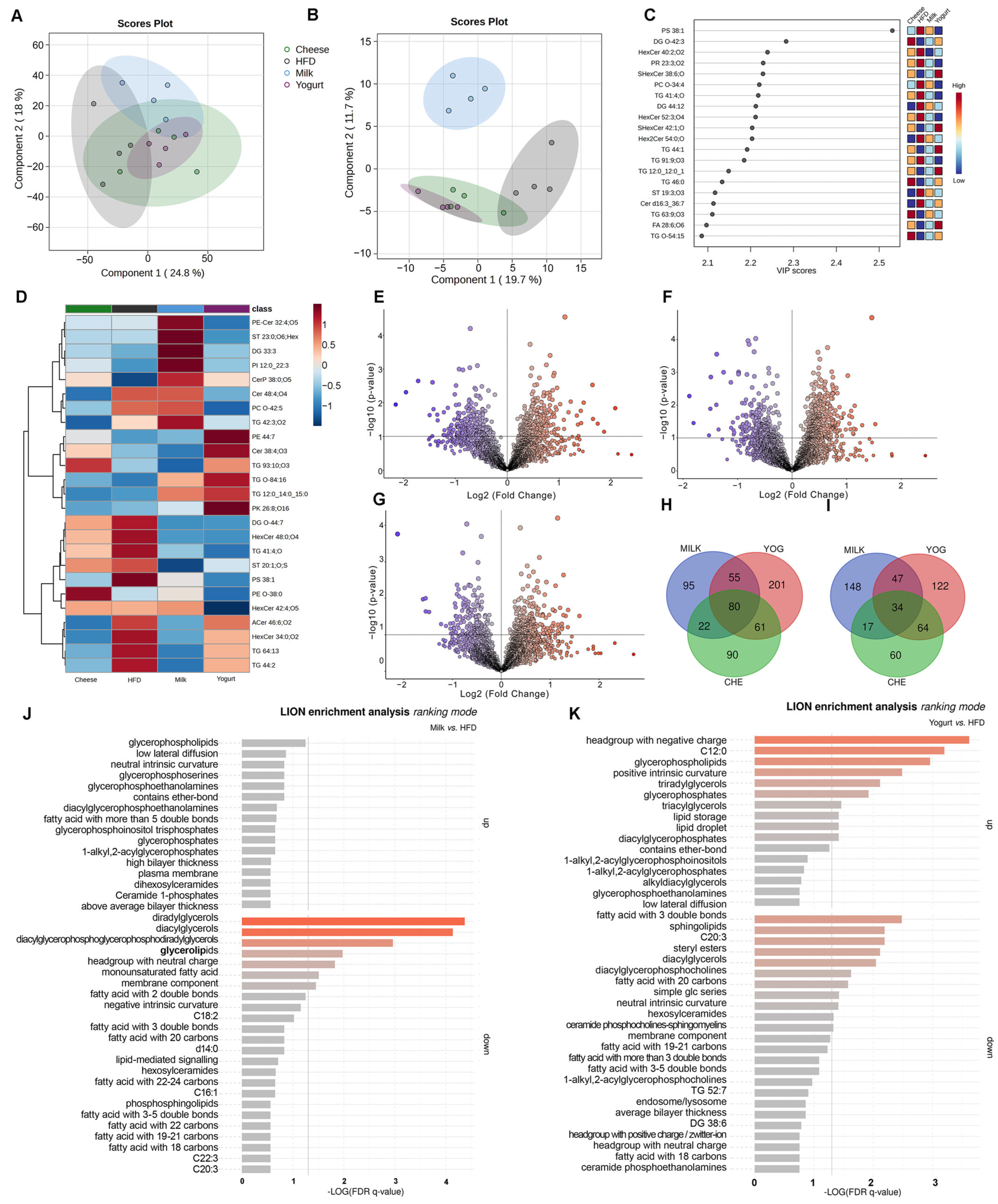
2.6. Effect of Dairy Product Consumption on the Liver Lipidome
2.7. Effect of Dairy Product Consumption on the Gut Microbiome
3. Discussion
4. Materials and Methods
4.1. Experimental Procedures
4.2. Energy Expenditure and Blood Collection
4.3. Biochemical Analyses of Liver and Serum
4.4. Histological Staining
4.5. Immunoblot Analysis
4.6. Lipidomics
4.7. Gut Microbiota Analysis
4.8. Statistical Analysis
5. Conclusions
Supplementary Materials
Author Contributions
Funding
Institutional Review Board Statement
Data Availability Statement
Acknowledgments
Conflicts of Interest
Abbreviations
References
- Teng, M.L.; Ng, C.H.; Huang, D.Q.; Chan, K.E.; Tan, D.J.; Lim, W.H.; Yang, J.D.; Tan, E.; Muthiah, M.D. Global incidence and prevalence of nonalcoholic fatty liver disease. Clin. Mol. Hepatol. 2023, 29, S32–S42. [Google Scholar] [CrossRef] [PubMed]
- Riazi, K.; Azhari, H.; Charette, J.H.; Underwood, F.E.; King, J.A.; Afshar, E.E.; Swain, M.G.; Congly, S.E.; Kaplan, G.G.; Shaheen, A.A. The prevalence and incidence of NAFLD worldwide: A systematic review and meta-analysis. Lancet Gastroenterol. Hepatol. 2022, 7, 851–861. [Google Scholar] [CrossRef]
- Kaya, E.; Yilmaz, Y. Metabolic-associated Fatty Liver Disease (MAFLD): A Multi-systemic Disease Beyond the Liver. J. Clin. Transl. Hepatol. 2022, 10, 329–338. [Google Scholar] [CrossRef]
- Hassani Zadeh, S.; Mansoori, A.; Hosseinzadeh, M. Relationship between dietary patterns and non-alcoholic fatty liver disease: A systematic review and meta-analysis. J. Gastroenterol. Hepatol. 2021, 36, 1470–1478. [Google Scholar] [CrossRef]
- Bashiardes, S.; Shapiro, H.; Rozin, S.; Shibolet, O.; Elinav, E. Non-alcoholic fatty liver and the gut microbiota. Mol. Metab. 2016, 5, 782–794. [Google Scholar] [CrossRef] [PubMed]
- Romero-Gomez, M.; Zelber-Sagi, S.; Martin, F.; Bugianesi, E.; Soria, B. Nutrition could prevent or promote non-alcoholic fatty liver disease: An opportunity for intervention. BMJ 2023, 383, e075179. [Google Scholar] [CrossRef] [PubMed]
- Newsome, P.N.; Buchholtz, K.; Cusi, K.; Linder, M.; Okanoue, T.; Ratziu, V.; Sanyal, A.J.; Sejling, A.S.; Harrison, S.A.; Investigators, N.N. A Placebo-Controlled Trial of Subcutaneous Semaglutide in Nonalcoholic Steatohepatitis. N. Engl. J. Med. 2021, 384, 1113–1124. [Google Scholar] [CrossRef]
- Comerford, K.B.; Miller, G.D.; Boileau, A.C.; Masiello Schuette, S.N.; Giddens, J.C.; Brown, K.A. Global Review of Dairy Recommendations in Food-Based Dietary Guidelines. Front. Nutr. 2021, 8, 671999. [Google Scholar] [CrossRef]
- Yuzbashian, E.; Fernando, D.N.; Pakseresht, M.; Eurich, D.T.; Chan, C.B. Dairy product consumption and risk of non-alcoholic fatty liver disease: A systematic review and meta-analysis of observational studies. Nutr. Metab. Cardiovasc. Dis. 2023, 33, 1461–1471. [Google Scholar] [CrossRef]
- Wu, H.; Li, S.; Chen, L.; Xia, Y.; Tan, X. Intake of the different types of dairy products, genetic predisposition, and the risks of nonalcoholic fatty liver disease and cirrhosis: A prospective cohort study. Food Funct. 2024, 15, 5050–5062. [Google Scholar] [CrossRef]
- Unger, A.L.; Astrup, A.; Feeney, E.L.; Holscher, H.D.; Gerstein, D.E.; Torres-Gonzalez, M.; Brown, K. Harnessing the Magic of the Dairy Matrix for Next-Level Health Solutions: A Summary of a Symposium Presented at Nutrition 2022. Curr. Dev. Nutr. 2023, 7, 100105. [Google Scholar] [CrossRef] [PubMed]
- Keshavarz, Z.; Rahimlou, M.; Farjam, M.; Homayounfar, R.; Khodadost, M.; Abdollahi, A.; Tabrizi, R. Non-alcoholic fatty liver disease and dairy products consumption: Results from FASA Persian cohort study. Front. Nutr. 2022, 9, 962834. [Google Scholar] [CrossRef] [PubMed]
- Yuzbashian, E.; Asghari, G.; Mirmiran, P.; Chan, C.B.; Azizi, F. Changes in dairy product consumption and subsequent type 2 diabetes among individuals with prediabetes: Tehran Lipid and Glucose Study. Nutr. J. 2021, 20, 88. [Google Scholar] [CrossRef] [PubMed]
- Yadav, H.; Jain, S.; Sinha, P.R. Effect of skim milk and dahi (yogurt) on blood glucose, insulin, and lipid profile in rats fed with high fructose diet. J. Med. Food 2006, 9, 328–335. [Google Scholar] [CrossRef] [PubMed]
- Medak, K.D.; McKie, G.L.; Peppler, W.T.; Shamshoum, H.; Dibe, H.A.; Mutch, D.M.; Josse, A.R.; Wright, D.C. Liver triacylglycerol accumulation but not postprandial lipemia is reduced by a skim milk powder diet in male rats. Nutr. Res. 2023, 119, 65–75. [Google Scholar] [CrossRef] [PubMed]
- Kang, G.G.; Trevaskis, N.L.; Murphy, A.J.; Febbraio, M.A. Diet-induced gut dysbiosis and inflammation: Key drivers of obesity-driven NASH. iScience 2023, 26, 105905. [Google Scholar] [CrossRef]
- Aslam, H.; Marx, W.; Rocks, T.; Loughman, A.; Chandrasekaran, V.; Ruusunen, A.; Dawson, S.L.; West, M.; Mullarkey, E.; Pasco, J.A.; et al. The effects of dairy and dairy derivatives on the gut microbiota: A systematic literature review. Gut Microbes 2020, 12, 1799533. [Google Scholar] [CrossRef]
- Popovic, N.; Brdaric, E.; Dokic, J.; Dinic, M.; Veljovic, K.; Golic, N.; Terzic-Vidojevic, A. Yogurt Produced by Novel Natural Starter Cultures Improves Gut Epithelial Barrier In Vitro. Microorganisms 2020, 8, 1586. [Google Scholar] [CrossRef]
- Ruggirello, M.; Dolci, P.; Cocolin, L. Detection and viability of Lactococcus lactis throughout cheese ripening. PLoS ONE 2014, 9, e114280. [Google Scholar] [CrossRef]
- Daniel, N.; Nachbar, R.T.; Tran, T.T.T.; Ouellette, A.; Varin, T.V.; Cotillard, A.; Quinquis, L.; Gagne, A.; St-Pierre, P.; Trottier, J.; et al. Gut microbiota and fermentation-derived branched chain hydroxy acids mediate health benefits of yogurt consumption in obese mice. Nat. Commun. 2022, 13, 1343. [Google Scholar] [CrossRef]
- Sandby, K.; Magkos, F.; Chabanova, E.; Petersen, E.T.; Krarup, T.; Bertram, H.C.; Kristiansen, K.; Geiker, N.R.W. The effect of dairy products on liver fat and metabolic risk markers in males with abdominal obesity—A four-arm randomized controlled trial. Clin. Nutr. 2024, 43, 534–542. [Google Scholar] [CrossRef] [PubMed]
- Yuzbashian, E.; Fernando, D.N.; Ussar, S.; Chan, C.B. Differential effects of milk, yogurt, and cheese on energy homeostasis and brown adipose tissue phenotype in high-fat diet-induced obese mice. Food Funct. 2024, 15, 9833–9848. [Google Scholar] [CrossRef] [PubMed]
- Chen, Y.; Feng, R.; Yang, X.; Dai, J.; Huang, M.; Ji, X.; Li, Y.; Okekunle, A.P.; Gao, G.; Onwuka, J.U.; et al. Yogurt improves insulin resistance and liver fat in obese women with nonalcoholic fatty liver disease and metabolic syndrome: A randomized controlled trial. Am. J. Clin. Nutr. 2019, 109, 1611–1619. [Google Scholar] [CrossRef] [PubMed]
- Bakhshimoghaddam, F.; Shateri, K.; Sina, M.; Hashemian, M.; Alizadeh, M. Daily Consumption of Synbiotic Yogurt Decreases Liver Steatosis in Patients with Nonalcoholic Fatty Liver Disease: A Randomized Controlled Clinical Trial. J. Nutr. 2018, 148, 1276–1284. [Google Scholar] [CrossRef] [PubMed]
- Barthel, A.; Schmoll, D. Novel concepts in insulin regulation of hepatic gluconeogenesis. Am. J. Physiol. Endocrinol. Metab. 2003, 285, E685–E692. [Google Scholar] [CrossRef]
- Bideyan, L.; Nagari, R.; Tontonoz, P. Hepatic transcriptional responses to fasting and feeding. Genes Dev. 2021, 35, 635–657. [Google Scholar] [CrossRef]
- Matsuda, K.; Nagano, N.; Nakazaki, K.; Katayama, D.; Tokunaga, W.; Okuda, K.; Shimizu, S.; Aoki, R.; Fuwa, K.; Shirai, K.; et al. Amelioration of Insulin Resistance by Whey Protein in a High-Fat Diet-Induced Pediatric Obesity Male Mouse Model. Nutrients 2024, 16, 1622. [Google Scholar] [CrossRef]
- Li, T.; Yuan, Q.; Gong, H.; Du, M.; Mao, X. Gut microbiota mediates the alleviative effect of polar lipids-enriched milk fat globule membrane on obesity-induced glucose metabolism disorders in peripheral tissues in rat dams. Int. J. Obes. 2022, 46, 793–801. [Google Scholar] [CrossRef]
- Yuzbashian, E.; Berg, E.; de Campos Zani, S.C.; Chan, C.B. Cow’s Milk Bioactive Molecules in the Regulation of Glucose Homeostasis in Human and Animal Studies. Foods 2024, 13, 2837. [Google Scholar] [CrossRef]
- Kavadi, P.K.; Pothuraju, R.; Chagalamarri, J.; Bhakri, G.; Mallepogu, A.; Sharma, R.K. Dietary incorporation of whey protein isolate and galactooligosaccharides exhibits improvement in glucose homeostasis and insulin resistance in high fat diet fed mice. J. Intercult. Ethnopharmacol. 2017, 6, 326–332. [Google Scholar] [CrossRef]
- Tang, C.; Zhao, H.; Kong, L.; Meng, F.; Zhou, L.; Lu, Z.; Lu, Y. Probiotic Yogurt Alleviates High-Fat Diet-Induced Lipid Accumulation and Insulin Resistance in Mice via the Adiponectin Pathway. J. Agric. Food Chem. 2023, 71, 1464–1476. [Google Scholar] [CrossRef] [PubMed]
- Hasegawa, Y.; Pei, R.; Raghuvanshi, R.; Liu, Z.; Bolling, B.W. Yogurt Supplementation Attenuates Insulin Resistance in Obese Mice by Reducing Metabolic Endotoxemia and Inflammation. J. Nutr. 2023, 153, 703–712. [Google Scholar] [CrossRef] [PubMed]
- Xu, Y.; Wang, Y.; Zhao, Q.; Chen, B.; Wang, N.; Zhang, T.; Jiang, Y.; Wu, Y.; He, N.; Zhao, G.; et al. Dairy products intake and prevalence, incidence, and recovery of non-alcoholic fatty liver disease in Chinese population. Hepatol. Int. 2024, 18, 529–539. [Google Scholar] [CrossRef]
- Dai, W.; Liu, H.; Zhang, T.; Chang, Q.; Zhao, Y.; Guo, C.; Xia, Y. Dairy product consumption was associated with a lower likelihood of non-alcoholic fatty liver disease: A systematic review and meta-analysis. Front. Nutr. 2023, 10, 1119118. [Google Scholar] [CrossRef]
- Preuss, C.; Jelenik, T.; Bódis, K.; Müssig, K.; Burkart, V.; Szendroedi, J.; Roden, M.; Markgraf, D.F. A New Targeted Lipidomics Approach Reveals Lipid Droplets in Liver, Muscle and Heart as a Repository for Diacylglycerol and Ceramide Species in Non-Alcoholic Fatty Liver. Cells 2019, 8, 277. [Google Scholar] [CrossRef]
- Petersen, M.C.; Shulman, G.I. Roles of Diacylglycerols and Ceramides in Hepatic Insulin Resistance. Trends Pharmacol. Sci. 2017, 38, 649–665. [Google Scholar] [CrossRef]
- Calzada, E.; Onguka, O.; Claypool, S.M. Phosphatidylethanolamine Metabolism in Health and Disease. Int. Rev. Cell Mol. Biol. 2016, 321, 29–88. [Google Scholar] [CrossRef] [PubMed]
- Zhu, L.; Ying, N.; Hao, L.; Fu, A.; Ding, Q.; Cao, F.; Ren, D.; Han, Q.; Li, S. Probiotic yogurt regulates gut microbiota homeostasis and alleviates hepatic steatosis and liver injury induced by high-fat diet in golden hamsters. Food Sci. Nutr. 2024, 12, 2488–2501. [Google Scholar] [CrossRef]
- Sun, Y.; Liu, X.; Wang, R.; Liu, R.; Lv, X.; Ma, Y.; Li, Q. Lacticaseibacillus rhamnosus HF01 fermented yogurt alleviated high-fat diet-induced obesity and hepatic steatosis via the gut microbiota-butyric acid-hepatic lipid metabolism axis. Food Funct. 2024, 15, 4475–4489. [Google Scholar] [CrossRef]
- Benton, C.R.; Wright, D.C.; Bonen, A. PGC-1alpha-mediated regulation of gene expression and metabolism: Implications for nutrition and exercise prescriptions. Appl. Physiol. Nutr. Metab. 2008, 33, 843–862. [Google Scholar] [CrossRef]
- Ruderman, N.B.; Xu, X.J.; Nelson, L.; Cacicedo, J.M.; Saha, A.K.; Lan, F.; Ido, Y. AMPK and SIRT1: A long-standing partnership? Am. J. Physiol. Endocrinol. Metab. 2010, 298, E751–E760. [Google Scholar] [CrossRef] [PubMed]
- Zhang, Q.; Ye, L.; Xin, F.; Zhou, J.; Cao, B.; Dong, Y.; Qian, L. Milk Fat Globule Membrane Supplementation During Suckling Ameliorates Maternal High Fat Diet-Induced Hepatic Steatosis in Adult Male Offspring of Mice. J. Nutr. 2021, 151, 1487–1496. [Google Scholar] [CrossRef] [PubMed]
- Gao, J.; Song, J.; Du, M.; Mao, X. Bovine α-lactalbumin hydrolysates (α-LAH) attenuate high-fat diet induced nonalcoholic fatty liver disease by modulating hepatic lipid metabolism in C57BL/6J mice. J. Funct. Foods 2019, 54, 254–262. [Google Scholar] [CrossRef]
- Leamy, A.K.; Egnatchik, R.A.; Young, J.D. Molecular mechanisms and the role of saturated fatty acids in the progression of non-alcoholic fatty liver disease. Prog. Lipid Res. 2013, 52, 165–174. [Google Scholar] [CrossRef] [PubMed]
- Bruckbauer, A.; Zemel, M.B. Effects of dairy consumption on SIRT1 and mitochondrial biogenesis in adipocytes and muscle cells. Nutr. Metab. 2011, 8, 91. [Google Scholar] [CrossRef]
- Hannun, Y.A.; Obeid, L.M. Principles of bioactive lipid signalling: Lessons from sphingolipids. Nat. Rev. Mol. Cell Biol. 2008, 9, 139–150. [Google Scholar] [CrossRef]
- Calder, P.C. Long-chain fatty acids and inflammation. Proc. Nutr. Soc. 2012, 71, 284–289. [Google Scholar] [CrossRef]
- Beavers, K.M.; Serra, M.C.; Beavers, D.P.; Hudson, G.M.; Willoughby, D.S. The lipid-lowering effects of 4 weeks of daily soymilk or dairy milk ingestion in a postmenopausal female population. J. Med. Food 2010, 13, 650–656. [Google Scholar] [CrossRef]
- Thota, R.N.; Moughan, P.J.; Singh, H.; Garg, M.L. Significance of Postprandial Insulin and Triglycerides to Evaluate the Metabolic Response of Composite Meals Differing in Nutrient Composition—A Randomized Cross-Over Trial. Front. Nutr. 2022, 9, 816755. [Google Scholar] [CrossRef]
- Pei, R.; DiMarco, D.M.; Putt, K.K.; Martin, D.A.; Chitchumroonchokchai, C.; Bruno, R.S.; Bolling, B.W. Premeal Low-Fat Yogurt Consumption Reduces Postprandial Inflammation and Markers of Endotoxin Exposure in Healthy Premenopausal Women in a Randomized Controlled Trial. J. Nutr. 2018, 148, 910–916. [Google Scholar] [CrossRef]
- Keirns, B.H.; Sciarrillo, C.M.; Koemel, N.A.; Emerson, S.R. Fasting, non-fasting and postprandial triglycerides for screening cardiometabolic risk. J. Nutr. Sci. 2021, 10, e75. [Google Scholar] [CrossRef] [PubMed]
- Boicean, A.; Ichim, C.; Sasu, S.-M.; Todor, S.B. Key Insights into Gut Alterations in Metabolic Syndrome. J. Clin. Med. 2025, 14, 2678. [Google Scholar] [CrossRef] [PubMed]
- Song, Q.; Zhang, X. The Role of Gut–Liver Axis in Gut Microbiome Dysbiosis Associated NAFLD and NAFLD-HCC. Biomedicines 2022, 10, 524. [Google Scholar] [CrossRef] [PubMed]
- Marco, M.L.; Heeney, D.; Binda, S.; Cifelli, C.J.; Cotter, P.D.; Foligne, B.; Ganzle, M.; Kort, R.; Pasin, G.; Pihlanto, A.; et al. Health benefits of fermented foods: Microbiota and beyond. Curr. Opin. Biotechnol. 2017, 44, 94–102. [Google Scholar] [CrossRef]
- Kok, C.R.; Hutkins, R. Yogurt and other fermented foods as sources of health-promoting bacteria. Nutr. Rev. 2018, 76, 4–15. [Google Scholar] [CrossRef]
- Chai, W.; Maskarinec, G.; Lim, U.; Boushey, C.J.; Wilkens, L.R.; Setiawan, V.W.; Le Marchand, L.; Randolph, T.W.; Jenkins, I.C.; Lampe, J.W.; et al. Association of Habitual Intake of Probiotic Supplements and Yogurt with Characteristics of the Gut Microbiome in the Multiethnic Cohort Adiposity Phenotype Study. Gut Microbiome 2023, 4, e14. [Google Scholar] [CrossRef]
- Usui, Y.; Kimura, Y.; Satoh, T.; Takemura, N.; Ouchi, Y.; Ohmiya, H.; Kobayashi, K.; Suzuki, H.; Koyama, S.; Hagiwara, S.; et al. Effects of long-term intake of a yogurt fermented with Lactobacillus delbrueckii subsp. bulgaricus 2038 and Streptococcus thermophilus 1131 on mice. Int. Immunol. 2018, 30, 319–331. [Google Scholar] [CrossRef]
- Garcia-Hernandez, J.; Moreno, Y.; Chuan, C.; Hernandez, M. In vivo study of the survival of Lactobacillus delbruecki subsp. bulgaricus CECT 4005T and Streptococcus thermophilus CECT 801 by DVC-FISH after consumption of fermented milk. J. Food Sci. 2012, 77, M593–M597. [Google Scholar] [CrossRef]
- Ağagündüz, D.; Yılmaz, B.; Şahin, T.Ö.; Güneşliol, B.E.; Ayten, Ş.; Russo, P.; Spano, G.; Rocha, J.M.; Bartkiene, E.; Özogul, F. Dairy lactic acid bacteria and their potential function in dietetics: The food–gut-health axis. Foods 2021, 10, 3099. [Google Scholar] [CrossRef]
- Kameyama, K.; Itoh, K. Intestinal colonization by a Lachnospiraceae bacterium contributes to the development of diabetes in obese mice. Microbes Environ. 2014, 29, 427–430. [Google Scholar] [CrossRef]
- Argov-Argaman, N.; Altman, H.; Janssen, J.N.; Daeem, S.; Raz, C.; Mesilati-Stahy, R.; Penn, S.; Monsonego-Ornan, E. Effect of milk fat globules on growth and metabolism in rats fed an unbalanced diet. Front. Nutr. 2023, 10, 1270171. [Google Scholar] [CrossRef] [PubMed]
- Scheithauer, T.P.M.; Rampanelli, E.; Nieuwdorp, M.; Vallance, B.A.; Verchere, C.B.; van Raalte, D.H.; Herrema, H. Gut Microbiota as a Trigger for Metabolic Inflammation in Obesity and Type 2 Diabetes. Front. Immunol. 2020, 11, 571731. [Google Scholar] [CrossRef] [PubMed]
- Hardie, D.G.; Pan, D.A. Regulation of fatty acid synthesis and oxidation by the AMP-activated protein kinase. Biochem. Soc. Trans. 2002, 30, 1064–1070. [Google Scholar] [CrossRef] [PubMed]
- Mondragon Portocarrero, A.D.C.; Lopez-Santamarina, A.; Lopez, P.R.; Ortega, I.S.I.; Duman, H.; Karav, S.; Miranda, J.M. Substitutive Effects of Milk vs. Vegetable Milk on the Human Gut Microbiota and Implications for Human Health. Nutrients 2024, 16, 3108. [Google Scholar] [CrossRef]
- Yadav, M.; Kapoor, A.; Verma, A.; Ambatipudi, K. Functional Significance of Different Milk Constituents in Modulating the Gut Microbiome and Infant Health. J. Agric. Food Chem. 2022, 70, 3929–3947. [Google Scholar] [CrossRef]
- Hanning, A.R.; Wang, X.; Hashemi, Z.; Wan, S.; England, A.; Jacobs, R.L.; Chan, C.B. Both low- and regular-fat cheeses mediate improved insulin sensitivity and modulate serum phospholipid profiles in insulin-resistant rats. J. Nutr. Biochem. 2019, 64, 144–151. [Google Scholar] [CrossRef]
- Popa, M.L.; Ichim, C.; Anderco, P.; Todor, S.B.; Pop-Lodromanean, D. MicroRNAs in the Diagnosis of Digestive Diseases: A Comprehensive Review. J. Clin. Med. 2025, 14, 2054. [Google Scholar] [CrossRef] [PubMed]
- Müller, G.A.; Müller, T.D. (Patho) physiology of glycosylphosphatidylinositol-anchored proteins I: Localization at plasma membranes and extracellular compartments. Biomolecules 2023, 13, 855. [Google Scholar] [CrossRef]
- Li, Y.; Li, L.; Zhang, Y.; Lu, J.; Tang, X.; Bi, C.; Qu, Y.; Chai, J. Clinical and pathological characteristics of metabolic dysfunction-associated steatotic liver disease and the key role of epigenetic regulation: Implications for molecular mechanism and treatment. Ther. Adv. Endocrinol. Metab. 2025, 16, 20420188251321602. [Google Scholar] [CrossRef]
- Percie du Sert, N.; Hurst, V.; Ahluwalia, A.; Alam, S.; Avey, M.T.; Baker, M.; Browne, W.J.; Clark, A.; Cuthill, I.C.; Dirnagl, U.; et al. The ARRIVE guidelines 2.0: Updated guidelines for reporting animal research. PLoS Biol. 2020, 18, e3000410. [Google Scholar] [CrossRef]
- Folch, J.; Lees, M.; Sloane Stanley, G.H. A simple method for the isolation and purification of total lipides from animal tissues. J. Biol. Chem. 1957, 226, 497–509. [Google Scholar] [CrossRef] [PubMed]
- de Campos Zani, S.C.; Wang, R.; Veida-Silva, H.; Clugston, R.D.; Yue, J.T.Y.; Mori, M.A.; Wu, J.; Chan, C.B. An Egg White-Derived Peptide Enhances Systemic Insulin Sensitivity and Modulates Markers of Non-Alcoholic Fatty Liver Disease in Obese, Insulin Resistant Mice. Metabolites 2023, 13, 174. [Google Scholar] [CrossRef] [PubMed]
- Schneider, C.A.; Rasband, W.S.; Eliceiri, K.W. NIH Image to ImageJ: 25 years of image analysis. Nat. Methods 2012, 9, 671–675. [Google Scholar] [CrossRef]
- Guo, K.; Li, L. Differential 12C-/13C-isotope dansylation labeling and fast liquid chromatography/mass spectrometry for absolute and relative quantification of the metabolome. Anal. Chem. 2009, 81, 3919–3932. [Google Scholar] [CrossRef]
- Zardini Buzatto, A.; Kwon, B.K.; Li, L. Development of a NanoLC-MS workflow for high-sensitivity global lipidomic analysis. Anal. Chim. Acta 2020, 1139, 88–99. [Google Scholar] [CrossRef]
- Weisburg, W.G.; Barns, S.M.; Pelletier, D.A.; Lane, D.J. 16S ribosomal DNA amplification for phylogenetic study. J. Bacteriol. 1991, 173, 697–703. [Google Scholar] [CrossRef]
- Caporaso, J.G.; Lauber, C.L.; Walters, W.A.; Berg-Lyons, D.; Lozupone, C.A.; Turnbaugh, P.J.; Fierer, N.; Knight, R. Global patterns of 16S rRNA diversity at a depth of millions of sequences per sample. Proc. Natl. Acad. Sci. USA 2011, 108 (Suppl. 1), 4516–4522. [Google Scholar] [CrossRef] [PubMed]
- Edgar, R.C.; Flyvbjerg, H. Error filtering, pair assembly and error correction for next-generation sequencing reads. Bioinformatics 2015, 31, 3476–3482. [Google Scholar] [CrossRef]
- Liber, J.A.; Bonito, G.; Benucci, G.M.N. CONSTAX2: Improved taxonomic classification of environmental DNA markers. Bioinformatics 2021, 37, 3941–3943. [Google Scholar] [CrossRef]
- Quast, C.; Pruesse, E.; Yilmaz, P.; Gerken, J.; Schweer, T.; Yarza, P.; Peplies, J.; Glockner, F.O. The SILVA ribosomal RNA gene database project: Improved data processing and web-based tools. Nucleic Acids Res. 2013, 41, D590–D596. [Google Scholar] [CrossRef]
- Chong, J.; Liu, P.; Zhou, G.; Xia, J. Using MicrobiomeAnalyst for comprehensive statistical, functional, and meta-analysis of microbiome data. Nat. Protoc. 2020, 15, 799–821. [Google Scholar] [CrossRef] [PubMed]
- Love, M.I.; Huber, W.; Anders, S. Moderated estimation of fold change and dispersion for RNA-seq data with DESeq2. Genome Biol. 2014, 15, 550. [Google Scholar] [CrossRef] [PubMed]






| Groups (n = 16) | ||||
|---|---|---|---|---|
| HFD | MILK | YOG | CHE | |
| Baseline body weight (g) | 25.6 (0.3) a | 24.6 (0.4) a | 24.8 (0.4) a | 25.1 (0.3) a |
| Final body weight (g) | 39.5 (0.9) a | 33.4 (0.3) b | 33.5 (0.8) b | 35.4 (1.0) b |
| Body weight gain (g) | 13.9 (0.9) a | 8.5 (0.9) b | 9.2 (0.7) b | 10.3 (1.2) b |
| Finalfat body mass (g) | 12.6 (0.5) a | 8.5 (0.6) b | 8.7 (0.6) b | 9.9 (0.7) b |
| Final lean body mass (g) | 21.9 (1.1) a | 20.6 (0.7) b | 20.8 (1.2) b | 21.2 (0.9) a,b |
| Lean-to-fat mass ratio | 1.7 (0.3) a | 2.7 (1.1) b | 2.6 (0.7) b | 2.3 (0.8) a,b |
| Average energy intake (kcal/day/mouse) 3 | 12.6 (0.2) a | 12.0 (0.1) a | 12.3 (0.1) a | 11.9 (0.3) a |
| Energy expenditure (kcal/d) 4 | 11.6 (0.2) a | 13.1 (0.2) b | 12.8 (0.2) b | 12.9(0.2) b |
| Baseline fasting blood glucose (mmol/L) | 8.1 (0.4) a | 8.2 (0.3) a | 8.0 (0.4) a | 7.5 (0.3) a |
| Final fasting blood glucose (mmol/L) | 10.6 (0.3) a | 9.3 (0.3) b | 9.2 (0.2) b | 9.4 (0.4) b |
| Final serum insulin (pmol/L; n = 8) | 158.5 (31.5) a | 61.9 (6.9) b | 94.7 (18.8) a,b | 94.7 (17.0) a,b |
| HOMA-IR (n = 8) | 3.4 (0.7) a | 1.3 (0.2) b | 2.0 (0.3) a,b | 2.0 (0.4) a,b |
| Final fasting serum triacylglycerol (mg/dL; n = 8) 5 | 169.2 (16.3) a | 157.4 (23.8) a | 144.4 (16.3) a | 149.6 (11.6) a |
| Final refed serum triacylglycerol (mg/dL; n = 8) 6 | 308.5 (41.9) a | 191.1 (14.3) b | 208.6 (16.6) b | 240 (19.6) a,b |
| Final fasting serum cholesterol (mg/dL; n = 8) | 23.2 (3.3) a | 23.9 (1.3) a | 22.9 (1.2) a | 23.1 (1.8) a |
| Final refed serum cholesterol (mg/dL; n = 8) | 23.1 (2.7) a | 20.4 (1.6) a | 25.5 (1.8) a | 20.4 (1.2) a |
Disclaimer/Publisher’s Note: The statements, opinions and data contained in all publications are solely those of the individual author(s) and contributor(s) and not of MDPI and/or the editor(s). MDPI and/or the editor(s) disclaim responsibility for any injury to people or property resulting from any ideas, methods, instructions or products referred to in the content. |
© 2025 by the authors. Licensee MDPI, Basel, Switzerland. This article is an open access article distributed under the terms and conditions of the Creative Commons Attribution (CC BY) license (https://creativecommons.org/licenses/by/4.0/).
Share and Cite
Yuzbashian, E.; Fernando, D.N.; Jacobs, R.L.; Lesker, T.-R.; Strowig, T.; Ussar, S.; Chan, C.B. A Comparison of the Effects of Milk, Yogurt, and Cheese on Insulin Sensitivity, Hepatic Steatosis, and Gut Microbiota in Diet-Induced Obese Male Mice. Int. J. Mol. Sci. 2025, 26, 5026. https://doi.org/10.3390/ijms26115026
Yuzbashian E, Fernando DN, Jacobs RL, Lesker T-R, Strowig T, Ussar S, Chan CB. A Comparison of the Effects of Milk, Yogurt, and Cheese on Insulin Sensitivity, Hepatic Steatosis, and Gut Microbiota in Diet-Induced Obese Male Mice. International Journal of Molecular Sciences. 2025; 26(11):5026. https://doi.org/10.3390/ijms26115026
Chicago/Turabian StyleYuzbashian, Emad, Dineli N. Fernando, René L. Jacobs, Till-Robin Lesker, Till Strowig, Siegfried Ussar, and Catherine B. Chan. 2025. "A Comparison of the Effects of Milk, Yogurt, and Cheese on Insulin Sensitivity, Hepatic Steatosis, and Gut Microbiota in Diet-Induced Obese Male Mice" International Journal of Molecular Sciences 26, no. 11: 5026. https://doi.org/10.3390/ijms26115026
APA StyleYuzbashian, E., Fernando, D. N., Jacobs, R. L., Lesker, T.-R., Strowig, T., Ussar, S., & Chan, C. B. (2025). A Comparison of the Effects of Milk, Yogurt, and Cheese on Insulin Sensitivity, Hepatic Steatosis, and Gut Microbiota in Diet-Induced Obese Male Mice. International Journal of Molecular Sciences, 26(11), 5026. https://doi.org/10.3390/ijms26115026

