TP53I11 Functions Downstream of Multiple MicroRNAs to Increase ER Calcium Levels and Inhibits Cancer Cell Proliferation
Abstract
1. Introduction
2. Results
2.1. Functional Screening Led to the Identification of Ten miRNAs That Lower ER Ca2+ Levels
2.2. Comprehensive RNA-Seq Analysis Reveals Target Genes and Pathways Associated with ER- Ca2+-Lowering miRNAs
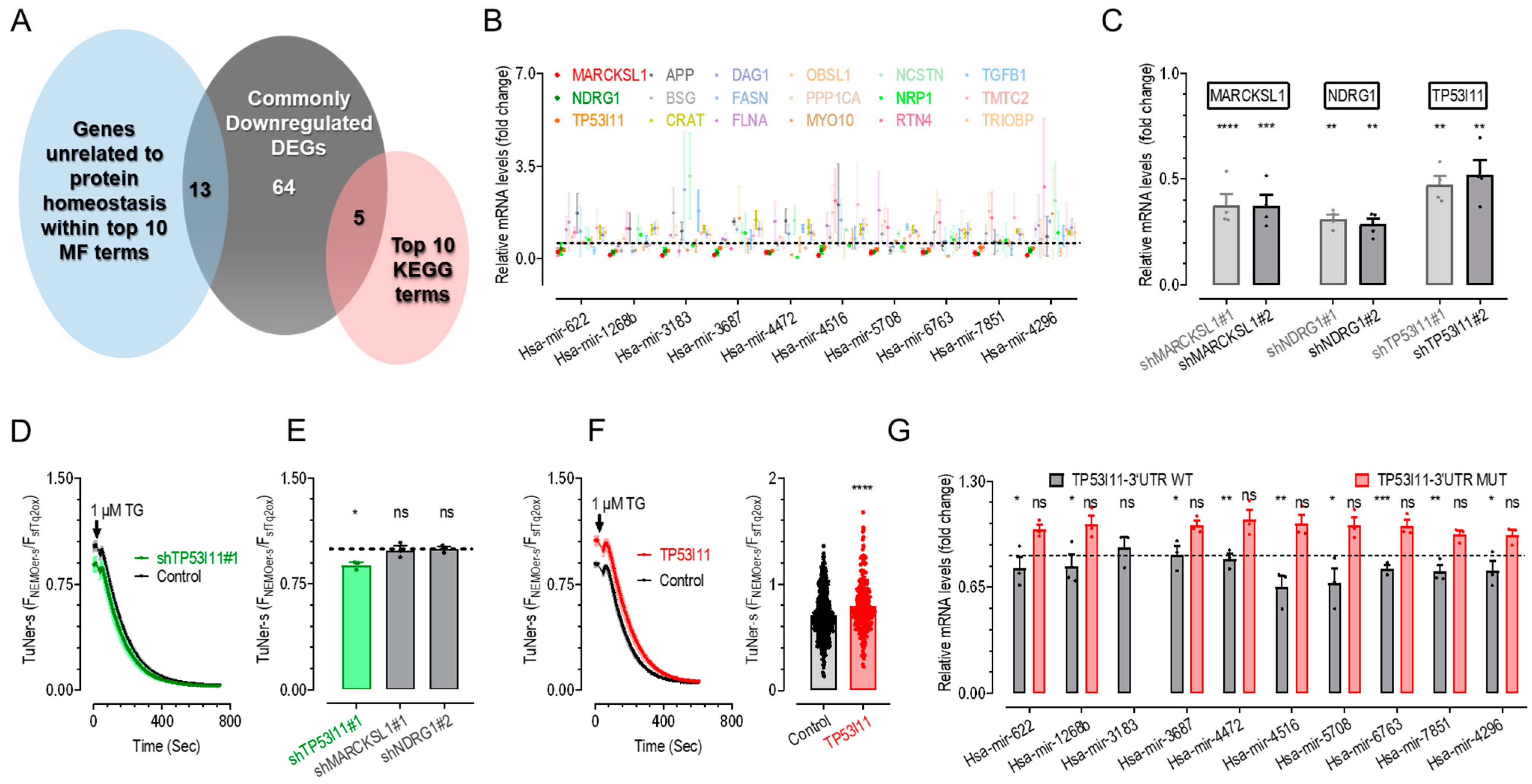
2.3. Identification and Validation of TP53I11 as a Common Target of ER-Ca2+-Lowering miRNAs
2.4. TP53I11 Regulates ER Ca2+ Levels and Cancer Cell Proliferation Under DOX Treatment
3. Discussion
4. Materials and Methods
4.1. Plasmid Construction
4.2. Cell Culture and Transfection and Generation of Stable Lines
4.3. Ca2+ Imaging
4.4. RNA-Seq and Bioinformatic Analysis
4.5. Quantitative Real-Time PCR (RT-qPCR)
4.6. Dual-Luciferase Reporter Assay
4.7. Cell Proliferation Assay
4.8. Statistics
5. Conclusions
Supplementary Materials
Author Contributions
Funding
Institutional Review Board Statement
Informed Consent Statement
Data Availability Statement
Acknowledgments
Conflicts of Interest
References
- Suzuki, J.; Kanemaru, K.; Iino, M. Genetically Encoded Fluorescent Indicators for Organellar Calcium Imaging. Biophys. J. 2016, 111, 1119–1131. [Google Scholar] [CrossRef] [PubMed]
- Davis, F.M.; Janoshazi, A.; Janardhan, K.S.; Steinckwich, N.; D’Agostin, D.M.; Petranka, J.G.; Desai, P.N.; Roberts-Thomson, S.J.; Bird, G.S.; Tucker, D.K.; et al. Essential role of Orai1 store-operated calcium channels in lactation. Proc. Natl. Acad. Sci. USA 2015, 112, 5827–5832. [Google Scholar] [CrossRef]
- Pathak, T.; Trebak, M. Mitochondrial Ca2+ signaling. Pharmacol. Ther. 2018, 192, 112–123. [Google Scholar] [CrossRef]
- Berridge, M.J.; Bootman, M.D.; Roderick, H.L. Calcium signalling: Dynamics, homeostasis and remodelling. Nat. Rev. Mol. Cell Biol. 2003, 4, 517–529. [Google Scholar] [CrossRef] [PubMed]
- Berridge, M.J.; Lipp, P.; Bootman, M.D. The versatility and universality of calcium signalling. Nat. Rev. Mol. Cell Biol. 2000, 1, 11–21. [Google Scholar] [CrossRef] [PubMed]
- Zhang, Q.; Huang, Y.; Wu, A.; Duan, Q.; He, P.; Huang, H.; Gao, Y.; Nie, K.; Liu, Q.; Wang, L. Calcium/calmodulin-dependent serine protein kinase exacerbates mitochondrial calcium uniporter-related mitochondrial calcium overload by phosphorylating alpha-synuclein in Parkinson’s disease. Int. J. Biochem. Cell Biol. 2023, 157, 106385. [Google Scholar] [CrossRef]
- Elasoru, S.E.; Zhang, R.; Norris, R.; Lotteau, S.; Gavali, J.; Li, L.; Shull, G.E.; Philipson, K.D.; Ottolia, M.; Goldhaber, J.I. Effects of PMCA1 knockout on ventricular cardiomyocyte calcium homeostasis. Biophys. J. 2023, 122, 164A. [Google Scholar] [CrossRef]
- Uzhachenko, R.; Shimamoto, A.; Chirwa, S.S.; Ivanov, S.V.; Ivanova, A.V.; Shanker, A. Mitochondrial Fus1/Tusc2 and cellular Ca2(+) homeostasis: Tumor suppressor, anti-inflammatory and anti-aging implications. Cancer Gene Ther. 2022, 29, 1307–1320. [Google Scholar] [CrossRef]
- Dang, D.; Rao, R. Calcium-ATPases: Gene disorders and dysregulation in cancer. Biochim. Biophys. Acta 2016, 1863 Pt B, 1344–1350. [Google Scholar] [CrossRef]
- Luciani, D.S.; Gwiazda, K.S.; Yang, T.-L.B.; Kalynyak, T.B.; Bychkivska, Y.; Frey, M.H.Z.; Jeffrey, K.D.; Sampaio, A.V.; Underhill, T.M.; Johnson, J.D. Roles of IP3R and RyR Ca2+ Channels in Endoplasmic Reticulum Stress and beta-Cell Death. Diabetes 2009, 58, 422–432. [Google Scholar] [CrossRef] [PubMed]
- Ryan, T.; Sharma, P.; Ignatchenko, A.; MacLennan, D.H.; Kislinger, T.; Gramolini, A.O. Gramolini. Identification of novel ryanodine receptor 1 (RyR1) protein interaction with calcium homeostasis endoplasmic reticulum protein (CHERP). J. Biol. Chem. 2011, 286, 17060–17068. [Google Scholar] [CrossRef]
- Gong, D.; Chi, X.; Wei, J.; Zhou, G.; Huang, G.; Zhang, L.; Wang, R.; Lei, J.; Chen, S.R.W.; Yan, N. Modulation of cardiac ryanodine receptor 2 by calmodulin. Nature 2019, 572, 347–351. [Google Scholar] [CrossRef]
- Ogawa, Y. Role of ryanodine receptors. Crit. Rev. Biochem. Mol. Biol. 1994, 29, 229–274. [Google Scholar] [CrossRef] [PubMed]
- Lemos, F.O.; Bultynck, G.; Parys, J.B. A comprehensive overview of the complex world of the endo- and sarcoplasmic reticulum Ca2+-leak channels. Biochim. Et Biophys. Acta-Mol. Cell Res. 2021, 1868, 119020. [Google Scholar] [CrossRef]
- Zheng, M.; Liu, X.; Lin, J.; Liu, X.; Wang, Z.; Xin, M.; Yao, Y.; Peng, H.; Zhou, D.-X.; Ni, Z.; et al. Histone acetyltransferase GCN5 contributes to cell wall integrity and salt stress tolerance by altering the expression of cellulose synthesis genes. Plant J. 2019, 97, 587–602. [Google Scholar] [CrossRef]
- Wang, Q.C.; Zheng, Q.X.; Tan, H.Y.; Zhang, B.; Li, X.L.; Yang, Y.X.; Yu, J.; Liu, Y.; Chai, H.; Wang, X.; et al. TMCO1 is an ER Ca2+ load-activated Ca2+ channel. Cell 2016, 165, 1454–1466. [Google Scholar] [CrossRef] [PubMed]
- Xu, H.; Fang, T.; Omran, R.P.; Whiteway, M.; Jiang, L. RNA sequencing reveals an additional Crz1-binding motif in promoters of its target genes in the human fungal pathogen Candida albicans. Cell Commun. Signal. 2020, 18, 1. [Google Scholar] [CrossRef] [PubMed]
- Jeong, J.; Kim, W.; Hens, J.; Dann, P.; Schedin, P.; Friedman, P.A.; Wysolmerski, J.J. NHERF1 Is Required for Localization of PMCA2 and Suppression of Early Involution in the Female Lactating Mammary Gland. Endocrinology 2019, 160, 1797–1810. [Google Scholar] [CrossRef] [PubMed]
- Calabrese, L.; Serani, A.; Natale, S.; Tedeschi, V.; Guida, N.; Valsecchi, V.; Secondo, A.; Formisano, L.; Annunziato, L.; Molinaro, P. Identification and characterization of the promoter and transcription factors regulating the expression of cerebral sodium/calcium exchanger 2 (NCX2) gene. Cell Calcium 2022, 102, 102542. [Google Scholar] [CrossRef]
- Valsecchi, V.; Laudati, G.; Cuomo, O.; Sirabella, R.; Annunziato, L.; Pignataro, G. The hypoxia sensitive metal transcription factor MTF-1 activates NCX1 brain promoter and participates in remote postconditioning neuroprotection in stroke. Cell Death Dis. 2021, 12, 1–11. [Google Scholar] [CrossRef]
- Bhardwaj, A.; Bhardwaj, R.; Saini, A.; Dhawan, D.K.; Kaur, T. Impact of Calcium Influx on Endoplasmic Reticulum in Excitotoxic Neurons: Role of Chemical Chaperone 4-PBA. Cell. Mol. Neurobiol. 2023, 43, 1619–1635. [Google Scholar] [CrossRef] [PubMed]
- Bhardwaj, R.; Bhardwaj, A.; Dhawan, D.K.; Tandon, C.; Kaur, T. 4-PBA rescues hyperoxaluria induced nephrolithiasis by modulating urinary glycoproteins: Cross talk between endoplasmic reticulum, calcium homeostasis and mitochondria. Life Sci. 2022, 305, 120786. [Google Scholar] [CrossRef]
- Gomez-Suaga, P.; Morotz, G.M.; Markovinovic, A.; Martin-Guerrero, S.M.; Preza, E.; Arias, N.; Mayl, K.; Aabdien, A.; Gesheva, V.; Nishimura, A.; et al. Disruption of ER-mitochondria tethering and signalling in C9orf72-associated amyotrophic lateral sclerosis and frontotemporal dementia. Aging Cell 2022, 21, e13549. [Google Scholar] [CrossRef] [PubMed]
- Skobeleva, K.; Shalygin, A.; Mikhaylova, E.; Guzhova, I.; Ryazantseva, M.; Kaznacheyeva, E. The STIM1/2-Regulated Calcium Homeostasis Is Impaired in Hippocampal Neurons of the 5xFAD Mouse Model of Alzheimer’s Disease. Int. J. Mol. Sci. 2022, 23, 14810. [Google Scholar] [CrossRef] [PubMed]
- van Goor, M.K.C.; van der Wijst, J.; Hoenderop, J.G.J. Jealous protons sour another happy marriage; the story of how TRPV5 and PI(4,5)P-2 split up. Cell Calcium 2022, 105, 102609. [Google Scholar] [CrossRef]
- Jantti, H.; Sitnikova, V.; Ishchenko, Y.; Shakirzyanova, A.; Giudice, L.; Ugidos, I.F.; Gomez-Budia, M.; Korvenlaita, N.; Ohtonen, S.; Belaya, I.; et al. Microglial amyloid beta clearance is driven by PIEZO1 channels. J. Neuroinflammation 2022, 19, 147. [Google Scholar] [CrossRef]
- Herraiz-Martinez, A.; Tarifa, C.; Jimenez-Sabado, V.; Llach, A.; Godoy-Marin, H.; Colino, H.; Nolla-Colomer, C.; Casabella, S.; Izquierdo-Castro, P.; Benitez, I.; et al. Influence of sex on intracellular calcium homoeostasis in patients with atrial fibrillation. Cardiovasc. Res. 2022, 118, 1033–1045. [Google Scholar] [CrossRef] [PubMed]
- Lee, Y.; Park, J.; Lee, G.; Yoon, S.; Min, C.K.; Kim, T.G.; Yamamoto, T.; Kim, D.H.; Lee, K.W.; Eom, S.H. S92 phosphorylation induces structural changes in the N-terminus domain of human mitochondrial calcium uniporter. Sci. Rep. 2020, 10, 9131. [Google Scholar] [CrossRef] [PubMed]
- Binmahfouz, L.S.; Centeno, P.P.; Conigrave, A.D.; Ward, D.T. Identification of Serine-875 as an Inhibitory Phosphorylation Site in the Calcium-Sensing Receptor. Mol. Pharmacol. 2019, 96, 204–211. [Google Scholar]
- Gonnot, F.; Boulogne, L.; Brun, C.; Dia, M.; Gouriou, Y.; Bidaux, G.; Chouabe, C.; Crola Da Silva, C.; Ducreux, S.; Pillot, B.; et al. SERCA2 phosphorylation at serine 663 is a key regulator of Ca2+ homeostasis in heart diseases. Nat. Commun. 2023, 14, 3346. [Google Scholar] [CrossRef] [PubMed]
- Lee, R.C.; Feinbaum, R.L.; Ambros, V. The C. elegans heterochronic gene lin-4 encodes small RNAs with antisense complementarity to lin-14. Cell 1993, 75, 843–854. [Google Scholar] [CrossRef]
- Lau, N.C.; Lim, L.P.; Weinstein, E.G.; Bartel, D.P. An abundant class of tiny RNAs with probable regulatory roles in Caenorhabditis elegans. Science 2001, 294, 858–862. [Google Scholar] [CrossRef]
- Lagos-Quintana, M.; Rauhut, R.; Yalcin, A.; Meyer, J.; Lendeckel, W.; Tuschl, T. Identification of tissue-specific microRNAs from mouse. Curr. Biol. 2002, 12, 735–739. [Google Scholar] [CrossRef]
- Wang, J.F.; Zhou, H.; Chen, Y.Q.; Luo, Q.J.; Qu, L.H. Identification of 20 microRNAs from Oryza sativa. Nucleic Acids Res. 2004, 32, 1688–1695. [Google Scholar] [CrossRef]
- Deng, M.F.; Zhang, Q.P.; Wu, Z.Z.; Ma, T.; He, A.D.; Zhang, T.M.; Ke, X.; Yu, Q.T.; Han, Y.Y.; Lu, Y.M. Mossy cell synaptic dysfunction causes memory imprecision via miR-128 inhibition of STIM2 in Alzheimer’s disease mouse model. Aging Cell 2020, 19, e13144. [Google Scholar] [CrossRef] [PubMed]
- Vashisht, A.; Tanwar, J.; Motiani, R.K. Regulation of proto-oncogene Orai3 by miR18a/b and miR34a. Cell Calcium 2018, 75, 101–111. [Google Scholar] [CrossRef] [PubMed]
- Williams, A.L.; Walton, C.B.; MacCannell, K.A.; Avelar, A.; Shohet, R.V. HIF-1 regulation of miR-29c impairs SERCA2 expression and cardiac contractility. Am. J. Physiol. -Heart Circ. Physiol. 2019, 316, H554–H565. [Google Scholar] [CrossRef] [PubMed]
- Gabani, M.; Liu, J.; Ait-Aissa, K.; Koval, O.; Kim, Y.R.; Castaneda, D.; Vikram, A.; Jacobs, J.S.; Grumbach, I.; Trebak, M.; et al. MiR-204 regulates type 1 IP3R to control vascular smooth muscle cell contractility and blood pressure. Cell Calcium 2019, 80, 18–24. [Google Scholar] [CrossRef] [PubMed]
- Chiang, D.Y.; Kongchan, N.; Beavers, D.L.; Alsina, K.M.; Voigt, N.; Neilson, J.R.; Jakob, H.; Martin, J.F.; Dobrev, D.; Wehrens, X.H.T.; et al. Loss of MicroRNA-106b-25 Cluster Promotes Atrial Fibrillation by Enhancing Ryanodine Receptor Type-2 Expression and Calcium Release. Circ. -Arrhythmia Electrophysiol. 2014, 7, 1214–1222. [Google Scholar] [CrossRef]
- Zhu, J.J.; Zhang, C.L.; Wang, Z.J.; Shi, L.H.; Li, L.; Wu, H.; Liu, M. miR-138-5p targets MCU to inhibit mitochondrial biogenesis and colorectal cancer growth. J. Cell. Mol. Med. 2023, 27, 2112–2122. [Google Scholar] [CrossRef] [PubMed]
- Soares Melo, S.F.; Barauna, V.G.; Neves, V.J.; Fernandes, T.; Lara, L.d.S.; Mazzotti, D.R.; Oliveira, E.M. Exercise training restores the cardiac microRNA-1 and-214 levels regulating Ca2+ handling after myocardial infarction. Bmc Cardiovasc. Disord. 2015, 15, 166. [Google Scholar]
- Li, J.; Wang, L.; Chen, Y.; Yang, Y.; Liu, J.; Liu, K.; Lee, Y.T.; He, N.; Zhou, Y.; Wang, Y. Visible light excited ratiometric-GECIs for long-term in-cellulo monitoring of calcium signals. Cell Calcium 2020, 87, 102165. [Google Scholar] [CrossRef] [PubMed]
- Gu, W.; Chen, J.-H.; Zhang, Y.; Wang, Z.; Li, J.; Wang, S.; Zhang, H.; Jiang, A.; Zhong, Z.; Zhang, J.; et al. Highly dynamic and sensitive NEMOer calcium indicators for imaging ER calcium signals in excitable cells. bioRxiv 2024. bioRxiv:2024.03.08.583332. [Google Scholar]
- Wang, L.; Li, J.; Wang, Y.; Zhong, Z.; Wang, Y.; Huang, R.; Zhang, B.; Liu, P.; Ye, E.; Cao, R.; et al. Genome-wide CRISPR screen identifies AC9 as a key regulator of ER calcium homeostasis involved in neuronal differentiation. bioRxiv 2024. bioRxiv:2024.02.05.578803. [Google Scholar]
- Zhang, X.P.; Li, M.Q.; Zuo, K.Q.; Li, D.; Ye, M.; Ding, L.B.; Cai, H.D.; Fu, D.; Fan, Y.B.; Lv, Z.W. Upregulated miR-155 in Papillary Thyroid Carcinoma Promotes Tumor Growth by Targeting APC and Activating Wnt/β-Catenin Signaling. J. Clin. Endocrinol. Metab. 2013, 98, E1305–E1313. [Google Scholar] [CrossRef]
- Zhang, Z.P.; Liu, S.Q.; Shi, R.L.; Zhao, G.F. miR-27 promotes human gastric cancer cell metastasis by inducing epithelial-to-mesenchymal transition. Cancer Genet. 2011, 204, 486–491. [Google Scholar] [CrossRef] [PubMed]
- Hsieh, I.S.; Chang, K.C.; Tsai, Y.T.; Ke, J.Y.; Lu, P.J.; Lee, K.H.; Yeh, S.D.; Hong, T.M.; Chen, Y.L. MicroRNA-320 suppresses the stem cell-like characteristics of prostate cancer cells by downregulating the Wnt/beta-catenin signaling pathway. Carcinogenesis 2013, 34, 530–538. [Google Scholar] [CrossRef]
- Cong, N.N.; Du, P.; Zhang, A.L.; Shen, F.J.; Su, J.; Pu, P.Y.; Wang, T.; Zjang, J.; Kang, C.S.; Zhang, Q.Y. Downregulated microRNA-200a promotes EMT and tumor growth through the Wnt/β-catenin pathway by targeting the E-cadherin repressors ZEB1/ZEB2 in gastric adenocarcinoma. Oncol. Rep. 2013, 29, 1579–1587. [Google Scholar] [CrossRef]
- Patel, R.K.; West, J.D.; Jiang, Y.; Fogarty, E.A.; Grimson, A. Robust partitioning of microRNA targets from downstream regulatory changes. Nucleic Acids Res. 2020, 48, 9724–9746. [Google Scholar] [CrossRef] [PubMed]
- Hermann, A.; Donato, R.; Weiger, T.M.; Chazin, W.J. S100 calcium binding proteins and ion channels. Front. Pharmacol. 2012, 3, 23530. [Google Scholar] [CrossRef] [PubMed]
- Xiao, T.Q.; Xu, Z.J.; Zhou, Y.S.; Zhang, H.; Geng, J.S.; Liang, Y.; Qiao, H.; Suo, G.L. Loss of TP53I11 Enhances the Extracellular Matrix-independent Survival by Promoting Activation of AMPK. Iubmb Life 2019, 71, 183–191. [Google Scholar] [CrossRef]
- Zheng, S.; Zhao, D.; Hou, G.; Zhao, S.; Zhang, W.; Wang, X.; Li, L.; Lin, L.; Tang, T.-S.; Hu, Y. iASPP suppresses Gp78-mediated TMCO1 degradation to maintain Ca2+ homeostasis and control tumor growth and drug resistance. Proc. Natl. Acad. Sci. USA 2022, 119, e2111380119. [Google Scholar] [CrossRef]
- Giorgi, C.; Bonora, M.; Sorrentino, G.; Missiroli, S.; Poletti, F.; Suski, J.M.; Ramirez, F.G.; Rizzuto, R.; Di Virgilio, F.; Zito, E.; et al. p53 at the endoplasmic reticulum regulates apoptosis in a Ca2+-dependent manner. Proc. Natl. Acad. Sci. USA 2015, 112, 1779–1784. [Google Scholar] [CrossRef]
- Li, W.; Kawaguchi, K.; Tanaka, S.; He, C.; Maeshima, Y.; Suzuki, E.; Toi, M. Cellular senescence triggers intracellular acidification and lysosomal pH alkalinized via ATP6AP2 attenuation in breast cancer cells. Commun. Biol. 2023, 6, 1147. [Google Scholar] [CrossRef] [PubMed]
- Akhlaq, A.; Ashraf, M.; Omer, M.O.; Altaf, I. Carvacrol-Fabricated Chitosan Nanoparticle Synergistic Potential with Topoisomerase Inhibitors on Breast and Cervical Cancer Cells. Acs Omega 2023, 8, 31826–31838. [Google Scholar] [CrossRef] [PubMed]
- Kumar, K.; Moitra, P.; Bashir, M.; Kondaiah, P.; Bhattacharya, S. Natural tripeptide capped pH-sensitive gold nanoparticles for efficacious doxorubicin delivery both in vitro and in vivo. Nanoscale 2020, 12, 1067–1074. [Google Scholar] [CrossRef] [PubMed]
- Sharma, P.; Barlow, W.E.; Godwin, A.K.; Parkes, E.E.; Knight, L.A.; Walker, S.M.; Kennedy, R.D.; Harkin, D.P.; Logan, G.E.; Steele, C.J.; et al. Validation of the DNA Damage Immune Response Signature in Patients With Triple-Negative Breast Cancer From the SWOG 9313c Trial. J. Clin. Oncol. 2019, 37, 3484–3492. [Google Scholar] [CrossRef]
- Marchi, S.; Giorgi, C.; Galluzzi, L.; Pinton, P. Ca2+ Fluxes and Cancer. Mol. Cell 2020, 78, 1055–1069. [Google Scholar] [CrossRef] [PubMed]
- Noman, M.Z.; Buart, S.; Romero, P.; Ketari, S.; Janji, B.; Mari, B.; Mami-Chouaib, F.; Chouaib, S. Hypoxia-Inducible miR-210 Regulates the Susceptibility of Tumor Cells to Lysis by Cytotoxic T Cells. Cancer Res. 2012, 72, 4629–4641. [Google Scholar] [CrossRef]
- Zhu, B.; Tian, T.; Zhao, M. MiR-645 promotes proliferation and migration of non-small cell lung cancer cells by targeting TP53I11. Eur. Rev. Med. Pharmacol. Sci. 2020, 24, 6150–6156. [Google Scholar] [PubMed]
- Humeau, J.; Bravo-San Pedro, J.M.; Vitale, I.; Nuñez, L.; Villalobos, C.; Kroemer, G.; Senovilla, L. Calcium signaling and cell cycle: Progression or death. Cell Calcium 2018, 70, 3–15. [Google Scholar] [CrossRef] [PubMed]
- Lindner, P.; Christensen, S.B.; Nissen, P.; Moller, J.V.; Engedal, N. Cell death induced by the ER stressor thapsigargin involves death receptor 5, a non-autophagic function of MAP1LC3B, and distinct contributions from unfolded protein response components. Cell Commun. Signal. 2020, 18, 12. [Google Scholar] [CrossRef]
- Hagio, K.; Furuya, S.; Nakamura, J.; Maruyama, S.; Shiraishi, K.; Shimizu, H.; Akaike, H.; Hosomura, N.; Kawaguchi, Y.; Amemiya, H.; et al. High miR-3687 Expression Affects Migratory and Invasive Ability of Oesophageal Carcinoma. Anticancer. Res. 2019, 39, 557–565. [Google Scholar] [CrossRef]
- Ronnau, C.G.H.; Fussek, S.; Smit, F.P.; Aalders, T.W.; van Hooij, O.; Pinto, P.M.C.; Burchardt, M.; Schalken, J.A.; Verhaegh, G.W. Upregulation of miR-3195, miR-3687 and miR-4417 is associated with castration-resistant prostate cancer. World J. Urol. 2021, 39, 3789–3797. [Google Scholar] [CrossRef]
- Benoist, G.E.; van Oort, I.M.; Boerrigter, E.; Verhaegh, G.W.; van Hooij, O.; Groen, L.; Smit, F.; de Mol, P.; Hamberg, P.; Dezentje, V.O.; et al. Prognostic Value of Novel Liquid Biomarkers in Patients with Metastatic Castration-Resistant Prostate Cancer Treated with Enzalutamide: A Prospective Observational Study. Clin. Chem. 2020, 66, 842–851. [Google Scholar] [CrossRef]
- Xie, Q.; Chen, C.; Li, H.; Xu, J.; Wu, L.; Yu, Y.; Ren, S.; Li, H.; Hua, X.; Yan, H.; et al. miR-3687 Overexpression Promotes Bladder Cancer Cell Growth by Inhibiting the Negative Effect of FOXP1 on Cyclin E2 Transcription. Mol. Ther. 2019, 27, 1028–1038. [Google Scholar] [CrossRef]
- Sameer, C.A.; Shah, M.; Nandy, D.; Gupta, R. Genomic Index of Sensitivity to Chemotherapy for Triple Negative Breast Cancer. Asian Pac. J. Cancer Prev. APJCP 2023, 24, 2043–2053. [Google Scholar] [CrossRef]
- Wang, Y.W.; Zhang, W.; Ma, R. Bioinformatic identification of chemoresistance-associated microRNAs in breast cancer based on microarray data. Oncol. Rep. 2018, 39, 1003–1010. [Google Scholar] [CrossRef]
- Kim, J.E.; Kim, B.G.; Jang, Y.; Kang, S.; Lee, J.H.; Cho, N.H. The stromal loss of miR-4516 promotes the FOSL1-dependent proliferation and malignancy of triple negative breast cancer. Cancer Lett. 2020, 469, 256–265. [Google Scholar] [CrossRef] [PubMed]
- Liu, C.Y.; Min, L.; Kuang, J.Y.; Zhu, C.S.; Qiu, X.Y.; Zhu, L.Y. Bioinformatic Identification of miR-622 Key Target Genes and Experimental Validation of the miR-622-RNF8 Axis in Breast Cancer. Front. Oncol. 2019, 9, 1114. [Google Scholar] [CrossRef]
- Tang, P.; Shen, Y.Y.; Yang, J.H.; Wen, N.; Liu, Y.; Zeng, Q.Q.; Yin, T.T. miR-622 Induces Breast Cancer Cell MCF-7 Proliferation, Migration, and Invasion by Directly Negatively Targeting EYA1. J. Nanomater. 2022, 2022, 9000689. [Google Scholar] [CrossRef]
- Orlandella, F.M.; Mariniello, R.M.; Mirabelli, P.; De Stefano, A.E.; Iervolino, P.L.C.; Lasorsa, V.A.; Capasso, M.; Giannatiempo, R.; Rongo, M.; Incoronato, M.; et al. miR-622 is a novel potential biomarker of breast carcinoma and impairs motility of breast cancer cells through targeting NUAK1 kinase. Br. J. Cancer 2020, 123, 426–437. [Google Scholar] [CrossRef]
- Calin, G.A.; Croce, C.M. MicroRNA signatures in human cancers. Nat. Rev. Cancer 2006, 6, 857–866. [Google Scholar] [CrossRef] [PubMed]
- Xiao, T.Q.; Xu, Z.J.; Zhang, H.; Geng, J.S.; Qiao, Y.; Liang, Y.; Yu, Y.Z.; Dong, Q.; Suo, G.L. TP53I11 suppresses epithelial-mesenchymal transition and metastasis of breast cancer cells. Bmb Rep. 2019, 52, 379–384. [Google Scholar] [CrossRef] [PubMed]
- Liu, X.M.; Xiong, X.F.; Song, Y.; Tang, R.J.; Liang, X.Q.; Cao, E.H. Possible roles of a tumor suppressor gene PIG11 in hepatocarcinogenesis and As2O3-induced apoptosis in liver cancer cells. J. Gastroenterol. 2009, 44, 460–469. [Google Scholar] [CrossRef]
- Wang, L.; Huang, J.X.; Jiang, M.H.; Lin, H. Tissue-specific transplantation antigen P35B immune response-mediated metabolism coupling cell cycle to postreplication repair network in no-tumor hepatitis/cirrhotic tissues (HBV or HCV infection) by biocomputation. Immunol. Res. 2012, 52, 258–268. [Google Scholar] [CrossRef] [PubMed]
- Zheng, Q.X.; Yang, Q.; Zhou, J.M.; Gu, X.Y.; Zhou, H.B.; Dong, X.J.; Zhu, H.H.; Chen, Z. Immune signature-based hepatocellular carcinoma subtypes may provide novel insights into therapy and prognosis predictions. Cancer Cell Int. 2021, 21, 330. [Google Scholar] [CrossRef] [PubMed]
- Ramachandran, C.; Rodriguez, S.; Ramachandran, R.; Nair, P.K.R.; Fonseca, H.; Khatib, Z.; Escalon, E.; Melnick, S.J. Expression profiles of apoptotic genes induced by curcumin in human breast cancer and mammary epithelial cell lines. Anticancer. Res. 2005, 25, 3293–3302. [Google Scholar]
- Gu, J.; Zhang, S.; He, X.; Chen, S.F.; Wang, Y. High expression of PIG11 correlates with poor prognosis in gastric cancer. Exp. Ther. Med. 2021, 21, 249. [Google Scholar] [CrossRef]
- Kim, J.; Yu, L.; Chen, W.; Xu, Y.; Wu, M.; Todorova, D.; Tang, Q.; Feng, B.; Jiang, L.; He, J.; et al. Wild-Type p53 Promotes Cancer Metabolic Switch by Inducing PUMA-Dependent Suppression of Oxidative Phosphorylation. Cancer Cell 2019, 35, 191–203.e8. [Google Scholar] [CrossRef]
- Altuvia, Y. Clustering and conservation patterns of human microRNAs. Nucleic Acids Res. 2005, 33, 2697–2706. [Google Scholar] [CrossRef]
- Kozomara, A.; Birgaoanu, M.; Griffiths-Jones, S. miRBase: From microRNA sequences to function. Nucleic Acids Res. 2019, 47, D155–D162. [Google Scholar] [CrossRef]
- Cunningham, F.; Allen, J.E.; Allen, J.; Alvarez-Jarreta, J.; Amode, M.R.; Armean, I.M.; Austine-Orimoloye, O.; Azov, A.G.; Barnes, I.; Bennett, R.; et al. Ensembl 2022. Nucleic Acids Res. 2022, 50, D988–D995. [Google Scholar] [CrossRef]
- Du, Y.; Wang, F.; Liu, P.; Zheng, S.; Li, J.; Huang, R.; Li, W.; Zhang, X.; Wang, Y. Redox Enzymes P4HB and PDIA3 Interact with STIM1 to Fine-Tune Its Calcium Sensitivity and Activation. Int. J. Mol. Sci. 2024, 25, 7578. [Google Scholar] [CrossRef] [PubMed]
- Kim, D.; Landmead, B.; Salzberg, S.L. HISAT: A fast spliced aligner with low memory requirements. Nat. Methods 2015, 12, 357–360. [Google Scholar] [CrossRef]
- Liao, Y.; Smyth, G.K.; Shi, W. featureCounts: An efficient general purpose program for assigning sequence reads to genomic features. Bioinformatics 2014, 30, 923–930. [Google Scholar] [CrossRef]
- Gu, Z.G.; Eils, R.; Schlesner, M. Complex heatmaps reveal patterns and correlations in multidimensional genomic data. Bioinformatics 2016, 32, 2847–2849. [Google Scholar] [CrossRef] [PubMed]
- Gu, Z.G.; Gu, L.; Eils, R.; Schlesner, M.; Brors, B. circlize Implements and enhances circular visualization in R. Bioinformatics 2014, 30, 2811–2812. [Google Scholar] [CrossRef]
- Ginestet, C. ggplot2: Elegant Graphics for Data Analysis. J. R. Stat. Soc. Ser. a-Stat. Soc. 2011, 174, 245. [Google Scholar] [CrossRef]
- Love, M.I.; Huber, W.; Anders, S. Moderated estimation of fold change and dispersion for RNA-seq data with DESeq2. Genome Biol. 2014, 15, 550. [Google Scholar] [CrossRef]
- Wu, T.Z.; Hu, E.Q.; Xu, S.B.; Chen, M.J.; Guo, P.F.; Dai, Z.H.; Feng, T.Z.; Zhou, L.; Tang, W.L.; Zhan, L.; et al. clusterProfiler 4.0: A universal enrichment tool for interpreting omics data. Innovation 2021, 2, 100141. [Google Scholar] [CrossRef]
- Edgar, R.; Domrachev, M.; Lash, A.E. Gene Expression Omnibus: NCBI gene expression and hybridization array data repository. Nucleic Acids Res. 2002, 30, 207–210. [Google Scholar] [CrossRef]
- Barrett, T.; Wilhite, S.E.; Ledoux, P.; Evangelista, C.; Kim, I.F.; Tomashevsky, M.; Marshall, K.A.; Phillippy, K.H.; Sherman, P.M.; Holko, M.; et al. NCBI GEO: Archive for functional genomics data sets-update. Nucleic Acids Res. 2013, 41, D991–D995. [Google Scholar] [CrossRef] [PubMed]
- Afgan, E.; Baker, D.; Batut, B.; van den Beek, M.; Bouvier, D.; Cech, M.; Chilton, J.; Clements, D.; Coraor, N.; Grüning, B.A.; et al. The Galaxy platform for accessible, reproducible and collaborative biomedical analyses: 2018 update. Nucleic Acids Res. 2018, 46, W537–W544. [Google Scholar] [CrossRef] [PubMed]
- Untergasser, A.; Cutcutache, I.; Koressaar, T.; Ye, J.; Faircloth, B.C.; Remm, M.; Rozen, S.G. Primer3-new capabilities and interfaces. Nucleic Acids Res. 2012, 40, e115. [Google Scholar] [CrossRef]
- Livak, K.J.; Schmittgen, T.D. Analysis of relative gene expression data using real-time quantitative PCR and the 2-ΔΔCT method. Methods 2001, 25, 402–408. [Google Scholar] [CrossRef]
- Krueger, J.; Rehmsmeier, M. RNAhybrid:: microRNA target prediction easy, fast and flexible. Nucleic Acids Res. 2006, 34, W451–W454. [Google Scholar] [CrossRef]




| Gene Name |
|---|
| NDUFS6/RTL8A/TNIK/NRP1/C20orf27/FASN/KIAA1522/TIMP3/PDCD4/CTDSP2/PXDN/CLPTM1/ASF1B/PODXL2/ CAPN1/JAG1/GLG1/MYO10/RCC2/LLGL1/HNRNPA0/SOX12/AKR7A2/SPEN/TRIM56/KDELR1/NCSTN/DHTKD1/ACLY/ SUMF2/RTL8C/CDK16/CRAT/TGFB1/DAG1/NUDT16/BSG/ISYNA1/NUP210/BIN1/PPP1CA/PARP1/SMOC2/NDE1/ RTN4/OBSL1/DPP3/RBCK1/PLXNA2/PSAP/LAMB1/LRP1/NDRG1/SDC1/ENDOD1/RPA1/ABCC5/JARID2/DBF4B/ALX4/ PRSS23/TRIOBP/CD81/ATP2B4/TP53I11/TIMELESS/SDC3/KRT19/MARCKSL1/ABCA2/TKFC/MBOAT7/COL6A1/ DDR1/UHRF1/MAGED1/FLNA/REEP2/APP/TMTC2/NRSN2/KHNYN |
| miRNAs | Primer Name | Sequence (5′→3′) |
|---|---|---|
| hsa-mir-622 | F-mir-622 | ctagtccagtgtggtggaattcTAGCAGGGAGACAGAGATCGAGG |
| R-mir-622 | gccgccacctctagagatatcACTCCTGGGCCTGGCGC | |
| hsa-mir-1268b | F-mir-1268b | tagtccagtgtggtggaattcTTTCTCGCGCCTTCC |
| R-mir-1268b | gccgccacctctagagatatcGCTCCGAGCCCCGCC | |
| hsa-mir-3183 | F-mir-3183 | tccagtgtggtggaattcCGTTTCCTGGGGCTCCC |
| R-mir-3183 | gccgccacctctagagatatcCTTGGCTGCAGGACACCTT | |
| hsa-mir-3687 | F-mir-3687 | tagtccagtgtggtggaattcTTTCTCGCGCCTTCC |
| R-mir-3687 | gccgccacctctagagatatcGCTCCGAGCCCCGCC | |
| hsa-mir-4296 | F-mir-4296 | tagtccagtgtggtggaattcCCTGTAGAGACAGGC |
| R-mir-4296 | aagccgccacctctagagatatcCGAGACTTGGGAGTG | |
| hsa-mir-4472-2 | F-mir-4472-2 | tccagtgtggtggaattcTTGGGAGGCTGAGGCAGG |
| R-mir-4472-2 | gccgccacctctagagatatcTTTATCAGCAAGGTCTTTATCACCTGT | |
| hsa-mir-4516 | F-mir-4516 | tagtccagtgtggtggaattcTAAAAATACAAAATTAGCCAGG |
| R-mir-4516 | gccgccacctctagagatatcTCACGCAGGTGCCTC | |
| hsa-mir-5708 | F-mir-5708 | tccagtgtggtggaattcCCATTGCAGCCTCAACCTCC |
| R-mir-5708 | gccgccacctctagagatatcGTGAGATCTTGGTTCACTGCAACC | |
| hsa-mir-6763 | F-mir-6763 | tagtccagtgtggtggaattcTTTGGGGGCCTGGGC |
| R-mir-6763 | gccgccacctctagagatatcCTGCTCCTCCTTGCC | |
| hsa-mir-7851 | F-mir-7851 | tagtccagtgtggtggaattcATTCCCAACTTAACG |
| R-mir-7851 | gccgccacctctagagatatcCCAACTTGCCTTTTT |
| Reference Sequence ID | Gene Name | shRNA Name | Sequence (5′→3′) |
|---|---|---|---|
| NM_001258320.2 | TP53I11 | shTP53I11#1 | GATCATGTGGAACGCTCTCTA |
| shTP53I11#2 | GCTCACCGAAGCTTGCTATTT | ||
| NM_023009.7 | MARCKSL1 | shMARCKSL1#1 | CTTCAAGAGAAATCGGAAGGA |
| shMARCKSL1#2 | CTTTCAAATTGAGCGGCCTGT | ||
| NM_001135242.2 | NDRG1 | shNDRG1#1 | CCTGGAGTCCTTCAACAGTTT |
| shNDRG1#2 | GCACATTGTGAATGACATGAA |
| Reference Sequence ID | Gene Name | Primer Name | Sequence (5′→3′) |
|---|---|---|---|
| NM_000484.4 | APP | APP-QF | CGAGGACGATGAGGATGGTG |
| APP-QR | CACACCTCTCGAACCACCTC | ||
| NM_001728.4 | BSG | BSG-QF | CTCCCAGAGTGAAGGCTGTG |
| BSG-QR | CTTGTACCAGGCCCAGTCAG | ||
| NM_000755.5 | CRAT | CRAT-QF | CCCTCACTGCGGATCAGATC |
| CRAT-QR | GGTGGTTGGAGGTGAGGATG | ||
| NM_001165928.4 | DAG1 | DAG1-QF | GAACCAGGACACCATGGGAG |
| DAG1-QR | GTGGGACATAGGGAGGAGGT | ||
| NM_004104.5 | FASN | FASN-QF | AAGGAGGGTGTGTTTGCCAA |
| FASN-QR | CACCTTCTTGAGCTCCTGCA | ||
| NM_001110556.2 | FLNA | FLNA-QF | CTGCTCGGTCGAGTACATCC |
| FLNA-QR | CACATCATGCACAGGGACCT | ||
| NM_023009.7 | MARCKSL1 | MARCKSL1-QF | CACTGCTCAGGAAGGGAAGG |
| MARCKSL1-QR | GCCCTGCCTCTTCTTCTGAG | ||
| NM_012334.3 | MYO10 | MYO10-QF | GCGACTACGACTACGACCAG |
| MYO10-QR | GTTGTAGGTCCCCACAGAGC | ||
| NM_015331.3 | NCSTN | NCSTN-QF | CCAGGGCCCTTTGCATTCTA |
| NCSTN-QR | CGGATATCTTTCCAGCGGCT | ||
| NM_001135242.2 | NDRG1 | NDRG1-QF | TGGTTCCAGCGTCACTTCTC |
| NDRG1-QR | GAGTTGGGGGTGATGTCCAG | ||
| NM_003873.7 | NRP1 | NRP1-QF | GCCAGAGGAGTACGATCAGC |
| NRP1-QR | TCATCCACAGCAATCCCACC | ||
| NM_015311.3 | OBSL1 | OBSL1-QF | AGGACAGTGGCGAGTTTGAG |
| OBSL1-QR | CGGAAGTTATGGCATGCACG | ||
| NM_001008709.2 | PPP1CA | PPP1CA-QF | CCGTGGCGTCTCTTTTACCT |
| PPP1CA-QR | AACTCGCCACAGTAGTTGGG | ||
| NM_020532.5 | RTN4 | RTN4-QF | ATGAAGGCCACCCATTCAGG |
| RTN4-QR | AAGAAGAGGCGCCTGAGTTC | ||
| NM_000660.7 | TGFB1 | TGFB1-QF | GCGTGCTAATGGTGGAAACC |
| TGFB1-QR | GAGCAACACGGGTTCAGGTA | ||
| NM_152588.3 | TMTC2 | TMTC2-QF | GCAGCAGTCACTGGTCTCTT |
| TMTC2-QR | CCGTGTGAATGGGGTGAGAA | ||
| NM_001258320.2 | TP53I11 | TP53I11-QF | ATCGCTCCAAGATCAGCCAG |
| TP53I11-QR | GAGCACAGCAGAGACGAACT | ||
| NM_001039141.3 | TRIOBP | TRIOBP-QF | TCCACACCAAGGATGCTGTC |
| TRIOBP-QR | TTCTGGGTGCTGTAGCTGTG | ||
| NM_002046.7 | GAPDH | GAPDH-QF | AACTGCTTAGCACCCCTGGC |
| GAPDH-QR | ATGACCTTGCCCACAGCCTT |
Disclaimer/Publisher’s Note: The statements, opinions and data contained in all publications are solely those of the individual author(s) and contributor(s) and not of MDPI and/or the editor(s). MDPI and/or the editor(s) disclaim responsibility for any injury to people or property resulting from any ideas, methods, instructions or products referred to in the content. |
© 2024 by the authors. Licensee MDPI, Basel, Switzerland. This article is an open access article distributed under the terms and conditions of the Creative Commons Attribution (CC BY) license (https://creativecommons.org/licenses/by/4.0/).
Share and Cite
Wang, Y.; Zhang, S.; Bing, J.; Li, W.; Sun, L.; Wang, Y. TP53I11 Functions Downstream of Multiple MicroRNAs to Increase ER Calcium Levels and Inhibits Cancer Cell Proliferation. Int. J. Mol. Sci. 2025, 26, 31. https://doi.org/10.3390/ijms26010031
Wang Y, Zhang S, Bing J, Li W, Sun L, Wang Y. TP53I11 Functions Downstream of Multiple MicroRNAs to Increase ER Calcium Levels and Inhibits Cancer Cell Proliferation. International Journal of Molecular Sciences. 2025; 26(1):31. https://doi.org/10.3390/ijms26010031
Chicago/Turabian StyleWang, Yiping, Shuai Zhang, Jie Bing, Wanjie Li, Lin Sun, and Youjun Wang. 2025. "TP53I11 Functions Downstream of Multiple MicroRNAs to Increase ER Calcium Levels and Inhibits Cancer Cell Proliferation" International Journal of Molecular Sciences 26, no. 1: 31. https://doi.org/10.3390/ijms26010031
APA StyleWang, Y., Zhang, S., Bing, J., Li, W., Sun, L., & Wang, Y. (2025). TP53I11 Functions Downstream of Multiple MicroRNAs to Increase ER Calcium Levels and Inhibits Cancer Cell Proliferation. International Journal of Molecular Sciences, 26(1), 31. https://doi.org/10.3390/ijms26010031

