Local Application of Acibenzolar-S-Methyl Treatment Induces Antiviral Responses in Distal Leaves of Arabidopsis thaliana
Abstract
1. Introduction
2. Results
2.1. ASM Treatment of a Single Leaf Suppresses PlAMV Infection
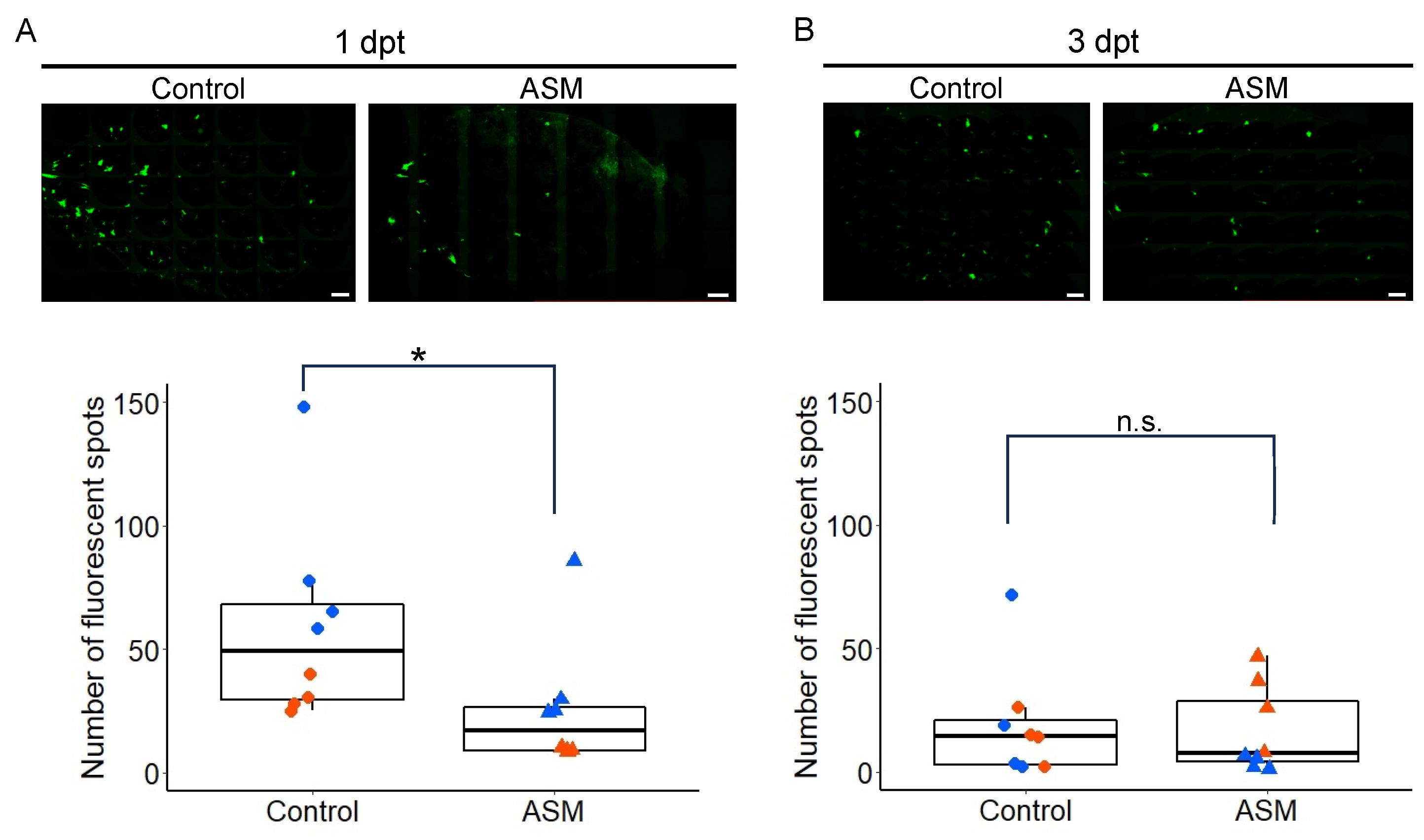
2.2. Local Treatment with ASM Suppresses PlAMV Infection in Untreated Distal Leaves
2.3. Local Treatment with ASM Upregulates SAR-Related Genes in Untreated Distal Leaves
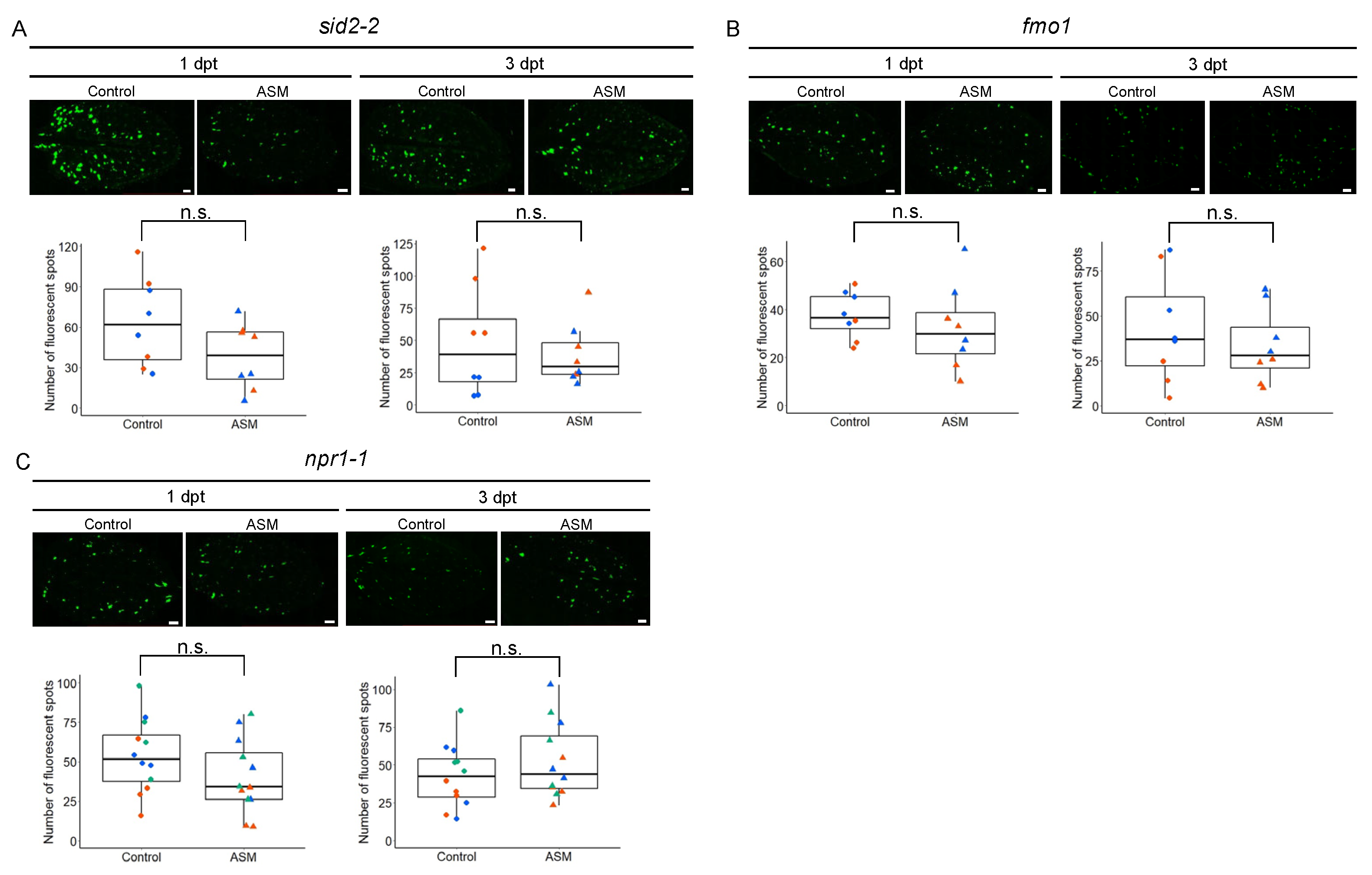
2.4. ASM-Mediated Suppression of PlAMV Infection in Untreated Distal Leaves Depends on Biosynthesis of SA and NHP as Well as NPR1
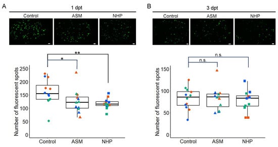
2.5. Local Treatment with NHP Suppresses PlAMV Infection in Untreated Distal Leaves
3. Discussion
4. Materials and Methods
4.1. Plant Materials
4.2. Chemical Treatment
4.3. Virus Inoculation and Fluorescence Observation
4.4. RNA Extraction and RT-qPCR
4.5. Statistical Analysis
Author Contributions
Funding
Institutional Review Board Statement
Informed Consent Statement
Data Availability Statement
Acknowledgments
Conflicts of Interest
References
- Ngou, B.P.M.; Jones, J.D.G.; Ding, P. Plant Immune Networks. Trends Plant Sci. 2022, 27, 255–273. [Google Scholar] [CrossRef]
- Vlot, A.C.; Sales, J.H.; Lenk, M.; Bauer, K.; Brambilla, A.; Sommer, A.; Chen, Y.; Wenig, M.; Nayem, S. Systemic Propagation of Immunity in Plants. New Phytol. 2021, 229, 1234–1250. [Google Scholar] [CrossRef]
- Kachroo, A.; Kachroo, P. Mobile Signals in Systemic Acquired Resistance. Curr. Opin. Plant Biol. 2020, 58, 41–47. [Google Scholar] [CrossRef]
- Guerra, T.; Romeis, T. N-Hydroxypipecolic Acid: A General and Conserved Activator of Systemic Plant Immunity. J. Exp. Bot. 2020, 71, 6193–6196. [Google Scholar] [CrossRef]
- Peng, Y.; Yang, J.; Li, X.; Zhang, Y. Salicylic Acid: Biosynthesis and Signaling. Annu. Rev. Plant Biol. 2021, 72, 761–791. [Google Scholar] [CrossRef]
- Chen, Y.-C.; Holmes, E.C.; Rajniak, J.; Kim, J.-G.; Tang, S.; Fischer, C.R.; Mudgett, M.B.; Sattely, E.S. N-Hydroxy-Pipecolic Acid Is a Mobile Metabolite that Induces Systemic Disease Resistance in Arabidopsis. Proc. Natl. Acad. Sci. USA 2018, 115, E4920–E4929. [Google Scholar] [CrossRef]
- Hartmann, M.; Zeier, T.; Bernsdorff, F.; Reichel-Deland, V.; Kim, D.; Hohmann, M.; Scholten, N.; Schuck, S.; Bräutigam, A.; Hölzel, T.; et al. Flavin Monooxygenase-Generated N-Hydroxypipecolic Acid Is a Critical Element of Plant Systemic Immunity. Cell 2018, 173, 456–469.e16. [Google Scholar] [CrossRef]
- Návarová, H.; Bernsdorff, F.; Döring, A.-C.; Zeier, J. Pipecolic Acid, an Endogenous Mediator of Defense Amplification and Priming, Is a Critical Regulator of Inducible Plant Immunity. Plant Cell 2012, 24, 5123–5141. [Google Scholar] [CrossRef] [PubMed]
- Hartmann, M.; Zeier, J. N-Hydroxypipecolic Acid and Salicylic Acid: A Metabolic Duo for Systemic Acquired Resistance. Curr. Opin. Plant Biol. 2019, 50, 44–57. [Google Scholar] [CrossRef] [PubMed]
- Zeier, J. Metabolic Regulation of Systemic Acquired Resistance. Curr. Opin. Plant Biol. 2021, 62, 102050. [Google Scholar] [CrossRef] [PubMed]
- Yildiz, I.; Mantz, M.; Hartmann, M.; Zeier, T.; Kessel, J.; Thurow, C.; Gatz, C.; Petzsch, P.; Köhrer, K.; Zeier, J. Mobile SAR Signal N-Hydroxypipecolic Acid Induces NPR1-Dependent Transcriptional Reprogramming and Immune Priming. Plant Physiol. 2021, 186, 1679–1705. [Google Scholar] [CrossRef]
- Bernsdorff, F.; Döring, A.-C.; Gruner, K.; Schuck, S.; Bräutigam, A.; Zeier, J. Pipecolic Acid Orchestrates Plant Systemic Acquired Resistance and Defense Priming via Salicylic Acid-Dependent and -Independent Pathways. Plant Cell 2016, 28, 102–129. [Google Scholar] [CrossRef]
- Fu, Z.Q.; Dong, X. Systemic Acquired Resistance: Turning Local Infection into Global Defense. Annu. Rev. Plant Biol. 2013, 64, 839–863. [Google Scholar] [CrossRef]
- Bektas, Y.; Eulgem, T. Synthetic Plant Defense Elicitors. Front. Plant Sci. 2014, 5, 804. [Google Scholar] [CrossRef] [PubMed]
- Gozzo, F.; Faoro, F. Systemic Acquired Resistance (50 Years after Discovery): Moving from the Lab to the Field. J. Agric. Food Chem. 2013, 61, 12473–12491. [Google Scholar] [CrossRef]
- Komatsu, K.; Hammond, J. Plantago Asiatica Mosaic Virus: An Emerging Plant Virus Causing Necrosis in Lilies and a New Model RNA Virus for Molecular Research. Mol. Plant Pathol. 2022, 23, 1401–1414. [Google Scholar] [CrossRef] [PubMed]
- Matsuo, Y.; Novianti, F.; Takehara, M.; Fukuhara, T.; Arie, T.; Komatsu, K. Acibenzolar-S-Methyl Restricts Infection of Nicotiana Benthamiana by Plantago Asiatica Mosaic Virus at Two Distinct Stages. Mol. Plant. Microbe. Interact. 2019, 32, 1475–1486. [Google Scholar] [CrossRef]
- Mishina, T.E.; Zeier, J. The Arabidopsis Flavin-Dependent Monooxygenase FMO1 Is an Essential Component of Biologically Induced Systemic Acquired Resistance. Plant Physiol. 2006, 141, 1666–1675. [Google Scholar] [CrossRef] [PubMed]
- Sticher, L.; Mauch-Mani, B.; Métraux, J.P. Systemic Acquired Resistance. Annu. Rev. Phytopathol. 1997, 35, 235–270. [Google Scholar] [CrossRef]
- Ross, A.F. Systemic Effects of Local Lesion Formation. In Viruses of Plants; North Holland Publishing Co.: Amsterdam, The Netherlands, 1966. [Google Scholar]
- Nakashita, H.; Yoshioka, K.; Yasuda, M.; Nitta, T.; Arai, Y.; Yoshida, S.; Yamaguchi, I. Probenazole Induces Systemic Acquired Resistance in Tobacco through Salicylic Acid Accumulation. Physiol. Mol. Plant Pathol. 2002, 61, 197–203. [Google Scholar] [CrossRef]
- Lawton, K.A.; Friedrich, L.; Hunt, M.; Weymann, K.; Delaney, T.; Kessmann, H.; Staub, T.; Ryals, J. Benzothiadiazole Induces Disease Resistance in Arabidopsis by Activation of the Systemic Acquired Resistance Signal Transduction Pathway. Plant J. 1996, 10, 71–82. [Google Scholar] [CrossRef]
- Wang, D.; Amornsiripanitch, N.; Dong, X. A Genomic Approach to Identify Regulatory Nodes in the Transcriptional Network of Systemic Acquired Resistance in Plants. PLoS Pathog. 2006, 2, e123. [Google Scholar] [CrossRef] [PubMed]
- Huot, B.; Castroverde, C.D.M.; Velásquez, A.C.; Hubbard, E.; Pulman, J.A.; Yao, J.; Childs, K.L.; Tsuda, K.; Montgomery, B.L.; He, S.Y. Dual Impact of Elevated Temperature on Plant Defence and Bacterial Virulence in Arabidopsis. Nat. Commun. 2017, 8, 1808. [Google Scholar] [CrossRef] [PubMed]
- Chen, Y.-L.; Lin, F.-W.; Cheng, K.-T.; Chang, C.-H.; Hung, S.-C.; Efferth, T.; Chen, Y.-R. XCP1 Cleaves Pathogenesis-Related Protein 1 into CAPE9 for Systemic Immunity in Arabidopsis. Nat. Commun. 2023, 14, 4697. [Google Scholar] [CrossRef] [PubMed]
- Conrath, U. Systemic Acquired Resistance. Plant Signal. Behav. 2006, 1, 179–184. [Google Scholar] [CrossRef] [PubMed]
- Sakata, N.; Ishiga, T.; Taniguchi, S.; Ishiga, Y. Acibenzolar-S-Methyl Activates Stomatal-Based Defense Systemically in Japanese Radish. Front. Plant Sci. 2020, 11, 565745. [Google Scholar] [CrossRef] [PubMed]
- DeMell, A.; Alvarado, V.; Scholthof, H.B. Molecular Perspectives on Age-Related Resistance of Plants to (Viral) Pathogens. New Phytol. 2023, 240, 80–91. [Google Scholar] [CrossRef] [PubMed]
- Parkunan, V.; Johnson, C.S.; Xu, L.; Peng, Y.; Tolin, S.A.; Eisenback, J.D. Induction and Maintenance of Systemic Acquired Resistance by Acibenzolar-S-Methyl in Three Cultivated Tobacco Types. Plant Dis. 2013, 97, 1221–1226. [Google Scholar] [CrossRef] [PubMed][Green Version]
- Minato, N.; Komatsu, K.; Okano, Y.; Maejima, K.; Ozeki, J.; Senshu, H.; Takahashi, S.; Yamaji, Y.; Namba, S. Efficient Foreign Gene Expression in Planta Using a Plantago Asiatica Mosaic Virus-Based Vector Achieved by the Strong RNA-Silencing Suppressor Activity of TGBp1. Arch. Virol. 2014, 159, 885–896. [Google Scholar] [CrossRef]
- Yamaji, Y.; Maejima, K.; Komatsu, K.; Shiraishi, T.; Okano, Y.; Himeno, M.; Sugawara, K.; Neriya, Y.; Minato, N.; Miura, C.; et al. Lectin-Mediated Resistance Impairs Plant Virus Infection at the Cellular Level. Plant Cell 2012, 24, 778–793. [Google Scholar] [CrossRef]
- Tsuda, K.; Mine, A.; Bethke, G.; Igarashi, D.; Botanga, C.J.; Tsuda, Y.; Glazebrook, J.; Sato, M.; Katagiri, F. Dual Regulation of Gene Expression Mediated by Extended MAPK Activation and Salicylic Acid Contributes to Robust Innate Immunity in Arabidopsis Thaliana. PLoS Genet. 2013, 9, e1004015. [Google Scholar] [CrossRef] [PubMed]
- Mine, A.; Nobori, T.; Salazar-Rondon, M.C.; Winkelmüller, T.M.; Anver, S.; Becker, D.; Tsuda, K. An Incoherent Feed-Forward Loop Mediates Robustness and Tunability in a Plant Immune Network. EMBO Rep. 2017, 18, 464–476. [Google Scholar] [CrossRef] [PubMed]
- Wang, Y.; Schuck, S.; Wu, J.; Yang, P.; Döring, A.-C.; Zeier, J.; Tsuda, K. A MPK3/6-WRKY33-ALD1-Pipecolic Acid Regulatory Loop Contributes to Systemic Acquired Resistance. Plant Cell 2018, 30, 2480–2494. [Google Scholar] [CrossRef] [PubMed]
- Tanaka, M.; Verbeek, M.; Takehara, M.; Pham, K.; Lemmers, M.; Slootweg, C.; Arie, T.; Komatsu, K. Differences in Infectivity and Pathogenicity of Two Plantago Asiatica Mosaic Virus Isolates in Lilies. Eur. J. Plant Pathol. 2019, 153, 813–823. [Google Scholar] [CrossRef]





Disclaimer/Publisher’s Note: The statements, opinions and data contained in all publications are solely those of the individual author(s) and contributor(s) and not of MDPI and/or the editor(s). MDPI and/or the editor(s) disclaim responsibility for any injury to people or property resulting from any ideas, methods, instructions or products referred to in the content. |
© 2024 by the authors. Licensee MDPI, Basel, Switzerland. This article is an open access article distributed under the terms and conditions of the Creative Commons Attribution (CC BY) license (https://creativecommons.org/licenses/by/4.0/).
Share and Cite
Ito, S.; Sakugawa, K.; Novianti, F.; Arie, T.; Komatsu, K. Local Application of Acibenzolar-S-Methyl Treatment Induces Antiviral Responses in Distal Leaves of Arabidopsis thaliana. Int. J. Mol. Sci. 2024, 25, 1808. https://doi.org/10.3390/ijms25031808
Ito S, Sakugawa K, Novianti F, Arie T, Komatsu K. Local Application of Acibenzolar-S-Methyl Treatment Induces Antiviral Responses in Distal Leaves of Arabidopsis thaliana. International Journal of Molecular Sciences. 2024; 25(3):1808. https://doi.org/10.3390/ijms25031808
Chicago/Turabian StyleIto, Seiya, Kagari Sakugawa, Fawzia Novianti, Tsutomu Arie, and Ken Komatsu. 2024. "Local Application of Acibenzolar-S-Methyl Treatment Induces Antiviral Responses in Distal Leaves of Arabidopsis thaliana" International Journal of Molecular Sciences 25, no. 3: 1808. https://doi.org/10.3390/ijms25031808
APA StyleIto, S., Sakugawa, K., Novianti, F., Arie, T., & Komatsu, K. (2024). Local Application of Acibenzolar-S-Methyl Treatment Induces Antiviral Responses in Distal Leaves of Arabidopsis thaliana. International Journal of Molecular Sciences, 25(3), 1808. https://doi.org/10.3390/ijms25031808

