TRPV4 Channels Promote Pathological, but Not Physiological, Cardiac Remodeling through the Activation of Calcineurin/NFAT and TRPC6
Abstract
1. Introduction
2. Results
2.1. Differential Expression of Cardiac TRPV4 Channels in Physiological and Pathological Remodeling
2.2. Time-Course Changes in TRPV4 Expression throughout the Development of Pathological Cardiac Remodeling
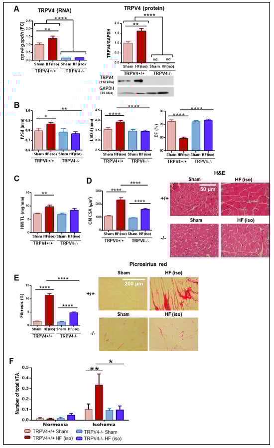
2.3. Effects of TRPV4 Deletion on the Development of Pathological Cardiac Remodeling
2.4. TRPV4 Overexpression in Pathological Remodeling Induces Enhanced Ca2+ Influx in Cardiac Fibroblasts
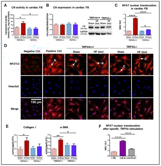
2.5. TRPV4 Activation in Pathological Remodeling Mediates Fibrosis though Activation of the CN/NFATc3 Pathway
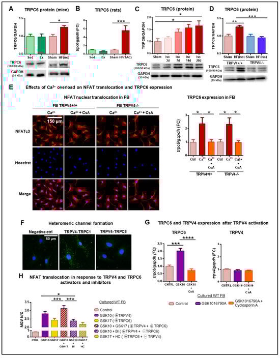
2.6. The Interplay between TRPV4 and TRPC6 in the Promotion of Pathological Cardiac Remodeling
3. Discussion
4. Materials and Methods
4.1. Animals
4.2. In Vivo Models of Adverse and Adaptive Cardiac Remodeling
4.3. Echocardiography Measurements
4.4. Histology
4.5. Langendorff-Perfused Hearts
4.6. Assessment of Arrhythmias
4.7. Fibroblast Culture
4.8. qPCR Analyses
4.9. Western Blotting
4.10. Fluorescence Ca2+ Imaging
4.11. Calcineurin Activity Assay
4.12. NFAT Nuclear Translocation
4.13. Proximity Ligation Assay
4.14. Statistical Analysis
Supplementary Materials
Author Contributions
Funding
Institutional Review Board Statement
Informed Consent Statement
Data Availability Statement
Acknowledgments
Conflicts of Interest
References
- Hill, J.A.; Olson, E.N. Cardiac Plasticity. N. Engl. J. Med. 2008, 358, 1370–1380. [Google Scholar] [CrossRef] [PubMed]
- Spaich, S.; Katus, H.A.; Backs, J. Ongoing Controversies Surrounding Cardiac Remodeling: Is It Black and White-or Rather Fifty Shades of Gray? Front. Physiol. 2015, 6, 202. [Google Scholar] [CrossRef]
- Selvetella, G.; Hirsch, E.; Notte, A.; Tarone, G.; Lembo, G. Adaptive and Maladaptive Hypertrophic Pathways: Points of Convergence and Divergence. Cardiovasc. Res. 2004, 63, 373–380. [Google Scholar] [CrossRef] [PubMed]
- McMullen, J.R.; Shioi, T.; Zhang, L.; Tarnavski, O.; Sherwood, M.C.; Kang, P.M.; Izumo, S. Phosphoinositide 3-Kinase(P110α) Plays a Critical Role for the Induction of Physiological, but Not Pathological, Cardiac Hypertrophy. Proc. Natl. Acad. Sci. USA 2003, 100, 12355–12360. [Google Scholar] [CrossRef]
- Luo, M.; Anderson, M.E. Ca2+ Cycling in Heart Failure. Circ. Res. 2014, 113, 690–708. [Google Scholar] [CrossRef] [PubMed]
- Creemers, E.E.; Pinto, Y.M. Molecular Mechanisms That Control Interstitial Fibrosis in the Pressure-Overloaded Heart. Cardiovasc. Res. 2011, 89, 265–272. [Google Scholar] [CrossRef]
- Wu, X.; Eder, P.; Chang, B.; Molkentin, J.D. TRPC Channels Are Necessary Mediators of Pathologic Cardiac Hypertrophy. Proc. Natl. Acad. Sci. USA 2010, 107, 7000–7005. [Google Scholar] [CrossRef] [PubMed]
- Kuwahara, K.; Wang, Y.; McAnally, J.; Richardson, J.A.; Bassel-Duby, R.; Hill, J.A.; Olson, E.N. TRPC6 Fulfills a Calcineurin Signaling Circuit during Pathologic Cardiac Remodeling. J. Clin. Investig. 2006, 116, 3114–3126. [Google Scholar] [CrossRef]
- Adapala, R.K.; Kanugula, A.K.; Paruchuri, S.; Chilian, W.M.; Thodeti, C.K. TRPV4 Deletion Protects Heart from Myocardial Infarction-Induced Adverse Remodeling via Modulation of Cardiac Fibroblast Differentiation. Basic Res. Cardiol. 2020, 115, 14. [Google Scholar] [CrossRef]
- Hill-Eubanks, D.C.; Gonzales, A.L.; Sonkusare, S.K.; Nelson, M.T. Vascular TRP Channels: Performing under Pressure and Going with the Flow. Physiology 2014, 29, 343–360. [Google Scholar] [CrossRef]
- Voets, T.; Prenen, J.; Vriens, J.; Watanabe, H.; Janssens, A.; Wissenbach, U.; Bödding, M.; Droogmans, G.; Nilius, B. Molecular Determinants of Permeation through the Cation Channel TRPV4. J. Biol. Chem. 2002, 277, 33704–33710. [Google Scholar] [CrossRef] [PubMed]
- Wang, Y.; Shi, J.; Tong, X. Cross-Talk between Mechanosensitive Ion Channels and Calcium Regulatory Proteins in Cardiovascular Health and Disease. Int. J. Mol. Sci. 2021, 22, 8782. [Google Scholar] [CrossRef] [PubMed]
- Koch, S.E.; Mann, A.; Jones, S.; Robbins, N.; Alkhattabi, A.; Worley, M.C.; Gao, X.; Lasko-Roiniotis, V.M.; Karani, R.; Fulford, L.; et al. Transient Receptor Potential Vanilloid 2 Function Regulates Cardiac Hypertrophy via Stretch-Induced Activation. J. Hypertens. 2017, 35, 602–611. [Google Scholar] [CrossRef] [PubMed]
- Molkentin, J.D.; Lu, J.R.; Antos, C.L.; Markham, B.; Richardson, J.; Robbins, J.; Grant, S.R.; Olson, E.N. A Calcineurin-Dependent Transcriptional Pathway for Cardiac Hypertrophy. Cell 1998, 93, 215–228. [Google Scholar] [CrossRef] [PubMed]
- Cao, B.; Dai, X.; Wang, W. Knockdown of TRPV4 Suppresses Osteoclast Differentiation and Osteoporosis by Inhibiting Autophagy through Ca2+–Calcineurin–NFATc1 Pathway. J. Cell. Physiol. 2019, 234, 6831–6841. [Google Scholar] [CrossRef] [PubMed]
- Du, J.; Ma, X.; Shen, B.; Huang, Y.; Birnbaumer, L.; Yao, X. TRPV4, TRPC1, and TRPP2 Assemble to form a Flow-Sensitive Heteromeric Channel. FASEB J. 2014, 28, 4677. [Google Scholar] [CrossRef] [PubMed]
- Tanai, E.; Frantz, S. Pathophysiology of Heart Failure. Compr. Physiol. 2015, 6, 187–214. [Google Scholar] [CrossRef]
- Zou, Y.; Yao, A.; Zhu, W.; Kudoh, S.; Hiroi, Y.; Shimoyama, M.; Uozumi, H.; Kohmoto, O.; Takahashi, T.; Shibasaki, F.; et al. Isoproterenol Activates Extracellular Signal—Regulated Protein Kinases in Cardiomyocytes through Calcineurin. Circulation 2001, 104, 102–108. [Google Scholar] [CrossRef]
- Aluja, D.; Inserte, J.; Penela, P.; Ramos, P.; Ribas, C.; Iñiguez, M.Á.; Mayor, F.; Garcia-Dorado, D. Calpains Mediate Isoproterenol-Induced Hypertrophy through Modulation of GRK2. Basic Res. Cardiol. 2019, 114, 21. [Google Scholar] [CrossRef]
- Zhang, T.; Maier, L.S.; Dalton, N.D.; Miyamoto, S.; Ross, J.; Bers, D.M.; Brown, J.H. The DeltaC Isoform of CaMKII Is Activated in Cardiac Hypertrophy and Induces Dilated Cardiomyopathy and Heart Failure. Circ. Res. 2003, 92, 912–919. [Google Scholar] [CrossRef]
- DeBosch, B.; Treskov, I.; Lupu, T.S.; Weinheimer, C.; Kovacs, A.; Courtois, M.; Muslin, A.J. Akt1 Is Required for Physiological Cardiac Growth. Circulation 2006, 113, 2097–2104. [Google Scholar] [CrossRef]
- Nakamura, M.; Sadoshima, J. Mechanisms of Physiological and Pathological Cardiac Hypertrophy. Nat. Rev. Cardiol. 2018, 15, 387–407. [Google Scholar] [CrossRef] [PubMed]
- Perrino, C.; Naga Prasad, S.V.; Mao, L.; Noma, T.; Yan, Z.; Kim, H.S.; Smithies, O.; Rockman, H.A. Intermittent Pressure Overload Triggers Hypertrophy-Independent Cardiac Dysfunction and Vascular Rarefaction. J. Clin. Investig. 2006, 116, 1547–1560. [Google Scholar] [CrossRef]
- Lu, J.; Lee, Y.-K.; Ran, X.; Lai, W.-H.; Li, R.A.; Keung, W.; Tse, K.; Tse, H.-F.; Yao, X. An Abnormal TRPV4-Related Cytosolic Ca2+ Rise in Response to Uniaxial Stretch in Induced Pluripotent Stem Cells-Derived Cardiomyocytes from Dilated Cardiomyopathy Patients. Biochim. Biophys. Acta Mol. Basis Dis. 2017, 1863, 2964–2972. [Google Scholar] [CrossRef] [PubMed]
- Jones, J.L.; Peana, D.; Veteto, A.B.; Lambert, M.D.; Nourian, Z.; Karasseva, N.G.; Hill, M.A.; Lindman, B.R.; Baines, C.P.; Krenz, M.; et al. TRPV4 Increases Cardiomyocyte Calcium Cycling and Contractility yet Contributes to Damage in the Aged Heart Following Hypoosmotic Stress. Cardiovasc. Res. 2019, 115, 46–56. [Google Scholar] [CrossRef] [PubMed]
- Adapala, R.K.; Thoppil, R.J.; Luther, D.J.; Paruchuri, S.; Meszaros, J.G.; Chilian, W.M.; Thodeti, C.K. TRPV4 Channels Mediate Cardiac Fibroblast Differentiation by Integrating Mechanical and Soluble Signals. J. Mol. Cell. Cardiol. 2013, 54, 45–52. [Google Scholar] [CrossRef] [PubMed]
- Chang, S.C.; Ren, S.; Rau, C.D.; Wang, J.J. Isoproterenol-Induced Heart Failure Mouse Model Using Osmotic Pump Implantation. In Methods in Molecular Biology; Humana Press Inc.: New York, NY, USA, 2018; Volume 1816, pp. 207–220. [Google Scholar]
- Herum, K.M.; Lunde, I.G.; Skrbic, B.; Florholmen, G.; Behmen, D.; Sjaastad, I.; Carlson, C.R.; Gomez, M.F.; Christensen, G. Syndecan-4 Signaling via NFAT Regulates Extracellular Matrix Production and Cardiac Myofibroblast Differentiation in Response to Mechanical Stress. J. Mol. Cell. Cardiol. 2013, 54, 73–81. [Google Scholar] [CrossRef] [PubMed]
- De Windt, L.J.; Lim, H.W.; Bueno, O.F.; Liang, Q.; Delling, U.; Braz, J.C.; Glascock, B.J.; Kimball, T.F.; Del Monte, F.; Hajjar, R.J.; et al. Targeted Inhibition of Calcineurin Attenuates Cardiac Hypertrophy in Vivo. Proc. Natl. Acad. Sci. USA 2001, 98, 3322–3327. [Google Scholar] [CrossRef] [PubMed]
- Wilkins, B.J.; De Windt, L.J.; Bueno, O.F.; Braz, J.C.; Glascock, B.J.; Kimball, T.F.; Molkentin, J.D. Targeted Disruption of NFATc3, but Not NFATc4, Reveals an Intrinsic Defect in Calcineurin-Mediated Cardiac Hypertrophic Growth. Mol. Cell. Biol. 2002, 22, 7603–7613. [Google Scholar] [CrossRef]
- Bush, E.W.; Hood, D.B.; Papst, P.J.; Chapo, J.A.; Minobe, W.; Bristow, M.R.; Olson, E.N.; McKinsey, T.A. Canonical Transient Receptor Potential Channels Promote Cardiomyocyte Hypertrophy through Activation of Calcineurin Signaling. J. Biol. Chem. 2006, 281, 33487–33496. [Google Scholar] [CrossRef]
- Cheng, W.; Sun, C.; Zheng, J. Heteromerization of TRP Channel Subunits: Extending Functional Diversity. Protein Cell 2010, 1, 802–810. [Google Scholar] [CrossRef] [PubMed]
- Ma, X.; Cheng, K.-T.; Wong, C.-O.; O’Neil, R.G.; Birnbaumer, L.; Ambudkar, I.S.; Yao, X. Heteromeric TRPV4-C1 Channels Contribute to Store-Operated Ca2+ Entry in Vascular Endothelial Cells. Cell Calcium 2011, 50, 502–509. [Google Scholar] [CrossRef]
- Stewart, A.P.; Smith, G.D.; Sandford, R.N.; Edwardson, J.M. Atomic Force Microscopy Reveals the Alternating Subunit Arrangement of the TRPP2-TRPV4 Heterotetramer. Biophys. J. 2010, 99, 790–797. [Google Scholar] [CrossRef] [PubMed]
- Alessandri-Haber, N.; Dina, O.A.; Chen, X.; Levine, J.D. TRPC1 and TRPC6 Channels Cooperate with TRPV4 to Mediate Mechanical Hyperalgesia and Nociceptor Sensitization. J. Neurosci. 2009, 29, 6217–6228. [Google Scholar] [CrossRef] [PubMed]
- Davis, J.; Burr, A.R.; Davis, G.F.; Birnbaumer, L.; Molkentin, J.D. A TRPC6-Dependent Pathway for Myofibroblast Transdifferentiation and Wound Healing In Vivo. Dev. Cell 2012, 23, 705–715. [Google Scholar] [CrossRef]
- Adapala, R.K.; Katari, V.; Kanugula, A.K.; Ohanyan, V.; Paruchuri, S.; Thodeti, C.K. Deletion of Endothelial TRPV4 Protects Heart from Pressure Overload-Induced Hypertrophy. Hypertension 2023, 80, 2345–2356. [Google Scholar] [CrossRef]
- Chaigne, S.; Cardouat, G.; Louradour, J.; Vaillant, F.; Charron, S.; Sacher, F.; Ducret, T.; Guinamard, R.; Vigmond, E.; Hof, T. Transient Receptor Potential Vanilloid 4 Channel Participates in Mouse Ventricular Electrical Activity. Am. J. Physiol. Heart Circ. Physiol. 2021, 320, H1156–H1169. [Google Scholar] [CrossRef]
- Liedtke, W.; Friedman, J.M. Abnormal Osmotic Regulation in Trpv4−/− Mice. Proc. Natl. Acad. Sci. USA 2003, 100, 13698–13703. [Google Scholar] [CrossRef]
- Yáñez-Bisbe, L.; Garcia-Elias, A.; Tajes, M.; Almendros, I.; Rodríguez-Sinovas, A.; Inserte, J.; Ruiz-Meana, M.; Farré, R.; Farré, N.; Benito, B. Aging Impairs Reverse Remodeling and Recovery of Ventricular Function after Isoproterenol-Induced Cardiomyopathy. Int. J. Mol. Sci. 2021, 23, 174. [Google Scholar] [CrossRef]
- Benito, B.; Gay-Jordi, G.; Serrano-Mollar, A.; Guasch, E.; Shi, Y.; Tardif, J.-C.; Brugada, J.; Nattel, S.; Mont, L. Cardiac Arrhythmogenic Remodeling in a Rat Model of Long-Term Intensive Exercise Training. Circulation 2011, 123, 13–22. [Google Scholar] [CrossRef]
- Batlle, M.; Castillo, N.; Alcarraz, A.; Sarvari, S.; Sangüesa, G.; Cristóbal, H.; De Frutos, P.G.; Sitges, M.; Mont, L.; Guasch, E. Axl Expression Is Increased in Early Stages of Left Ventricular Remodeling in an Animal Model with Pressure-Overload. PLoS ONE 2019, 14, e0217926. [Google Scholar] [CrossRef]
- Sánchez, J.A.; Rodríguez-Sinovas, A.; Fernández-Sanz, C.; Ruiz-Meana, M.; García-Dorado, D. Effects of a Reduction in the Number of Gap Junction Channels or in Their Conductance on Ischemia-Reperfusion Arrhythmias in Isolated Mouse Hearts. Am. J. Physiol. Heart Circ. Physiol. 2011, 301, 2442–2453. [Google Scholar] [CrossRef][Green Version]
- Fernández-Friera, L.; García-Ruiz, J.M.; García-Álvarez, A.; Fernández-Jiménez, R.; Sánchez-González, J.; Rossello, X.; Gómez-Talavera, S.; López-Martín, G.J.; Pizarro, G.; Fuster, V.; et al. Accuracy of Area at Risk Quantification by Cardiac Magnetic Resonance According to the Myocardial Infarction Territory. Rev. Esp. Cardiol. 2017, 70, 323–330. [Google Scholar] [CrossRef]






Disclaimer/Publisher’s Note: The statements, opinions and data contained in all publications are solely those of the individual author(s) and contributor(s) and not of MDPI and/or the editor(s). MDPI and/or the editor(s) disclaim responsibility for any injury to people or property resulting from any ideas, methods, instructions or products referred to in the content. |
© 2024 by the authors. Licensee MDPI, Basel, Switzerland. This article is an open access article distributed under the terms and conditions of the Creative Commons Attribution (CC BY) license (https://creativecommons.org/licenses/by/4.0/).
Share and Cite
Yáñez-Bisbe, L.; Moya, M.; Rodríguez-Sinovas, A.; Ruiz-Meana, M.; Inserte, J.; Tajes, M.; Batlle, M.; Guasch, E.; Mas-Stachurska, A.; Miró, E.; et al. TRPV4 Channels Promote Pathological, but Not Physiological, Cardiac Remodeling through the Activation of Calcineurin/NFAT and TRPC6. Int. J. Mol. Sci. 2024, 25, 1541. https://doi.org/10.3390/ijms25031541
Yáñez-Bisbe L, Moya M, Rodríguez-Sinovas A, Ruiz-Meana M, Inserte J, Tajes M, Batlle M, Guasch E, Mas-Stachurska A, Miró E, et al. TRPV4 Channels Promote Pathological, but Not Physiological, Cardiac Remodeling through the Activation of Calcineurin/NFAT and TRPC6. International Journal of Molecular Sciences. 2024; 25(3):1541. https://doi.org/10.3390/ijms25031541
Chicago/Turabian StyleYáñez-Bisbe, Laia, Mar Moya, Antonio Rodríguez-Sinovas, Marisol Ruiz-Meana, Javier Inserte, Marta Tajes, Montserrat Batlle, Eduard Guasch, Aleksandra Mas-Stachurska, Elisabet Miró, and et al. 2024. "TRPV4 Channels Promote Pathological, but Not Physiological, Cardiac Remodeling through the Activation of Calcineurin/NFAT and TRPC6" International Journal of Molecular Sciences 25, no. 3: 1541. https://doi.org/10.3390/ijms25031541
APA StyleYáñez-Bisbe, L., Moya, M., Rodríguez-Sinovas, A., Ruiz-Meana, M., Inserte, J., Tajes, M., Batlle, M., Guasch, E., Mas-Stachurska, A., Miró, E., Rivas, N., Ferreira González, I., Garcia-Elias, A., & Benito, B. (2024). TRPV4 Channels Promote Pathological, but Not Physiological, Cardiac Remodeling through the Activation of Calcineurin/NFAT and TRPC6. International Journal of Molecular Sciences, 25(3), 1541. https://doi.org/10.3390/ijms25031541

