Severe Hyperandrogenism in 46,XX Congenital Adrenal Hyperplasia: Molecular Physiopathology, Late Diagnoses, and Personalized Management
Abstract
1. Introduction
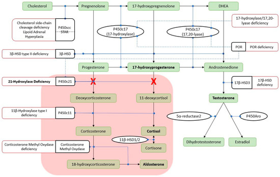
2. Congenital Adrenal Hyperplasia: Genetic Features and Pathophysiology
3. Missed Diagnoses and Late Referrals
Clinical Presentation of Late Diagnoses and Possible Differential Diagnosis
- Sex chromosome alterations (mosaicisms).
- Gonadal differentiation, e.g., SRY mutations/translocations.
- Wolffian–Müllerian differentiation due to altered androgens/AMH secretion or activity.
4. Neonatal Screening
- False positives arising from analytical errors, e.g., cross-reacting substances for immunoassays;
- False positives and false negatives if second-tier confirmation tests are not available;
- False positives and false negatives arising from misinterpretation of the results, e.g., relying on inappropriate reference ranges for gestational age, birth weight, comorbidities, and genetic sex;
- False negatives arising from prenatal corticosteroid administration;
- Missed diagnosis of other CAH forms not characterized by markedly elevated 17-OH-P [15].
5. Treatment of Glucocorticoid Deficiency
6. Sex Assignment at Birth
6.1. Potential for Future Fertility
6.2. Surgical Options: Benefits and Harms
6.3. Genital Appearance
6.4. Psychosexual Considerations
6.5. Sex Hormone Replacement Therapy
7. Conclusions
Author Contributions
Funding
Institutional Review Board Statement
Conflicts of Interest
References
- van der Grinten Claahsen, H.L.; Speiser, P.W.; Ahmed, S.F.; Arlt, W.; Auchus, R.J.; Falhammar, H.; Flück, C.E.; Guasti, L.; Huebner, A.; Kortmann, B.B.M.; et al. Congenital Adrenal Hyperplasia—Current Insights in Pathophysiology, Diagnostics, and Management. Endocr. Rev. 2022, 43, 91–159. [Google Scholar] [CrossRef] [PubMed]
- Finkielstain, G.P.; Vieites, A.; Bergadá, I.; Rey, R.A. Disorders of Sex Development of Adrenal Origin. Front. Endocrinol. 2021, 12, 770782. [Google Scholar] [CrossRef]
- Corsello, S.M.; Di Donna, V.; Senes, P.; Luotto, V.; Ricciato, M.P.; Paragliola, R.M.; Pontecorvi, A. Biological Aspects of Gender Disorders. Minerva Endocrinol. 2011, 36, 325–339. [Google Scholar] [PubMed]
- Messina, V.; Karlsson, L.; Hirvikoski, T.; Nordenström, A.; Lajic, S. Cognitive Function of Children and Adolescents With Congenital Adrenal Hyperplasia: Importance of Early Diagnosis. J. Clin. Endocrinol. Metab. 2020, 105, e683–e691. [Google Scholar] [CrossRef]
- Rajagopalan, V.; Overholtzer, L.N.; Kim, W.S.; Wisnowski, J.L.; Pickering, T.A.; Fraga, N.R.; Javier, J.; Mackintosh, L.; Mirzaian, C.; Geffner, M.E.; et al. Infants with Congenital Adrenal Hyperplasia Exhibit Thalamic Discrepancies in Early Brain Structure. Horm. Res. Paediatr. 2023, 96, 509–517. [Google Scholar] [CrossRef]
- Concolino, P.; Paragliola, R.M. Molecular Analysis of 21-Hydroxylase Deficiency Reveals Two Novel Severe Genotypes in Affected Newborns. Mol. Diagn. Ther. 2021, 25, 327–337. [Google Scholar] [CrossRef]
- Uslar, T.; Olmos, R.; Martínez-Aguayo, A.; Baudrand, R. Clinical Update on Congenital Adrenal Hyperplasia: Recommendations from a Multidisciplinary Adrenal Program. J. Clin. Med. 2023, 12, 3128. [Google Scholar] [CrossRef]
- Paragliola, R.M.; Perrucci, A.; Foca, L.; Urbani, A.; Concolino, P. Prevalence of CAH-X Syndrome in Italian Patients with Congenital Adrenal Hyperplasia (CAH) Due to 21-Hydroxylase Deficiency. J. Clin. Med. 2022, 11, 3818. [Google Scholar] [CrossRef] [PubMed]
- Cera, G.; Locantore, P.; Novizio, R.; Maggio, E.; Ramunno, V.; Corsello, A.; Policola, C.; Concolino, P.; Paragliola, R.M.; Pontecorvi, A. Pregnancy and Prenatal Management of Congenital Adrenal Hyperplasia. J. Clin. Med. 2022, 11, 6156. [Google Scholar] [CrossRef]
- Claahsen-van der Grinten, H.L.; Stikkelbroeck, N.M.M.L.; Otten, B.J.; Hermus, A.R.M.M. Congenital Adrenal Hyperplasia—Pharmacologic Interventions from the Prenatal Phase to Adulthood. Pharmacol. Ther. 2011, 132, 1–14. [Google Scholar] [CrossRef]
- White, P.C.; Speiser, P.W. Congenital Adrenal Hyperplasia Due to 21-Hydroxylase Deficiency*. Endocr. Rev. 2000, 21, 245–291. [Google Scholar] [CrossRef] [PubMed]
- Nordenström, A. Adult Women with 21-Hydroxylase Deficient Congenital Adrenal Hyperplasia, Surgical and Psychological Aspects. Curr. Opin. Pediatr. 2011, 23, 436–442. [Google Scholar] [CrossRef] [PubMed]
- Papi, G.; Paragliola, R.M.; Concolino, P.; Di Donato, C.; Pontecorvi, A.; Corsello, S.M. 46,XY Disorder of Sex Development Caused by 17 α -Hydroxylase/17,20-Lyase Deficiency Due to Homozygous Mutation of CYP17A1 Gene: Consequences of Late Diagnosis. Case Rep. Endocrinol. 2018, 2018, 2086861. [Google Scholar] [CrossRef]
- Simeoli, C.; de Angelis, C.; Delli Veneri, A.; Menafra, D.; Di Paola, N.; Pivonello, C.; Di Somma, C.; Valerio, P.; Melis, D.; Alviggi, C.; et al. Severe Impact of Late Diagnosis of Congenital Adrenal Hyperplasia on Gender Identity, Sexual Orientation and Function: Case Report and Review of the Literature. Front. Genet. 2022, 13, 902844. [Google Scholar] [CrossRef]
- Mazur, T.; O’donnell, J.; Lee, P.A. Extensive Literature Review of 46,XX Newborns with Congenital Adrenal Hyperplasia and Severe Genital Masculinization: Should They Be Assigned and Reared Male? JCRPE J. Clin. Res. Pediatr. Endocrinol. 2024, 16, 123–136. [Google Scholar] [CrossRef]
- Juniarto, A.Z.; Ulfah, M.; Ariani, M.D.; Utari, A.; Faradz, S.M.H. Phenotypic Variation of 46,Xx Late Identified Congenital Adrenal Hyperplasia among Indonesians. J. ASEAN Fed. Endocr. Soc. 2018, 33, 6–11. [Google Scholar] [CrossRef]
- Callens, N.; Kreukels, B.P.C.; van de Grift, T.C. Young Voices: Sexual Health and Transition Care Needs in Adolescents with Intersex/Differences of Sex Development—A Pilot Study. J. Pediatr. Adolesc. Gynecol. 2021, 34, 176–189.e2. [Google Scholar] [CrossRef]
- Shindel, A.W. Anejaculation: Relevance to Sexual Enjoyment in Men and Women. J. Sex. Med. 2019, 16, 1324–1327. [Google Scholar] [CrossRef] [PubMed]
- Adriaansen, B.P.H.; Utari, A.; Westra, D.; Juniarto, A.Z.; Ariani, M.D.; Ediati, A.; Schröder, M.A.M.; Span, P.N.; Sweep, F.C.G.J.; Drop, S.L.S.; et al. 46,XX Males with Congenital Adrenal Hyperplasia: A Clinical and Biochemical Description. Front. Endocrinol. 2024, 15, 1410122. [Google Scholar] [CrossRef]
- Audí, L.; Ahmed, S.F.; Krone, N.; Cools, M.; McElreavey, K.; Holterhus, P.M.; Greenfield, A.; Bashamboo, A.; Hiort, O.; Wudy, S.A.; et al. Genetics in Endocrinology: Approaches to Molecular Genetic Diagnosis in the Management of Differences/Disorders of Sex Development (DSD): Position Paper of EU COST Action BM 1303 “DSDnet”. Eur. J. Endocrinol. 2018, 179, R197–R206. [Google Scholar] [CrossRef]
- Ahmed, S.F.; Achermann, J.; Alderson, J.; Crouch, N.S.; Elford, S.; Hughes, I.A.; Krone, N.; McGowan, R.; Mushtaq, T.; O’Toole, S.; et al. Society for Endocrinology UK Guidance on the Initial Evaluation of a Suspected Difference or Disorder of Sex Development (Revised 2021). Clin. Endocrinol. 2021, 95, 818–840. [Google Scholar] [CrossRef] [PubMed]
- Lee, P.A.; Nordenström, A.; Houk, C.P.; Ahmed, S.F.; Auchus, R.; Baratz, A.; Baratz Dalke, K.; Liao, L.M.; Lin-Su, K.; Looijenga, L.H.J.; et al. Global Disorders of Sex Development Update since 2006: Perceptions, Approach and Care. Horm. Res. Paediatr. 2016, 85, 158–180. [Google Scholar] [CrossRef] [PubMed]
- Speiser, P.W.; Arlt, W.; Auchus, R.J.; Baskin, L.S.; Conway, G.S.; Merke, D.P.; Meyer-Bahlburg, H.F.L.; Miller, W.L.; Hassan Murad, M.; Oberfield, S.E.; et al. Congenital Adrenal Hyperplasia Due to Steroid 21-Hydroxylase Deficiency: An Endocrine Society* Clinical Practice Guideline. J. Clin. Endocrinol. Metab. 2018, 103, 4043–4088. [Google Scholar] [CrossRef] [PubMed]
- de Jesus, L.E.; Costa, E.C.; Dekermacher, S. Gender Dysphoria and XX Congenital Adrenal Hyperplasia: How Frequent Is It? Is Male-Sex Rearing a Good Idea? J. Pediatr. Surg. 2019, 54, 2421–2427. [Google Scholar] [CrossRef]
- Kirli, E.A.; Karnak, I.; Ciftci, A.O.; Kandemir, N.; Tanyel, F.C.; Şenocak, M.E. An Unexpected Diagnosis in Children with Male Phenotype and Bilateral Nonpalpable Gonad: Congenital Adrenal Hyperplasia with Female Genotype. Pediatr. Surg. Int. 2013, 29, 719–724. [Google Scholar] [CrossRef]
- Delle Piane, L.; Rinaudo, P.F.; Miller, W.L. 150 Years of Congenital Adrenal Hyperplasia: Translation and Commentary of de Crecchio’s Classic Paper from 1865. Endocrinology 2015, 156, 1210–1217. [Google Scholar] [CrossRef]
- Claahsen-Van der Grinten, H.L.; Stikkelbroeck, N.; Falhammar, H.; Reisch, N. Gonadal Dysfunction in Congenital Adrenal Hyperplasia. Eur. J. Endocrinol. 2021, 184, R85–R97. [Google Scholar] [CrossRef]
- Whittle, E.; Falhammar, H. Glucocorticoid Regimens in the Treatment of Congenital Adrenal Hyperplasia: A Systematic Review and Meta-Analysis. J. Endocr. Soc. 2019, 3, 1227–1245. [Google Scholar] [CrossRef]
- Delle Cese, F.; Corsello, A.; Cintoni, M.; Locantore, P.; Pontecorvi, A.; Corsello, S.M.; Paragliola, R.M. Switching From Immediate-Release to Fractionated Dual-Release Hydrocortisone May Improve Metabolic Control and QoL in Selected Primary Adrenal Insufficiency Patients. Front. Endocrinol. 2021, 11, 610904. [Google Scholar] [CrossRef]
- Barzon, L.; Maffei, P.; Sonino, N.; Pilon, C.; Baldazzi, L.; Balsamo, A.; Del Maschio, O.; Masi, G.; Trevisan, M.; Pacenti, M.; et al. The Role of 21-Hydroxylase in the Pathogenesis of Adrenal Masses: Review of the Literature and Focus on Our Own Experience. J. Endocrinol. Investig. 2007, 30, 615–623. [Google Scholar] [CrossRef]
- Lee, P.A.; Houk, C.P.; Ahmed, F.; Hughes, I.A.; Achermann, J.; Baskin, L.; Berenbaum, S.; Bertelloni, S.; Brock, J.; Carmichael, P.; et al. Consensus Statement on Management of Intersex Disorders. Pediatrics 2006, 118, e488–e500. [Google Scholar] [CrossRef] [PubMed]
- Wolfe-Christensen, C.; Fedele, D.A.; Kirk, K.; Phillips, T.M.; Mazur, T.; Mullins, L.L.; Chernausek, S.D.; Lakshmanan, Y.; Wisniewski, A.B. Degree of External Genital Malformation at Birth in Children with a Disorder of Sex Development and Subsequent Caregiver Distress. J. Urol. 2012, 188, 1596–1600. [Google Scholar] [CrossRef] [PubMed]
- Szymanski, K.M.; Salama, A.K.; Whittam, B.; Frady, H.; Cain, M.P.; Rink, R.C. Beyond Changing Diapers: Stress and Decision-Making among Parents of Girls with Congenital Adrenal Hyperplasia Seeking Consultation about Feminizing Genital Restoration Surgery. J. Pediatr. Urol. 2019, 15, 653–658. [Google Scholar] [CrossRef] [PubMed]
- Meyer-Bahlburg, H.F.L. Late Diagnosed 46,XX Child with Congenital Adrenal Hyperplasia (CAH): Deciding the Gender of Rearing. J. Natl. Med. Assoc. 2008, 100, 759–760. [Google Scholar] [CrossRef] [PubMed]
- Zainuddin, A.A.; Mahdy, Z.A. The Islamic Perspectives of Gender-Related Issues in the Management of Patients With Disorders of Sex Development. Arch. Sex. Behav. 2017, 46, 353–360. [Google Scholar] [CrossRef]
- Dessens, A.B.; Slijper, F.M.E.; Drop, S.L.S. Gender Dysphoria and Gender Change in Chromosomal Females with Congenital Adrenal Hyperplasia. Arch. Sex. Behav. 2005, 34, 389–397. [Google Scholar] [CrossRef]
- Babu, R.; Shah, U. Gender Identity Disorder (GID) in Adolescents and Adults with Differences of Sex Development (DSD): A Systematic Review and Meta-Analysis. J. Pediatr. Urol. 2021, 17, 39–47. [Google Scholar] [CrossRef]
- Reiner, W.G. Gender Identity and Sex-of-Rearing in Children with Disorders of Sexual Differentiation. J. Pediatr. Endocrinol. Metab. 2005, 18, 549–553. [Google Scholar] [CrossRef]
- Lee, P.A.; Houk, C.P. Review of Outcome Information in 46,XX Patients with Congenital Adrenal Hyperplasia Assigned/Reared Male: What Does It Say about Gender Assignment? Int. J. Pediatr. Endocrinol. 2010, 2010, 1–7. [Google Scholar] [CrossRef]
- Meyer-Bahlburg, H.F.L. Gender and Sexuality in Classic Congenital Adrenal Hyperplasia. Endocrinol. Metab. Clin. N. Am. 2001, 30, 155–171. [Google Scholar] [CrossRef]
- Tschaidse, L.; Quinkler, M.; Claahsen-van der Grinten, H.; Nordenström, A.; De Brac de la Perriere, A.; Auer, M.K.; Reisch, N. Body Image and Quality of Life in Women with Congenital Adrenal Hyperplasia. J. Clin. Med. 2022, 11, 4506. [Google Scholar] [CrossRef] [PubMed]
- Hirschberg, A.L.; Gidlöf, S.; Falhammar, H.; Frisén, L.; Almqvist, C.; Nordenskjöld, A.; Nordenström, A. Reproductive and Perinatal Outcomes in Women with Congenital Adrenal Hyperplasia: A Population-Based Cohort Study. J. Clin. Endocrinol. Metab. 2021, 106, E957–E965. [Google Scholar] [CrossRef] [PubMed]
- Burns, L.H. Psychiatric Aspects of Infertility and Infertility Treatments. Psychiatr. Clin. N. Am. 2007, 30, 689–716. [Google Scholar] [CrossRef] [PubMed]
- Johnson, E.K.; Rosoklija, I.; Shurba, A.; D’Oro, A.; Gordon, E.J.; Chen, D.; Finlayson, C.; Holl, J.L. Future Fertility for Individuals with Differences of Sex Development: Parent Attitudes and Perspectives about Decision-Making. J. Pediatr. Urol. 2017, 13, 402–413. [Google Scholar] [CrossRef] [PubMed]
- Eckoldt-Wolke, F. Timing of Surgery for Feminizing Genitoplasty in Patients Suffering from Congenital Adrenal Hyperplasia. Endocr. Dev. 2014, 27, 203–209. [Google Scholar] [CrossRef]
- Krege, S.; Falhammar, H.; Lax, H.; Roehle, R.; Claahsen-van der Grinten, H.; Kortmann, B.; Duranteau, L.; Nordenskjöld, A. Long-Term Results of Surgical Treatment and Patient-Reported Outcomes in Congenital Adrenal Hyperplasia—A Multicenter European Registry Study. J. Clin. Med. 2022, 11, 4629. [Google Scholar] [CrossRef]
- Gardner, M.; Khorashad, B.S.; Lee, P.A.; Kogan, B.A.; Sandberg, D.E. Recommendations for 46,XX Congenital Adrenal Hyperplasia Across Two Decades: Insights from the North American Differences of Sex Development Clinician Survey. Arch. Sex. Behav. 2024, 53, 1695–1711. [Google Scholar] [CrossRef]
- Diamond, M. Management of Intersexuality. Arch. Pediatr. Adolesc. Med. 1997, 151, 1046. [Google Scholar] [CrossRef]
- Finlayson, C.; Rosoklija, I.; Aston, C.E.; Austin, P.; Bakula, D.; Baskin, L.; Chan, Y.M.; Delozier, A.M.; Diamond, D.A.; Fried, A.; et al. Baseline Characteristics of Infants with Atypical Genital Development: Phenotypes, Diagnoses, and Sex of Rearing. J. Endocr. Soc. 2019, 3, 264–272. [Google Scholar] [CrossRef]
- Ristori, J.; Cocchetti, C.; Romani, A.; Mazzoli, F.; Vignozzi, L.; Maggi, M.; Fisher, A.D. Brain Sex Differences Related to Gender Identity Development: Genes or Hormones? Int. J. Mol. Sci. 2020, 21, 2123. [Google Scholar] [CrossRef]
- Long, D.N.; Wisniewski, A.B.; Migeon, C.J. Gender Role Across Development in Adult Women with Congenital Adrenal Hyperplasia Due to 21-Hydroxylase Deficiency. J. Pediatr. Endocrinol. Metab. 2004, 17, 1367–1374. [Google Scholar] [CrossRef]
- Daae, E.; Feragen, K.B.; Waehre, A.; Nermoen, I.; Falhammar, H. Sexual Orientation in Individuals With Congenital Adrenal Hyperplasia: A Systematic Review. Front. Behav. Neurosci. 2020, 14, 38. [Google Scholar] [CrossRef] [PubMed]
- Polderman, T.J.C.; Kreukels, B.P.C.; Irwig, M.S.; Beach, L.; Chan, Y.M.; Derks, E.M.; Esteva, I.; Ehrenfeld, J.; Heijer, M.D.; Posthuma, D.; et al. The Biological Contributions to Gender Identity and Gender Diversity: Bringing Data to the Table. Behav. Genet. 2018, 48, 95–108. [Google Scholar] [CrossRef] [PubMed]
- Gangaher, A.; Jyotsna, V.; Chauhan, V.; John, J.; Mehta, M. Gender of Rearing and Psychosocial Aspect in 46 XX Congenital Adrenal Hyperplasia. Indian J. Endocrinol. Metab. 2016, 20, 870–877. [Google Scholar] [CrossRef]
- Hines, M.; Brook, C.; Conway, G.S. Androgen and Psychosexual Development: Core Gender Identity, Sexual Orientation, and Recalled Childhood Gender Role Behavior in Women and Men with Congenital Adrenal Hyperplasia (CAH). J. Sex Res. 2004, 41, 75–81. [Google Scholar] [CrossRef]
- Ercan, O.; Kutlug, S.; Uysal, O.; Alikasifoglu, M.; Inceoglu, D. Gender Identity and Gender Role in DSD Patients Raised as Females: A Preliminary Outcome Study. Front. Endocrinol. 2013, 4, 86. [Google Scholar] [CrossRef]
- Houk, C.P.; Lee, P.A. Approach to Assigning Gender in 46,XX Congenital Adrenal Hyperplasia with Male External Genitalia: Replacing Dogmatism with Pragmatism. J. Clin. Endocrinol. Metab. 2010, 95, 4501–4508. [Google Scholar] [CrossRef] [PubMed]
- Lee, P.A.; Houk, C.P.; Husmann, D.A. Should Male Gender Assignment Be Considered in the Markedly Virilized Patient with 46,XX and Congenital Adrenal Hyperplasia? J. Urol. 2010, 184, 1786–1792. [Google Scholar] [CrossRef] [PubMed]
- Khattab, A.; Yau, M.; Qamar, A.; Gangishetti, P.; Barhen, A.; Al-Malki, S.; Mistry, H.; Anthony, W.; Toralles, M.B.; New, M.I. Long Term Outcomes in 46, XX Adult Patients with Congenital Adrenal Hyperplasia Reared as Males. J. Steroid Biochem. Mol. Biol. 2017, 165, 12–17. [Google Scholar] [CrossRef]
- Kreukels, B.P.C.; Köhler, B.; Nordenström, A.; Roehle, R.; Thyen, U.; Bouvattier, C.; de Vries, A.L.C.; Cohen-Kettenis, P.T.; Köhler, B.; Cohen-Kettenis, P.; et al. Gender Dysphoria and Gender Change in Disorders of Sex Development/Intersex Conditions: Results From the Dsd-LIFE Study. J. Sex. Med. 2018, 15, 777–785. [Google Scholar] [CrossRef]
- Engberg, H.; Butwicka, A.; Nordenström, A.; Hirschberg, A.L.; Falhammar, H.; Lichtenstein, P.; Nordenskjöld, A.; Frisén, L.; Landén, M. Congenital Adrenal Hyperplasia and Risk for Psychiatric Disorders in Girls and Women Born between 1915 and 2010: A Total Population Study. Psychoneuroendocrinology 2015, 60, 195–205. [Google Scholar] [CrossRef] [PubMed]
- Lašaitė, L.; Navardauskaitė, R.; Semėnienė, K.; Verkauskienė, R. Psychological Stress, Emotions, and Quality of Life in Men and Women with Congenital Adrenal Hyperplasia. J. Endocrinol. Investig. 2022, 45, 1925–1934. [Google Scholar] [CrossRef] [PubMed]
- Daae, E.; Feragen, K.B.; Nermoen, I.; Falhammar, H. Psychological Adjustment, Quality of Life, and Self-Perceptions of Reproductive Health in Males with Congenital Adrenal Hyperplasia: A Systematic Review. Endocrine 2018, 62, 3–13. [Google Scholar] [CrossRef] [PubMed]
- Frisén, L.; Nordenström, A.; Falhammar, H.; Filipsson, H.; Holmdahl, G.; Janson, P.O.; Thorén, M.; Hagenfeldt, K.; Möller, A.; Nordenskjöld, A. Gender Role Behavior, Sexuality, and Psychosocial Adaptation in Women with Congenital Adrenal Hyperplasia Due to CYP21A2 Deficiency. J. Clin. Endocrinol. Metab. 2009, 94, 3432–3439. [Google Scholar] [CrossRef] [PubMed]
- Krishnan, G.D.; Yahaya, N. Case Report of an Adult Female with Neglected Congenital Adrenal Hyperplasia (CAH). J. ASEAN Fed. Endocr. Soc. 2018, 33, 199–201. [Google Scholar] [CrossRef]
- Apóstolos, R.A.C.; Canguçu-Campinho, A.K.; Lago, R.; Costa, A.C.S.; Oliveira, L.M.B.; Toralles, M.B.; Barroso, U. Gender Identity and Sexual Function in 46,XX Patients with Congenital Adrenal Hyperplasia Raised as Males. Arch. Sex. Behav. 2018, 47, 2491–2496. [Google Scholar] [CrossRef]
- T’Sjoen, G.; Arcelus, J.; De Vries, A.L.C.; Fisher, A.D.; Nieder, T.O.; Özer, M.; Motmans, J. European Society for Sexual Medicine Position Statement “Assessment and Hormonal Management in Adolescent and Adult Trans People, With Attention for Sexual Function and Satisfaction”. J. Sex. Med. 2020, 17, 570–584. [Google Scholar] [CrossRef]


Disclaimer/Publisher’s Note: The statements, opinions and data contained in all publications are solely those of the individual author(s) and contributor(s) and not of MDPI and/or the editor(s). MDPI and/or the editor(s) disclaim responsibility for any injury to people or property resulting from any ideas, methods, instructions or products referred to in the content. |
© 2024 by the authors. Licensee MDPI, Basel, Switzerland. This article is an open access article distributed under the terms and conditions of the Creative Commons Attribution (CC BY) license (https://creativecommons.org/licenses/by/4.0/).
Share and Cite
Cera, G.; Corsello, A.; Novizio, R.; Di Donna, V.; Locantore, P.; Paragliola, R.M. Severe Hyperandrogenism in 46,XX Congenital Adrenal Hyperplasia: Molecular Physiopathology, Late Diagnoses, and Personalized Management. Int. J. Mol. Sci. 2024, 25, 11779. https://doi.org/10.3390/ijms252111779
Cera G, Corsello A, Novizio R, Di Donna V, Locantore P, Paragliola RM. Severe Hyperandrogenism in 46,XX Congenital Adrenal Hyperplasia: Molecular Physiopathology, Late Diagnoses, and Personalized Management. International Journal of Molecular Sciences. 2024; 25(21):11779. https://doi.org/10.3390/ijms252111779
Chicago/Turabian StyleCera, Gianluca, Andrea Corsello, Roberto Novizio, Vincenzo Di Donna, Pietro Locantore, and Rosa Maria Paragliola. 2024. "Severe Hyperandrogenism in 46,XX Congenital Adrenal Hyperplasia: Molecular Physiopathology, Late Diagnoses, and Personalized Management" International Journal of Molecular Sciences 25, no. 21: 11779. https://doi.org/10.3390/ijms252111779
APA StyleCera, G., Corsello, A., Novizio, R., Di Donna, V., Locantore, P., & Paragliola, R. M. (2024). Severe Hyperandrogenism in 46,XX Congenital Adrenal Hyperplasia: Molecular Physiopathology, Late Diagnoses, and Personalized Management. International Journal of Molecular Sciences, 25(21), 11779. https://doi.org/10.3390/ijms252111779

